8 个亿!河南首富秦英林再次无偿捐款西湖大学

2020 年 4 月 20 日 学术头条

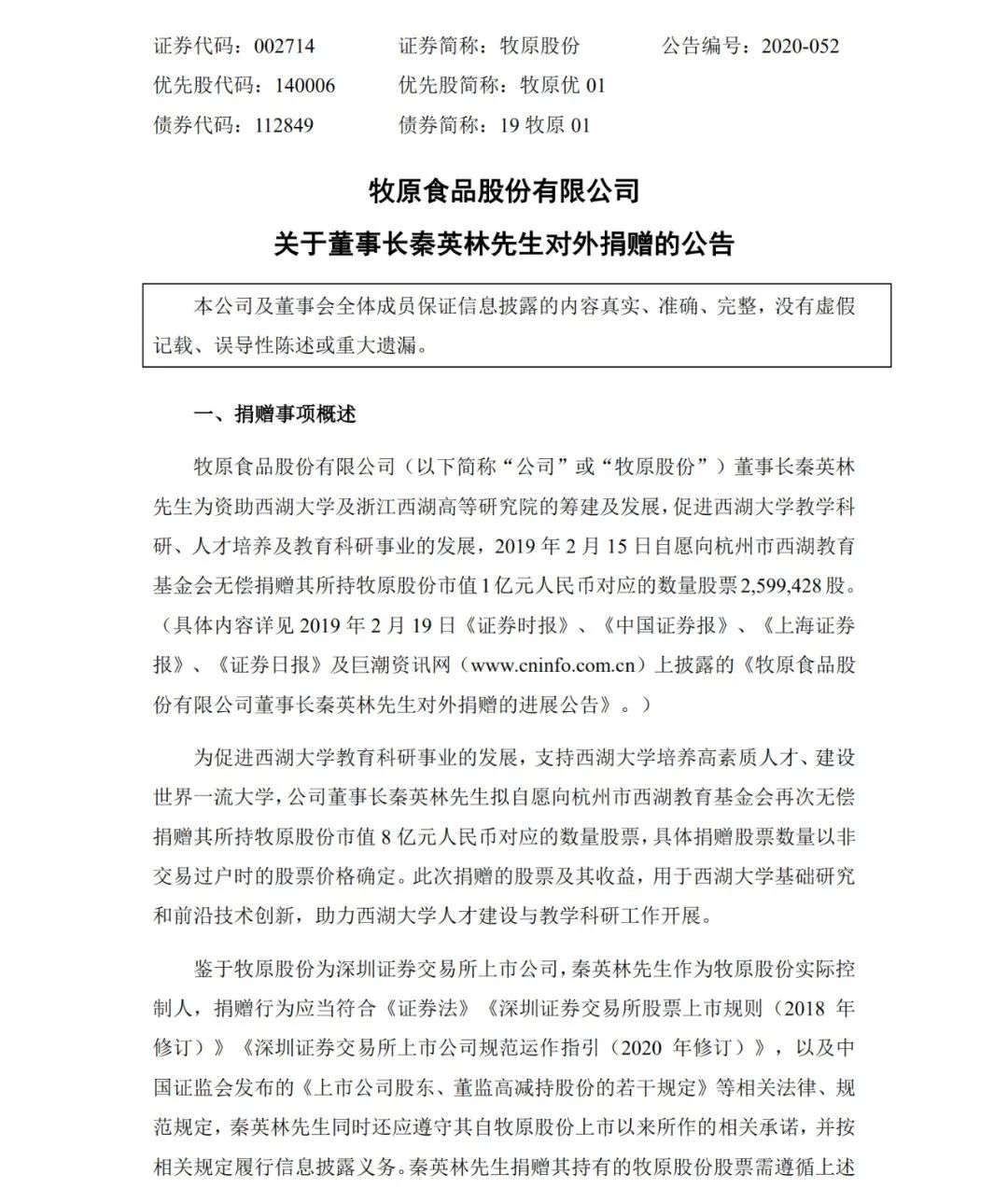
4 月 19 日,牧原股份发布公告,称为促进西湖大学教育科研事业的发展,支持西湖大学培养高素质人才、建设世界一流大学,公司董事长秦英林拟自愿向杭州市西湖教育基金会再次无偿捐赠其所持牧原股份市值 8 亿元人民币对应的数量股票,具体捐赠股票数量以非交易过户时的股票价格确定。


公告称,此次捐赠的股票及其收益,用于西湖大学基础研究和前沿技术创新,助力西湖大学人才建设与教学科研工作开展。


截至公告日,秦英林持有牧原股份 8.83 亿股,占公司总股份 40.06%。


这也是继 2018 年西湖大学成立即捐款 1 亿之后,这位河南首富对西湖大学的再次大手笔支持。



秦英林对西湖大学的首次无偿支持可追溯至 2018 年 4 月。


2018 年 4 月 1 日,教育部正式批复同意浙江省设立西湖大学,作为中国教育界的一件大事,备受关注。


4 月 16 日晚,牧原股份发布公告,董事长秦英林为资助西湖大学及浙江西湖高等研究院的筹建及发展,促进西湖大学教学科研、人才培养及教育科研事业的发展,自愿向杭州市西湖教育基金会无偿捐赠其所持牧原股份市值 1 亿元人民币对应的相应数量股票,捐赠的具体股票数量以过户时的股票价格确定。


2019 年 2 月 18 日晚间,牧原股份发布公告称,公司董事长秦英林于2019 年 2 月 15 日完成向杭州市西湖教育基金会无偿捐赠其所持牧原股份市值 1 亿元人民币,对应股票数量 259.9428 万股。


2019 年报显示, 牧原股份归母净利润达 61 亿元,增幅超 10 倍,这一成绩,几乎为过去五年利润之和。


2020 年 3 月 31 日,牧原股份更是以 2694 亿元的市值力压海康威视,荣登“中小板一哥”,并于此后与海康威视展开中小板头部争夺战。


4 月 7 日,牧原股份发布一季度业绩预告,预计归属于上市公司股东的净利润 40 亿元~45 亿元,上年同期亏损 54093.75 万元。


与此同时,根据当晚最新发布的 2020 年度全球亿万富豪榜,秦英林以 185 亿美元的财富值稳居河南首富之位,且超越丁磊、黄峥、张一鸣等,列全球第 43 名;其夫人钱瑛也以 14 亿美元身家,位居全球第 1513 名。


西湖大学发展背后强大的“河南力量”


西湖大学前身为 2016 年 12 月成立的浙江西湖高等研究院,由施一公、陈十一、潘建伟、饶毅等著名科学家发起筹建,高等研究院分为生物学研究所、基础医学研究所、理学研究所、前沿技术研究所四个研究所。


为了比肩世界一流研究机构和人才培养机构,2015 年 3 月 11 日,施一公、陈十一、潘建伟、饶毅、钱颖一、张辉、王坚等七人正式向国家提交《关于试点创建新型民办研究性大学的建议》,并获得支持。


教育部公示的西湖大学办学许可证信息显示,该校地址位于浙江省杭州市西湖区云栖小镇石龙山街 18 号。主校园则位于浙江省杭州市西湖区云谷小镇。举办者为杭州市西湖教育基金会,代校长为施一公。


施一公,1967 年 5 月 5 日出生于河南省郑州市,1989 年毕业于清华大学,1995 年在美国约翰霍普金斯大学获博士学位。中国科学院院士、结构生物学家、清华大学教授 ,曾获第二届“未来科学大奖”之“生命科学奖”。


西湖大学定位综合性的,小而精教学模式,类似于美国的加州理工学院。前五年只招博士,未来再招本科。据西湖大学官网显示,根据《西湖大学章程》,学校实行董事会领导下的校长负责制。董事会为学校最高决策机构,同时设立监事会、顾问委员会、校务委员会、学术委员会和学位委员会等。秉持“教授治学、行政理校、学术导向决定行政服务”的治校理念,构建创新高效的现代大学治理体系。


公开资料显示,西湖大学创始捐赠人包括(按汉字笔画排序):马化腾,王东辉,王健林,邓营侯屈平夫妇,邓锋,吴亚军,沈月华,张磊,陈一丹,林刚,赵心竹,姚忠良,倪良正,徐益明,浙江敦和慈善基金会,黄昌华,曹挺,龚虹嘉,葛航,嘉里集团郭氏基金会(香港)有限公司。


此外,还有多位河南企业家出现在西湖大学的创始捐赠人名单里——


河南省新视力广告有限公司董事长邓营及其夫人侯屈平;高瓴资本创始人兼首席执行官张磊;白象食品集团董事长兼 CEO 姚忠良;信和(郑州)置业有限公司董事长徐益明;……


据此前媒体报道,西湖大学 21 名创校校董中,秦英林、徐益明、张磊三人来自河南。


除了 21 名创校校董会成员,西湖大学第一届校董会还确定了 22 名创校荣誉校董会成员,河南省新视力广告有限公司董事长邓营及夫人侯屈平、河南康利达集团公司董事长薛景霞、白象食品股份有限公司董事长姚忠良、鹏宇投资集团董事长朱新红等人在列,共计有 11 位河南籍企业家担任校董,接近总人数的四分之一。


本文来源:鉴闻


近期精彩集锦(点击蓝色字体跳转阅读):

公众号对话框回复“2020科技趋势”,获取《2020科技趋势报告》完整版PDF!

公众号对话框回复“AI女神”,获取《人工智能全球最具影响力女性学者报告》完整版

公众号对话框回复“AI10”,获取《浅谈人工智能下一个十年》主题演讲PPT!

公众号对话框回复“GNN”,获取《图神经网络及认知推理》主题演讲PPT!

公众号对话框回复AI指数”,获取《2019人工智能指数报告》完整版PDF!

公众号对话框回复“3D视觉”,获取《3D视觉技术白皮书》完整版PDF!



点击阅读原文,查看更多精彩!

登录查看更多
0

相关内容

商业数据分析,39页ppt
专知会员服务
165+阅读 · 2020年6月2日
广东疾控中心《新型冠状病毒感染防护》,65页pdf
专知会员服务
19+阅读 · 2020年1月26日
2019中国硬科技发展白皮书 193页
专知会员服务
86+阅读 · 2019年12月13日
南京大学金陵学院“iNJUers之南青之星”投票开启
郭台铭的王权之路
君临
3+阅读 · 2019年4月29日
ofo商业模式破产
1号机器人网
6+阅读 · 2019年1月29日
“光纤之父”高锟离世,感谢他的贡献
人工智能学家
3+阅读 · 2018年9月24日
刘强东清明节回湖南湘潭认祖,带给乡亲100亿“小礼物”
中国企业家杂志
7+阅读 · 2018年4月7日
噩耗再次传来!华为,挺住!
FinTech前哨
4+阅读 · 2018年2月4日
人工智能:英、中、美上演“三国演义”
专知
4+阅读 · 2018年1月27日
2017创业阵亡最全名单曝光,触目惊心!
今日互联网头条
5+阅读 · 2017年12月26日
Generalization and Regularization in DQN
Arxiv
6+阅读 · 2019年1月30日
Attend More Times for Image Captioning
Arxiv
6+阅读 · 2018年12月8日
Physical Primitive Decomposition
Arxiv
4+阅读 · 2018年9月13日
VIP会员
相关资讯
南京大学金陵学院“iNJUers之南青之星”投票开启
郭台铭的王权之路
君临
3+阅读 · 2019年4月29日
ofo商业模式破产
1号机器人网
6+阅读 · 2019年1月29日
“光纤之父”高锟离世,感谢他的贡献
人工智能学家
3+阅读 · 2018年9月24日
刘强东清明节回湖南湘潭认祖,带给乡亲100亿“小礼物”
中国企业家杂志
7+阅读 · 2018年4月7日
噩耗再次传来!华为,挺住!
FinTech前哨
4+阅读 · 2018年2月4日
人工智能:英、中、美上演“三国演义”
专知
4+阅读 · 2018年1月27日
2017创业阵亡最全名单曝光,触目惊心!
今日互联网头条
5+阅读 · 2017年12月26日
Top
微信扫码咨询专知VIP会员