清华王建民教授:《工业大数据技术与应用白皮书》解读及白皮书全文

2017 年 7 月 5 日 数据科学浅谈

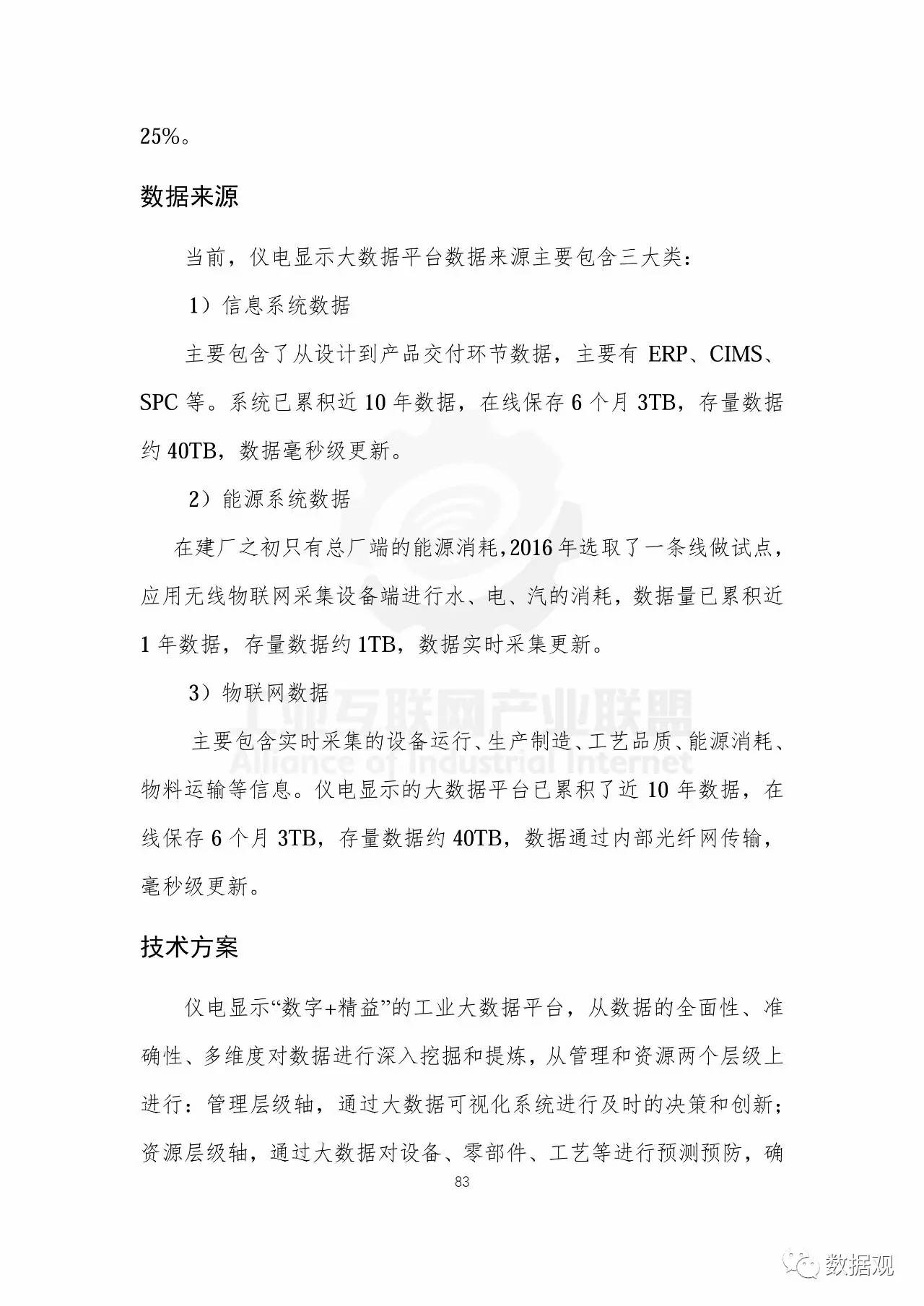
7月3日上午,在由工业和信息化部指导、中国信息通信研究院主办的首届工业大数据创新竞赛的正式启动会上,工业互联网产业联盟工业大数据特设组组长、清华大学教授王建民代表编写组介绍了《中国工业大数据技术与应用白皮书》。

工业互联网产业联盟工业大数据特设组组长王建民在启动会上发布《工业大数据技术与应用白皮书》时分享的PPT内容(30页,点击图片横屏阅读最佳)如下:


以下附白皮书全文:


↓单击图片可缩放查看高清大图↓









内容转载整理自:数据派THU、数据观等



更多精彩内容请识别二维码关注微信号

登录查看更多
3

相关内容

【白皮书】“物联网+区块链”应用与发展白皮书-2019
专知会员服务
94+阅读 · 2019年11月13日
报告 | 绿色制造标准化白皮书(2019年版)(附PDF下载)
走向智能论坛
11+阅读 · 2019年9月10日
CAAI白皮书丨中国人工智能创新应用白皮书
未来产业促进会
3+阅读 · 2017年12月1日
车联网白皮书(2017)
智能交通技术
14+阅读 · 2017年10月8日
Seeing What a GAN Cannot Generate
Arxiv
8+阅读 · 2019年10月24日
UPSNet: A Unified Panoptic Segmentation Network
Arxiv
4+阅读 · 2019年1月12日
Arxiv
5+阅读 · 2018年5月1日
Arxiv
7+阅读 · 2018年3月22日
Arxiv
16+阅读 · 2018年2月7日
Arxiv
9+阅读 · 2018年1月4日
VIP会员
相关VIP内容
相关论文
Seeing What a GAN Cannot Generate
Arxiv
8+阅读 · 2019年10月24日
UPSNet: A Unified Panoptic Segmentation Network
Arxiv
4+阅读 · 2019年1月12日
Arxiv
5+阅读 · 2018年5月1日
Arxiv
7+阅读 · 2018年3月22日
Arxiv
16+阅读 · 2018年2月7日
Arxiv
9+阅读 · 2018年1月4日
Top
微信扫码咨询专知VIP会员