《城市大脑发展白皮书(2022)》发布!56页pdf

2022 年 1 月 8 日 专知

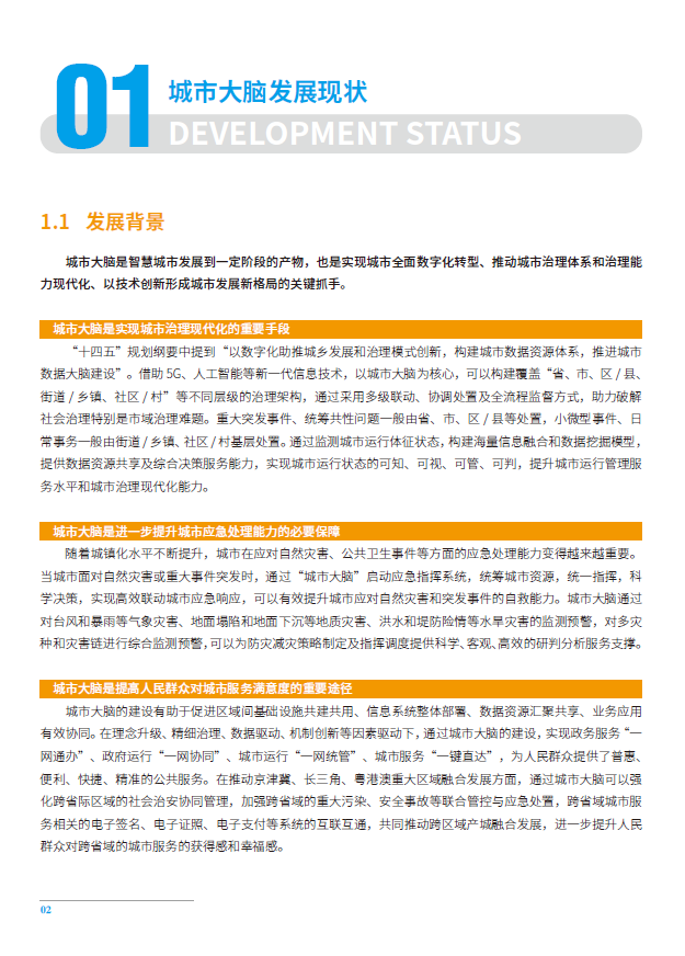
随着数字时代的到来,全面推进城市数字化转型,构建与城市数字化发展相适应的现代化治理体系与治理能力,已成为推进新型智慧城市、数字中国建设的关键任务。

城市大脑以实现高效能治理为目标,已成为各地方构建经济治理、社会治理、城市治理等全方位城市治理体系的有效抓手。近年来,各地方结合自身发展需求,积极探索推进城市大脑建设,积累了丰富的实践案例,但同时也面临着各种各样的发展难题。为建立社会各界对城市大脑的统一认识,系统分析城市大脑发展现状、问题与挑战、发展趋势,为城市大脑健康发展建言献策,中国电子技术标准化研究院组织38家相关产学研用单位,共同编写完成《城市大脑发展白皮书(2022版)》(以下简称“白皮书”)。

白皮书针对城市大脑发展现状、发展趋势、内涵定义、总体架构、应用场景等方面进行系统性总结与分析,为相关各方参与城市大脑规划、建设、运营与管理提供了科学指导。值得一提的是,白皮书通过充分整合城市大脑领域相关研究机构、建设运营单位的力量,创新性地以多维度架构形式界定了城市大脑的内涵和外延,对城市大脑与相关近似概念间的区别与联系进行了分析与阐述,为统一社会各界对城市大脑的认识提供了重要参考。

白皮书编写单位







专知便捷查看

便捷下载,请关注专知公众号(点击上方蓝色专知关注)

  • 后台回复“CB56” 就可以获取《城市大脑发展白皮书(2022)》发布!56页pdf》专知下载链接

专知,专业可信的人工智能知识分发 ,让认知协作更快更好!欢迎注册登录专知www.zhuanzhi.ai,获取5000+AI主题干货知识资料!


欢迎微信扫一扫加入专知人工智能知识星球群,获取最新AI专业干货知识教程资料和与专家交流咨询
点击“ 阅读原文 ”,查看本篇文档专知下载
登录查看更多
11

相关内容

数据治理标准化白皮书(2021年), 34页pdf
专知会员服务
238+阅读 · 2022年1月18日
城市大脑案例集(2022),114页pdf
专知会员服务
117+阅读 · 2022年1月10日
《城市大脑发展白皮书(2022)》发布!
专知会员服务
120+阅读 · 2022年1月8日
重磅 |《企业数字化转型白皮书(2021版)》发布!83页pdf
专知会员服务
164+阅读 · 2021年11月11日
专知会员服务
59+阅读 · 2021年9月23日
区块链+数字经济发展白皮书,45页pdf
专知会员服务
133+阅读 · 2021年4月25日
专知会员服务
124+阅读 · 2021年3月22日
数字建筑发展白皮书(2022年),44页pdf
专知
3+阅读 · 2022年4月1日
数据治理标准化白皮书(2021年), 34页pdf
专知
6+阅读 · 2022年1月18日
《工业互联网平台白皮书 2021》,69页pdf
专知
0+阅读 · 2022年1月16日
城市大脑案例集(2022),114页pdf
专知
3+阅读 · 2022年1月10日
2021年全球数字治理白皮书,36页pdf
专知
0+阅读 · 2022年1月5日
报告 |《数字碳中和白皮书》(附下载)
专知
3+阅读 · 2021年12月31日
区块链白皮书,44页pdf
专知
7+阅读 · 2021年12月30日
商汤科技再发《AI可持续发展报告》白皮书
中国数字经济发展白皮书,88页pdf
专知
9+阅读 · 2021年4月27日
国家自然科学基金
3+阅读 · 2013年12月31日
国家自然科学基金
0+阅读 · 2012年12月31日
国家自然科学基金
0+阅读 · 2012年12月31日
国家自然科学基金
4+阅读 · 2012年12月31日
国家自然科学基金
0+阅读 · 2012年12月31日
国家自然科学基金
0+阅读 · 2011年12月31日
国家自然科学基金
0+阅读 · 2009年12月31日
国家自然科学基金
0+阅读 · 2009年12月31日
国家自然科学基金
0+阅读 · 2009年12月31日
Arxiv
0+阅读 · 2022年4月19日
Chinese Idiom Paraphrasing
Arxiv
0+阅读 · 2022年4月15日
Arxiv
0+阅读 · 2022年4月7日
Arxiv
31+阅读 · 2022年2月15日
Arxiv
28+阅读 · 2021年9月18日
Self-Driving Cars: A Survey
Arxiv
41+阅读 · 2019年1月14日
Arxiv
31+阅读 · 2018年11月13日
VIP会员
相关VIP内容
数据治理标准化白皮书(2021年), 34页pdf
专知会员服务
238+阅读 · 2022年1月18日
城市大脑案例集(2022),114页pdf
专知会员服务
117+阅读 · 2022年1月10日
《城市大脑发展白皮书(2022)》发布!
专知会员服务
120+阅读 · 2022年1月8日
重磅 |《企业数字化转型白皮书(2021版)》发布!83页pdf
专知会员服务
164+阅读 · 2021年11月11日
专知会员服务
59+阅读 · 2021年9月23日
区块链+数字经济发展白皮书,45页pdf
专知会员服务
133+阅读 · 2021年4月25日
专知会员服务
124+阅读 · 2021年3月22日
相关资讯
数字建筑发展白皮书(2022年),44页pdf
专知
3+阅读 · 2022年4月1日
数据治理标准化白皮书(2021年), 34页pdf
专知
6+阅读 · 2022年1月18日
《工业互联网平台白皮书 2021》,69页pdf
专知
0+阅读 · 2022年1月16日
城市大脑案例集(2022),114页pdf
专知
3+阅读 · 2022年1月10日
2021年全球数字治理白皮书,36页pdf
专知
0+阅读 · 2022年1月5日
报告 |《数字碳中和白皮书》(附下载)
专知
3+阅读 · 2021年12月31日
区块链白皮书,44页pdf
专知
7+阅读 · 2021年12月30日
商汤科技再发《AI可持续发展报告》白皮书
中国数字经济发展白皮书,88页pdf
专知
9+阅读 · 2021年4月27日
相关基金
国家自然科学基金
3+阅读 · 2013年12月31日
国家自然科学基金
0+阅读 · 2012年12月31日
国家自然科学基金
0+阅读 · 2012年12月31日
国家自然科学基金
4+阅读 · 2012年12月31日
国家自然科学基金
0+阅读 · 2012年12月31日
国家自然科学基金
0+阅读 · 2011年12月31日
国家自然科学基金
0+阅读 · 2009年12月31日
国家自然科学基金
0+阅读 · 2009年12月31日
国家自然科学基金
0+阅读 · 2009年12月31日
相关论文
Arxiv
0+阅读 · 2022年4月19日
Chinese Idiom Paraphrasing
Arxiv
0+阅读 · 2022年4月15日
Arxiv
0+阅读 · 2022年4月7日
Arxiv
31+阅读 · 2022年2月15日
Arxiv
28+阅读 · 2021年9月18日
Self-Driving Cars: A Survey
Arxiv
41+阅读 · 2019年1月14日
Arxiv
31+阅读 · 2018年11月13日
Top
微信扫码咨询专知VIP会员