大规模 Node.js 网关的架构设计与工程实践

2022 年 2 月 11 日 InfoQ

作者|王伟嘉
编辑|孙瑞瑞

本文由 InfoQ 整理自讯云 CloudBase 前端负责人王伟嘉在 GMTC 全球大前端技术大会(深圳站)2021 上的演讲《十亿级 Node.js 网关的架构设计与工程实践》。

大家好,我今天的演讲主题主要是讲我们业务上用 Node.js 写的一个网关。先做个简单的自我介绍,我叫王伟嘉,现在是腾讯云云开发 CloudBase 的前端负责人,说 CloudBase 可能很多人不太知道,但是我们旗下其实有挺多产品的,可能或多或少听说过,比如说小程序·云开发,写小程序的同学应该会知道吧。

当然我今天不是来推销产品的,今天是开门见山的讲一讲网关是一个怎么样的组件,网关在做什么事情。网关这个词其实到处都在用,它可以工作在一个硬件的层面,可以工作在网络层,也可以工作在应用层。

1网关快速入门

网关在做什么?

我们今天讲的实际上是一个工作在 HTTP 七层协议的网关,它主要做的有几件事情:

第一,公网入口。它作为我们公有云服务的一个入口,可以把公有云过来的请求定向到用户的资源上面去。

第二,对接后端资源。我们云开发有很多内部的资源,像云函数、容器引擎这样的资源,便可以把请求对接到这样的云资源上面去。

第三,身份鉴权。云开发有自己的一套账号身份体系,请求里如果是带有身份信息的,那么网关会对身份进行鉴权。

所以网关这个东西听起来好像是很底层的一个组件,大家可能会觉得很复杂,实际上并没有。我们就花几行代码,就可以实现一个非常简单的 HTTP 网关的逻辑。

import express from 'express'import { requestUpstream, resolveUpstream } from './upstream'

const app = express()

app.all('*', (req, res) => { console.log(req.method, req.path, req.headers) const upstream = await resolveUpstream(req.method, req.path, req.headers) const response = await requestUpstream(upstream, req.body) console.log(response.statusCode, response.headers) res.send(response)})

const port = 3000app.listen(port, () => { console.log(`App listening at ${port}`)})

这段示例代码在做的事情很简单,即我们收到一个请求之后,会根据请求的方法或者路径进行解析,找出它的上游是什么,然后再去请求上游,这样就完成一个网关的逻辑。

当然这是最简的一个代码了,实际上里面有很多东西是没有考虑到的,比如技术框架以及内部架构模块的治理,比如性能优化、海量的日志系统、高可用保障、DevOps 等等。当然这样展开就非常大了,所以我今天也不会面面俱到,会选其中几个方向来讲的比较深一点,这样我觉得会对大家比较有收获。

云开发 CloudBase(TCB) 是个啥?

说到这个,顺便介绍一下我们云开发 CloudBase 是什么,要介绍我们网关肯定要知道我们业务,像小程序·云开发、Web 应用托管、微搭低代码平台,还有微信云托管这样的服务都是在我们体系内的。

这些服务它的资源都会过我们的网关来进行鉴权,你可以在云开发体系下的控制台上,看到我们 URL 的入口,实际上这些 URL 它的背后就是我们的网关。

整个网关最简版的一个架构如上图所示,我们会给用户免费提供一个公网的默认域名,这个域名它背后实际上是一套 CDN 的分发网络,然后 CDN 回源到核心网关上面来。我们网关本身是无状态的服务,收到请求之后,它需要知道如何把请求分发到后端的云资源上去,所以有一个旁路的后端服务可以读取这样一套数据。

网关的后面就是用户自己的云上资源了,你在云开发用到任何资源几乎都可以通过这样的链路来进行访问。

网关内部是基于 Nest.js 来做的,选 Nest.js 是因为它本身自带一套设计模式,很 Spring 那一套,更多的是做 IOC 容器这一套设计模式。

从上图可以看到,我们把它的内部架构分成了两层,一层是 Controller,一层是 Service。Controller 主要是控制各种访问资源的逻辑。比如说你去访问一个云函数(SCF),和你去访问一个静态托管的资源,它所需要的访问信息肯定是不一样的,所以这也就是分成了几种 Controller 来实现。

底层的话 Service 这一层是非常“厚”的,Service 内部又分成逻辑模块和功能性模块。

首先第一大块是我们的逻辑模块,逻辑模块主要是处理我们内部服务模块的很多东西,最上面这一层主要就是处理跟资源访问相关的一些请求的逻辑,跟各种资源使用不同的协议、方法来对接。然后中间这一层,更多的是做我们内部的一些集群的逻辑。比如集群管理,作为一个公有云的服务,我们对于客户也是会分等级的,像 VIP 客户可能就需要最后来发布,我们肯定是先验证一些灰度的流量,像这块逻辑就属于中间这一层来管理。最下面这一层就会有各种负责 I/O 的 Client,我这一次只画了一个 HTTP 的 Client,实际上还会有一些别的 Client。

除此之外还有一些旁路的功能性模块,包括像怎么打日志、配置、本地缓存的管理、错误处理,还有本地配置管理 DNS、调用链追踪等这些旁路的服务。

这一套设计其实就是老生常谈的高内聚低耦合,业务逻辑和真正的 I/O 实现要解耦开。因为只有解耦开,你才能够针对你的业务逻辑进行单元化的测试,可以很方便的把它底层的这种 I/O 读写逻辑给 Mook 起来,保证核心业务逻辑模块的可测试性。

上图是网关整体的链路架构,稍微更全面一点。最上层是分布在边缘的 CDN 节点,然后这些 CDN 节点会回源到我们部署在各地的集群,然后这些集群它又可以访问后面不同区域的资源,因为公有云它的资源其实也是按区域来划分的,所以这就讲到了我们网关的两个核心的要求,“快”和“稳”

首先作为一个网关肯定是要快的,因为网关作为 CloudBase 云函数、云托管、静态资源的公网出口,性能要求极高,需要承接 C 端流量,应对各种地域、各种设备的终端接入场景。如果说过你网关这一层就可能就花了几百毫秒甚至一两秒钟的时间,对于客户来讲是不可接受的。因为客户他自己的一个函数可能只跑了 20 毫秒,如果网关也引入 20 毫秒的延迟,对于客户来讲他就觉得你这条链路不行。

其次就是要稳,我们是大租户模式,要扛住海量的 C 端请求,我们需要极高的可用性。作为数据面的核心组件,需要极高的可用性,任何故障将会直接影响下游客户的业务稳定性。如果在座的有四川或者云南的同学,你回家每次打开健康码扫码,其实请求都会经过我这个网关的。

所以今天主要就讲两个部分,既然是快和稳,分别对应性能优化和可用性,所以我现在从性能优化开始讲起。

2性能优化

网关性能优化思路

性能优化的思路,首先是看时间都花在哪个地方了,网关是一个网络的组件,大部分时间都是耗在 I/O 上,而不是本身的计算,所以它是一个高 I/O、低计算的一个组件。

网关有几个技术特点:首先,它的自身业务逻辑多,是重 I/O、轻计算的一个组件;其次它的请求模式是比较固定的,模式固定我们可以理解为,你的一个客户他发送过来的请求实际上就是那么几种,它的路径、包体大小、请求头等这些都是比较趋向于固定的,很难会有一个客户他的请求是完全随机生成的,这对我们后面针对这种情况做缓存设计会有一些帮助。最后,网关的核心链路很长,涉及到多个网络平面。

那么我们就找到了我们的一些优化方向:减少整个 IO 的消耗,并且优化核心链路。所以优化部分我就分成了两块内容来讲,第一块是网关自身核心服务优化,第二块是整体架构链路优化。

核心服务性能优化

第一部分,核心的服务怎么做优化?先提几个方向。

第一,网关自身的业务逻辑很多,调用很多外部服务,其中有一些是不需要同步阻塞调用的,因此我们会把部分业务逻辑做异步化,让到后台去异步运行。比如说自定义域名来源的请求,我们要先确定这个域名是不是合法绑定的,这里的校验就会放到后台异步来进行,网关只是读取校验的结果。

第二,网关类似代理,转发请求响应体,这里我们使用了流式的传输方式。其实 Node 原生的 HTTP 模块里,HTTP Body 已经是一个流对象了(Stream),并不需要额外的引入类似 body-parser 这样的组件把 Stream 转成一个 JavaScript 对象。为此我们在网关的设计上就尽量避免把请求相关的元数据放到 Body 里,于是网关就可以只解析请求头,而不解析用户的请求体,原封不动地流式转给后端就可以了。

第三,我们请求后端资源的时候,改用长连接,减少短连接带来的握手消耗。像 Nginx 这样的组件,它通常都是短连接的模式,因为我们这些业务情况比较特殊一点,是一个大租户的模式,类似于所有用户共用同个 Nginx,那么你再启用短连接模式的话,就会有一个 TCP TIME_WAIT 的问题,下面会详细讨论。

最后,我们的请求模式比较固定,我们会针对实际情况设计一些比较合理的缓存的机制。

优化点:启用长连接机制

首先,为什么短连接会有问题?

我们去请求用户资源的时候,网关所在的网络平面是内部服务的平面,但是每个用户的公有云资源实际上是另一个网络平面。那么这两个网络平面之间是需要通过一个穿透网关来通信的。这个穿透网关可以理解为是一种网络层虚拟设备,或者你可以理解为它就是一个四层转发的 Nginx,作为代理客户端,单个实例可以最大承载 6.5W 的 TCP 的连接数。

如果做过一些传输层协议的同学应该会知道,一个 TCP 连接断开之后,客户端会进入一个 TIME_WAIT 的阶段,然后在 Linux 内核里面它会等待两倍的时间,默认是 60 秒,两倍是 120 秒,120 秒之后才会释放这个连接,也就是说在 120 秒内,客户端的端口实际上都是处于被占用的状态的。所以我们很容易能算出来单个传统网关它能够承载的最大的额定 QPS 大概就是不到 600 的样子,这个肯定是不能满足用户需求的。

那么我们怎么去解决短连接 TIME_WAIT 这个问题?其实有好几种方法。

第一种是修改 Linux 的 TCP 传输层的内核参数,去启用重用、快速回收等机制。但对于我们的服务来说并不合适,这需要定制这样一个系统内核,维护成本会非常高。

第二种,云上类似的组件怎么解决?比如腾讯内部的负载均衡,其实很简单,就是直接扩张集群内的VM数量。比如一台反向代理服务器加上TIME_WAIT快速回收,可以承载5000多QPS,但想要二十万QPS 怎么办,做40个虚拟实例就行了。但这种做法,一是需要内核定制,二是需要我们付出很大的虚拟实例成本,就没有选择这种经典方案。

最后一种就是我们改成长连接的机制,类似 Nginx 的 Upstream Keepalive 这样的机制。改成这样一个机制之后,其实效果还挺好的,单个穿透网关就可以最大承载 6.5W 个连接数,相当于几乎 6.5W 个并发。对于同一个目标 IP PORT,它可以直接复用连接,所以它穿透网关的连接数限制就不再是瓶颈了。

长连接的问题

那么是不是长连接就是完美的?其实并不是。长连接会导致另外一个问题,竞态问题(keep-alive race condition),如果在座里有用 HTTP 长连接的方式做 RPC 调用的同学,应该经常会看到这个问题。

客户端与服务端成功建立了长连接连接静默一段时间(无 HTTP 请求)服务端因为在一段时间内没有收到任何数据,主动关闭了 TCP 连接客户端在收到 TCP 关闭的信息前,发送了一个新的 HTTP 请求服务端收到请求后拒绝,客户端报错 ECONNRESET

所以怎么解决?

第一种方案,就是把客户端的 keep-alive 超时时间设置得短一些(短于服务端即可)。这样就可以保证永远是客户端这边超时关闭的 TCP 连接,消除了错误的暂态。

但这样在实际生产环境中是没法 100% 解决问题的,因为无论把客户端超时时间如何设置到多少,因为网络延迟的存在,始终无法保证所有的服务端的 keep-alive 超时时间都长于客户端的值;如果把客户端超时时间设置得太小(比如 1 秒),又失去了意义。

那么正确方法就是用短连接去重新试一次。遇到这个错误,并且它是长连接的,那么你就用短连接来发起一次重试。这个也是参考了 Chrome 的做法,Chromium 自己的内核里面处理了这样一种情况,浏览器里它其实这种长连接也是时刻存在的,下图是一段它自己里面的内核的代码。

2019 年的时候,社区里常用的 agentkeepalive 不支持识别当前请求是否开启 keepalive,我们给社区提交过一个 PR,支持了这个特性。也就说你只要使用了 agentkeepalive 这样一个包,就可以写一段代码来识别出这种情况,并且进行重试。

这是我们一个日常统计的量,大概万分之 1.3 的概率,会命中这样一个竞态的情况。

小结

  1. 非必要情况,不要用 HTTP 协议作为 RPC 底层协议。因为 HTTP 本身最适合的场景是浏览器跟服务端来做的,而不是一个服务端和服务端之间的一个 IPC 协议,尽量使用 gRPC 或者类似的这样的协议来做。

  2. 如果不得已使用 HTTP,你的后端可能非常老旧,开启长连接是一种较好的方案。

  3. 长连接需要解决 Keep Alive 的竞态问题。如果你用长连接,记得一定要处理这个问题,不然这个问题会成为一个幽灵一样存在。像刚才说的,万分之 1.3 非常难复现,但是这个错误又会不停地出现在你业务里。

优化点:设计缓存机制

缓存在后台设计里是个万金油,“哪里慢了抹哪里”,但是如何设计缓存其实也是一门学问。

前面提到我们的请求模式都是非常固定的,我们可以根据请求模式来决定缓存数据。缓存都是些什么东西呢?是路由配置,像域名配置、环境信息、临时密钥等这些信息。

这些数据有哪些特点?首先是活跃数据占比小,这确实也是现状。假设我们全量的用户里面每天只有大概 5%~10% 的用户才是活跃的,这个数据才是真的会经过你的网关。其次是模式比较固定。第三是对实时性的要求不高。比如说变更了路由之后,客户通常是能够接受有 1~3 分钟不定的延迟的,并不要求说变更了路由之后就即刻生效。

因此我们可以针对以上这些特点来设计缓存。第一是因为我们的活跃数据占比很小,所以我们是缓存局部数据,从来不会缓存全量的数据。第二是我们会选取域名、环境这种几乎是固定的信息作为缓存 Key,这样缓存的覆盖面就可以得到保证。第三是读时缓存要大于写时缓存,这个后续会提到为什么会选用读时缓存,而不是写入数据的时候把缓存推到我们的网关里。

本地缓存的局限性

最早的时候,实际上我们是有一个最简单的设计,就是加了一个非常简单的本地缓存,它可能就是以域名或以路径作为缓存的 Key,这样实现简单但有很多局限性:

首先,要写大量这样的代码,要去先读本地有没有缓存,有缓存就缓存,没缓存去后台要数据。

其次,因为网关不是一个单独的实例,它不是一个单进程的 Node,单进程的 Node 是扛不了这么多量的,我们是有很多很多实例,大概是有几千核,也就是说有几千个 Node 进程,如果这些进程它本身都有一份自己独有的内存,也就导致它这个缓存没有办法在所有实例上生效。因此当我们的网关规模变得越来越大的时候,缓存也就永远都只能出现在局部。

为了解决这样的问题,我们加入了 Redis 中心化的缓存。我们是本地内存 +Redis 两层缓存,本地内存主要是为了降低 Redis 负载。当 Redis 故障的时候也可以降级到本地缓存,这样可以避免缓存击穿问题。Redis 作为一个中心化的缓存,使缓存可以在所有实例上生效,也就是说只要请求过了一次网关,Redis 缓存就会生效,并且所有的网关实例上都会读到这样一个缓存。

既然有了缓存,那必然有缓存淘汰的机制,怎么样合理地淘汰你的缓存?这里是用了 TTL + LRU 两重的机制来保证,针对不同的数据类别,单独设置参数,为什么是 TTL + LRU?后面在容灾部分会进行解释。

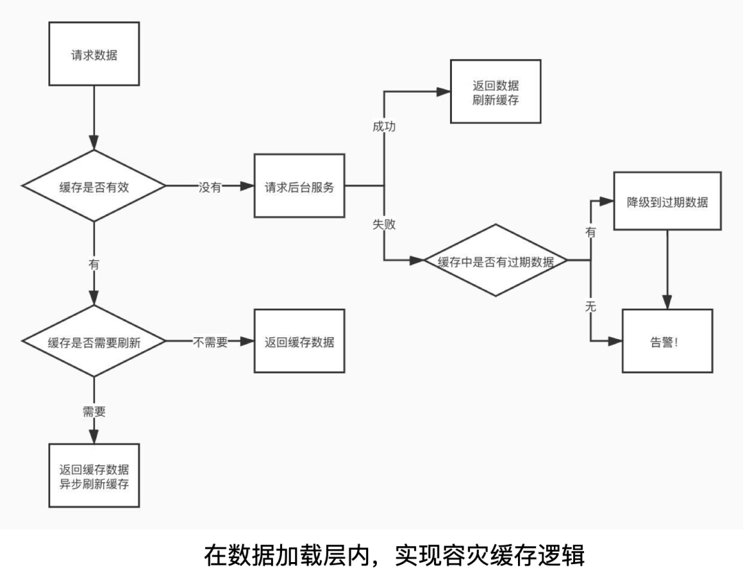
最后就是抽象出数据加载层,它是专门用来封装读操作,包括缓存的管理、请求、刷新、容灾这样一套机制,我们内部会有一个专门模块来处理。

有了 Redis 之后,我们的缓存是中心化的了,只要你的请求经过了我们之后,你的东西就可以在所有的实例上生效。但是这样会引来另一个问题,因为淘汰机制是 TTL 的,必然遇到缓存过期。假设是每秒钟都会回头发起一次请求,那么缓存是一定是会过期的,一分钟或两分钟之后你的缓存就过期了,在过期之后的请求一定是不会命中缓存的,这导致了请求毛刺的问题。这对于在持续流量的下游业务上,体现非常明显,下图是我们的一个截图。

可以看到图上有很多毛刺,这些毛刺的尖尖就是它没有命中缓存的时候,为了解决缓存的毛刺问题,我们加入了 Refresh-Ahead 这样一个机制,就是说每次请求进来的时候,我们首先会去 Redis 里去读,使用缓存的数据来运行逻辑。

同时我们也会判断,如果缓存剩余 TTL 小于一定值,它就会即触发异步刷新的逻辑,这时候我们会去请求后端服务,并且把更新鲜一点的数据刷新到 Redis 里,这就是我们数据加载层内实现 Refresh-Ahead 机制的大概逻辑。

Refresh-Ahead 其实非常简单,字面意义就是说提前去刷新缓存,缓存数据快到 TTL 了,那么就去提前更新一下。

能够这样设计,更多是基于一个先验的逻辑,就是说当下这一刻被访问的数据,大概率在未来的一段时间内会再次被访问。

下图是我们加入了 Refresh-Ahead 之后的一个效果,红色箭头处是上线时间,上线完之后发现毛刺就明显变少了。但是为什么还会有一点毛刺?因为有一些数据它可能真的就是很长的时间,刷新了之后它也依然过期了,依然会产生这样的毛刺。

最后解释一下,为什么我们是网关去后台读数据,而不是后台把数据推给网关?或者说,为什么是“拉”而不是“推”

这其实有几个考量点,第一,因为是数据局部缓存,所以我们全量数据完全推过来体积很大,大概有几十个 G,而活跃占比很小,如果完全存在内存里,其实也是一种反模式的做法,不太经济。

第二,后台能不能只推局部活跃的数据给到网关呢?其实也是不太合适的,后台很难去识别哪些数据是活跃的,哪些数据不是活跃的,这样实现复杂,难度很大。

第三,网关和它的持久化的后台之间会产生一个缓存 Key 上的耦合,所谓的 Key 上的耦合就是说双方要约定一组 Key,我这个数据是在 Key 上面去读,然后你后台要把数据推到 Key 上面。那么就会带来另一个问题,一旦 Key 写错了,或者说出现了一些不可预料的问题,那就会产生一些比较灾难性的后果,所以我们就没有使用“推”这样一种方式。

小结

  1. 在现代大规模服务里,缓存是必选项,不是可选项。

  2. 缓存系统本质是一个小型的分布式系统,无法逾越 CAP 理论。

  3. 根据业务场景,合理地权衡性能、一致性和可用性。

架构、链路性能优化

前面讲的是服务跟服务自己核心的优化,接下来讲一讲架构和链路上的一些性能优化。

上图是我们整体的一个架构,可以看到一个请求,它从前面的接入层一直走到后端云资源之间,其实整个链路是很长的,这里分析一下。

首先链路很长,涉及边缘节点、核心业务、后端资源。其次网关是承接 C 端流量的,它其实对终端的性能是很敏感的。第三个就是网络环境复杂,它涉及到数个网络平面的打通。因此我们就有了优化方向,第一个是让链路更快更短。第二个是核心服务 Set 化,便于多地域铺设,终端用户可以就近接入。第三个就是我们在网络平面之间会做一些针对性的优化,针对性优化怎么做,后面会提。

前置链路:CDN 就近回源

首先先讲一下我们就近接入是怎么做的,在网关最开始上线的时候,其实会存在一个问题,你的 CDN 节点它其实是通过公网回源的,那为什么是公网回源?

其实这涉及到国内这几家大厂的一个网络架构,简单地说就是,诸多的 CDN 节点中,有部分可能不是腾讯自建的,所处的网络可能不是腾讯的内网,它可能是某个运营商,比如说电信、联通或者网通这样的边缘节点,然后它是要走公网回源到腾讯的入口的,这里的公网回源就非常慢。

比如说广州的节点回源到上海,并且走 HTTPS 协议,那就是 60~100 毫秒,但问题在于 CDN 节点是有很多的,HTTPS 握手之后,这个链接还是没有办法复用的,等于说每次请求都要跟源站之间进行一次 HTTPS 握手,这个延迟是不可接受的。

最后我们在网关的回源接入点上做了一层就近接入,也就是说你 CDN 在广州的节点,可以很就近地接入到我们在部署在广州的网关,然后网关内部再进行跨地域的访问,因为这个时候就已经是内网了,速度就会很快。

为了能更好地铺设网关多地接入点,我们就把网关改造成了地域无感的,即业务逻辑和它所在的地域是解耦的。其次,网关支持跨地域访问后端资源。最后,配置收归统一,所有地域用同样的后端资源配置,减少了我们不同地域的配置发散的问题。

服务本体:SET 化部署

把这些事情做了之后,网关其实达到了“SET 化部署”的概念,降低就近接入成本,任意集群能访问任意地域的后端资源。相当于网关在所有地域的集群,服务能力都是一模一样的。你可以使用任意域名去任意网关访问,获得到结果都是一样,这样 SET 化部署带来很多好处:

  • 新地域接入点的部署、维护成本极大下降

  • 便于铺设就近接入点,加速 CDN 接入

  • 不同地域的集群之间服务能力完全等价,带来容灾能力上的提升:流量拆分、故障隔离

也就是说全网只要只剩一个地域的网关可用,我们的服务就可以正常的运行。

底层组件同可用区部署

接下来涉及到网络平面之间的部署,刚才提到了我们在访问用户的资源的时候,其实会经过一个穿透网关,这个是不可避免的,因为它涉及到两个网络平面的打通,在穿透网关的这一条链路也是可以优化的。

我们可以看一个数据,就是像这种穿透网关和我们云上的资源,它通常是部署在不同的机房的。

举个例子,像图上的上海二区,它实际上是在上海的花桥机房,穿透网关因为它是网络层提供的设备,它会部署在上海六区。查一下地理位置可以看到,二区到六区之间其实相隔了可能有七八十公里,后端资源是在上海三区的,宝信。在地理位置上讲,它整个请求就经过了下图这样一段链路。

但实际上这也是完全没有必要的,我们可以将网关和穿透网关部署在同样一个区域,这样就会极大降低从网关到后端资源这样的一个延迟。当然这个事情我们正在慢慢地铺设中,现在还在验证可行性的阶段,我们设想是这样来做。

最后来看效果,我们总体的缓存命中率大概有 99.98%。你可以自己部署一个很简单的服务到我们的平台上,然后跑一下测速,你会发现全国其实都是绿的,这个也是我们觉得做的还不错的一个证明。网关自身的耗时,其实 99% 的请求都会在 14 毫秒内被处理完毕。当然你说平均值能不能进一步降低,我觉得是可以的。但是你再进一步降低的话,可能就涉及到 Node.js 本身事件驱动模型这样一个调度的问题。

小结

  1. 大规模服务不能只考虑自身性能,前置 / 后置链路都可能成为性能瓶颈。

  2. 前置 / 后置链路通常与公司基建、网络架构密切相关,服务研发团队需要深刻理解。

  3. Node.js 受限于自身异步模型,很难精细化地控制、调度异步 IO,并非万金油。


3高可用保障

讲完性能优化,最后一个部分就是可用性保障,那么我们通常的服务怎么来做可用性保障?

第一,不要出事故。服务的健壮性,你本身服务要足够的健壮,这里有很多机制,包括灰度发布、热更新、流量管理、限流、熔断、防缓存击穿,还有缓存容灾、特性开关、柔性降级……这些东西。

第二,出事故了能感知到。事故永远是不可避免的,每天都会发生乱七八糟的各种事故,出了事故的时候你是要能够感知到,并且能够让你的系统自修复,或者说你自己人员上来修复。这就涉及到监控告警系统,还有像外部的拨测,用户反馈监控,社群里面的一些监控。

第三,能立刻修复事故。出了事故的时候,能够有机制去立刻修复,比如快速扩容,当然最好的是整个系统它能够自愈。比如说有个节点它出问题了,你的系统可以自动剔除它,但如果做不到的话,你可以去做一些人工介入的故障隔离,还有多实例灾备切换、逻辑降级等。

上图是我们网关整体的架构,哪些地方容易出现问题?其实每一层都会出问题,所以每一层其实都要相应的去做容灾,比如 CDN 到 CLB 这一层,CLB 是不是有多个实例的灾备?像 CLB 到网关这一层,是不是网关也是有同样的多实例,还有一些监控的指标。当然这个篇幅就非常大了,所以我今天只讲我们最核心业务层的容灾。

核心业务层

先讲讲我们核心业务层面临的一些挑战。

  1. 下游客户业务随时有突发大流量,要能抗住冲击。因为我们是承载公有云流量的,大概有上万的客户他的服务是部署在这里的,我们永远不知道这些客户什么时候会突然来一个秒杀活动,他可能也从来不给我们报备,这个客户的流量可能随时就会翻个几千倍甚至几万倍,所以这时候我们要能扛住这样一个冲击。

  2. 网关本身依赖服务多,稳定性差异大,要有足够的自动容错兜底机制。

  3. 能应对多个可用区故障,需要流量调度、灾备、多地多活等机制。

  4. 我们能先于客户发现问题,需要业务维度的监控告警机制。

核心业务层:应对大流量冲击

那我们怎么样去应对一个大流量的冲击?实际上对于一个系统来讲,它其实是非常具有破坏性的,它有可能直接把你的缓存还有你的 DB 击穿,导致你的 DB 直接就夯住了,CPU 被打满。下图是我们一次真实的例子,我也不是很排斥说出来。

这是我们今年年初 1 月份的时候,有一个客户他的流量突然翻了 100 多倍,你可以看到图上它的量就突然提升,这造成一个什么问题?它的缓存都是冷的,也就是说访问量突然提升 100 倍,这 100 倍的请求,可能都要去后台读它的一些数据,导致直接把后台数据库的 CPU 打满了,也导致这个灾难进一步扩散,扩散到到所有用户的数据都读不出来了。

后来我们就反思了一下这个是不是有问题的?对,是有问题。我们要做什么事情来防止这样的问题出现的?

  1. 提升服务承载能力

大流量来了,你自己本身要能扛得住,这个时候要去提升你整个服务快速扩容的能力。我们的网关实际上当时已经是完全容器化的,所以这一点还好,它可以快速做到横向扩容,瞬间扩出几百核几千核的资源,可以在几分钟之内完成。

其次,我们是使用了单 POD 多 Node 进程,就是我们 1 个 POD 会带有 8 核,每个核心跑一个进程。这个在 Kubernetes 里面实际上是一个反模式,因为 Kubernetes 要求 POD 要尽量得小,然后里面就只跑 Node 一个进程。但在工程实践的时候,我们发现这样跑虽然没有问题,但是它扩容速度非常慢,因为每次实例扩出来,都是批量的。比如说我们内部的容器系统,只能说一次扩 100 个实例,也就是说一批也就扩 100 核,并且这 100 核都要分配内部的虚拟 IP,可能会导致内部的 IP 池被耗尽了。最后我们做了合并,起码一个 POD 能扩出 8 核的资源出来。

  1. 保证服务健壮性,不被打垮

当然,除了提升自己抗冲击的能力以外,还要保证你的后端,保护好你后面的服务。

比如说我们要保证服务的健壮性,在大量冲击的时候不会被打垮。首先单个实例会做一个限频限流,防止雪崩,流量限频是说你一个实例最多可能只能承载 1000QPS 的流量,再多你这个实例就直接放弃掉,就不请求了,这样可以防止你的整个后台雪崩,不至于说一个 POD 崩了,然后其他 POD 请求又更多,把其他 POD 全部带崩。

其次,我们要做 DB 的旁路化,网关它读的永远是缓存,缓存里面读不到,那就是读不到,它永远不会直接把请求请求到 DB 里面去。当有数据写入或者说数据变更的时候,后台同学会先落 DB,然后再把 DB 的数据推送到缓存里面,大概就是下图这样一个逻辑,防止缓存击穿问题。

第三,服务降级机制。假设真的出现问题了,比如说你缓存也出问题了,我们可以做一些服务的降级。它可能有一些功能没有了,比如说有些特殊的 HTTP 请求,响应头可能没有了,但是它不会干扰你的主干逻辑,这个也是可以做的。

核心业务层:应对外部事故

本身服务构建状态是没有用的,依赖的外部组件服务也一定会出问题,而且它们的可用性说不定远远比你想象的要低,那要怎么做?

首先,我们内部是有一套集群控制系统的,我们内部分成了主机群、VIP 集群和灰度集群这三个集群。每次发布的时候永远是会先发灰度集群,验证一段时间之后才会全让到其他集群上。这样的集群隔离也给我们带来另一个好处,一旦其中有一个集群出现了问题,比如说灰度集群的 DB 挂了,或者 DB 被写满了等其他的事故,我们可以很快速地把流量切换到主机群和 VIP 集群上面去,这得益于我们内部其实有一套集群管理的快速切换机制。

服务降级:容灾缓存

其次,做容灾缓存,假设依赖的服务全挂,服务自动启用容灾缓存,使用旧数据保证基本的可用性。

年初我们有一次这样的事故,整个机房停电,机房就相当于消失了,导致后台服务全部都没有了,这种情况怎么做?这时候就只能是启用缓存容灾。我们网关本地的缓存是永远不会主动清除的,因为你使用旧数据也比直接报错要好,这时候我们就会使用一个旧数据来保证它的可用性。

这个怎么理解呢?我们网关内部的数据它永远不会被清理,它只会说通过 LRU 的形式被清理掉,比如说我的内存里有可能会有很老的数据,昨天或者前天的数据,但是你在灾难发生的时候,即使是昨天还是前天数据它依然是有用的,它依然可以拿出来保证你最基本的可用性,下面是我们一个逻辑图,大家可以了解。

服务降级:跳过非核心链路

你的服务有可能会降级,我刚提到我们网关有鉴权的功能,鉴权功能其实依赖我们腾讯内部的一个组件。这样一个组件,它其实也是不稳定的,有时候会出问题,那么遇到这种问题怎么办?鉴权都没有办法鉴权了。这个时候我们在一些场景允许的情况下,会直接把鉴权的逻辑给跳过,我们不鉴权了,先放过一段时间,总比说我直接拒绝掉,直接报错这个请求要好得多。

核心业务层:网关自身灾备、异地多活  

最后一点就是我刚刚提到的,因为我们网关做了服务 SET 化改造、部署后,天然获得了跨 AZ、跨地域热切换的能力。简单来讲,只要全网还剩一个网关可用区,业务流量就可以切换,网关的服务就不会宕机,当然切换现在还没有做到完全自动化,因为涉及到跨地域的切换,这个是需要人工介入的,不过说实话我们还没有遇到过这么大的灾难。

做个小结,我们做了多集群切换、缓存容灾、柔性降级这些事情之后可以达到怎样一个效果:

  • 容许后台最多 (N-1) 个集群长时间故障

  • 容许后台全部集群短时间故障

  • 容许内部 DNS 全网故障

核心业务层:还有什么能做的?  

我们还有什么能做的?如果某天,容器平台全网故障,怎么办?其实也是我们现在构思的一个东西,我们是不是可以做到一个异构部署这样一个形态。

服务异构部署,即使容器平台全地域全可用区故障,也能切换到基于虚拟机的架构上,这也是我们正在筹划的一个事情。

最后说完了容灾,接下来说怎么做监控告警?做监控告警其实比较老生常谈了,但是也可以在这里稍微扫个盲,我们的所有网关,它会把自己所有的访问日志推送到我们的 ES(elasticsearch)的集群上,然后我们会有一个专门的 TCB Alarm 这样一个模块,它会去定期的轮询这样的日志,去检查这些日志里面有没有一些异常,比如说某个用户的流量突然高了,或者某个错误码突然增多,它会把这样的信息通过电话或者企业微信推送给我们。

因为是基于 ES 的,所以监控可以做得非常精细,甚至可以做到感知到某个接口,今天的耗时比昨天要高超过 50%,那这个接口是不是今天做什么变更让它变慢了?

我们也可以做针对下游重点客户、业务的一些监控,比如说几个省的健康码,都可以做重点的监控。

4总结  

其实我只是选取了整个 Node 服务里面非常小的两个切面来讲,性能优化和高可用保障。可能很难覆盖到很全面,但是我想讲的稍微深一点,能够让大家有些足够的益处。

首先,服务核心优化这里讲了长连接和缓存机制,可能是大部分服务或多或少都会遇到的问题。然后,链路架构优化这里讲了就近接入和 Set 化部署这样一个机制。高可用保障我主要是介绍了核心业务层的一些高可用保障,包括应对大流量冲击,怎么做缓存容灾,柔性降级,多可用区、多地域切换,监控告警这些东西。

最后我想就今天的演讲做一个总结。

第一,Node.js 服务与其它后台服务并无二致,遵循同一套方法论。

Node.js 服务本质上也是做后台开发的,与其它后台服务并无二致,遵循同一套方法论。我今天的演讲如果把 Node.js 改成 Golang 改成 Java,我就不站在这里了,可能我就去 Golang 的会上讲,实际上是一样的。

第二,Node.js 足以承载核心大规模服务,无须妄自菲薄。

我们这套网关其实也现网验证两年了,它跟别的技术栈的这种后台服务来讲,其实并没有太大的缺点。所以大家在拿 Node.js 做这种海量服务的时候,可以不用觉得 Node.js 好像只是个前端的小玩具,好像不是很适合这种成熟的业务,成熟业务是不是还是用 Java 来写,拿 C++ 来写,其实是没有必要的。

当然,如果你真的需要对你的 IO 调度非常精细的时候,那么你可能得选用 C++ 或者 Rust,这样可以直接调度 IO 的方案。

第三,前端处在技术的十字路口,不应自我局限于“Web 前端”领域。

最后一个也是我今天想提的,可能我讲这么多,大家觉得我不是一个前端工程师对不对?但实际上我在公司内部的职级确实是个前端工程师。我一直觉得前端它是站在一个技术的十字路口的,所以大家工作中也好,还是学习中也好,不用把自己局限在“Web 前端”这样一个领域。这次 GMTC 大会也可以看到,前端现在也不只是大家传统意义上的可能就是写页面这样一个领域。

这是一个当年乔布斯演讲用的一个图,他说苹果是站在技术和人文的十字路口,实际上前端也是站在很多技术的十字路口上。

那么我的演讲就到此结束,谢谢大家。

 嘉宾介绍:

王伟嘉:腾讯云 CloudBase 前端负责人

毕业于复旦大学,现任腾讯云 CloudBase 前端负责人,Node.js Core Collaborator,腾讯 TC39 代表。目前在腾讯云 CloudBase 团队负责小程序·云开发、Webify 等公有云产品的核心设计和研发,服务了下游数十万开发者和用户,对 Node.js 服务架构、全栈开发、云原生开发、Serverless 有较丰富的经验,先后在阿里 D2、GMTC、腾讯 TWeb 等大会上发表过技术演讲。 

今日好文推荐

40岁从零开始学习软件开发,四年后我成了首席研发

75%新项目都可以“无脑”选择单体架构

InfoQ 最新 Java 发展趋势报告

AlphaCode编程比赛击败一半程序员;微信超1亿人视频号看春晚,6.6亿人抢红包;Flutter 2.10发布 | Q资讯

点个在看少个 bug 👇

登录查看更多
0

相关内容

Node.js 是一个在浏览器外部创建互联网应用程序的框架,它基于 Google 开发的 V8 JavaScript 引擎,轻量,高效,事件驱动,非阻塞I/O,特别适合运行于跨分布式设备的实时数据处理程序。
类脑超大规模深度神经网络系统
专知会员服务
60+阅读 · 2022年1月21日
CMU陈天奇:新一代深度学习编译技术变革和展望
专知会员服务
34+阅读 · 2021年12月20日
专知会员服务
74+阅读 · 2021年10月10日
专知会员服务
23+阅读 · 2021年6月23日
专知会员服务
193+阅读 · 2021年3月22日
【经典书】精通Linux,394页pdf
专知会员服务
97+阅读 · 2021年2月19日
【实用书】流数据处理,Streaming Data,219页pdf
专知会员服务
78+阅读 · 2020年4月24日
NBF事件中心架构设计与实现
阿里技术
3+阅读 · 2022年3月25日
腾讯数据湖查询优化实践
专知
3+阅读 · 2022年3月24日
解读 5 种软件架构模式
InfoQ
2+阅读 · 2022年2月15日
Deno 2021 回顾:优化内核、兼容 Node.js
InfoQ
0+阅读 · 2022年2月13日
如何在golang代码里面解析容器镜像
阿里技术
0+阅读 · 2022年1月5日
Gradle 与 AGP 构建 API: 配置您的构建文件
谷歌开发者
0+阅读 · 2021年12月21日
微服务依赖管理的陷阱与模式
InfoQ
0+阅读 · 2021年12月2日
代理网关设计与实现(基于NETTY)
阿里技术
0+阅读 · 2021年11月23日
阿里巴巴全球化架构设计挑战
InfoQ
36+阅读 · 2019年11月25日
国家自然科学基金
1+阅读 · 2014年12月31日
国家自然科学基金
1+阅读 · 2014年12月31日
国家自然科学基金
0+阅读 · 2013年12月31日
国家自然科学基金
0+阅读 · 2012年12月31日
国家自然科学基金
0+阅读 · 2012年12月31日
国家自然科学基金
0+阅读 · 2012年12月31日
国家自然科学基金
1+阅读 · 2012年12月31日
国家自然科学基金
4+阅读 · 2012年12月31日
国家自然科学基金
1+阅读 · 2012年12月31日
国家自然科学基金
0+阅读 · 2008年12月31日
Arxiv
19+阅读 · 2018年5月17日
Arxiv
13+阅读 · 2018年1月11日
VIP会员
相关VIP内容
类脑超大规模深度神经网络系统
专知会员服务
60+阅读 · 2022年1月21日
CMU陈天奇:新一代深度学习编译技术变革和展望
专知会员服务
34+阅读 · 2021年12月20日
专知会员服务
74+阅读 · 2021年10月10日
专知会员服务
23+阅读 · 2021年6月23日
专知会员服务
193+阅读 · 2021年3月22日
【经典书】精通Linux,394页pdf
专知会员服务
97+阅读 · 2021年2月19日
【实用书】流数据处理,Streaming Data,219页pdf
专知会员服务
78+阅读 · 2020年4月24日
相关资讯
NBF事件中心架构设计与实现
阿里技术
3+阅读 · 2022年3月25日
腾讯数据湖查询优化实践
专知
3+阅读 · 2022年3月24日
解读 5 种软件架构模式
InfoQ
2+阅读 · 2022年2月15日
Deno 2021 回顾:优化内核、兼容 Node.js
InfoQ
0+阅读 · 2022年2月13日
如何在golang代码里面解析容器镜像
阿里技术
0+阅读 · 2022年1月5日
Gradle 与 AGP 构建 API: 配置您的构建文件
谷歌开发者
0+阅读 · 2021年12月21日
微服务依赖管理的陷阱与模式
InfoQ
0+阅读 · 2021年12月2日
代理网关设计与实现(基于NETTY)
阿里技术
0+阅读 · 2021年11月23日
阿里巴巴全球化架构设计挑战
InfoQ
36+阅读 · 2019年11月25日
相关基金
国家自然科学基金
1+阅读 · 2014年12月31日
国家自然科学基金
1+阅读 · 2014年12月31日
国家自然科学基金
0+阅读 · 2013年12月31日
国家自然科学基金
0+阅读 · 2012年12月31日
国家自然科学基金
0+阅读 · 2012年12月31日
国家自然科学基金
0+阅读 · 2012年12月31日
国家自然科学基金
1+阅读 · 2012年12月31日
国家自然科学基金
4+阅读 · 2012年12月31日
国家自然科学基金
1+阅读 · 2012年12月31日
国家自然科学基金
0+阅读 · 2008年12月31日
Top
微信扫码咨询专知VIP会员