影响教育资源选择的学习者模型构建

2017 年 9 月 10 日 MOOC 丁继红、刘华中

| 全文共11614字,建议阅读时长10分钟 |

 

本文由《远程教育杂志杂志授权发布

者:丁继红、刘华中

摘要

 

为全面描述学习者特征以满足自适应学习和精准化服务需求,首先,在梳理学习者模型相关文献的基础上,归纳出影响学习者资源选择偏好的候选因素;再采用德尔菲法抽取影响学习者资源选择偏好的核心因素及其相互关系;最后,通过构建邻接矩阵和可达矩阵,利用解释结构模型方法(ISM)对影响学习者资源选择偏好的核心因素进行层级划分,绘制了因素间的ISM逻辑层次关系图。据此构建了包括学习者偏好特征、认知行为、学习情境特征和学习策略及动力特征的学习者模型,进而实现对学习者的多维度、全方位描述。

关键词:学习者模型;学习分析;个性化教育;开放教育


一、学习者模型相关研究


现有的研究表明,通过构建学习者模型能够提升教学设计水平和学习服务效果。学习者模型构建实质是对学习者的个性化信息进行有效组织,现有学习者模型主要包含覆盖模型、偏差模型、认知模型、心理模型和贝叶斯模型等,大致可以分为基于认知和情感、基于行为记录和复合型三种类型。


(一)基于认知和情感的学习者模型


认知与情感是学习过程中不可或缺的因素,二者相互影响并共同作用于学习过程[1]。认知模型是学生的起始能力和知识结构的概括。Hwang等[2]从网络数据中挖掘并构建学生认知模型,将学生分为四种类型。Cenani和Arentze[3]利用学生注册、登录信息和过程性评价信息,构建并动态更新学生认知模型。


情感模型关注学习者的情绪心理。情感模型的研究经历了从一维模型到二维模型再到三维模型的研究过程,现已形成了包含学习愉悦、学习唤醒和兴趣的三维模型[4]。随着对情感描述的维度逐渐増加,学习者情感模型更为完整、全面。


(二)基于行为记录的学习者模型


基于行为记录的学习者模型主要关注学习者的外显行为,比如,学习者的访问记录、正答情况、反应时长、阅读行为、反馈行为等,并试图分析这些外显行为背后的认知、兴趣、心理、偏好等特征。它根据用户访问路径构建用户浏览兴趣矩阵,依据网页浏览时长和次数构建用户兴趣表[5]。


(三)复合学习者模型


复合学习者模型,侧重从影响学习者知识建构的各因素来描述学习者。Lucas通过实证研究,发现自我效能感、学习动机、成就归因、学习风格等与知识建构水平相关[6]。有学者结合静态的学习风格数据与动态的学习行为数据,构建了学习者特征模型[7]。Marc和Elena[8]研究发现,心理认知、情绪和个性都能够影响在线学习绩效。顾小清等从技术接受性、社会生活行为、认知特征三方面,分析了学习者特征[9]。


二、学习者特征属性分析


当前,关于学习者模型的研究颇多,但对影响学习者资源选择的学习者模型关注较少。通过研究,我们试图回答,学习者的哪些属性真正影响其教育资源选择,并厘清这些属性之间的层级关系。


为探索影响学习者资源选择的因素及其内在关联结构,以尽可能少的特征属性来尽可能全面、立体地刻画在线学习者特征。我们首先采用解释结构模型,筛选出学习者的核心特征属性,再遴选出影响学习者资源选择的因素并分析其层次关系,试图建立影响学习者资源选择的学习者模型。


(一)影响教育资源选择的学习者特征属性提取


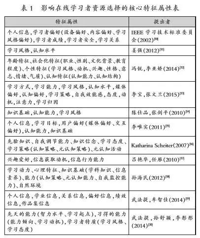
我们通过梳理国内外与学习者模型相关的文献,归纳总结出表1所示的学习者核心特征属性,主要包含学习者基本信息、知识基础、认知能力、学习情境信息、学习行为等。



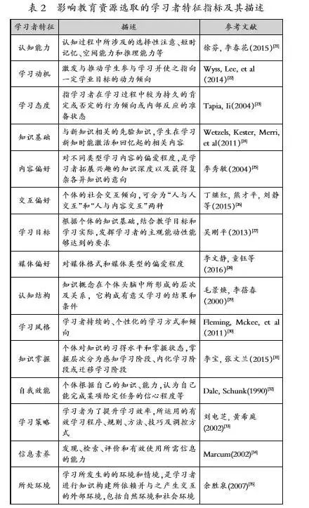
进一步梳理出影响学习者资源选择的因素,结合表1所示的特征属性,采用德尔菲法确立各属性的重要程度和优先级。考虑到学习者个人信息模块被所有模型涵盖,因此,本研究对该模块不做特别说明,只将其他类目表整理归纳为认知水平、兴趣偏好、动机行为、学习情境四个层面,再邀请15名对“个性化资源推荐”较为熟悉的教师、博士对候选因素进行评定和打分(每个候选因素都利用Likert五级量表进行评分),并赋予权重,最终遴选出15个一致认为比较重要的因素作为候选因素,如表2所示。


(二)影响教育资源选择的学习者特征层次结构


1.确立逻辑关系图


根据ISM方法,将15个因素分别在行和列上排序,因素之间的关系用0和1表示,当横坐标的因素对纵坐标的因素有直接影响时,所在的单元格用1表示,否则用0表示。比如,第一行中,学习者的认知能力直接影响其知识基础,因此,相应的位置取值为1。我们在查阅大量文献的基础上,对15个因素之间的相互关系进行了反复查证,同时又与5位研究生反复讨论,最后确定如图1所示的影响学习者资源选择的因素间的逻辑关系图。



2.建立可达矩阵


根据图1所示各影响因素的逻辑关系图,依据ISM方法的定义,可转化成邻接矩阵X,它反映了影响学习者在线学习行为的各因素间的直接二元关系。在邻接矩阵X中的任一元素,当Xi对因素有直接影响时,;若无直接影响时,


根据邻接矩阵,进行矩阵环路分析,发现节点1、4、11、14构成一个环路;节点3、7、l2、l3构成一个环路;节点5、6、8构成一个环路,这三个环路里的各个节点之间形成了强连接关系。根据这些环路信息,构建了表3所示的着色矩阵。



在一个环路里,各个节点之间构成强连接关系,将具有强连接关系的各个节点合并成一个节点,便完成了缩点运算,缩点后的邻接矩阵如表4所示。


可达矩阵M反映的是经过一定数量的路径之后,向图各节点所能通达的程度。在计算可达矩阵之前,先引入单位矩阵I(单位矩阵I中的任意元素Rij,当i=j时,Rij=l,否则,Rij=0。),通过矩阵的布尔运算和迭代,直至则M为可达矩阵,表示各因素间的非直接二元关系。对缩减的邻接矩阵进行迭代,可得到表5所示的可达矩阵;然后,去掉单位矩阵,并对照邻接矩阵去掉非直接二元关系,可得出表5所示的骨架矩阵。



3.影响因素层级划分


为将可达矩阵通过变换作出层级有向图,需要定义两个集合,可达集合R(Mi)和先行集合A(Mi)。R(Mi)表示Mi可以到达的集合,由可达矩阵Mi中所有元素为l的列标组成;先行集A(Mi)表示可以到达Mi的前因集,由可达矩阵中Mi列的所有元素为l的行标组成。根据R(Mi)=R(Mi)∩ A(Mi确定最高层元素Mi,同时,在可达矩阵中剔除所有最高层因素所在的行和列,再在余下的可达矩阵中采用相同方式,找到新矩阵中的最高层元素(第4层要素),循环迭代,直到找出表6所示各层要素集。



4.ISM模型绘制及分析


根据各影响因素的层级划分,我们绘制图2所示的解释结构模型图(ISM),该模型是一个五级有向层级结构模型。层级越低,说明其构成影响学习者资源选择的本质性因素;层级越高,表示其构成影响学习者资源选择的浅层次因素。自下而上的箭头表示低层级会直接影响高层级。


在该层次模型中,具有强连接关系的因素被框在同一个矩形框里,这些因素可归纳为个性特征信息、学习行为信息、学习情境信息和学习绩效信息四个方面。


(1)从模型中可观察到,最深层的影响因素是学习者所处的学习环境。学习环境是学习者知识习得、能力养成的外部条件,主要包括物理环境(噪音、空气、光线等)、资源环境(学习内容和材料)、技术环境(软件支持和人机界面)、情感环境(心理因素、人际交互和情感关怀)。学习环境影响着学习者的情绪与动机,经过长期作用和持续熏陶,进而影响学习者的学习风格。



(2)层次模型的第二层由学习动机和学习风格构成。学习动机能唤起个体的学习需求,激起学习动力并维持学习行为。首先,学习动机影响个体学习目标的设定,学习动机越强,学习目标的指向性就越强,对获得更好的学习绩效的自信心也越强,从而表现出良好的自我效能感。其次,学习动机影响学习策略,动机越强的个体更可能有效使用学习策略。


此外,学习动机直接影响学习态度,根据“耶基斯•多德森定律”[36],适当的动机水平和任务难度,有利于学习者长期保持专注认真的学习态度。学习风格影响学习者的交互偏好、媒体偏好、内容偏好。在社会交往方面,场依赖型的学习者较善于与人合作、沟通和交流,而场独立型学习者往往较特立独行,善于与内容交互。场独立型的学习者偏向与内容互动的自主学习,喜欢独立探索来解决困难;场依赖型的学习者更倾向与人互动的协作学习,常通过求助他人或讨论合作方式来解决问题[37]。不同学习风格的学习者对媒体有不同的偏好,如,空间表象型和客体表象型的学习者更偏爱“动画+讲解”的媒体呈现方式;言语型的学习者更喜欢“动画+文字+讲解”的媒体呈现方式[38]。


(3)层次模型的第三层主要由交互偏好、媒体偏好、内容偏好构成,且这三者构成了强连接关系,共同作用于学习者的兴趣爱好。交互偏好影响学习方式,善于人际互动的学习者喜欢通过交流讨论、协作建构来获取新知,而善于与内容互动的学习者倾向于通过查阅文献和自主探究来习得新知;媒体偏好影响资源选择,比如,视觉型学习者偏爱三维动画、视频短片等可视化表征的内容,而这种媒体格式一般承载着程序型信息和具有动态结构的信息。听觉型的学习者偏好以音频声乐和韵律朗读等方式展现的内容,而这种媒体格式一般传播的是音乐艺术和语言教程;内容偏好影响认知结构,学习者独特的内容偏好将形成独特的认知结构。


(4)层次模型的第四层主要由学习策略、学习目标、学习态度、自我效能和认知结构构成。其中,学习策略、学习目标、学习态度和自我效能感构成强连接关系,都属于动力性与策略性因素。


第一,学习策略影响学业成就。通常能有效地掌握各种学习策略、具有端正的学习态度的个体较容易掌握知识的内涵和本质,打下坚实的学习基础,提升认知能力并获得满意的学业成就。


第二,学习态度影响认知能力。比如,长期良好的学习态度将影响学习者的认知思维,通过量变引起质变,进而提升学习者的认知能力。


第三,自我效能影响学习投入和知识掌握。自我效能将影响个体的学习投入水平、学习策略应用程度和学习行为调节监控层次,进而影响其知识掌握和知识基础。通常,自我效能感强的个体在遇到困难时不容易退缩,而会努力寻找解决办法,保持较强的学习坚持性,最终克服困难达到理想的学业成就。


第四,学习目标是个体努力要达到的结果,也是鞭策个体在学习过程中保持激情和动力的源泉。它不仅直接影响个体的学业成就,且可以通过影响其学习动机与学习策略间接影响学业成就[39]。


第五,认知结构是个体在感知和理解客观事物的基础上所形成的一种心理结构,由个体积累的知识和经验组成。在认知过程中,个体新的感知与已形成的认知结构相互作用,从而影响对当前事物的认知能力。现代认知心理学派认为,学习是认知结构的组织与重构,需要已有认知结构和经验的作用。


层次模型的第四层主要包含认知能力、知识基础、知识掌握和信息素养等构成学习行为结果的因素。第四层的因素直接决定了学习者的资源选择,个体认知能力的高低、知识基础和专业能力的差异导致其资源选择的差异。同时,学习者的知识掌握层次和信息素养高低也决定了其检索、筛选学习资源的方法与能力,进而影响学习资源选择。


三、学习者模型构建


我们对上述因素进行整理,将学习者的特征信息、学习行为记录信息、学习情境信息和策略动力信息纳入到学生模型中,分别构成学习者偏好特征模型、认知行为模型、策略及动力特征模型、情境特征模型。这四个模型融合成一个全面的学习者模型,如图3所示。



在初次登录学习系统时,学习者将主动输入基本档案信息、自我评价信息,并参与学习风格测试和知识基础测试。这些信息将被系统记录、保存到学习者基本信息库中,并自动分析形成初始的学习者偏好特征模型;当学习者在系统中正式学习之后,学习行为记录和测验诊断信息,将以日志形式记录在学习者行为库和学习绩效库,经分析、挖掘形成学习者认知行为模型、策略及动力特征模型;利用情境感知技术和可穿戴设备捕获学习者的环境场所、情绪心理、社交情境、认知情境等,并存人学习者情境信息库,经情境推理形成学习者情境特征模型。这四个子学习者模型融合成整体的动、静态信息结合的学习者模型,从而全面准确、动态更新地描述学习者。


(一)学习者偏好特征模型


学习者偏好特征模型主要涵盖作为核心因素的学习风格以及由学习风格决定的交互偏好、媒体偏好和内容偏好。具体如表7所示。



我们采用向量空间模型来表示学习者的学习状态,对于某特定学习者S,先选取一些能表征学习者S的特征术语(TH1,TH2,…,THm),然后用特征值{WH1,WH2,…,WHn}来表示不同学习者各特征的权重。


对于媒体偏好,依据Rebecca Oxford[40]的学习风格量表,可以将学习者的媒体偏好分为听觉型、视觉型、动觉型三类;在内容偏好方面,将学习者分为事实型、概念型、原理型、程序型。学习者的兴趣需求和偏好特征,将随学习者的知识基础和认知能力的不断发展而动态变化。与此同时,随着反复练习次数的増加,学生的知识水平、知识经验、认知结构也呈动态发展特征,并促进学习者的认知个性与思维能力动态提升和増长。


尽管学习者的学习风格相对稳定,但也会随情境而权变。比如,当学习环境改变时,学习者的学习动机和坚持性将随之变化;当学习者受到不同的媒介刺激,其情绪心理和认知需求也将各不相同。可以用偏好模型“[41]来动态获取学习者的需求,其中,代表用户的长期偏好,代表用户的短期偏好。


(二)学习者行为和动力特征模型


随着在线学习成为最主要的知识获取渠道,学习演变为学习者遵从自身心理认知规律,参照知识的内在逻辑关系,选择知识序列的信息加工过程。在线学习者能按需调整学习进度和策略,自由选择学习内容、资源和活动,形成独特的学习路径。


学习者的学习路径及其在每个节点的停驻时间,在一定程度上反映了学习者的学习动机、策略、态度、自我效能甚至个体的学习目标等特征,这些特征可以揭示学习者的动力机制和信息加工策略,进而预测学习者的学习活动和需求。除此之外,学习者的知识访问路径也能反映其认知结构、认知能力、知识基础和信息素养等特征,这些特征可揭示学习者的能力基础和认知规律。


学习路径记录着学习者的在线学习行为,及其在各知识点的跳转情况、操作方式和操作时长。学习路径中的每个节点都可以表示成一个向量N(Ti,Ki,Oi,ONi,OTi,KMi,KCi,KTi)。其中,Ti表示时间点;Ki表示知识点编号;Oi代表页面操作方式;ONi代表某一操作的频次;OTi代表某一操作的操作时长;KMi表示知识点媒体格式;KCi表示知识点所属学科;KTi表示在知识点停驻总时长。根据在线学习系统中学习者在各知识点的回溯、掌握状态和学习时长,可以绘制出个体知识掌握图谱,再与专家知识图谱进行对照,便能发现学习者的认知特征和学习不足。


鉴于此,学习者能正确定位自己所处的知识层次,明晰自己的学习目标,规范自己的学习路径。倘若把众多学习者在某个知识点上所花费的学习时间和回溯次数进行统计和聚类,还能找出该知识点在内容设计上需改善的方向。


(三)学习者所处的情境特征模型


学习情境影响学习者的自我调节能力、学习需求和认知偏好,进而影响认知水平、思维逻辑。泛在学习时代,学习具有情境性、交互性和时空泛在性等特征,学习者的兴趣偏好与需求具有时空变换性、上下文相关性、动态生成性等特点。Bosnic[42]认为,情境分为三种:知识情境、社会情境和技术情境。


知识情境能衔接已有认知与新知并促进学习者对知识的理解和内化,是知识内化、建构的内容支持。知识情境主要包括:当前的学习进度和问题情境、待实现的学习目标、学习者的学习心理和准备等。为给学习者提供实时性、针对性的知识服务,需关联到学习者的知识情境和学习活动,利用组织聚合、分析挖掘和多维立体可视化的集成服务工具,以主动交互的方式为学习者提供面向问题的服务和支持。


社会情境则可视作与学习相关的社会文化背景和个体的社交互动情态。学习的社会情境主要包括:协作探究的主题、合作伙伴的专业背景、学习者所处的生活场景等。通过社会情境下的协作理解和符号互动,促进知识的内化和建构。


技术情境由技术场域中分布的技术共同体、显性知识、隐性知识、工具知识、行动知识和技术范式等要素建构而成[43]。信息技术作为一种重要的认知工具分布于各种计算设备之中,塑造人机合一的学习环境。技术情境集成了内容、媒体和交互工具,形成有意义活动空间。技术情境影响知识表征、交互功能和技术的动力价值,也影响技术对学习的渗透深度和融合程度,进而影响学习主体的思维取向和知识的意义建构过程及结果。


综上可见,从上述四个方面获取学习者的偏好特征、行为绩效特征、学习策略及动力特征及所处的情境信息,可以更好地刻画学习者特征、了解和表征学习者。


四、小结与展望


学习环境变革激发了学习者空前强烈的个性化学习需求,促使学习者能遵从自身的心理认知规律,参照知识的内在逻辑关系,选择知识序列,自定学习进度和策略,从而采取独特的学习路径和方法。为给学习者提供自适应的学习内容和精准的学习服务,我们需要构建全面、准确的“学习者画像”,洞悉学习者的需求。


为此,在梳理学习者模型相关文献的基础上,我们从影响学习者选择资源的因素出发,结合德尔菲法抽取主要影响因素,利用解释结构模型法确立各影响因素之间的逻辑关系,在此基础上构建邻接矩阵和可达矩阵,对影响学习者选择资源的因素进行层级划分,绘制解释结构模型图。再根据解释结构模型图,从影响教育资源选择的因素出发,构建包括学习者偏好特征、认知行为、学习情境特征和学习策略及动力特征四个方面的学习者模型,为个性化教育和自适应学习提供理论基础。


但现有的研究可能还存在一些不足,后续研究将重点探讨学习者特征数据的获取方法、不同类型和量纲数据的标准化描述和高维表示方法及策略。

 

 

 

 


基金项目:本文系浙江省教育厅科研项目“多维关联分析的个性化教育资源推荐及主动服务模式研究”(项目编号:Y201635710)和浙江省教育科学规划课题“‘异地同步网络教研’的环境构建、模式创新及绩效评价研究(项目编号(2017SCG256)的研究成果。

作者简介:丁继红,浙江工业大学教育科学与技术学院讲师,博士,研究方向:学习分析、教育大数据、社群学习;刘华中,华中科技大学计算机科学与技术学院在读博士研究生,研究方向:教育大数据、普适计算。


转载自:《远程教育杂志》2017第4期 总第241期

排版、插图来自公众号:MOOC(微信号:openonline)


有缘的人终会相聚,慕客君想了想,要是不分享出来,怕我们会擦肩而过~

预约、体验——新维空间站

《【会员招募】“新维空间站”1年100场活动等你来加入》

有缘的人总会相聚——MOOC公号招募长期合作者

《【调查问卷】“屏幕时代,视觉面积与学习效率的关系“——你看对了吗?》


本文编辑:慕编组成员(小端午)


产权及免责声明 本文系“MOOC”公号转载、编辑的文章,编辑后增加的插图均来自于互联网,对文中观点保持中立,对所包含内容的准确性、可靠性或者完整性不提供任何明示或暗示的保证,不对文章观点负责,仅作分享之用,文章版权及插图属于原作者。如果分享内容侵犯您的版权或者非授权发布,请及时与我们联系,我们会及时内审核处理。


了解在线教育,
把握MOOC国际发展前沿,请关注:
微信公号:openonline
公号昵称:MOOC

 

登录查看更多
0

相关内容

【2020新书】从Excel中学习数据挖掘,223页pdf
专知会员服务
93+阅读 · 2020年6月28日
 图像内容自动描述技术综述
专知会员服务
88+阅读 · 2019年11月17日
TensorFlow 2.0 学习资源汇总
专知会员服务
67+阅读 · 2019年10月9日
【综述】视频摘要最新综述文章,附45页综述全文下载
专知会员服务
34+阅读 · 2019年9月20日
支持个性化学习的行为大数据可视化研究
在线学习体验影响因素结构关系探析
MOOC
7+阅读 · 2019年3月20日
人工智能在教育领域的应用探析
MOOC
14+阅读 · 2019年3月16日
QuAC : Question Answering in Context
Arxiv
4+阅读 · 2018年8月21日
A Survey on Deep Transfer Learning
Arxiv
11+阅读 · 2018年8月6日
VIP会员
Top
微信扫码咨询专知VIP会员