开源微服务编排框架:Netflix Conductor

2021 年 12 月 2 日 阿里技术


本文主要介绍netflix conductor的基本概念和主要运行机制。

一  简介


netflix conductor是基于JAVA语言编写的开源流程引擎,用于架构基于微服务的流程。它具备如下特性:

  • 允许创建复杂的业务流程,流程中每个独立的任务都是由一个微服务所实现。
  • 基于JSON DSL 创建工作流,对任务的执行进行编排。
  • 工作流在执行的过程中可见、可追溯。
  • 提供暂停、恢复、重启等多种控制模型。
  • 提供一种简单的方式来最大限度重用微服务。
  • 拥有扩展到百万流程并发运行的服务能力。
  • 通过队列服务实现客户端与服务端的分离。
  • 支持 HTTP 或其他RPC协议进行数据传送

二  基本概念


1  Task


Task是最小执行单元,承载了一段执行逻辑,如发送HTTP请求等。

  • System Task:被conductor服务执行,这些任务的执行与引擎在同一个JVM中。

  • Worker Task:被worker服务执行,执行与引擎隔离开,worker通过队列获取任务后,执行并更新结果状态到引擎。Worker的实现是跨语言的,其使用Http协议与Server通信。

conductor提供了若干内置SystemTask:

  • 功能性Task:

    • HTTP:发送http请求

    • JSON_JQ_TRANSFORM:jq命令执行,一般用户json的转换,具体可见jq官方文档

    • KAFKA_PUBLISH: 发布kafka消息

  • 流程控制Task:

    • SWITCH(原Decision):条件判断分支,类似于代码中的switch case

    • FORK:启动并行分支,用于调度并行任务

    • JOIN:汇总并行分支,用于汇总并行任务

    • DO_WHILE:循环,类似于代码中的do while

    • WAIT:一直在运行中,直到外部时间触发更新节点状态,可用于等待外部操作

    • SUB_WORKFLOW:子流程,执行其他的流程

    • TERMINATE:结束流程,以指定输出提前结束流程,可以与SWITCH节点配合使用,类似代码中的提前return语句

自定义Task:

  • 对于System Task,Conductor提供了WorkflowSystemTask 抽象类,可以自定义扩展实现。

  • 对于Worker Task,可以实现conductor的client Worker接口实现执行逻辑。

2  Workflow


  • Workflow由一系列需要执行的Task组成,conductor采用json来描述Task的流转关系。

  • 除基本的顺序流程外,借助内置的SWITCH、FORK、JOIN、DO_WIHLE、TERMINATE任务,还能实现分支、并行、循环、提前结束等流程控制。

3  Input&Output


Task的输入是一种映射,其作为工作流实例化的一部分或某些其他Task的输出。允许将来自工作流或其他Task的输入/输出作为随后执行的Task的输入。

  • Task有自己的输入和输出,输入输出都是jsonobject类型。

  • Task可以引用其他Task的输入输出,使用${taskxxx.output}的方式引用。引用语法为json-path,除最基础的${taskxxx.output}的值解析方式外,还支持其他复杂操作,如过滤等,具体见json-path语法。

  • 启动Workflow时可以传入流程的输入数据,Task可以通过${workflow.input}的方式引用。

Task实现原子操作的处理以及流程控制操作,Workflow定义描述Task的流转关系,Task引用Workflow或者其它Task的输入输出。通过这些机制,conductor实现了JSON DSL对流程的描述。

三  整体架构


主要分为几个部分:

  • Orchestrator: 负责流程的流转调度工作;

  • Management/Execution Service: 提供流程、任务的管理更新等操作;

  • TaskQueues: 任务队列,Orchestrator解析出来的待执行Task会放到队列中;

  • Worker: 任务执行worker,从TaskQueues中获取任务,通过Execution Service更新任务状态与结果数据;

  • Database: 元数据&运行时数据库,用于保存运行时的Workflow、Task等状态信息,以及流程任务定义的等原信息;

  • Index: 索引数据库,用于存储执行历史;

四  运行模型


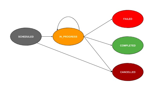
1  Task状态转移


  • SCHEDULED:待调度,task放到队列中还没有被poll出来执行时的状态
  • IN_PROGRESS:执行中,被poll出来执行但还没有完成时的状态
  • COMPLETED:执行完成
  • FAILED:执行失败
  • CANCELLED:被中止时为此状态,一般出现在两种情况:

    • 1.手动中止流程时,正在运行中的task会被置为此状态;

    • 2.多个fork分支,当某个分支的task失败时,其它分支中正在运行的task会被置为此状态;

2  任务队列


任务的执行(同步的系统任务除外)都会先添加到任务队列中,是典型的生产者消费者模式。

  • 任务队列,是一个带有延迟、优先级功能的队列;

  • 每种类型的Task是一个单独的队列,此外,如果配置了domain、isolationGroup,还会拆分成多个队列实现执行隔离;

  • decider service是生产者,其根据流程配置与当前执行情况,解析出可执行的task后,添加到队列;

  • 任务执行器(SystemTaskWorker、Worker)是消费者,其长轮询对应的队列,从队列中获取任务执行;

队列接口可插拔,conductor提供了Dynomite 、MySQL、PostgreSQL的实现。

3  核心功能实现机制


conductor调度的核心是decider service,其根据当前流程运行的状态,解析出将要执行的任务列表,将任务入队交给worker执行。

decide主要流程简化如下,详细代码见WorkflowExecutor.java的decide方法:


其中,调度任务处理流程简化如下,详细代码见WorkflowExecutor.java的scheduleTask方法:


decide的触发时机


最主要的触发时机:

  1. 新启动执行时,会触发decide操作
  2. 系统任务执行完成时,会触发decide操作
  3. Workder任务通过ExecutionService更新任务状态时,会触发decide操作


流程控制节点的实现机制


1)Task & TaskMapper


对于每一个Task来说,都有Task和TaskMapper两部分:

  • Task:任务的执行逻辑代码,它的作用是Task的执行

  • TaskMapper:任务的映射逻辑代码,它通过Task的定义配置、当前实例的执行状态等信息,返回实际需要执行的Task列表

对于一般的任务来说,TaskMapper返回的是就是Task本身,补充一些执行实例的状态信息。但是对于控制节点来说,会有不同的逻辑。

2)条件分支(SWITCH)的实现机制


SWITCH用于根据条件判断,执行不同的分支。

实际上,该节点的Task不做任何操作,TaskMapper根据分支条件,判断出要走的分之后,返回对应分支的第一个Task。

SwitchTaskMapper.java getMappedTasks方法关键代码:

   
   
     
// 待调度的Task list,最终返回结果List<Task> tasksToBeScheduled = new LinkedList<>();// evalResult是分支条件变量的值(case)// decisionCases是一个Map结构,key为分支的case值,value为对应分支的任务定义list(分支内的任务定义会有多个)// 根据分支变量的实际值,获取对应分支的任务定义listList<WorkflowTask> selectedTasks = taskToSchedule.getDecisionCases().get(evalResult);// default的逻辑:如果获取不到对应的分支或者分支为空,则用默认的分支if (selectedTasks == null || selectedTasks.isEmpty()) {  selectedTasks = taskToSchedule.getDefaultCase();}if (selectedTasks != null && !selectedTasks.isEmpty()) {  // 获取分支的第一个(下标0)task,返回给decider service去做调度(decider会把任务添加到队列里,交给worker去执行)  WorkflowTask selectedTask = selectedTasks.get(0);  // 调用了deciderService的getTasksToBeScheduled方法,此方法里又获取到TaskMapper调用了getMappedTasks。这里采用了递归调用的方式,解析嵌套的Task  List<Task> caseTasks = taskMapperContext.getDeciderService()    .getTasksToBeScheduled(workflowInstance, selectedTask, retryCount, taskMapperContext.getRetryTaskId());  tasksToBeScheduled.addAll(caseTasks);  switchTask.getInputData().put("hasChildren", "true");}return tasksToBeScheduled;

3)并行(FORK)的实现机制


FORK用于开启多个并行分支。

实际上,该节点的Task不做任何操作,TaskMapper返回所有并行分支的第一个Task。
ForkJoinTaskMapper.java getMappedTasks关键代码:

   
   
     
// 待调度的Task list,最终返回结果List<Task> tasksToBeScheduled = new LinkedList<>();// 配置中的所有fork分支List<List<WorkflowTask>> forkTasks = taskToSchedule.getForkTasks();for (List<WorkflowTask> wfts : forkTasks) {  // 每个分支取第一个Task  WorkflowTask wft = wfts.get(0);  // 调用了deciderService的getTasksToBeScheduled方法,此方法里又获取到TaskMapper调用了getMappedTasks。这里采用了递归调用的方式,解析嵌套的Task  List<Task> tasks2 = taskMapperContext.getDeciderService()    .getTasksToBeScheduled(workflowInstance, wft, retryCount);  tasksToBeScheduled.addAll(tasks2);}return tasksToBeScheduled;

总的来说,分支(SWITCH)、并行(FORK)节点本身没有执行逻辑,其通过TaskMapper返回到实际要执行的Task,然后交给Decider Service处理。

重试的实现机制


重试和其延迟时间设置,都是借助任务队列的功能实现的。

重试:将任务重新添加到任务队列

重试的延迟时间:添加到任务队列时设置延迟时间,延迟时间过后,任务才能在队列中被poll出来执行

五  完整性保障机制


由于调度过程中可能会出现因机器重启、网络异常、JVM崩溃等偶发情况,这些会导致的decide过程意外终止,流程执行不完整,展现出如流程一直运行中(实际已经没有在调度),或者其它状态错误等异常现象。

1  WorkflowReconciler


针对这种情况,conductor有一个WorkflowReconciler,会定期尝试decide所有正在运行中的流程,修复流程执行的一致性。此外,它还有一个作用是校验流程超时时间。

2  decideQueue


那么WorkflowReconciler是如何获取到当前运行中的流程呢,答案是decideQueue。
decideQueue和任务队列相同,也是一个具有延迟功能的队列,其存放的是正在执行中的流程的实例id。在任务开始执行时(包括新启动执行、重试执行、恢复执行、重跑执行等),会将实例id push到decideQueue中;在执行结束(成功、失败)时,会从decideQueue中删除实例id。

3  ExecutionLockService


WorkflowReconciler会定期尝试decide所有正在运行中的流程用于超时判断、维护流程一致性。但是流程本身正常执行也会触发decide,如果同一个执行同时触发两个decide,可能会导致状态混乱,执行卡住等问题。

conductor采用了锁来解决这个问题,其提供了单机LocalOnlyLock(基于信号量实现)、redis分布式锁(基于redission实现)、zookeeper分布式锁三种实现。

decide方法中最开始会尝试获取锁,如果获取失败则直接返回。通过锁来保障不会对同一个流程实例并发执行decide。

if (!executionLockService.acquireLock(workflowId)) {  return false;}

由于锁是可配置的,可能会导致一个误区:单台机器的话不用配置锁。其实单机也是需要配置锁的,因为WorkflowReconciler和流程正常执行会产生冲突,可能会导致偶发的流程状态混乱问题。

参考:
Github: https://github.com/Netflix/conductor
官方文档:https://netflix.github.io/conductor/
WorkflowReconciler:https://github.com/Netflix/conductor/blob/main/core/src/main/java/com/netflix/conductor/core/reconciliation/WorkflowReconciler.java
WorkflowSystemTask: https://github.com/Netflix/conductor/blob/main/core/src/main/java/com/netflix/conductor/core/execution/tasks/WorkflowSystemTask.java?spm=ata.21736010.0.0.2b501a3cYnrSfT&file=WorkflowSystemTask.java



PostgreSQL实战进阶


PostgreSQL被誉为“世界上功能最强大的开源数据库”,是以加州大学伯克利分校计算机系开发的POSTGRES 4.2为基础的对象关系型数据库管理系统。PostgreSQL支持大部分 SQL标准并且提供了许多其他现代特性:复杂查询、外键、触发器、视图、事务完整性、MVCC。同样,PostgreSQL 可以用许多方法扩展,比如,通过增加新的数据类型、函数、操作符、聚集函数、索引。开发者可以免费使用、修改、和分发 PostgreSQL,不管是私用、商用、还是学术研究使用。 

本课程由PostgreSQL社区核心成员出品,带你快速从0-1深入PostgreSQL核心特性。点击阅读原文查看详情。

登录查看更多
1

相关内容

JSON( Java Script Object Notation)是一种轻量级的资料交换语言,以文字为基础,且易于让人阅读。尽管 JSON 是在 JavaScript 的一個子集,但 JSON 是独立于语言的文本格式,並且采用了类似于 C 语言家族的一些习惯。
专知会员服务
23+阅读 · 2021年6月23日
专知会员服务
31+阅读 · 2020年12月21日
【2020新书】使用Kubernetes开发高级平台,519页pdf
专知会员服务
69+阅读 · 2020年9月19日
【论文推荐】文本摘要简述
专知会员服务
69+阅读 · 2020年7月20日
大规模时间序列分析框架的研究与实现,计算机学报
专知会员服务
59+阅读 · 2020年7月13日
还在修改博士论文?这份《博士论文写作技巧》为你指南
【新书】Java企业微服务,Enterprise Java Microservices,272页pdf
【干货】大数据入门指南:Hadoop、Hive、Spark、 Storm等
专知会员服务
98+阅读 · 2019年12月4日
Docker 足够安全吗?
InfoQ
0+阅读 · 2022年3月23日
停止盲目使用微服务
InfoQ
0+阅读 · 2022年2月27日
高级 Kubernetes 部署策略
InfoQ
1+阅读 · 2022年2月14日
开源 Java 微服务应用程序框架 KivaKit 简介
InfoQ
0+阅读 · 2021年12月28日
如何在微服务中设计用户权限策略?
InfoQ
0+阅读 · 2021年11月19日
Kubernetes 入门教程
阿里技术
0+阅读 · 2021年11月16日
Docker常用命令大全
极市平台
0+阅读 · 2021年11月4日
浅谈 Kubernetes 在生产环境中的架构
DevOps时代
11+阅读 · 2019年5月8日
国家自然科学基金
0+阅读 · 2014年12月31日
国家自然科学基金
1+阅读 · 2012年12月31日
国家自然科学基金
0+阅读 · 2012年12月31日
国家自然科学基金
0+阅读 · 2012年12月31日
国家自然科学基金
0+阅读 · 2012年12月31日
国家自然科学基金
0+阅读 · 2012年12月31日
国家自然科学基金
3+阅读 · 2012年12月31日
国家自然科学基金
1+阅读 · 2011年12月31日
国家自然科学基金
0+阅读 · 2011年12月31日
Model Reduction via Dynamic Mode Decomposition
Arxiv
0+阅读 · 2022年4月20日
Arxiv
0+阅读 · 2022年4月18日
Arxiv
0+阅读 · 2022年4月18日
VIP会员
相关VIP内容
专知会员服务
23+阅读 · 2021年6月23日
专知会员服务
31+阅读 · 2020年12月21日
【2020新书】使用Kubernetes开发高级平台,519页pdf
专知会员服务
69+阅读 · 2020年9月19日
【论文推荐】文本摘要简述
专知会员服务
69+阅读 · 2020年7月20日
大规模时间序列分析框架的研究与实现,计算机学报
专知会员服务
59+阅读 · 2020年7月13日
还在修改博士论文?这份《博士论文写作技巧》为你指南
【新书】Java企业微服务,Enterprise Java Microservices,272页pdf
【干货】大数据入门指南:Hadoop、Hive、Spark、 Storm等
专知会员服务
98+阅读 · 2019年12月4日
相关资讯
Docker 足够安全吗?
InfoQ
0+阅读 · 2022年3月23日
停止盲目使用微服务
InfoQ
0+阅读 · 2022年2月27日
高级 Kubernetes 部署策略
InfoQ
1+阅读 · 2022年2月14日
开源 Java 微服务应用程序框架 KivaKit 简介
InfoQ
0+阅读 · 2021年12月28日
如何在微服务中设计用户权限策略?
InfoQ
0+阅读 · 2021年11月19日
Kubernetes 入门教程
阿里技术
0+阅读 · 2021年11月16日
Docker常用命令大全
极市平台
0+阅读 · 2021年11月4日
浅谈 Kubernetes 在生产环境中的架构
DevOps时代
11+阅读 · 2019年5月8日
相关基金
国家自然科学基金
0+阅读 · 2014年12月31日
国家自然科学基金
1+阅读 · 2012年12月31日
国家自然科学基金
0+阅读 · 2012年12月31日
国家自然科学基金
0+阅读 · 2012年12月31日
国家自然科学基金
0+阅读 · 2012年12月31日
国家自然科学基金
0+阅读 · 2012年12月31日
国家自然科学基金
3+阅读 · 2012年12月31日
国家自然科学基金
1+阅读 · 2011年12月31日
国家自然科学基金
0+阅读 · 2011年12月31日
Top
微信扫码咨询专知VIP会员