RPA x 流程挖掘:2022第一个企服风口|36氪新风向

2022 年 4 月 30 日 36氪
“年底前还会再冒出很多家流程挖掘企业。


文| 王与桐、吴思瑾
编辑| 石亚琼
来源| 数字时氪(ID:digital36kr)
封面来源| 视觉中国

RPA 赛道,有什么新动态?

三年前,答案是 AI 。

现在,这个答案是“流程挖掘”。

流程挖掘在海外并不是新玩意儿。2011 年,海外就出现了流程挖掘公司 Celonis ,市场份额第一,估值高达 110 亿美元。2020 年 10 月 Celonis 收购了欧洲知名的 RPA 厂商 Integromat 。

巧合的是, 2019 年 10 月,全球最大的 RPA 厂商 Uipath 收购了荷兰流程挖掘供应商 ProcessGold ,并基于此推出了 Process Mining 。该产品上线后, Uipath 在流程挖掘领域的影响力迅速提升,已经成为市占率第三的厂商。

RPA x 流程挖掘,一时间成为热门搭配。这足以引来国内信徒的纷纷效仿。

变化早从 2019 年就开始发生,容智、弘玑、九科、实在智能、艺赛旗、来也,这些 RPA 厂商先后启动了流程挖掘业务:

  • 容智从2019年就开始筹划此事,

  • 弘玑已经服务了近二十家客户,

  • 九科信息在2021年发布了流程挖掘平台,

  • 实在智能正在开发自己的流程挖掘模块,

  • 艺赛旗在4月22日公布了其iS-RPM机器人流程挖掘产品,

  • 来也在4月26日公布了其流程挖掘探索者产品

36氪据公开资料整理


根据 Gartner 最近的研究报告, 2020 年全球流程挖掘软件市场规模为 5.5 亿美元(不含咨询收入), 2022 年可达到 10 亿美元,预计到 2025 年将达到 22.5 亿美元,从 2021 年到 2025 年,将以 32.6 %的复合年增长率增长,其中大中华区增速为 37.2 %。

“年底前还会再冒出很多家流程挖掘企业。”一位 RPA 从业者这样判断。

那么,什么是流程挖掘?流程挖掘能给 RPA 赛道带来什么?RPA 厂商做流程挖掘,有哪些优势和难点?本文,36氪通过采访多家国内头部 RPA 厂商和相关投资人,以及分析相关公开资料,试图回答以上问题。


流程挖掘:数字时代的体检中心

流程挖掘,究竟是何方神圣?

简单来说,如果将企业的数字化过程比作看病,那么流程挖掘就是体检中心,能够帮助企业梳理流程、从而找到在哪里出了问题;RPA 就像是其中一味处方,能够帮助企业解决部分环节的病痛。

流程挖掘也并不是新玩意,海外早已有相关厂商进入这个赛道并且取得了不俗的成绩,比如上文提到的目前估值 110 亿美金的 Celonis 。不过在国内,流程挖掘还只被少数人所熟知。

流程挖掘( Process Mining ),从学术界的角度,是一门横跨了数据挖掘、机器学习、过程建模和分析等多学科领域的学科——通过定向采集、清洗企业各个 IT 系统中存储的信息日志,可视化的还原企业实际发生的业务流,帮助企业从偏离标准流程的流程变体中发现漏洞、缺陷和瓶颈等问题点并进行持续监测,进而引导企业找出改进方向。

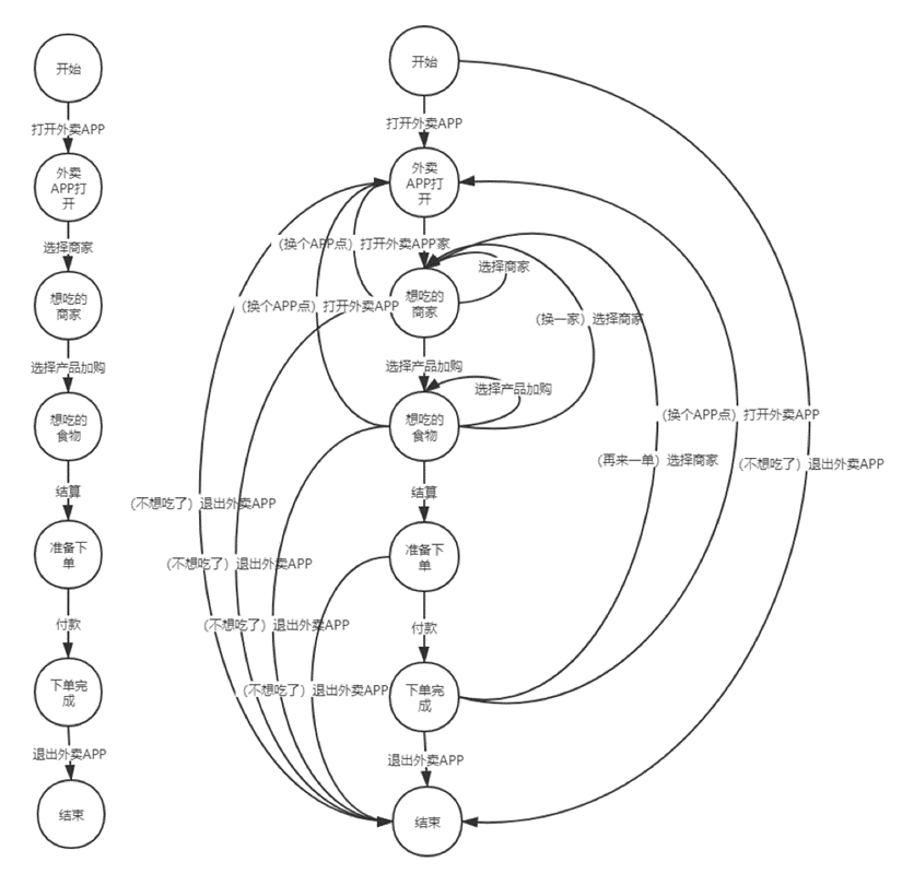
从定义可以看出,流程挖掘并不适合规模较小、流程简单的业务和企业,毕竟流程越简单,产生变体的可能性越少;企业规模越大、业务协同部门越多,流程就越繁杂,相应的流程变体就越多。

图源:Celonis 流程分析界面


比如下图,实际流程和标准流程并完全重合,会出现很多变体。这些变体体现的不合理流程,会使得时间边长、效率变低,甚至订单取消。

图源:hyhy12580的 CSDN 博客 


以企业场景中较为复杂且必须的 B2B 采购流程为例,一般而言,其标准流程包括申(需求)、采(询价、商务谈判)、购(下单、跟单)、验收四个环节,但在实际场景里,真正发生的流程变体竟高达数百种,比如采购单审批未通过、未在规定时限内提交发票、走了预设的特批流程、市场波动引发的临时价格调整、突发的交货时间变化等。

流程变体展示 图源:Celonis


目前,海外市场几个典型的流程挖掘应用场景有应付/应收账款管理、订单管理、采购管理等,具体到行业应用,比如金融和保险行业的贷款处理、索赔管理和保险申请等,电信行业的客诉处理流程等,都是流程挖掘能够帮助企业提高执行效率和合规性、缩短流程时间的场景。

RPA 技术和流程挖掘的关系是什么? 

Gartner 认为,驱动流程挖掘市场发展的五大因素是数字化转型、人工智能、任务自动化、超自动化和运营弹性, RPA 便属于任务自动化范畴。

在海外,流程挖掘发现问题后,可通过流程自动化来解决管理问题之外的问题;具体的解决方式之一就是依据过往日志数据自动生成自动化脚本,而人需要处理的是选择使用哪种解决方案来实现自动化。

自动化脚本之一,就是包括 RPA 在内的任务自动化工具,这种“治疗方式”可有效提高流程自动化率。比如 Celonis 监测到企业某个零部件即将用完后可按算法自动触发采购流程,实现自动补货。

总结来说,通过流程挖掘识别自动化节点,帮助 RPA 企业找到更多甲方企业内可落地的使用场景,减少前期人工沟通成本,同时能够达成一套解决方案的闭环。据2021年发布的《流程挖掘行业扫描》报告显示, 78 %的流程挖掘客户表示流程挖掘是实现 RPA 工作的关键。流程挖掘客户也认同这种闭环。 

不过,国内流程挖掘和 RPA 的发展成熟度尚不及海外,且企业管理理念差别较大,这样的组合在当下阶段能否实现海外同等效果尚处于初步验证期。

目前市面上选择做流程挖掘的 RPA 厂商,其解题思路在相似中含着差异。比如弘玑和来也都将流程挖掘作为整体解决方案的产品之一;而容智更倾向于把流程挖掘作为第二增长曲线;实在智能则把流程挖掘作为 RPA 产品的模块之一…相同的是,大家使用流程挖掘的目的都是为了服务于 RPA 业务本身。

36氪发现,目前国内做流程挖掘的公司分为几类,下游除 RPA 厂商外,还有从IT运维切入的,上游有从日志分析切入的,以及直接做流程挖掘的。

数据来源:天眼查,36氪整理 



RPA 公司向上游拓展

在2019年~2020年,中国曾进入一次 RPA 创业、投资热潮,据天眼查数据显示,两年时间里, RPA 赛道融资事件超过20起:

数据来源:天眼查


RPA 对小白用户十分友好,主要以易用为目标,通过模拟并增强人与计算机的交互过程,自动执行高度重复性的日常任务。广泛适用于金融、政务、电商与零售、物流等多个行业,但是往往解决的问题都非常细分,比如信息录入、统计数据、生成数据、自动下载、报表汇总、辅助审核、发邮件等等,尤其是比较简单、单一的交互应用,不能在同一客户内规模化复制。

这就决定了,现阶段 RPA 厂商主要服务大客户、更多场景,导致整个交付过程都很依赖“人”,在落地前需要大量的人工做售前咨询和沟通,落地时需要大量人工来交付,落地后依旧需要大量人工运维。

除了极个别专注于一个细分领域的 RPA 厂商,大部分 RPA 厂商选择了通用道路。一名投资人告诉36氪,目前市面上做通用 RPA 的厂商,营收大多为 1 ~ 3 亿,其中还包含集成、实施、服务的收入。 

这带来的直接后果是,大家会在各个领域短兵相接,出现混战。不仅如此,因为不同领域、不同细分场景的差异较大, 很难让产品有足够多的行业 knowhow 积累,进而影响产品能力。

因此, RPA 赛道在商业化层面一直竞争激烈。最直接的表现之一低价竞争,打价格战。一个实际的案例是,国内某上市企业计划采购 RPA 工具,在招标的过程中,两家海外 RPA 头部厂商,第一和第二的报价均在数十万量级,差额只有几万;而国内某 RPA 头部厂商的报价仅为前两家均价的 1/27 ,甚至低于前述差额,更卷的是,该报价还包含 6 个月人工及差旅。

弘玑认为, RPA 赛道发展至今,会经历三个阶段, 1.0 阶段是证明 RPA 的价值, 2.0 阶段比拼性价比,即单点产品能力和价格, 3.0 阶段是整体自动化闭环的解决方案,即由数字员工和数字业务形成的整体数字化生产力。

而现在, RPA 赛道正在进行从 2.0 到 3.0 的过渡期,在单点产品力和整体产品力上,都需要比拼。 

业内的观点认为,从 2.0 到 3.0 的过渡期这个阶段,有几个出路:出路一是提升技术壁垒,比如提升AI能力等;出路二是拓展更多产品模块;出路三通过提供整体化解决方案以服务更多大客户,从而拓展客群;出路四是寻找更多 RPA 能够落地的业务场景。

RPA 产品是流程挖掘的下游,二者客群部分重叠,产品也能形成闭环,更容易被甲方大客户接受。

而处于上游的流程挖掘,既可以是新的业务模块,也能帮助 RPA 公司通过梳理流程找到更多也可以落地的场景,同时流程挖掘也可以成为 RPA 产品的获客方式。

容智对36氪举例说:“政府客户由于各部门审批涉及不同的系统,所以核心需求是在不改变系统的情况下,简化流程、提高效率,而流程挖掘+ RPA 就可以很好地解决这个问题,在发现流程变体后,通过明确规则,用 RPA 机器人代替人进行 7 x 24 小时自动审批,有效解决了重复审批、审批时间过长等情况,最终大部分流程从原一个月缩短至一周,原一周缩短至一天。”

当然,目前赛道内有几家特殊的厂商,他们从单一的电商或者金融赛道切入,对行业 knowhow 理解更深、更厚,因此暂时并没有开启“流程挖掘”的计划。

未来,或许会有更多厂商加入流程挖掘的行列,但何时行动,与厂商的既定目标有关。“同时做好两件事情是不容易的,”一位 RPA 厂商感慨的说,“尤其新业务的开展需要大量的人力和数千万的财力支持。”

那么, RPA 厂商纷纷探索的流程挖掘,会是获客的良方吗?


RPA 做流程挖掘,获客新路

如果说流程挖掘是在体检中心, RPA 是处方药,那中间,还缺了一环,即开药的医生。

缺了医生,就决定了服务大客户的数字化闭环“闭不上”。

一般而言,“医生”的角色都由咨询公司来担任。

这些 RPA 和流程挖掘的大客户,往往是已经上过了信息化和智能化的系统。这意味着,他们往往已经有一些IT咨询公司作为技术服务商。RPA 公司和流程挖掘公司直接去抢夺市场,有难度。

另外,咨询公司通过对企业各级员工进行深入访谈来发现问题、拟定解决方案,但往往几轮调研下来,企业的核心问题并非完可用工具解决,一些灯下黑的管理问题,需要咨询公司这样的角色客观表达。流程挖掘的价值在此凸显,它可以实时的、客观的、全面的反应企业当下真实的业务流转及层层分析问题所在,可以在帮助企业梳理完需求后,找到需要 RPA 的场景。

对咨询公司而言,流程挖掘是生产力工具, RPA 是增值产品,可以为其带来溢价收入。

此外,咨询公司还是流程挖掘的使用者,可基于流程挖掘开发审计工具,通过实时监测客户全量数据,快速形成审计报告底稿。

这就决定了,当下 RPA 厂商要做流程挖掘,需要与咨询公司进行合作。

当然,企业决策者在通过流程挖掘发现管理问题后,也可以选择自行解决,其逻辑是,改流程、改系统对企业本身会大伤元气,并不适合做太大调整, 而是可以通过使用 RPA 工具进行微调,达到改善目标。比如政务企业、中资企业、涉密企业和在国内的外资企业。

所以,也有厂商选择了另一条路径——不与咨询公司强绑定,而是直接与客户合作,或者以自有渠道为主,合作渠道为辅。比如弘玑更倾向于在老客户群体中二次销售流程挖掘产品,故自有渠道和外部渠道占比各半。也有厂商选择与IT系统集成商深度绑定,比如容智信息。

那么,跨学科的流程挖掘, RPA 企业做起来难不难? 


补上技术门槛,解决资源难题

如果说,“借船出海”是 RPA 厂商做流程挖掘的主要方式,那么相比于流程挖掘公司,技术门槛、资源不足等问题则是 RPA 厂商需要解决的问题。

如上文提到的,目前国内也有不少专门从事流程挖掘的公司,比如一年融三轮的望繁信和即将在一年内融完第三轮的璇星科技。

有流程挖掘行业的人认为, RPA 跟流程挖掘没什么联系。一位流程挖掘厂商告诉36氪,之所以单纯从流程挖掘角度切入,而非国内较火的“ RPA +流程挖掘”,是因为他曾从事流程挖掘工作 6 年,和 RPA 厂商合作并不多,该创业者认为:“流程的问题其实是管理的问题,而管理的问题并非 RPA 能够解决。从另一方面来说,和 RPA 联系更紧密的是 Task mining (任务挖掘),任务挖掘的结果可以直接输出为 RPA 的工程文件,而非流程挖掘。”

与专门从事流程挖掘的公司竞争, RPA 公司也需要解决一些难题。RPA 是市场和客户导向,而非技术,因此不需要特别高的技术壁垒。流程挖掘则不然,其技术实现难度较高。

作为横跨数据挖掘、机器学习、过程建模和分析等的综合学科,流程挖掘有两大核心能力,一是 BI 大数据处理能力,二是流程挖掘方法论;拥有专门针对流程挖掘的数据库是流程挖掘企业的一大门槛,它的直接表象是企业可最大承载的数据量规模,比如 Celonis 是 250 亿,而 Uipath 是 1 亿;另外,如何把加工过的数据用算法分析进行各种各样的展现,考验的不是 BI 能力而是存在行业和客户业务理解的能力。

这就意味着, RPA 厂商需要加强这方面的投入。

“ RPA 厂商是不会在这块做任何投入的。”一位从业者对 RPA “转型”嗤之以鼻。“流程挖掘最大的门槛是数据量,如何保证数亿乃至数百亿的数据在灌入平台后还能进行快速、稳定的分析,背后是需要大量的人力和时间来进行开发的”。 

目前看, RPA 厂商的投入,主要分为两类解决方案。

一种是自研,一家 RPA 厂商自研了两年,投入了三四十人的团队,横跨中美两个研发中心,终于让其流程挖掘产品能够商业化,如果算上流程挖掘+任务挖掘,目前已经交付了二十家客户。但这家厂商同时也认为,现在很多 RPA 厂商说在做流程挖掘,但是只是“行为艺术”,是“给投资人讲的下一个故事”,而真正拥抱超级自动化的 RPA 企业,是为流程挖掘所发现的问题准备了实实在在解决方案的。

另一些 RPA 厂商的选择走“金钱换时间”,比如 OEM 海外流程挖掘厂商合作。某 RPA 厂商通过与德国成熟的流程挖掘厂商合作,在今年公布了自己的流程挖掘产品。

是走“速成”,还是走自研,取决于 RPA 厂商主营业务的成熟度和稳定度,因为第二增长曲线需要建立在有足够的人力和财力上。据公开信息, Celonis 研发团队有 267 人;一名国内从业者表示,“ 80 人的研发团队潜心开发 2 - 3 年才能做到 Celonis 2017 年的产品水平,每年光开发成本就要超过两千万元”。而旧业务需要人力维护和持续迭代;新业务线需要铺人开发,如果企业融资能力不足,消耗太多现有收入,反而容易被“卷”出局。

即使能够投入,如果 RPA 厂商的产品不够成熟,对客户行业和业务 knowhow 不够,在服务客户时,反而会暴露问题,进而导致客户流失。

总结而言, RPA 厂商做流程挖掘,本身也是 Hard 模式,面临不少挑战。

那么, Hard 模式之外,可否还有其他选项呢?

海外, Celonis 在2020年收购了 RPA 企业 Integromat 并推出 EMS ( Execution Management System ,执行管理系统),意味着流程挖掘和 RPA 厂商开始走上殊途同归之路。

然而,由于国内企业的数字化程度、企业管理思路等各种原因,国内流程挖掘厂商均处于初创期,在未来的 5 - 8 年中,或许会成为 RPA 企业不可或缺的合作伙伴之一。


数字化终局:超自动化

关于 RPA 做流程挖掘的前景,行业里目前确有争议。

有从业者表示,如此多 RPA 厂商入局流程挖掘,或许并不理智:“这种大跃进的势头,像极了当年 RPA 早期阶段,甭管是不是做 RPA 的都拼了命的入局,挂羊头卖狗肉地讲故事,只有真正耐心做下去才知道其实有比较高的门槛。”

一些从业者认为,如果 RPA 厂商都开始做流程挖掘这一高难度业务,有可能会加速行业洗牌期的到来。

据 RPA 企业的反馈,目前国内市场还处于十分早期的阶段,对流程挖掘的认知度也普遍偏较低,尚处于教育期;从资本端来看,还未出现大规模热潮;产品端来看,目前各家 RPA 厂商均未完全成熟;另一个现实是,在客户这端,存在外资改不了,中企改不动的情况,且由于成功案例不多,企业客户们尚处于观望状态。

从海外的流程挖掘赛道来看,从 RPA 切入流程挖掘,是能够成立的。根据 Gartner 去年 11 月的统计数据,目前全球流程挖掘的市场份额,专注做流程挖掘的 Celonis 最大,被IBM收购的myInvenio第二, RPA 厂商 Uipath 第三。

为什么 Uipath 能够以后发之势追赶到第三名?Uipath 的流程挖掘技术,收购自独立流程挖掘厂商 Process Gold 。全球 RPA 三大之一的 Automation Anywhere(AA),也在今年1月收购了 FortressIQ ,为其 IPO 做准备。

《 2021 年 Everest Group PEAK Matrix 流程挖掘技术供应商报告》认为, Uipath 所提供的端到端自动化平台,流程挖掘贯穿企业自动化项目的所有步骤。结合 RPA ,流程挖掘可以帮助企业重新设计流程以提高效率,推出更有针对性的自动化流程,以提高生产力维护资源。

事实上, Uipath 端到端自动化架构的整个“发现”板块,都是为了更好地实现全方位挖掘流程设计开发的。

换句话说,通过收购极强的流程挖掘技术, Uipath 的流程挖掘能力为其 RPA 找到了更多落地场景, RPA 能力能够更好的承接流程挖掘后的步骤,形成一个互补的正向循环。

但是不可忽略的一点是,海外有足够成熟的咨询市场。咨询公司前期介入,“可大大的帮助流程挖掘企业降低入场难度,从而达到高产品化、低交付、高人效的结果。”一名投资人提到海内外差异时说,不然,在国内流程挖掘刚起步的当下,每落地一个行业场景,就要项目制交付,定制化开发,“太重了”。

而这个“医生”的角色,正是国内所缺失的。

同时,海外做新业务,更习惯收购。国内一是缺少收购的大环境,二是国内并没有流程挖掘的标的。目前仅有几家单做流程挖掘的公司,他们也曾收到 RPA 厂商的收购意向,但都拒绝了,毕竟国内流程挖掘市场方兴未艾,厂商的未来空间比收购价格要高很多。

流程挖掘也好,任务挖掘也好, RPA 也好,对话 AI 也好,都是厂商在实现超自动化中的一环。国内外的各位玩家,最终都想给客户提供一个整体的超自动化的解决方案。这个方案能够发现问题、找出对策、解决问题,形成真正的闭环。

而超自动化这一概念之所以会被提出并被国内外纷纷追捧,背后是全球的数字化转型进行进入了新的阶段。单一的 RPA 只能实现企业局部的自动化改造,对于企业新时代的整体数字化需求无法满足;单一的流程挖掘只能发现问题,最终的解决如果还是依靠人,那也不算数字化。

在当下,国内第一批尝试数字化的企业,已经进入了瓶颈期——随着企业信息化的不断深入,企业的流程也越来越复杂,对于老板和管理者来说,如果想进一步了解企业的流程现状,流程挖掘确实是一个可以提高运营管理和效率的工具,所以趋势十分明显。

“随着数字化进程的加快和IT基础设施的成熟,未来的 5 - 8 年可能会迎来一波快速增长”。一位投资机构的合伙人在谈到发展潜力时说,“因为面对繁琐的流程环节,简洁的系统环境、高效的流程和快速的响应速度,对大企业来说十分刚需”。

关于流程挖掘本身的更多分析和思考,36氪将在下个月为读者呈现。

我们正在建设「TOB领域」主题交流社群,欢迎扫码添加数字时氪小助手,并发送名片或者个人介绍,我们将为您持续推荐相关产业信息和活动。

更多活动信息及行业详情,请关注微信公众号“数字时氪”(微信 ID :digital36kr),期待您的到来。


36氪旗下公众号

真诚推荐你关注



来个“分享、点赞、在看”👇
年底前还会再冒出很多家流程挖掘企业
登录查看更多
2

相关内容

机器或装置在无人干预的情况下按规定的程序或指令自动进行操作或控制的过程, 是一门涉及学科较多、应用广泛的综合性科学技术。
中国自动驾驶和未来出行服务市场展望
专知会员服务
39+阅读 · 2022年4月18日
5G赋能,民用引领,无人机产业迎来新变革,35页报告
专知会员服务
40+阅读 · 2022年3月20日
AI药物研发发展研究报告(附报告)
专知会员服务
91+阅读 · 2022年2月11日
2021年中国云原生AI开发平台白皮书
专知会员服务
58+阅读 · 2021年12月4日
2021年中国数字人民币发展研究报告
专知会员服务
25+阅读 · 2021年11月28日
2021年中国出行行业数智化研究报告(附下载)
专知会员服务
40+阅读 · 2021年11月27日
2021年中国AI开发平台市场报告
专知会员服务
74+阅读 · 2021年10月26日
制造业数字化转型路线图,67页pdf
专知会员服务
77+阅读 · 2021年10月11日
2021中国工业视觉行业研究报告
专知会员服务
55+阅读 · 2021年9月22日
面向人工智能新基建的知识图谱行业白皮书
专知会员服务
81+阅读 · 2021年2月7日
36氪企服点评&尘锋:让企业获客更简单
36氪
0+阅读 · 2022年4月27日
游戏第一股卖化妆品,在抢谁的生意?
创业邦杂志
0+阅读 · 2022年2月26日
风头正劲的RPA,会是企服的下一风口吗?
国家自然科学基金
0+阅读 · 2015年12月31日
国家自然科学基金
3+阅读 · 2015年12月31日
国家自然科学基金
0+阅读 · 2014年12月31日
国家自然科学基金
0+阅读 · 2013年12月31日
国家自然科学基金
0+阅读 · 2013年12月31日
国家自然科学基金
0+阅读 · 2011年12月31日
国家自然科学基金
0+阅读 · 2011年12月31日
国家自然科学基金
0+阅读 · 2009年12月31日
Arxiv
0+阅读 · 2022年6月21日
VIP会员
相关VIP内容
中国自动驾驶和未来出行服务市场展望
专知会员服务
39+阅读 · 2022年4月18日
5G赋能,民用引领,无人机产业迎来新变革,35页报告
专知会员服务
40+阅读 · 2022年3月20日
AI药物研发发展研究报告(附报告)
专知会员服务
91+阅读 · 2022年2月11日
2021年中国云原生AI开发平台白皮书
专知会员服务
58+阅读 · 2021年12月4日
2021年中国数字人民币发展研究报告
专知会员服务
25+阅读 · 2021年11月28日
2021年中国出行行业数智化研究报告(附下载)
专知会员服务
40+阅读 · 2021年11月27日
2021年中国AI开发平台市场报告
专知会员服务
74+阅读 · 2021年10月26日
制造业数字化转型路线图,67页pdf
专知会员服务
77+阅读 · 2021年10月11日
2021中国工业视觉行业研究报告
专知会员服务
55+阅读 · 2021年9月22日
面向人工智能新基建的知识图谱行业白皮书
专知会员服务
81+阅读 · 2021年2月7日
相关基金
国家自然科学基金
0+阅读 · 2015年12月31日
国家自然科学基金
3+阅读 · 2015年12月31日
国家自然科学基金
0+阅读 · 2014年12月31日
国家自然科学基金
0+阅读 · 2013年12月31日
国家自然科学基金
0+阅读 · 2013年12月31日
国家自然科学基金
0+阅读 · 2011年12月31日
国家自然科学基金
0+阅读 · 2011年12月31日
国家自然科学基金
0+阅读 · 2009年12月31日
Top
微信扫码咨询专知VIP会员