【SIGIR2020-斯坦福大学】一种新的BERT类信息检索模型-又好又快的ColBERT

2020 年 4 月 28 日 专知

【导读】今日SIGIR2020刚刚公布了接受论文,来自斯坦福的两位学者发布了ColBERT,一种新的信息检索BERT模型,能够又好又快的进行检索,值得关注。


自然语言理解(NLU)的最新进展正在推动信息检索(IR)的快速发展,这在很大程度上要归功于对文档排序的深层语言模型(LMs)的微调。虽然非常有效,但是基于这些LMs的排序模型比以前的方法增加了几个数量级的计算成本,特别是因为它们必须通过一个庞大的神经网络来为每个查询文档对提供数据,从而计算单个相关分数。为了解决这个问题, 我们提出了一种新的排序模型ColBERT,它采用深度LMs(特别是BERT)来进行有效的检索。 ColBERT引入了一种后期交互体系结构,该体系结构使用BERT独立地对查询和文档进行编码,然后使用一种廉价但功能强大的交互步骤来建模它们的细粒度相似性。通过延迟并保留这种细粒度交互,ColBERT可以利用深度LMs的表达能力,同时获得离线预先计算文档表示的能力,这大大加快了查询处理的速度。除了降低通过传统模型检索的文档重新排序的成本外,ColBERT的修剪友好交互机制还支持利用向量相似度索引来直接从大型文档集合进行端到端检索。我们使用两个最近的文章搜索数据集对ColBERT进行了广泛的评估。结果表明,ColBERT的有效性与现有的基于bert的模型相比是有竞争力的(并且优于每个非bert基线),同时执行两个数量级的速度更快,每个查询需要减少四个数量级的错误。

https://arxiv.org/abs/2004.12832


在过去的几年里,信息检索(IR)社区见证了一系列神经排序模型的引入,包括DRMM[8]、KNRM[5,36]和Duet[21,23]。与之前依赖手工特性的学习排序方法相比,这些模型采用基于嵌入式的查询和文档表示,并直接对本地交互进行建模(例如,在它们的内容之间。其中,最近出现了一种方法,即微调深度预训练语言模型(LMs),如ELMo[29]和BERT[6],以估计相关性。通过计算查询-文档对的深度上下文语义表示,这些LMs有助于弥补文档和查询[30]之间普遍存在的词汇表不匹配[22,42]。事实上,在短短几个月的时间里,许多基于BERT的排名模型已经在各种检索基准上取得了最先进的结果[4,19,25,39],并被Google1和Bing2所独有地采用。



然而,这些LMs带来的显著收益是在计算成本急剧增加的情况下实现的。Hofstatter¨等人的[10]和MacAvaney等人的[19]观察到,文献中基于bert的模型在计算上比以前的模型要昂贵100-1000倍,其中一些模型在开始使用[14]时可能并不便宜。图1总结了这种质量成本权衡,它将两个基于bert的排名者[25,27]与一组有代表性的排名模型进行了比较。这个数字使用了MS MARCO[24]的排名,这是必应最近收集的900万篇文章和100万条查询。它报告了在官方验证集上的检索效率(MRR@10),以及使用高端服务器的平均查询延迟(log-scale)。按照MS MARCO的重新排序设置,ColBERT(重新排序)、神经匹配模型和深度LMs对MS MARCO的每个查询的官方前1000个文档重新排序。其他方法,包括ColBERT(完全检索),直接从整个集合中检索前1000个结果。


为了在IR中协调效率和情景化,我们提出了基于情景化后期交互的ColBERT排序模型。顾名思义,ColBERT提出了一种新颖的后期交互范式,用于估计查询q和文档d之间的相关性。在后期交互下,q和d分别编码为两组上下文嵌入,并使用两组集合之间的廉价且友好的裁剪计算来评估相关性——也就是说,快速计算可以在不完全评估每个可能的候选者的情况下进行排序。




更多请查看 《深度学习搜索》新书327页pdf


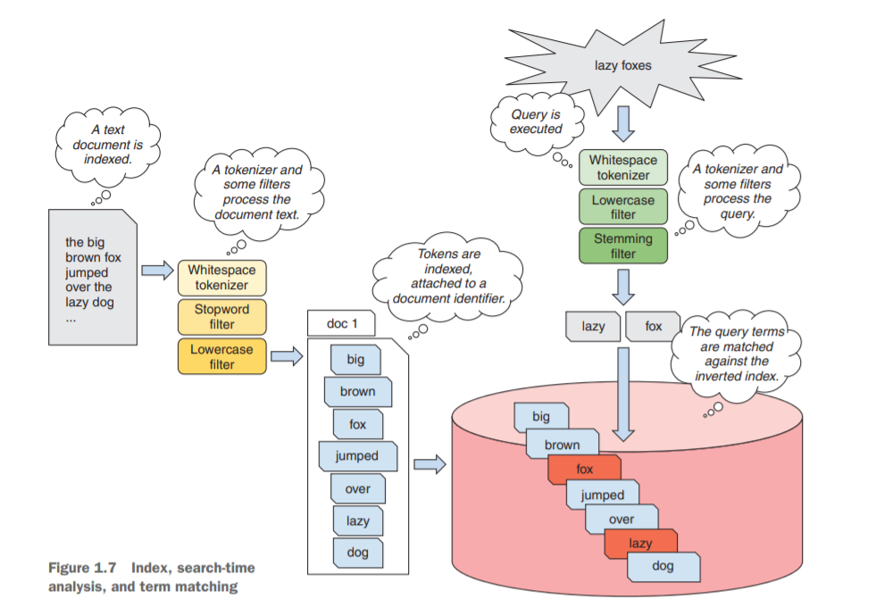
《Deep Learning for Search》利用神经网络、NLP和深度学习技术来提高搜索性能。深度学习处理最困难的搜索挑战,包括不精确的搜索条件、索引糟糕的数据和使用最少的元数据检索图像。有了像DL4J和TensorFlow这样的现代工具,您就可以应用强大的DL技术,而不需要在数据科学或自然语言处理(NLP)方面有深入的背景知识。这本书会告诉你怎么做。


  • 第1部分介绍了搜索、机器学习和深度学习的基本概念。第一章介绍了应用深度学习技术来搜索问题的原理,涉及了信息检索中最常见的方法。第2章给出了如何使用神经网络模型从数据中生成同义词来提高搜索引擎效率的第一个例子。

  • 第2部分讨论了可以通过深度神经网络更好地解决的常见搜索引擎任务。第3章介绍了使用递归神经网络来生成用户输入的查询。第四章在深度神经网络的帮助下,在用户输入查询时提供更好的建议。第5章重点介绍了排序模型:尤其是如何使用词嵌入提供更相关的搜索结果。第6章讨论了文档嵌入在排序函数和内容重新编码上下文中的使用。

  • 第3部分将介绍更复杂的场景,如深度学习机器翻译和图像搜索。第7章通过基于神经网络的方法为你的搜索引擎提供多语言能力来指导你。第8章讨论了基于内容的图像集合的搜索,并使用了深度学习模型。第9章讨论了与生产相关的主题,如微调深度学习模型和处理不断输入的数据流。

https://www.manning.com/books/deep-learning-for-search


专知便捷查看

便捷下载,请关注专知公众号(点击上方蓝色专知关注)

  • 后台回复“DLS2020” 就可以获取最新《深度学习搜索》新书327页pdf,和SIGIR2020-ColBERT论文》专知下载链接

专知,专业可信的人工智能知识分发,让认知协作更快更好!欢迎注册登录专知www.zhuanzhi.ai,获取5000+AI主题干货知识资料!
欢迎微信扫一扫加入专知人工智能知识星球群,获取最新AI专业干货知识教程资料和与专家交流咨询
点击“ 阅读原文 ”,了解使用 专知 ,查看获取5000+AI主题知识资源
登录查看更多
15

相关内容

【KDD2020-清华大学】图对比编码的图神经网络预训练
专知会员服务
46+阅读 · 2020年6月18日
【SIGIR2020】LightGCN: 简化和增强图卷积网络推荐
专知会员服务
73+阅读 · 2020年6月1日
【ACL2020-伯克利】预训练Transformer提高分布外鲁棒性
专知会员服务
20+阅读 · 2020年4月14日
基于图卷积文本模型的跨模态信息检索
专知
9+阅读 · 2019年8月3日
媲美人类对话水平!微软最新NLP模型3项评分全面超越人类水平!
机器学习算法与Python学习
8+阅读 · 2019年5月4日
进一步改进GPT和BERT:使用Transformer的语言模型
机器之心
16+阅读 · 2019年5月1日
中文版-BERT-预训练的深度双向Transformer语言模型-详细介绍
BERT霸榜问答任务,谷歌新基准模型缩小AI与人类差距50%
未来产业促进会
4+阅读 · 2019年1月31日
Arxiv
3+阅读 · 2019年9月5日
How to Fine-Tune BERT for Text Classification?
Arxiv
13+阅读 · 2019年5月14日
VIP会员
Top
微信扫码咨询专知VIP会员