中国大学教授的实际收入能有多少?薪酬调查告诉你答案

2018 年 9 月 2 日 算法与数学之美

大学教授的收入一直是个秘而不宣的话题。在诸多同学的认知中,“在大学教书”往往只是老师的“副业”。他可能有各种各样的“主业”,甚至还开了公司自己当老板。

除去不屑一顾的死工资,项目只要被批,瞬间各种研究基金拿到手软。还不算写书的版权费,到全国各地开讲座的授课费……高校教授仿佛是个风光体面的工作,只要你达到某个层级或职称,那就会出现“滚雪球”效应,机会和好处将源源不断地砸过来。

但是,“哭穷”的教授从来都不少。早些时候的北航讨薪案闹得沸沸扬扬,去年被曝光的一张复旦大学教授的工资条也在朋友圈热传:

虽然有网友坚持说这个薪资存在造假或者大学老师根本不靠这点工资养家,但是微博网友@陆浑戎说,不要认为教授就一定有很好的福利:“我以一个高校教师的身份告诉你,靠工资的大学教师多了去了。”

毕竟生在罗马的人少之又少,绝大部分人都挤在通往罗马的窄路上。高校的晋升机制严格,阶层固化,每年分配到各个学校的名额和机会又十分有限。很多青年教师都在科研和教学之间分身乏术、压力山大。

不仅仅是复旦或上海高校,网友@银河娘也说:“我所知的北京985大学文科教授的收入也是这个水平。评论里一堆质疑的,估计根本不了解高校收入,觉得当教授能赚大钱的还是省省吧。”

图片来源:一图观政

数据来源:高校教师收入分配现状----求是网

中国高等教育学会组织的2013年部分高校教师收入情况调查显示,年薪在10万元以下的教师占比近一半,20万元以上的占比不足5%。

另一方面,薪酬等级与教师职称高低有直接关系,相邻两级的平均工资差异由低到高不断扩大。

图片来源:一图观政

数据来源:高校教师收入分配现状----求是网

从教师的自身能力来看,高层次人才与普通教师的收入差距也在逐渐拉大。

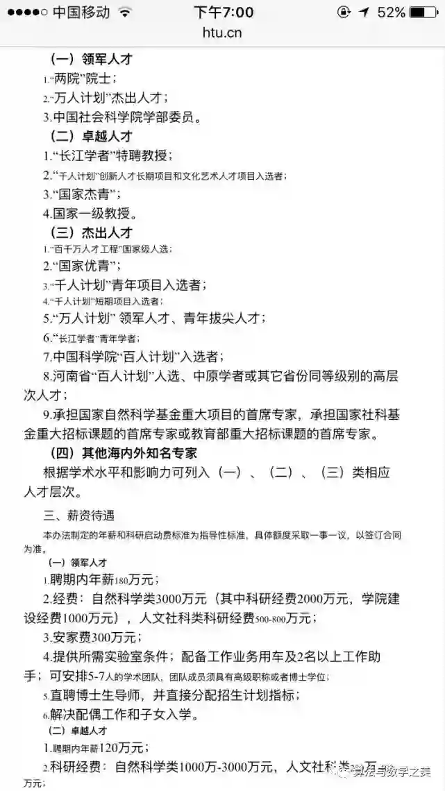
在薪酬调查中,采集的高层次人才样本包括两院院士、中组部“千人计划”入选者、教育部长江特聘教授和国家杰出青年基金获得者。

图片来源:一图观政

数据来源:高校教师收入分配现状----求是网

其中,年收入在5万~6万元区间的人数最多,占被调查总人数的18.2%;其次为年收入在6万~7万元区间的,占总人数的17%。

总体来说,高校青年教师收入普遍不高,81.9%的青年教师年收入10万元以下,特别是34.6%的青年教师年收入6万元以下。

为了解现在的中国高校教师收入,理想岛也在知乎上搜集并整理出一些热门回答。

匿名用户

本人父亲现在是某一本大学学院书记

北京大学研究生

他大学毕业,专业成绩第一,学校很欣赏他,说可以留校,直接从校团委开始干。

但他回到了老家,也就是生我养我的小县城,选择了一所当年的专科高校教学,几年后凭借聪明和拼劲个,担任副教授。

他的原话是:首先回家乡任职,其次他想做教学岗位。

后来升格,逐渐成长为一本大学

但97年开始,大学领导要求他抛弃教学,完全转入行政。从一个行政小兵做起。

没办法,接受组织安排。

干了五年进入校团委。(命运总是捉弄人)

2018年工资

每个月税后9.1k。

除此以外一分钱的收入都没有。

从小到大我也从来没有感受到过家里有钱

所有的衣穿住行尽可能普通。

没有牌子

我母亲的包都是一两百,衣服几十块

我爸爸作为领导

一件几百元的衬衫可以穿十多年

在现在这个时代

没人这样子

但他,就是这样

我知道也没人觉得我在说一件真的事情

但更加让我家庭难受的事情是在09年

我妈妈检查出类风湿性关节炎,直到如今,病情依旧严重。

爸爸在12年开始,出现了脑血管的疾病。偶尔会有昏厥的情况。

辗转于上海,北京各大医院。做了两次手术。

因此目前的情况,我爸妈两人。

药每天不能停。

家庭负担日益严重。

每次去他大学吃饭。我一顿中饭8元

我爸爸都是4元(就一个蔬菜或两个蔬菜)

真的心里很难受

外在地位,很多人觉得很高

行政级别同级与县长

自己的苦,只有自己知道

我想阐明的是:大学任职,无论是教学还是科研还是行政,实际上工资不高。真的不高。外快很多的那些老师,的确有。但真的也不多。

这样子一个勉强算是中产阶级的家庭

一旦遇到病情危机之类的问题

也是和中国绝大多数家庭一样

拖垮全家

匿名用户

匿名回答一波我读研的导师!

导师,女,教授,还算年轻!

思想前卫,喜欢做前沿的东西,很有能力,讨厌行政,拒绝做科长因为讨厌开会。她除了做个简简单单教授,做做自然基金,她还有别的头衔,比如药监局有挂职,是什么什么资格认证的专家,因此不少药企飞行审查的时候都提前找我导师去看厂子合不合格。

比如导师还是企业股东,比如某某培训讲师,圈子口碑很好讲课好,想请她出去讲节课做培训的不少,但导师完全看心情看忙不忙。

小故事一则:导师属南方派系圈子,有次去北方开会,受友人之托去给做培训,导师本是拒绝的因为太赶了,加上北方那时候还很冷。

我们起了个大早但对北方不熟还是迟了点,对方主管责备几句,主要我导师面相年轻,还是女的,没听过我导师的名字,主管说我们从来都是请某某学校谁谁跟谁谁(提到几个圈内大牛的名字,言下之意觉得我导师掉档次),我导师急着去讲课,导师是那种表面温吞的人,但讲课就自带光芒的那种。

我和同门都傻了,也就讲了四节课,讲课完后对方主管像变了个人,和颜悦色,一定要请我们去吃当地的什么什么特色菜,说:大家都说这是讲的最好的一次太清楚透彻。

吃饭的时候,很客气的问我导师,能不能把XX课和XX课也一起讲了~~~我导师秉持着她一如既往的小傲娇,说:哦不行,术业有专攻! 临走对方再次提议再来,下次来!我导师笑呵呵上车了~~总之,蜜汁温吞又傲娇。

钱,有钱,基本财务自由。

她一般出去出差一圈,找她谈横向的很多,随便一个横向20-30万,但一般她都拒绝,除非她觉得很有价值很新颖(尤记得我一学药的从来没想过,让我做面膜拟经皮给药系统的组方优化,为了原材料尽量保鲜还要做得像果冻一样Q。

听到内容时,想象一下抠脚大汉风中凌乱的心情,有两个月的时间我几乎一天要敷自己做的至少5张面膜!

不过,很有意思的是,如同一个预言一样,最近几年药妆真的很火,我导师眼光还是很毒辣的,几年一举拿了几个药妆材料方面的专利)。

光挣钱的她反倒看不上,比如某某公司800万的配方颗粒订单,对方的人都跑来实验室找导师谈过几次,请我导师负责做技术。

钱很诱人,但我导师拒绝了,说这么大块蛋糕要她分一杯羹,可能公司有吃不下的技术棘手的难题,肯定已经找过比她牛的人负责技术被拒绝了,估计很困难,不想让自己学生辛苦。

比如,公司里的新药研发,找我导师分红啥啥的。

总之,我导师比较潇洒的一个人。基本不缺钱。想多挣点那她挣钱的法子多了去了,看心情,不想忙就少挣点。

匿名用户

我父78级高考本科c9,90年初海归博士,c9二级教授十年多了,现在年收入不到30万(税前)。记忆中的童年家里钱就没够花过……

90年代时,父亲36岁破格拿下正教授,然而收入也不比我母亲在普通国企当个小兵收入高,印象中一个月1000多?

00年多,我同班同学在银行工作的父亲作为银行中层干部,收入大约是我父亲的10倍。05年时,我父亲年入大约6万。

后来房价就开始涨了,收入也跟着涨一些,断断续续涨到现在,12年以后才有15万以上。

由于还要供养父母一类的,加上本身就是追求学术,基金全是国自然,绩效很多也分配给手下的副教授讲师一类的了,实话实说,家里一直没什么钱,没有奖学金的情况下完全不会考虑送我出国读书的那一种。

工作特别忙,不要说寒暑假,不需要写本子的春节也就休2天,每天8点实验室10点回家。而且他的兴奋点常人很难get,除了做实验能high以外,难得休息和长途旅行的时候,他都在读24史一类的放松。

最无奈的是,所有发小都觉得我家应该有钱,觉得我天天哭穷,我特么上大学一个月除了日常伙食费只剩下50块钱还非逼着我请客那种。

就像现在在贵乎,我说很多教授家里几乎没什么存款,知乎也没几个人信,一个道理。

知乎舆论整天都认为工科教授人人有企业,人人都剥削学生,人人都对女学生有想法。反而真正有钱的银行,曾经的电网,北上广隐形富豪们,真正潜规则最多的职场和私企老板们,在这里都没人讨论,难道是因为知乎已经被学生占领了,认识的社会最高层只有自己的导师们了?

其实他们中99%都是靠劳动换钱,不占有任何生产资料的无产阶级而已。

最后给句忠告,想挣钱,就别做学术,根本是缘木求鱼。别拿你们系某些年入百万的教授回我,某些能人如果不做学术挣的更多。

如果你又觉得教授收入高,又轻松,全世界好事都让教授得了,那你还在等什么,赶紧读博上车啊,教授是最不看重家庭出身的工作岗位之一了,985高校招聘都特别透明,就数文章,只要你肯努力,读博+博后发几篇CNS,妥妥的青千等着你,何苦在这里羡慕嫉妒恨?

三省

谢邀。

单说每年到工资卡的收入,我已经沦为师兄弟们的笑柄了,他们都问我为什么要回中国。

委屈屈(我老婆教我的新词)。

但不能只看这个收入。

做横向有提成,其他有奖励,津贴,时间允许还能兼职个知识变现。

婚后第一次和老丈人同桌吃饭,老丈人问年收入多少。

我思考一下,把每年杂七杂八总收入加起来告诉他。

老丈人皱着眉一脸懊悔,仿佛是后悔他女儿嫁了个穷光蛋。

他说:真没想到大学老师的收入这么低!

幸好是婚后才问,如果婚前问,我肯定是吃不上软饭了。

匿名用户

院士,近五年41万/年,我当时看过他的合同。

上面说杰青长江就年薪百万的,第一,你得是跳槽过去的才有,在一个地方一直评上去的,没有这么高工资,而跳槽又对于事业影响太大。

第二,说开公司捞经费的,人和人的看法不同吧,反正我父亲觉得他没有能力两手抓,院士和赚钱之间选择了前者。

至于说钱重不重要的,会不会造成人才流失的,答案是肯定会的。当时我刚要出国的时候,他工资更低,更没钱(已经是教授了),当年是想辞职去企业,后来又去国外高校找的教职,最后因为别的原因放弃了。

当时议价去企业是10-15倍吧,(主要是原来太低了,还没我妈多),国外教职大概是企业的80%。对了,现在这四十来万是涨过了的,还是不错的~组里青椒也能有20万左右,体面谈不上,也不算清贫吧,社会地位蛮好的,相亲市场比公务员高^_^

有没有额外收入……零零碎碎的有一点吧,跟工资比都是小钱,现在这个年纪,其实也不需要什么大钱了,更多的希望留点名声,做点大东西。

就像前一阵子过程所的张锁江提的准流体之类又或者西交能动的那个17年院士(之前和陶wq不对付那个)搞得大项目,再就是像清华电子尹老师那样去做企业,都希望自己做个理论也好做个工程也罢,再次一步就是搞个上市公司,能青史留名。

总结下,大学老师的精神财富还是很多的,物质财富现在一流高校还是勉强及格的,地方的就不太了解了。知道的可以说一下~

补充下,下面问钱对院士重不重要的,还是要操心的……院士只是个头衔啊,上海房子买不起啊(囧)。

人和人的差距挺大的,不是每个人都能想其他答案的明星科学家一样两手抓的。

我父亲只是个挺普通的人,拼了20多年才换的这个荣誉,这就是个取舍的问题,要是能都搞肯定乐意啊,又不是焦裕禄--其实系里做横向的副教授都有的挣得比他多……

至于其他那些东西比如分房都是看上去很美,一堆限制条件,还得吧02年买的经济适用房退回去……

不过实话说,他要是想挣钱,至少他和我吹的是渠道还是蛮多的^_^

但是除了这个头衔,还是就是个教书匠啊……哎,其实也没好混的,部里一个处长就可以一个电话叫我们学校某院士过来作陪喝酒……但是我跟我父亲出去的时候,感觉官员还是很尊重他的啊……所以很难说中国到底是尊重科技人才还是不尊重……囧

5.31补充说明

我看评论大家还是纠结工资的……

怎么说呢,首先你要清楚,那些工资高的老师,在评上长江院士之前的工资就很高了,这些头衔只是辅助,是获得头衔的人使这些头衔具有很高的含金量,而不是反过来。有人说院士工资几百万的……我举个例子啊

这是某高校招院士的工资,看上去挺高的吧。

第一,到手的现金也就一半吧,那个房子是借给你住的,走了的话要收走,不走的话也不能买卖。

第二,三千万的经费看上去多,对于我父亲在的这种大组,也就是几年的正常开销,之前的仪器重新购置更是买不起。

第三,这是就招你一个人,就算研究生水平不下降不会拖累你,你的课题组其他人呢?你再大牛,小老板还是要有的吧。

重新招费时费力,之前的拖家带口不愿意跳槽过来,或者这边没编制。

最后,愿意花大价钱的该学科实力较弱,强实力的自己学校土生土长的院士都有两三个,你过去又有什么好呢?

更遑论人情世故,你的朋友圈交际面。

不是说没有吧,但是这个事真不是零成本,全收益,辞职的话手头的项目课题总得先结了吧,这个周期也很长,变数更多。

我这个不是说工资低啊……年薪税后50万还少?而且吃住行都有补贴,基本一年净攒50万,本地房子上车的早,不要从一个极端走向另一个极端啊。

年薪千万的院士也有啊,但是人和人不一样啊,你不能净捡着工资高的看啊,下次估计能涨到税后60-70万,这个应该是国内院士平均水平。国内工资是新人新办法,工资高。老人老办法,铁饭碗。青千的工资就和我父亲差不多,但青千合同可以不予续聘啊…

我看评论还在纠结工资少的,还有的拿施一公这种level举例的,说院士工资起码千万级的,说院士级别高的,统一回复了吧

第一,11g是nb,上头有人,会来事,这种不具备普适性。家父评上院士第一时间系里就有人上门,祝贺之后立即安抚,哭穷,说系里没钱要为了母校考虑,当时也就答应了。

学术圈不是私企,比国企还要传统些,不可能纯为了钱现在评上了就跳槽的,会被人戳脊梁骨的,跳槽的话也是追求好聚好散,合同到期了再说。

第二,学校分房,叫做可以继承不可买卖,不住要收回,这个看怎么算吧,我不觉得这是个人资产,但你也算也行。

至于买房,去年说在北京工作的话在海淀买个房子,观察了下,东王庄的要7,800万,看了房子质量,和父母商量了下觉得不是完全没这个钱,但也不可能砸锅卖铁去买这个房子的。

好一点的话就要大一些,带上父母一起住,看了就是褐石和华清嘉园,这个真掏不起,装作高知土豪家庭去看了看,爽一爽。

第三,科研奖金,有,8%,要验收,要评级要平分;一般他们这个山头的规矩是boss不拿的,我父亲国家奖的钱都是分给别的人了,自己没拿给了没挂上名的青椒,这也是他的老板给的经验之谈:这种钱最好给年轻人,年轻人缺钱要钱花,也会念你的好。我觉得也算一种智慧吧。

第四,工资太少。求求知乎上的人看看现实吧,别吹nb了,我都说了,我爸是税后,刨除日常开销,工资41万,算上会议津贴50-60万,无企业兼职,有去给学生企业当临时专家,换了10只大闸蟹,有餐补车补,买房早无房贷,出国都是商务舱,在我蜷着的时候他还能打滚;

我父母一年大概能攒70万,这是税后,是刨除全家所有开销,就算不高也不是被嘲讽的收入吧。我认识的老师,没有一个能辞职到千万级的,百万的倒是有;这个取舍大家各有千秋,你有钱我有名,有啥争的?

我综上再重复一点,那就是科研界往往你拿钱就要在名上有损,比如说国家奖奖金吧,远得袁隆平的纠纷,近的他老师的师兄就是把奖金独吞了,之后评院士被系里别的老师举报,一地鸡毛最后落选。

家父从搞科研起目标定的就是为了名,还要是院士,至少在我小学他就和我说过他的梦想,因此没争过钱没打压过人(打压人一时爽,报应来的时候你就知道了,华科某老师,水平极高,校内为他院士落选一直不平,其实是太强势,不好听就是欺负人;

他评院士的时候,全球的举报信都有,自己人知根知底,举报都是一针见血,他师弟加拿大飞回北京实名举报的学术造假)因此家父评的时候名声很好,人缘分反超上的院士

第五,院士的待遇。

这个没得黑,但实际上离副部长差远了,具体可以了解下为了211校长放弃院士的一位老师,211校长可要低一级的。

这个实际上就是你吃穿住行按照副部长的国家标准给你配,舒服比一般老师要舒服,但其实这个国家标准副局长都不一定看得上,实权司长和虚职副部,那个大?尤其是有管辖关系的时候,真的不好使的。

按这个级别的说法,清华副校长是副局级,11g放着副部不当当啥副局啊,出去干嘛说自己是副校长不是?官场的事情我懂的也不是特别多,听的说法就是院士出了这个圈子,也别吧自己太当回事,倒是现在全家出去玩,我爸已经习惯商务舱了,所以他坐前头,我们娘俩坐后头。

至于说父母瞒着我的,说我不懂得,我只能呵呵了,你认识几个老师啊?tony老师吗?还跟学生吹工资高,除了微商没见过吹自己有钱的。

之后两周回老家,有机会拿院士证或者那几个国家奖的证书拍一下放上去做个证明吧;现在知乎风气,怀疑的也可以理解吧,但麻烦嘴里客气点,没空照顾巨婴。

薪酬是考虑就业方向的必要因素之一,这是无可厚非的。但如果是奔着“高收入”这一愿景,恐怕学术圈并不是什么好的选择。

有人说,选择做学术那就别想着挣大钱了。

与其说是否定了学术的现实意义,我更愿意理解为学术带来的丰富充实和宁静平和是无价的。

∑编辑 | Gemini

来源 | 《财经国家周刊》

算法数学之美微信公众号欢迎赐稿

稿件涉及数学、物理、算法、计算机、编程等相关领域,经采用我们将奉上稿酬。

投稿邮箱:math_alg@163.com

登录查看更多
0

相关内容

一本大学(The first batch of undergraduate),是指在中国大陆高考录取招生期间于本科层次第一批次招生的学校。其录取线一般要达到当地本一线,学年制通常为4年(部分专业可能5-6年)。学生毕业后获得学校毕业证和相应的学位证。 一本大学一般是985工程、211工程或是部分高水平的小211工程高校、省部共建大学、省属重点大学,在全国整体或大部分省份进入一批次招生,享受来自各方面的照顾,培养综合素质强、专业水平高的人才。一本大学师资、科研实力较强,社会上对一本大学的认可度也较高。
2020年中国《知识图谱》行业研究报告,45页ppt
专知会员服务
240+阅读 · 2020年4月18日
报告 | 2020中国5G经济报告,100页pdf
专知会员服务
98+阅读 · 2019年12月29日
周志华教授:如何做研究与写论文?
专知会员服务
161+阅读 · 2019年10月9日
国内高校人工智能教育现状如何?
大数据技术
9+阅读 · 2018年4月24日
Arxiv
4+阅读 · 2018年11月12日
Learning to Focus when Ranking Answers
Arxiv
5+阅读 · 2018年8月8日
VIP会员
相关VIP内容
2020年中国《知识图谱》行业研究报告,45页ppt
专知会员服务
240+阅读 · 2020年4月18日
报告 | 2020中国5G经济报告,100页pdf
专知会员服务
98+阅读 · 2019年12月29日
周志华教授:如何做研究与写论文?
专知会员服务
161+阅读 · 2019年10月9日
Top
微信扫码咨询专知VIP会员