入门 | 从VGG到NASNet,一文概览图像分类网络

2018 年 4 月 2 日 机器之心

选自towardsdatascience

作者:Lars Hulstaert

机器之心编译


了解图像分类的不同网络架构是一项非常艰巨的任务。本文将讨论目前可在 keras 上使用的主要架构。作者将按照这些架构出现的时间顺序对其逐一讲解,并尝试以从业者的角度讨论其优缺点。


关键概念


虽然计算机视觉研究者们采取的方法各不相同,但是大体而言,他们的实验设置有着如下的趋势。本文将讨论如何进行图像预处理,数据增强用于哪类数据,优化机制以及输出层的实现方法。


预处理


通常而言,我们会计算训练集图像的平均像素值,将其从图像中减去。请注意,在 keras 环境下使用这些模型时考虑预处理方法很重要。计算机视觉模型不同,Keras 的「预处理」也不同。


数据增强


图像分类的数据集非常大。尽管如此,依然需要数据增强来提高模型泛化能力。数据增强一般包括重新缩放图像的随机裁剪、随机水平翻转、随机 RGB 颜色与亮度变换等技术。此外,也存在不同的缩放、裁剪等技术(即单尺度训练 vs 多尺度训练)。在测试阶段进行多裁剪评估也是经常使用的途径,不过该方案的计算成本更昂贵且性能改进有限。请注意,随机缩放和裁剪的目标是在不同尺寸和位置上学习对象的重要特征。Keras 并未实现所有数据增强技术的开箱即用,但可以通过 ImageDataGenerator 模块的预处理技术轻松实现。Andrew Howard 提出的数据增强技术更深入地解释了这些关键性的方法,具体参见:

https://arxiv.org/ftp/arxiv/papers/1312/1312.5402.pdf


同一照片不同裁剪方式的实例(选自 Andrew Howard 论文)


训练机制


在 keras 中可通过多 GPU 数据并行化训练模型(一般批大小为 256)。动量 SGD 或 RMSProp 是常用的优化技术。学习率的方案相对简单,要么在验证集的损失或准确率开始稳定时调低学习率,要么在固定间隔上调低学习率。通过 keras 中的「ReduceLROnPlateau」回调函数可以轻松模拟这种行为。


这是一个训练过程的实例,其中学习率降低然后损失函数变得平坦了。


最后一层


图像分类网络中最后一层传统上来说是全连接层。这些层的参数量巨大,因为你需要 N×M 个参数才能从 N 个隐藏节点过渡到 M 个节点。现在,这些全连接层已经被平均池化或最大池化层替代,它们要求的参数量和计算时间比较小。在对 keras 中预先训练好的网络进行微调时,这一点非常重要,这能限制所需要添加参数的数量。


VGGNet


VGGNet(https://arxiv.org/pdf/1409.1556.pdf)发布于 2014 年,作者是 Karen Simonyan 和 Andrew Zisserman,该网络表明堆叠多个层是提升计算机视觉性能的关键因素。VGGNet 包含 16 或 19 层,主要由小型的 3×3 卷积操作和 2×2 池化操作组成。


VGG 的优点在于,堆叠多个小的卷积核而不使用池化操作可以增加网络的表征深度,同时限制参数的数量。例如,通过堆叠 3 个 3×3 卷积层而不是使用单个的 7×7 层,可以克服一些限制。首先,这样做组合了三个非线性函数,而不只是一个,使得决策函数更有判别力和表征能力。第二,参数量减少了 81%,而感受野保持不变。另外,小卷积核的使用也扮演了正则化器的角色,并提高了不同卷积核的有效性。


VGG 的缺点在于,其评估的开销比浅层网络更加昂贵,内存和参数(140M)也更多。这些参数的大部分都可以归因于第一个全连接层。结果表明,这些层可以在不降低性能的情况下移除,同时显著减少了必要参数的数量。16 层和 19 层的参数预训练 VGG 在 keras 上是可以使用的。


ResNet


ResNet 架构是由何凯明等人提出的,他们试图通过这个架构训练更深的网络。作者指出,增加网络深度会导致更高的训练误差,这表明梯度问题(梯度消失/爆炸)可能会导致训练收敛性等潜在问题。


尽管 20 层网络的潜在函数空间是封装在 56 层网络的空间内且运用了传统的梯度下降,但无法实现同样的效果(选自 ResNet 论文)


ResNet 的主要贡献是增加了神经网络架构的跳过连接(skip connection),使用批归一化并移除了作为最后一层的全连接层。


通过跳过连接,卷积层的输入 x 被添加到输出当中。因此,网络只学习「残留」特征,并容易保存已学习的特征。


跳过连接基于这样一种想法:只要神经网络模型能够「适当地」将信息从前一层传递到下一层,它应该能变得「无限」深。如果在更深层没有附加信息进行聚合,那么带有跳过连接的卷积层可以视为一个恒等映射函数。


通过向网络中添加跳过连接,卷积层的默认函数变成了恒等函数。卷积核学到的任何新信息都可以在基本表征中添加或减去,因此这更容易优化残差映射。跳过连接不会增加参数的数量,但可以获得更稳定的训练和显著的性能提升,这是因为可以达到更深的网络(例如深度为 34、50、101 和 152 的网络)。请注意,1×1 的卷积用于减少输出通道的个数。


除跳过连接之外,在每次卷积完成后、激活进行前都采取批归一化。最后,网络删除了全连接层,并使用平均池化层减少参数的数量。由于网络加深,卷积层的抽象能力更强,从而减少了对全连接层的需求。


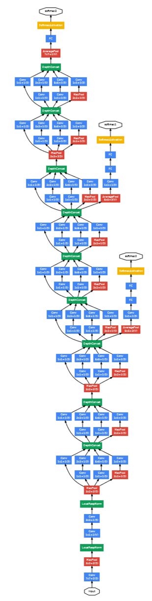
GoogLeNet


GoogLeNet 与 ResNet 的论文几乎同时发表,但它们引入了不同的改进方案。前面提到的两篇论文着重于提高分类网络的表征深度。


然而,GoogLeNet 仍试图扩大网络(多达 22 层),但也希望减少参数量和计算量。最初的 Inception 架构由 Google 发布,重点将 CNN 应用于大数据场景以及移动端。GoogLeNet 是包含 Inception 模块的全卷积结构。这些模块的目的是:通过构建由多个子模块(比如嵌套网络 - Inception)组成的复杂卷积核来提高卷积核的学习能力和抽象能力。


Inception 模块的实例。1x1 卷积用来减小输入/输出的维度(选自 GoogLeNet 论文)。


除了加入 Inception 模块,作者还使用了辅助分类器来提高稳定性和收敛速度。辅助分类器的想法是使用几个不同层的图像表征来执行分类任务(黄色框)。因此,模型中的不同层都可以计算梯度,然后使用这些梯度来优化训练。


GoogLeNet 架构图示。黄色框表示辅助分类器(选自GoogLeNet论文)。


Inception v3


Inception v3 架构中结合了几项创新点。在 Inception v3 中,主要的创新在于借鉴了 GoogLeNet 和 VGGNet 的部分原创思想,即使用 Inception 模块并通过一系列较小的卷积核更高效地表示较大的卷积核。除了小卷积之外,作者还尝试了非对称卷积(例如用 n×1 和 1×n 代替 n×n,而非多个 2×2 和 3×3 滤波器)。


一个 3x3 卷积核后跟一个 1x1 卷积核的例子,它有效地取代了一个 5x5 卷积核(图片来自 Inception v3 论文)。


作者通过执行批归一化和标签平滑化来改进正则化。标签平滑就是为每个类都分配一些权重,而不是将全权重分配给 ground truth 标签。由于网络对训练标签的过拟合程度较低,因此它应该能够更好地泛化,这与使用 L2 正则化效果相仿。


为了确保该模型在高分辨率图像和低分辨率图像上均表现良好,作者通过 Inception 模块分析了不同尺寸下的图像表征。因此,当 Inception 网络用于目标检测框架时,它们在对小分辨率和低分辨率对象进行分类时表现良好。


NASNet


我要讨论的最后一个图像分类架构是 NASNet(https://arxiv.org/pdf/1707.07012.pdf),它是使用神经结构搜索(NAS)框架构建的。NASNet 的目标是运用数据驱动和智能方法,而非直觉和实验来构建网络架构。尽管我不会详细讨论这个框架,但是可以解释一下它的总体思路。


Inception 论文表明「神经网络单元」中复杂的卷积核组合单元可以显著提升结果。NAS 框架将这种单元的构建过程定义为优化过程,然后通过叠加最佳单元来构建大型网络。


例如,搜索框架构建了两种不同的单元,它们被用于训练整个模型。



原文链接:https://towardsdatascience.com/an-overview-of-image-classification-networks-3fb4ff6fa61b



本文为机器之心原创,转载请联系本公众号获得授权

✄------------------------------------------------

加入机器之心(全职记者/实习生):hr@jiqizhixin.com

投稿或寻求报道:editor@jiqizhixin.com

广告&商务合作:bd@jiqizhixin.com

登录查看更多
6

相关内容

数据增强在机器学习领域多指采用一些方法(比如数据蒸馏,正负样本均衡等)来提高模型数据集的质量,增强数据。
[ICML-Google]先宽后窄:对深度薄网络的有效训练
专知会员服务
36+阅读 · 2020年7月5日
【干货书】高级应用深度学习,294页pdf
专知会员服务
154+阅读 · 2020年6月20日
神经网络的拓扑结构,TOPOLOGY OF DEEP NEURAL NETWORKS
专知会员服务
35+阅读 · 2020年4月15日
【ICLR-2020】网络反卷积,NETWORK DECONVOLUTION
专知会员服务
39+阅读 · 2020年2月21日
模型压缩究竟在做什么?我们真的需要模型压缩么?
专知会员服务
28+阅读 · 2020年1月16日
零样本图像分类综述 : 十年进展
专知会员服务
128+阅读 · 2019年11月16日
【书籍】深度学习框架:PyTorch入门与实践(附代码)
专知会员服务
167+阅读 · 2019年10月28日
【教程】TensorFlow2 最新迁移学习教程和实战
卷积神经网络简明教程
论智
8+阅读 · 2018年8月24日
卷积神经网络的最佳解释!
专知
12+阅读 · 2018年5月1日
【观点】如何可视化卷积网络分类图像时关注的焦点
GAN生成式对抗网络
5+阅读 · 2018年3月17日
入门 | 迁移学习在图像分类中的简单应用策略
机器之心
7+阅读 · 2018年1月4日
入门 | 一文了解神经网络中的梯度爆炸
机器之心
8+阅读 · 2017年12月22日
入门 | 一文概览深度学习中的激活函数
深度学习世界
4+阅读 · 2017年11月3日
深度学习目标检测概览
AI研习社
46+阅读 · 2017年10月13日
深度判别和共享特征学习的图像分类
计算机视觉战队
6+阅读 · 2017年9月27日
Arxiv
35+阅读 · 2020年1月2日
Optimization for deep learning: theory and algorithms
Arxiv
106+阅读 · 2019年12月19日
Graph Analysis and Graph Pooling in the Spatial Domain
Arxiv
4+阅读 · 2019年2月8日
The Matrix Calculus You Need For Deep Learning
Arxiv
12+阅读 · 2018年7月2日
Arxiv
4+阅读 · 2018年3月30日
Arxiv
6+阅读 · 2018年2月6日
VIP会员
相关VIP内容
[ICML-Google]先宽后窄:对深度薄网络的有效训练
专知会员服务
36+阅读 · 2020年7月5日
【干货书】高级应用深度学习,294页pdf
专知会员服务
154+阅读 · 2020年6月20日
神经网络的拓扑结构,TOPOLOGY OF DEEP NEURAL NETWORKS
专知会员服务
35+阅读 · 2020年4月15日
【ICLR-2020】网络反卷积,NETWORK DECONVOLUTION
专知会员服务
39+阅读 · 2020年2月21日
模型压缩究竟在做什么?我们真的需要模型压缩么?
专知会员服务
28+阅读 · 2020年1月16日
零样本图像分类综述 : 十年进展
专知会员服务
128+阅读 · 2019年11月16日
【书籍】深度学习框架:PyTorch入门与实践(附代码)
专知会员服务
167+阅读 · 2019年10月28日
相关资讯
【教程】TensorFlow2 最新迁移学习教程和实战
卷积神经网络简明教程
论智
8+阅读 · 2018年8月24日
卷积神经网络的最佳解释!
专知
12+阅读 · 2018年5月1日
【观点】如何可视化卷积网络分类图像时关注的焦点
GAN生成式对抗网络
5+阅读 · 2018年3月17日
入门 | 迁移学习在图像分类中的简单应用策略
机器之心
7+阅读 · 2018年1月4日
入门 | 一文了解神经网络中的梯度爆炸
机器之心
8+阅读 · 2017年12月22日
入门 | 一文概览深度学习中的激活函数
深度学习世界
4+阅读 · 2017年11月3日
深度学习目标检测概览
AI研习社
46+阅读 · 2017年10月13日
深度判别和共享特征学习的图像分类
计算机视觉战队
6+阅读 · 2017年9月27日
相关论文
Arxiv
35+阅读 · 2020年1月2日
Optimization for deep learning: theory and algorithms
Arxiv
106+阅读 · 2019年12月19日
Graph Analysis and Graph Pooling in the Spatial Domain
Arxiv
4+阅读 · 2019年2月8日
The Matrix Calculus You Need For Deep Learning
Arxiv
12+阅读 · 2018年7月2日
Arxiv
4+阅读 · 2018年3月30日
Arxiv
6+阅读 · 2018年2月6日
Top
微信扫码咨询专知VIP会员