限时领取|45讲人工智能与python入门课程

2018 年 2 月 4 日 数据挖掘入门与实战
   

2017 年,AI技术汇聚了大量资本,在国务院出台的《新一代人工智能发展规划》中,人工智能核心产业规模计划在2030年超过10000亿元。


据市场调研机构赛迪预计,2018年的人工智能市场将突破200亿元。


目前,中国的人工智能研究正处在风口,行业巨头公司正逐渐完善自身在人工智能的产业链布局,不断涌现出的创业公司也持续在垂直领域深耕深挖。


2018年将是名副其实的

人工智能元年。


随着 AI 技术的渗透,将会有越来越多的企业不得不重视人工智能带来的变革,据《人民日报海外版》报道,2017年中国人工智能人才缺口超过500万人。


“人工智能+”将成为新业态,人工智能产业也将成为独角兽集中地,而人才储备则将成为制约中国人工智能发展的重要因素。 


为了让感兴趣的你对大数据、人工智能等有个更深层更近一步的认知和了解,小万te耗时10天,为您吐血整理了10G+人工智能行业干货资料


从零基础一张图读懂AI简史到熟悉全球100种数据算法工具,从AI人工智能行业重磅报告到10G教学视频,万门针对学习者的不同学习梯度,整理了适合大家的干货资料,供大家学习参考!


(整理资料文件示意)


10G+教学视频篇

(附课件+代码)


零基础小白如何入门人工智能?从免费的入门教学视频开始。


以下是万门为您奉上的免费教学视频,从课程介绍到软件下载,从工具安装到环境配置,老师都会一一手把手教你,实现真正的零基础带你入门。


以下是部分教学视频展示:




部分代码展示:


AI行业重磅报告篇:


从去年的Alpha Go对战李世石开始,再到今年升级版的Alpha Go对战柯洁,人工智能经过一年多的发酵早已不再是一个陌生的名词。


为了各位最全面了解人工智能第一手信息,特以给大家收集整理了50余篇各行业关于人工智能的发展及研究报告行业重磅报告,仅供大家参阅。


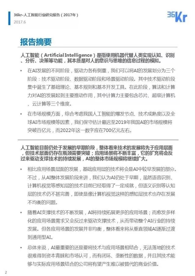
在36Kr的人工智能行业研究报告中指出,技术终将走向开放,深入场景才是王道。人工智能的未来最重要的驱动力一定会是“场景驱动”。


工具篇:


掌握数据算法从熟悉大数据工具使用开始,特此奉上全球100款大数据工具,供您学习。

部分工具案例展示:


深度学习篇:


深层学习打开了人工智能的大门,但却以“黑箱”闻名,因为深度学习的调参难、训练难。“新型”网络结构的论文大量涌现,使得对所有结构的掌握变成了不现实。


为什么深层学习一直不好掌握呢?因为我们缺少一个对深层学习合理的认识。因此整理了100余篇有关深层学习的论文,希望能对大家有所启发。


具体领取方式参见下图

↓↓↓↓↓↓


长按识别下方二维码

限时免费领取所有学习资料

登录查看更多
5

相关内容

人工智能(Artificial Intelligence, AI )是研究、开发用于模拟、延伸和扩展人的智能的理论、方法、技术及应用系统的一门新的技术科学。 人工智能是计算机科学的一个分支。
【DeepMind推荐】居家学习的人工智能干货资源大全集
专知会员服务
112+阅读 · 2020年6月27日
【经典书】Python数据数据分析第二版,541页pdf
专知会员服务
197+阅读 · 2020年3月12日
Python数据分析:过去、现在和未来,52页ppt
专知会员服务
103+阅读 · 2020年3月9日
中科大-人工智能方向专业课程2020《脑与认知科学导论》
【机器学习课程】Google机器学习速成课程
专知会员服务
170+阅读 · 2019年12月2日
【新书】Python编程基础,669页pdf
专知会员服务
197+阅读 · 2019年10月10日
零基础人工智能入门(附源码)
PaperWeekly
6+阅读 · 2018年12月16日
一文掌握高薪行业必备数学知识(附学习资源)
算法与数学之美
7+阅读 · 2018年6月7日
Hi,你的【10G大数据免费学习资料包】到了,请签收!
计算机视觉战队
3+阅读 · 2018年3月17日
编程和数学基础不佳如何入门人工智能?
大数据技术
6+阅读 · 2018年1月3日
【入门】数据分析六部曲
36大数据
18+阅读 · 2017年12月6日
A Survey on Edge Intelligence
Arxiv
52+阅读 · 2020年3月26日
Arxiv
102+阅读 · 2020年3月4日
Arxiv
12+阅读 · 2019年2月26日
Arxiv
22+阅读 · 2018年8月30日
A Survey on Deep Transfer Learning
Arxiv
11+阅读 · 2018年8月6日
Arxiv
5+阅读 · 2018年1月29日
VIP会员
相关VIP内容
【DeepMind推荐】居家学习的人工智能干货资源大全集
专知会员服务
112+阅读 · 2020年6月27日
【经典书】Python数据数据分析第二版,541页pdf
专知会员服务
197+阅读 · 2020年3月12日
Python数据分析:过去、现在和未来,52页ppt
专知会员服务
103+阅读 · 2020年3月9日
中科大-人工智能方向专业课程2020《脑与认知科学导论》
【机器学习课程】Google机器学习速成课程
专知会员服务
170+阅读 · 2019年12月2日
【新书】Python编程基础,669页pdf
专知会员服务
197+阅读 · 2019年10月10日
相关资讯
零基础人工智能入门(附源码)
PaperWeekly
6+阅读 · 2018年12月16日
一文掌握高薪行业必备数学知识(附学习资源)
算法与数学之美
7+阅读 · 2018年6月7日
Hi,你的【10G大数据免费学习资料包】到了,请签收!
计算机视觉战队
3+阅读 · 2018年3月17日
编程和数学基础不佳如何入门人工智能?
大数据技术
6+阅读 · 2018年1月3日
【入门】数据分析六部曲
36大数据
18+阅读 · 2017年12月6日
相关论文
A Survey on Edge Intelligence
Arxiv
52+阅读 · 2020年3月26日
Arxiv
102+阅读 · 2020年3月4日
Arxiv
12+阅读 · 2019年2月26日
Arxiv
22+阅读 · 2018年8月30日
A Survey on Deep Transfer Learning
Arxiv
11+阅读 · 2018年8月6日
Arxiv
5+阅读 · 2018年1月29日
Top
微信扫码咨询专知VIP会员