成为VIP会员查看完整内容
VIP会员码认证
首页
主题
发现
会员
服务
注册
·
登录
0
想要自己录播客?教你如何第一期就成功
2022 年 11 月 17 日
少数派
编注
:本文是《
100 小时后请叫我播客主理人
》的试读文章。《
100 小时后请叫我播客主理人
》由著名播客制作人婉莹和甜食主理,用一套完整的播客制作理论与实践方法论,帮助你从零开始上手制作播客,帮你避免踩中制作播客时可能会遇到的坑,在播客制作的路上走得更快。
婉莹
@wanying
从 2015 年开始制作播客《博物志》开始,2017 年开始将播客作为自己的全职职业。这一期中她将分享录制播客的流程与经验。
欢迎回来。在
上一讲的直播
中,婉莹带大家从宏观层面上思考了「要不要做播客」这件事,并为之后的教学做出了铺垫。从本期直播开始,我们将进入实操环节,开始学习制作播客所需要的技能。
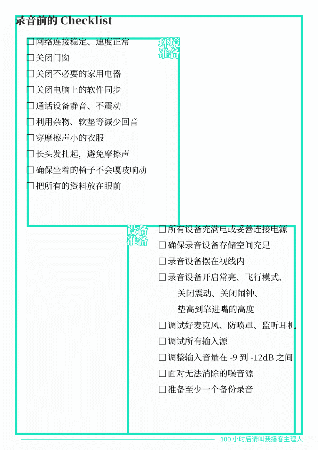
我们的学习从录音开始。本期直播,我们将重点谈及录音过程中需要注意的事项,包含录音环境、录音设备、录制方法等。婉莹手绘了本期内容的大纲。
▍
直播回放
▍
大纲内容
为了帮你更好地准备录音,我们还制作了《录音前的 checklist》,以便你逐条检查:
如果你对
《100 小时后请叫我播客主理人》感兴趣,可以长按扫描下方二维码前去购买。
/
更多热门文章
/
登录查看更多
点赞并收藏
0
暂时没有读者
0
权益说明
本文档仅做收录索引使用,若发现您的权益受到侵害,请立即联系客服(微信: zhuanzhi02,邮箱:bd@zhuanzhi.ai),我们会尽快为您处理
相关内容
【强化学习的数学原理】课程视频+书籍+PPT——从零开始透彻理解强化学习
专知会员服务
180+阅读 · 2022年9月30日
通俗易懂!MIT《深度强化学习》课程,附Slides与视频
专知会员服务
72+阅读 · 2022年4月24日
清华大学黄民烈:本科生如何做出好的科研
专知会员服务
51+阅读 · 2021年11月26日
如何做好一场报告?斯坦福Kayvon教授《清晰报告指南》为您讲解,附69页ppt
专知会员服务
51+阅读 · 2021年5月27日
如何做出牛的研究?GAT作者DeepMind研究科学家Petar谈论自己读博科研经验,为您指点一二
专知会员服务
34+阅读 · 2021年4月27日
【干货书】Python 自动化的乐趣|搞定重复琐碎& 单调无聊的工作(中文版)
专知会员服务
44+阅读 · 2021年2月17日
读博意味着什么?如何趟过这个坑,这几页slides给你指南下
专知会员服务
29+阅读 · 2020年11月26日
【干货书】用Python构建聊天机器人,205页pdf,使用自然语言处理和机器学习
专知会员服务
220+阅读 · 2020年6月14日
史上机器学习 &深度学习课程大合集,一站搞定,Deep Learning Drizzle
专知会员服务
176+阅读 · 2020年5月10日
【干货书】R语言书: 编程和统计的第一课程,
专知会员服务
118+阅读 · 2020年5月9日
做好这3步准备,0基础也能找到一份不错的运营工作!
人人都是产品经理
0+阅读 · 2022年11月21日
【强化学习的数学原理】课程视频+书籍+PPT——从零开始透彻理解强化学习
专知
4+阅读 · 2022年9月30日
用了半年 Flomo,我总结出 4 个超实用的「效率技巧」
少数派
3+阅读 · 2022年8月30日
哪些东西买回来才发现是伪需求?
ZEALER订阅号
0+阅读 · 2022年5月21日
因为一台笔记本重回校园,如果是你会做什么?
ZEALER订阅号
0+阅读 · 2022年4月17日
我们找了 8 位成功转专业的朋友,聊聊他们的心得
少数派
0+阅读 · 2022年1月25日
没有任何产品经验,凭什么相信自己能成功转岗产品?
人人都是产品经理
0+阅读 · 2022年1月17日
节后第一天,我只想要年终奖!
人人都是产品经理
0+阅读 · 2022年1月3日
本周五晚 20:00 来 B 站一起玩音乐
少数派
0+阅读 · 2021年12月23日
做私域前,先问自己 5 个问题
人人都是产品经理
0+阅读 · 2021年11月21日
数学科普研究及活动
国家自然科学基金
1+阅读 · 2015年12月31日
毛茛属植物适应水生环境的关键基因及功能验证研究
国家自然科学基金
0+阅读 · 2015年12月31日
激光烧蚀第一壁沉积材料成分选择效应对定量分析影响研究
国家自然科学基金
0+阅读 · 2015年12月31日
生物钟对植物叶片衰老的影响
国家自然科学基金
0+阅读 · 2015年12月31日
2015年(数学)控制理论暑期班
国家自然科学基金
3+阅读 · 2015年6月27日
自然魔法师:神奇的表面张力
国家自然科学基金
0+阅读 · 2013年12月31日
转录因子和表观遗传因子蛋白复合体调控植物叶发育的分子机制研究
国家自然科学基金
0+阅读 · 2012年12月31日
牛肉中残留Zeranol诱导人乳腺癌细胞增殖及激活STAT3信号通路的机制研究
国家自然科学基金
0+阅读 · 2012年12月31日
科尔沁沙地草原入侵植物少花蒺藜草种子异型性生态适应研究
国家自然科学基金
0+阅读 · 2012年12月31日
拟南芥花粉外壁发育相关基因的克隆和功能分析
国家自然科学基金
0+阅读 · 2009年12月31日
Exploring Active 3D Object Detection from a Generalization Perspective
Arxiv
0+阅读 · 2023年1月23日
Efficient Transformers: A Survey
Arxiv
35+阅读 · 2022年3月14日
Data-Free Knowledge Transfer: A Survey
Arxiv
21+阅读 · 2021年12月31日
Engagement Decision Support for Beyond Visual Range Air Combat
Arxiv
63+阅读 · 2021年11月4日
Scaling Properties of Deep Residual Networks
Arxiv
13+阅读 · 2021年5月25日
Model-Contrastive Federated Learning
Arxiv
10+阅读 · 2021年3月30日
DOC2PPT: Automatic Presentation Slides Generation from Scientific Documents
Arxiv
14+阅读 · 2021年2月14日
GAN Inversion: A Survey
Arxiv
19+阅读 · 2021年1月14日
Attention, please! A Critical Review of Neural Attention Models in Natural Language Processing
Arxiv
21+阅读 · 2019年2月4日
Notes on Deep Learning for NLP
Arxiv
22+阅读 · 2018年8月30日
VIP会员
自助开通(推荐)
客服开通
详情
相关主题
包含
相关VIP内容
【强化学习的数学原理】课程视频+书籍+PPT——从零开始透彻理解强化学习
专知会员服务
180+阅读 · 2022年9月30日
通俗易懂!MIT《深度强化学习》课程,附Slides与视频
专知会员服务
72+阅读 · 2022年4月24日
清华大学黄民烈:本科生如何做出好的科研
专知会员服务
51+阅读 · 2021年11月26日
如何做好一场报告?斯坦福Kayvon教授《清晰报告指南》为您讲解,附69页ppt
专知会员服务
51+阅读 · 2021年5月27日
如何做出牛的研究?GAT作者DeepMind研究科学家Petar谈论自己读博科研经验,为您指点一二
专知会员服务
34+阅读 · 2021年4月27日
【干货书】Python 自动化的乐趣|搞定重复琐碎& 单调无聊的工作(中文版)
专知会员服务
44+阅读 · 2021年2月17日
读博意味着什么?如何趟过这个坑,这几页slides给你指南下
专知会员服务
29+阅读 · 2020年11月26日
【干货书】用Python构建聊天机器人,205页pdf,使用自然语言处理和机器学习
专知会员服务
220+阅读 · 2020年6月14日
史上机器学习 &深度学习课程大合集,一站搞定,Deep Learning Drizzle
专知会员服务
176+阅读 · 2020年5月10日
【干货书】R语言书: 编程和统计的第一课程,
专知会员服务
118+阅读 · 2020年5月9日
热门VIP内容
开通专知VIP会员 享更多权益服务
【斯坦福博士论文】具身智能体中的复杂人类偏好
无人机如何改变战争?未来战场
【KDD2025】一种新颖的可解释性无监督异常检测模型
深度学习时代的模仿学习:新型分类体系与最新研究进展
相关资讯
做好这3步准备,0基础也能找到一份不错的运营工作!
人人都是产品经理
0+阅读 · 2022年11月21日
【强化学习的数学原理】课程视频+书籍+PPT——从零开始透彻理解强化学习
专知
4+阅读 · 2022年9月30日
用了半年 Flomo,我总结出 4 个超实用的「效率技巧」
少数派
3+阅读 · 2022年8月30日
哪些东西买回来才发现是伪需求?
ZEALER订阅号
0+阅读 · 2022年5月21日
因为一台笔记本重回校园,如果是你会做什么?
ZEALER订阅号
0+阅读 · 2022年4月17日
我们找了 8 位成功转专业的朋友,聊聊他们的心得
少数派
0+阅读 · 2022年1月25日
没有任何产品经验,凭什么相信自己能成功转岗产品?
人人都是产品经理
0+阅读 · 2022年1月17日
节后第一天,我只想要年终奖!
人人都是产品经理
0+阅读 · 2022年1月3日
本周五晚 20:00 来 B 站一起玩音乐
少数派
0+阅读 · 2021年12月23日
做私域前,先问自己 5 个问题
人人都是产品经理
0+阅读 · 2021年11月21日
相关基金
数学科普研究及活动
国家自然科学基金
1+阅读 · 2015年12月31日
毛茛属植物适应水生环境的关键基因及功能验证研究
国家自然科学基金
0+阅读 · 2015年12月31日
激光烧蚀第一壁沉积材料成分选择效应对定量分析影响研究
国家自然科学基金
0+阅读 · 2015年12月31日
生物钟对植物叶片衰老的影响
国家自然科学基金
0+阅读 · 2015年12月31日
2015年(数学)控制理论暑期班
国家自然科学基金
3+阅读 · 2015年6月27日
自然魔法师:神奇的表面张力
国家自然科学基金
0+阅读 · 2013年12月31日
转录因子和表观遗传因子蛋白复合体调控植物叶发育的分子机制研究
国家自然科学基金
0+阅读 · 2012年12月31日
牛肉中残留Zeranol诱导人乳腺癌细胞增殖及激活STAT3信号通路的机制研究
国家自然科学基金
0+阅读 · 2012年12月31日
科尔沁沙地草原入侵植物少花蒺藜草种子异型性生态适应研究
国家自然科学基金
0+阅读 · 2012年12月31日
拟南芥花粉外壁发育相关基因的克隆和功能分析
国家自然科学基金
0+阅读 · 2009年12月31日
相关论文
Exploring Active 3D Object Detection from a Generalization Perspective
Arxiv
0+阅读 · 2023年1月23日
Efficient Transformers: A Survey
Arxiv
35+阅读 · 2022年3月14日
Data-Free Knowledge Transfer: A Survey
Arxiv
21+阅读 · 2021年12月31日
Engagement Decision Support for Beyond Visual Range Air Combat
Arxiv
63+阅读 · 2021年11月4日
Scaling Properties of Deep Residual Networks
Arxiv
13+阅读 · 2021年5月25日
Model-Contrastive Federated Learning
Arxiv
10+阅读 · 2021年3月30日
DOC2PPT: Automatic Presentation Slides Generation from Scientific Documents
Arxiv
14+阅读 · 2021年2月14日
GAN Inversion: A Survey
Arxiv
19+阅读 · 2021年1月14日
Attention, please! A Critical Review of Neural Attention Models in Natural Language Processing
Arxiv
21+阅读 · 2019年2月4日
Notes on Deep Learning for NLP
Arxiv
22+阅读 · 2018年8月30日
大家都在搜
PINN
蓝牙安全攻防
2025最新报告
人类控制
大型语言
事件相机
突防
国防科技创新
朱克爱德华兹家族
无人机测控通信自组网技术综述
Top
提示
微信扫码
咨询专知VIP会员与技术项目合作
(加微信请备注: "专知")
微信扫码咨询专知VIP会员
Top