中国域名根服务器来了 网络管理不再受限于美

2019 年 6 月 28 日 黑白之道

文章来源于:驱动之家

华盟君引言“有消息传出,日前工信部批复设立中国根服务器管理机构,将管理F、I、K、L根镜像服务器,中国将建立自己的根域名服务器,美国随时掐断中国网络中国网络成为“白日梦””


网民都知道域名这件事,但不是所有人都知道WWW互联网域名解析需要根服务器,目前全球13台主要的根服务器中美国控制的有10台,国内尚无自己的根服务器。日前工信部批复设立中国根服务器管理机构,将管理F、I、K、L根镜像服务器。


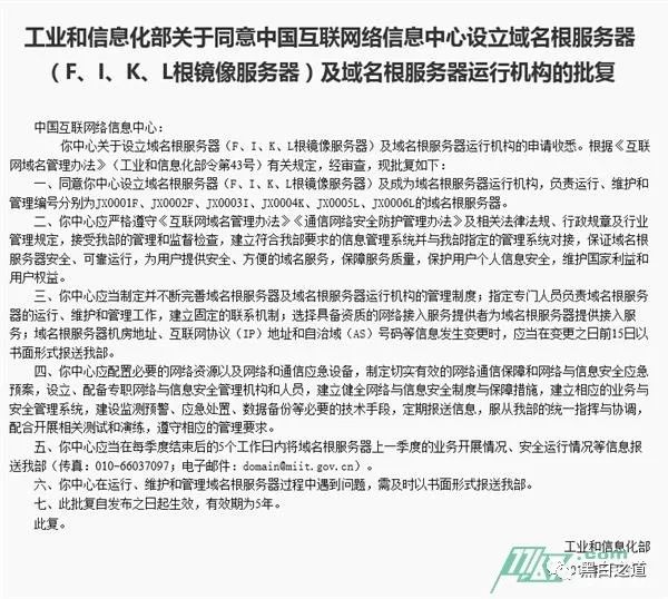
根据工信部的公告,工信部同意中国互联网络信息中心设立域名根服务器(F、I、K、L根镜像服务器)及域名根服务器运行机构,负责运行、维护和管理编号分别为JX0001F、JX0002F、JX0003I、JX0004K、JX0005L、JX0006L的域名根服务器。


工信部要求,中国互联网络信息中心应严格遵守《互联网域名管理办法》《通信网络安全防护管理办法》及相关法律法规、行政规章及行业管理规定,接受我部的管理和监督检查,建立符合我部要求的信息管理系统并与我部指定的管理系统对接,保证域名根服务器安全、可靠运行,为用户提供安全、方便的域名服务,保障服务质量,保护用户个人信息安全,维护国家利益和用户权益。


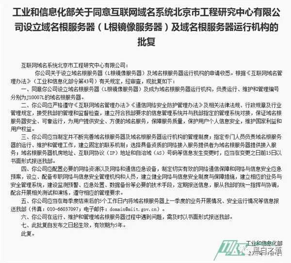
除了中国互联网络信息中心的根域名服务器之外,工信部还批复了北京市工程研究中心有限公司设立域名根服务器(L根镜像服务器)及域名根服务器运行机构的申请,后者将负责运行、维护和管理编号分别为JX0007L的域名根服务器。


登录查看更多
1

相关内容

服务器,也称伺服器,是提供计算服务的设备。由于服务器需要响应服务请求,并进行处理,因此一般来说服务器应具备承担服务并且保障服务的能力。
服务器的构成包括处理器、硬盘、内存、系统总线等,和通用的计算机架构类似,但是由于需要提供高可靠的服务,因此在处理能力、稳定性、可靠性、安全性、可扩展性、可管理性等方面要求较高。
广东疾控中心《新型冠状病毒感染防护》,65页pdf
专知会员服务
19+阅读 · 2020年1月26日
新时期我国信息技术产业的发展
专知会员服务
71+阅读 · 2020年1月18日
【德勤】中国人工智能产业白皮书,68页pdf
专知会员服务
309+阅读 · 2019年12月23日
【大数据白皮书 2019】中国信息通信研究院
专知会员服务
138+阅读 · 2019年12月12日
【白皮书】“物联网+区块链”应用与发展白皮书-2019
专知会员服务
94+阅读 · 2019年11月13日
5G时代:北京移动业务支撑系统 DevOps 实践
DevOps时代
15+阅读 · 2019年6月13日
【专题】美国司法部更新《企业合规方案评价指引》解析
MBSE应用于航空产品研发的适航管理
科技导报
13+阅读 · 2019年4月26日
奔驰女车主同意和解,舆情分析全事件
THU数据派
10+阅读 · 2019年4月17日
被动DNS,一个被忽视的安全利器
运维帮
11+阅读 · 2019年3月8日
介绍WAF以及过滤机制
黑白之道
22+阅读 · 2019年2月5日
Arxiv
36+阅读 · 2019年11月7日
Arxiv
6+阅读 · 2019年4月8日
Arxiv
10+阅读 · 2018年2月4日
VIP会员
相关资讯
5G时代:北京移动业务支撑系统 DevOps 实践
DevOps时代
15+阅读 · 2019年6月13日
【专题】美国司法部更新《企业合规方案评价指引》解析
MBSE应用于航空产品研发的适航管理
科技导报
13+阅读 · 2019年4月26日
奔驰女车主同意和解,舆情分析全事件
THU数据派
10+阅读 · 2019年4月17日
被动DNS,一个被忽视的安全利器
运维帮
11+阅读 · 2019年3月8日
介绍WAF以及过滤机制
黑白之道
22+阅读 · 2019年2月5日
相关论文
Top
微信扫码咨询专知VIP会员