HR的焦虑,HR SaaS能懂吗?

2022 年 3 月 7 日 36氪

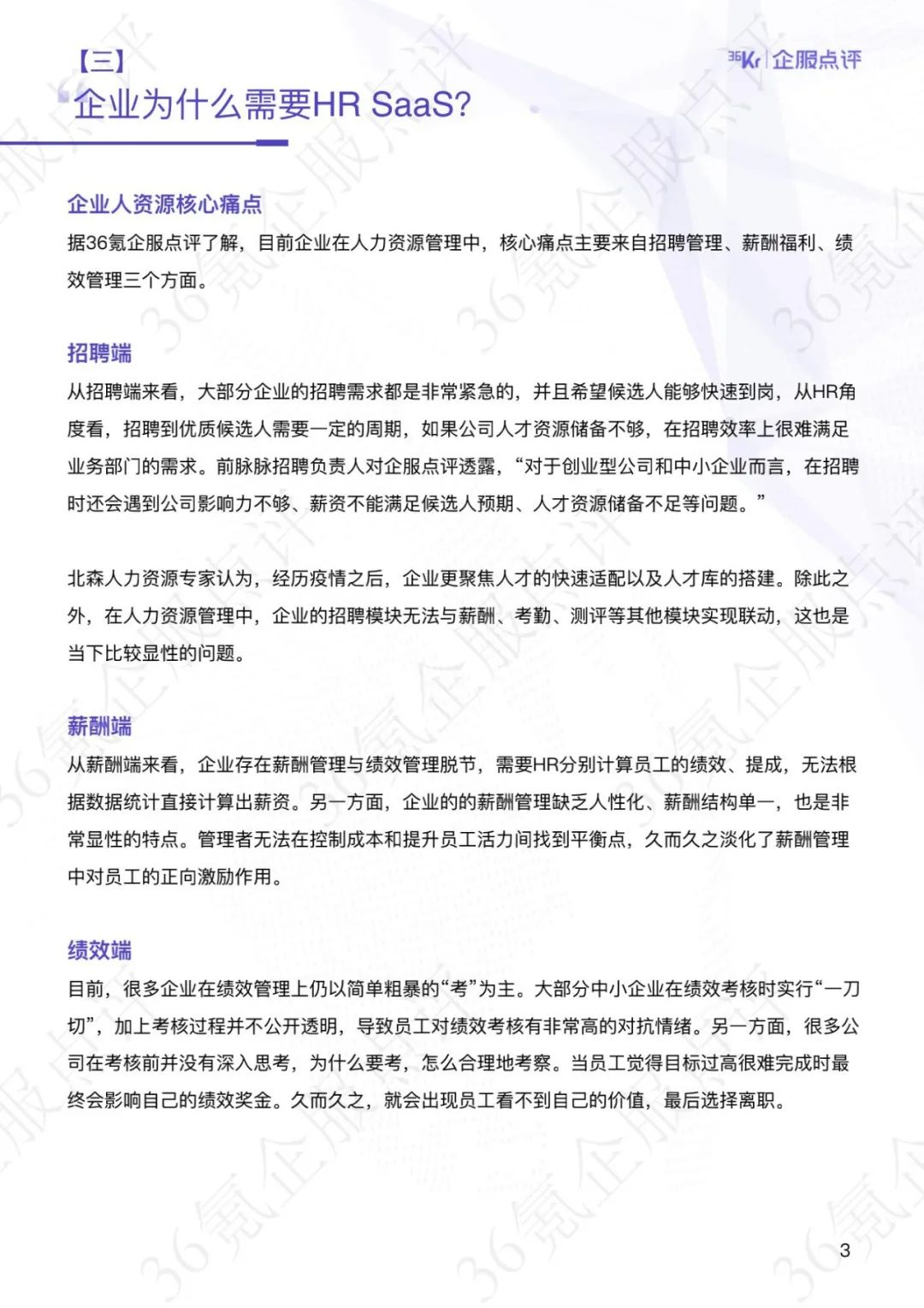
近年来,人力资源部门已成为企业“最繁忙”的部门之一。



2022年2月,随着中国最大的HCM(Human Capital Management,人力资本管理)解决方案厂商北森递交上市申请,引发了市场对中国HR SaaS(人力资源管理)赛道新的关注。此外,行业内并购、上市的消息引发不少人预测,2022年中国HR SaaS赛道将出现不少大动作。

 

作为通用型赛道,HR SaaS是一个万亿级市场,多年来一直备受资本青睐。但和庞大的市场潜力和资本吸引力相比,中国HR SaaS的渗透水平一直很低。据北森纪伟国曾判断,HR SaaS在国内的渗透率只有1-2%。这意味着,大部分中小企业市场还处于冷启动时期。

 

这也是近年来人力资源部门成为企业“最繁忙”部门之一。在有限人员的基础上,HR部门要研究并落地新的组织人才战略,要招聘合适的数字化人才,还要做好内部员工的考勤/绩效/薪酬/招聘/培训等琐碎的工作。


根据相关数据显示,规模小于250名员工的组织平均每100名员工拥有1.5名专业HR。中型企业的大致比例在120:1。而在大型企业中,这一比例可能更惊人——服务于数千名员工的跨国公司,也许只有20人左右的HR团队,平均到六大模块之中,负责每个模块的人不会超出6人。


图片来源:《人力资源SaaS选型指南》


日常工作中,很多HR把自己变成了“救火队长”,每天不是在招聘和办理入离职的循环中挣扎,就是陷入薪酬/绩效/社保等琐碎的工作中,或是忙于处理企业与员工纠纷。在很多企业中,人力资源部门还要兼顾行政的工作,因此更没有时间去构建整体的计划和战略。

 

从积极的一面看,在人力成本逐年增加的当下,企业越来越意识到要为HR部门配备足够的SaaS工具。特别是随着企业的数字化进入深水区,很多企业希望能以人力资源的数字化,撬动整体的数字化转型,进而加速增长。


为了帮助更多有采购需求的企业快速了解HR SaaS赛道的概况,36氪企服点评推出了《人力资源SaaS选型指南》系列报告,将用上下两部分,为企业分析HR职能六大模块的头部厂商与应用场景,帮助企业从零到一搭建自己的HR软件集成。


《人力资源SaaS选型指南「上」》报告分为以下六大章节:


【一】前言

【二】HR SaaS的概念

【三】企业为什么需要HR SaaS?

【四】人力资源SaaS供应商图谱

【五】软件使用痛点

【六】HR SaaS选型指南


回到上面企业HR所面临的的困境,本报告也做出了专业性解答。有选型需求的企业HR,可以收藏报告,说不定你们公司很快就能用到呢?





《人力资源SaaS选型指南「上」》导读

近年来,在数字化转型升级背景下,企业对⼈⼒资源服务⾏业的关注度越来越⾼。从市场需求看,⼈⼒资源SaaS是⼤中⼩型规模企业的通⽤性需求。从国家政策来看,不论是国家还是各部委,近年来⼀直在推出利好政策,推动企业互联⽹+HR的深度转型。


在⾏业内部,HR SaaS具有相当⾼的客户粘性,在供应链上下游具有很好的集成性,HR SaaS成为资本市场⻘睐的头部赛道,诞⽣了很多SaaS明星企业。


根据艾瑞咨询报告数据显示,2020年中国整体云服务市场规模已达2316亿,其中HR SaaS市场规模为27亿元,较上年增⻓39.7%,预计在2025年市场规模将达到142亿。


HR SaaS即⼈⼒资源服务软件。从⼴义上理解,是基于云端的⼈⼒资源服务综合体。既可以是招聘系统、培训系统、绩效系统、考勤系统、薪酬、社保等单个模块,也可以是包含各个模块的⼀体化系统。


⽬前,HR SaaS已经覆盖了员⼯的招募、⾯试、⼊职、管理、考核、薪资、升职、培训和离职等全⽣命周期,并在疫情的催化下,催⽣了灵活⽤⼯、智能排班等垂直新赛道,帮助众多⼈⼒资源⼯作者,从繁琐的低含⾦量⼯作中解脱出来,投⼊到企业的组织管理和⾼质量⼈才梯队的建设中来,从⽽以新的⼈才策略促进企业的⾼效运营。


本报告主要分为上下两部分,上半部分主要考察招聘管理、薪酬福利和绩效管理三⼤模块。下半部分则聚焦⼈才发展,包括员⼯关系、企业培训、灵活⽤⼯三⼤模块,并探讨HR SaaS的未来趋势。



《人力资源SaaS选型指南「上」》节选


报告篇幅较长无法完全展示
扫描下方二维码免费领取PDF版
《人力资源SaaS选型指南「上」》
阅读查看更方便

HR的成长道路上除了SaaS工具的辅助
更要注重思维方式的转变
⏰今晚7点直播
《从打工人到管理者角色如何转变》
从三个维度带你探寻升职背后的管理秘密! 
👨‍🏫【分享嘉宾】 
王冬老师:翰威特高级项目总监、睿哲咨询总经理、腾讯微视培训总监 

【直播重点】
1.从员工到管理者要经历哪些转变? 
2.管理者应该具备哪些思维? 
3.管理者如何完成自我成长? 

🎁【直播礼物】
36氪独家出品的《此氪即未来》套装实体书3本


登录查看更多
3

相关内容

Software as a service,它是一种软件交付模式。在这种交付模式中云端集中式托管软件及其相关的数据,软件仅需透过互联网,而不须透过安装即可使用。用户通常使用精简客户端经由一个网页浏览器来访问软件即服务。(摘自 zh.wikipedia.org/wiki/%
中国面向人工智能的数据治理行业研究报告,76页ppt
专知会员服务
94+阅读 · 2022年3月29日
2021年中国云原生AI开发平台白皮书
专知会员服务
58+阅读 · 2021年12月4日
2021年中国人工智能市场发展现状
专知会员服务
125+阅读 · 2021年10月29日
专知会员服务
13+阅读 · 2021年9月30日
专知会员服务
36+阅读 · 2021年8月13日
专知会员服务
38+阅读 · 2021年5月7日
中国数字经济就业发展研究报告2021,43页pdf
专知会员服务
73+阅读 · 2021年3月27日
专知会员服务
77+阅读 · 2020年12月19日
从1到100,SaaS怎么做增长
人人都是产品经理
0+阅读 · 2022年4月1日
2022年,做B端产品经理,究竟是不是一个好的选择?
人人都是产品经理
0+阅读 · 2022年3月27日
“金三银四”已过半,1076万人中,你拿到产品Offer了吗?
人人都是产品经理
0+阅读 · 2022年3月24日
入行2年,却只会接需求画原型,我还能做好B端产品经理吗?
人人都是产品经理
0+阅读 · 2022年3月20日
你挤破头想要进的大厂,正争抢着想要这样的B端产品经理
人人都是产品经理
0+阅读 · 2022年3月9日
大厂的秘密,猎头都知道
创业邦杂志
0+阅读 · 2022年2月16日
数字化下沉,SaaS的下一波机遇
人人都是产品经理
0+阅读 · 2022年2月8日
新的一年,产品经理如何入局B端领域?
人人都是产品经理
0+阅读 · 2022年2月4日
2022年想跳槽?不知道做产品和运营,哪个更有前途?
人人都是产品经理
0+阅读 · 2022年1月8日
国家自然科学基金
1+阅读 · 2014年12月31日
国家自然科学基金
1+阅读 · 2013年12月31日
国家自然科学基金
0+阅读 · 2013年12月31日
国家自然科学基金
0+阅读 · 2009年12月31日
国家自然科学基金
0+阅读 · 2009年12月31日
国家自然科学基金
0+阅读 · 2009年12月31日
国家自然科学基金
0+阅读 · 2009年12月31日
国家自然科学基金
1+阅读 · 2008年12月31日
VIP会员
相关VIP内容
中国面向人工智能的数据治理行业研究报告,76页ppt
专知会员服务
94+阅读 · 2022年3月29日
2021年中国云原生AI开发平台白皮书
专知会员服务
58+阅读 · 2021年12月4日
2021年中国人工智能市场发展现状
专知会员服务
125+阅读 · 2021年10月29日
专知会员服务
13+阅读 · 2021年9月30日
专知会员服务
36+阅读 · 2021年8月13日
专知会员服务
38+阅读 · 2021年5月7日
中国数字经济就业发展研究报告2021,43页pdf
专知会员服务
73+阅读 · 2021年3月27日
专知会员服务
77+阅读 · 2020年12月19日
相关资讯
从1到100,SaaS怎么做增长
人人都是产品经理
0+阅读 · 2022年4月1日
2022年,做B端产品经理,究竟是不是一个好的选择?
人人都是产品经理
0+阅读 · 2022年3月27日
“金三银四”已过半,1076万人中,你拿到产品Offer了吗?
人人都是产品经理
0+阅读 · 2022年3月24日
入行2年,却只会接需求画原型,我还能做好B端产品经理吗?
人人都是产品经理
0+阅读 · 2022年3月20日
你挤破头想要进的大厂,正争抢着想要这样的B端产品经理
人人都是产品经理
0+阅读 · 2022年3月9日
大厂的秘密,猎头都知道
创业邦杂志
0+阅读 · 2022年2月16日
数字化下沉,SaaS的下一波机遇
人人都是产品经理
0+阅读 · 2022年2月8日
新的一年,产品经理如何入局B端领域?
人人都是产品经理
0+阅读 · 2022年2月4日
2022年想跳槽?不知道做产品和运营,哪个更有前途?
人人都是产品经理
0+阅读 · 2022年1月8日
相关基金
国家自然科学基金
1+阅读 · 2014年12月31日
国家自然科学基金
1+阅读 · 2013年12月31日
国家自然科学基金
0+阅读 · 2013年12月31日
国家自然科学基金
0+阅读 · 2009年12月31日
国家自然科学基金
0+阅读 · 2009年12月31日
国家自然科学基金
0+阅读 · 2009年12月31日
国家自然科学基金
0+阅读 · 2009年12月31日
国家自然科学基金
1+阅读 · 2008年12月31日
Top
微信扫码咨询专知VIP会员