【物联网】聚焦物联网技术,打造智慧企业基石

2019 年 6 月 7 日 产业智能官

原创: 毕马威中国 



1

物联网方兴未艾前景广阔

毕马威发布的《2018全球科技创新报告》显示,我们如今正处在一个科技创新爆发的时代,物联网(IoT)、人工智能(AI)和机器人(Robotics)将会影响全球商业,那些不主动去抓住未来趋势的企业,必将会被淘汰。为了判别哪些技术将会在未来三年内推动商业世界的巨大变革,毕马威《2018全球科技创新报告》调查了超过750名全球科技行业领袖的意见。最终,在一堆令人眼花缭乱的科技新名词中,物联网、人工智能和机器人脱颖而出。



物联网、人工智能和机器人的融合正在开启新的商业模式,开启更快的创新周期。物联网设备的数量正在呈现指数级的增长趋势,并由此产生了海量数据。原本愚笨的设备因为互联而变得智慧,驱动了商业模式的重大创新。17%的受访者认为在驱动业务转型方面,物联网是改变游戏规则的第一技术。企业高管对物联网的高评级反映了企业对物联网项目的投资正在逐步增加——从传感器领域扩展到更多实际用例。在过去几年中,物联网已经从概念走向了落地,通过推动物理世界的数字化以挖掘新的价值。在供给端,物联网可以赋予企业更多的可见性、更高的透明度和更高的效率;在需求端,物联网可以通过大量的关系型数据满足不断增长的客户需求。物联网服务提供商正在全面成熟,能够提供从基础的连接到云化的平台等一系列产品和服务。物联网还将推动许多企业从销售产品向提供服务的转型。物联网和人工智能以及机器人技术的融合是创新商业模式的最好催化剂。传感器采集到的数据通过人工智能算法进行分析,由此帮助企业产生更精确的洞察。

总而言之,物联网技术是当下及未来数字经济的领导者,是游戏规则的改变者,是推动商业转变的顶尖技术。



2

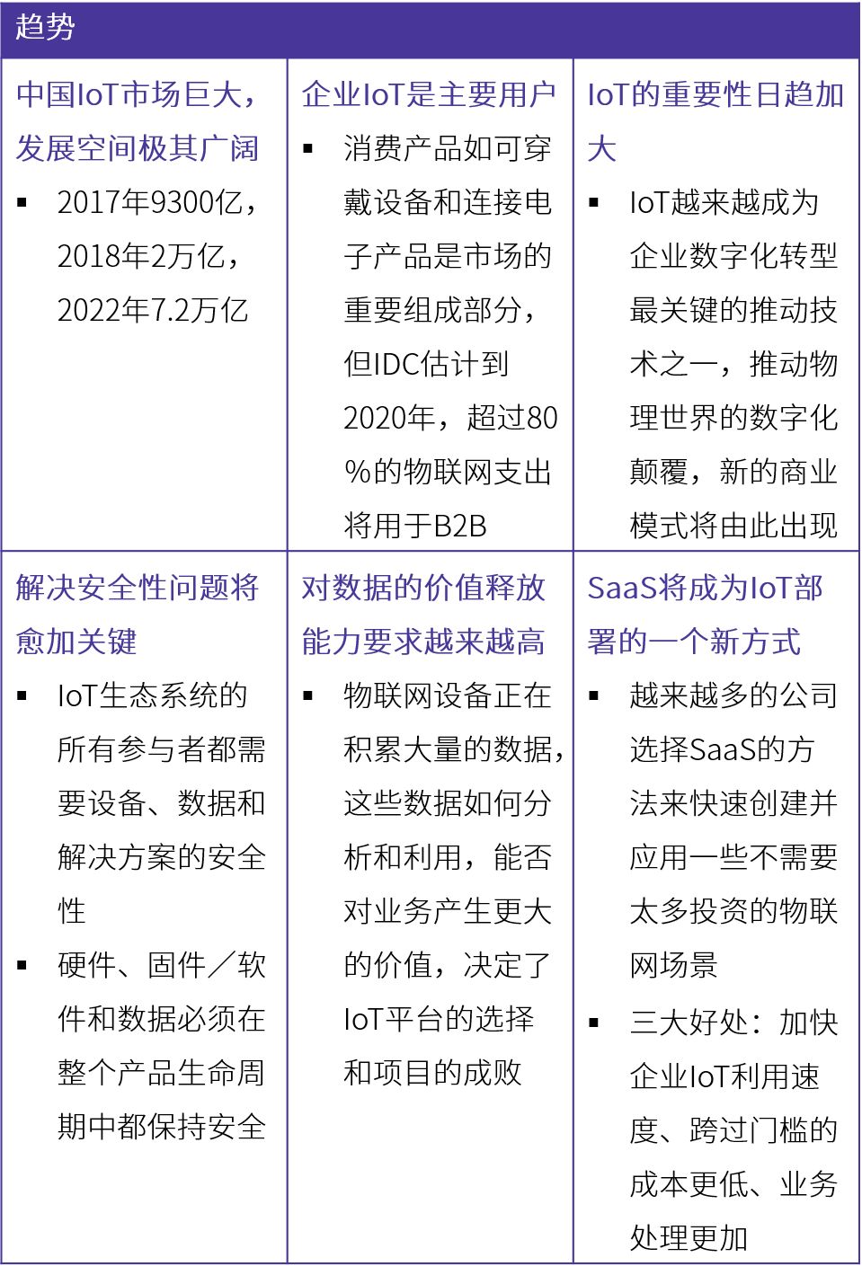
物联网面临的趋势和挑战


物联网技术发展到今天面临着如下趋势:


企业部署和应用物联网技术面临如下挑战:


3

毕马威对物联网技术商业价值洞见与主张

 


毕马威认为,物联网可以提高效率、开发新产品和转变新的服务模式。随着时代的发展,物联网将极大的改变人们与技术交互的方式。从商业价值的角度来看,这种演进将给企业带来多重效益:

◉ 改善业务效果,增加企业盈利

◉ 加快创新周期,加速产品上市时间

◉ 降低运营成本,提高生产率

毕马威预测,未来五年物联网的商业价值将主要体现在如下行业:离散制造、物流运输、公共事业、健康医疗、能源资源、零售、政府等行业。在这些行业中,物联网最主要的应用场景包括:生产设备的预测性维护、生产过程优化、智慧仓储、智慧物流、能耗监控、车联网、智慧城市、智能仪表、智慧安防、远程医疗诊断、智慧零售等方面。



4

物联网在汽车行业中的应用



物联网技术在汽车行业各业务板块都有广泛的应用潜力,可以跟车企的产品研发、生产制造、营销销售、售后服务、客户接洽、雇员管理等业务广泛结合,产生多种有价值、有创意、有亮点的应用场景:

本节简介物联网技术与车企产品研发的试验业务管理相结合的应用场景。


01

传统的汽车试验业务管理概述

众所周知,一款汽车在量产之前要进行各种测试和验证,如整车性能测试、疲劳耐久性测试、NVH测试、制动系统测试、碰撞/安全测试等,为进行这些测试与验证需要利用各种各样的仪器仪表、设备与装置,这些仪器仪表、设备与装置通常作为企业资产纳入试验业务管理平台被统一管理。

随着企业产品规模的不断扩大和试验复杂度的持续提升,很多车企在试验体系运行、业务管理和信息维护方面的工作仍需大量的人工操作和手动执行,由此导致工作效率低、容易出差错、不能实时性跟踪监控等等,传统的试验业务管理平台对试验资源(流程、方法、硬件、软件、数据、规范等)的管理、监控、整合和高效利用越来越力不从心,亟需引入新的管理理念和技术手段改变这种状况。


02

基于物联网和大数据技术的数字化试验业务管理方案

随着工业4.0理念的深入人心以及物联网、大数据等技术的不断成熟和广泛应用,为构建新一代数字化试验业务管理平台提供了可能。新一代数字化试验业务管理平台包括试验业务运行管理平台、质量管理平台、设备管理平台。

平台依托物联网和大数据技术,将各种仪器仪表和试验设备数据、环境数据以及人员数据进行实时采集、上载、分析和利用,由此实现试验业务的数字化、实时化、自动化和智能化。


03

基于物联网和大数据技术构建数字化试验业务管理带来的商业价值

通过把物联网和大数据技术与试验业务的有机结合构建新一代的数字化试验业务管理平台,将极大的解决当前试验业务领域所面临的问题和挑战,能有效提升企业的试验管理能力、提高产品质量和促进人机环协同。具体带来的价值如下:

◉ 通过数字化试验业务平台的建设,使得试验准备、试验实施、试验分析处理和试验评估等工作,和试验项目、资源、知识的管理工作,以及试验设备、试验环境的监控工作有了全新的集成管理环境;

◉ 通过建立数字化试验业务平台,能有效整合处于分散状态的各种资源,建立高效的试验业务流程和体系,充分减少手动操作和人工干预,极大提高试验效率并降低运作成本;

◉ 在设备计划、设备监控、环境监控、操作安全、试验状态、维修预测、人员安排等方面提供了前所未有的自动化和智能化能力。




5

毕马威物联网咨询服务概述及优势


毕马威中国为各行各业客户提供物联网相关的咨询服务,服务内容包括:物联网战略规划、物联网转型规划、物联网IT规划、物联网安全规划、物联网+业务规划、物联网架构设计等服务。

毕马威在物联网服务方面的优势

▶ 战略规划和项目管理:擅长战略、愿景规划和大型项目管理,尤其在汽车、公用事业和智能城市方面更具优势 

▶ 参与和服务意识:能够全面、精准地把握“智慧物联”概念。他们专业、迅捷,可以为企业带来切实帮助。主动提供悉心指导,以高效、有效的方式帮助企业平稳地承担起角色和责任

▶ 充分利用内部专长:充分利用业务条线的专长,比如,利用税务专家解决跨境事项,利用金融条线完成对物联网初创企业的投资 

▶ 大数据与人工智能:毕马威大数据解决方案,利用物联网生成的数据帮助企业实现自动化梦想 

▶ 物联网服务遍及全球:毕马威在全球约有300个物联网服务项目 

▶ 毕马威物联网创新网络:一个推动物联网解决方案的生态系统,其中集结了众多新兴或成熟的技术和服务企业。目前生态系统内有750多家企业,且数量还在上升



先进制造业+工业互联网




产业智能官  AI-CPS


加入知识星球“产业智能研究院”:先进制造业OT(自动化+机器人+工艺+精益)技术和工业互联网IT技术(云计算+大数据+物联网+区块链+人工智能)深度融合,在场景中构建“状态感知-实时分析-自主决策-精准执行-学习提升”的机器智能、认知计算系统;实现产业转型升级、DT驱动业务、价值创新创造的产业互联生态链。


云计算+大数据+物联网+区块链+人工智能等工业互联网IT技术分支用来的今天,制造业者必须了解如何将“技术”全面渗入整个公司、产品、业务等商业场景中,利用工业互联网形成数字化、网络化和智能化力量,实现行业的重新布局、企业的重新构建和焕然新生。

工业互联网作为新一轮产业变革的核心驱动力,将进一步释放历次科技革命和产业变革积蓄的巨大能量,并创造新的强大引擎。重构生产、分配、交换、消费等经济活动各环节,形成从宏观到微观各领域的智能化新需求,催生新技术、新产品、新产业、新业态、新模式。引发经济结构重大变革,深刻改变人类生产生活方式和思维模式,实现社会生产力的整体跃升。


版权声明产业智能官(ID:AI-CPS推荐的文章,除非确实无法确认,我们都会注明作者和来源,涉权烦请联系协商解决,联系、投稿邮箱:erp_vip@hotmail.com。




登录查看更多
0

相关内容

人机对抗智能技术
专知会员服务
214+阅读 · 2020年5月3日
德勤:2020技术趋势报告,120页pdf
专知会员服务
192+阅读 · 2020年3月31日
《人工智能2020:落地挑战与应对 》56页pdf
专知会员服务
197+阅读 · 2020年3月8日
【德勤】中国人工智能产业白皮书,68页pdf
专知会员服务
309+阅读 · 2019年12月23日
【大数据白皮书 2019】中国信息通信研究院
专知会员服务
138+阅读 · 2019年12月12日
【白皮书】“物联网+区块链”应用与发展白皮书-2019
专知会员服务
94+阅读 · 2019年11月13日
人工智能商业化研究报告(2019)
腾讯大讲堂
15+阅读 · 2019年7月9日
【数字化】数字化转型正在成为制造企业核心战略
产业智能官
35+阅读 · 2019年4月22日
【物联网】物联网产业现状与技术发展
产业智能官
15+阅读 · 2018年12月17日
【工业互联网】工业互联网与工业大数据分析的应用
产业智能官
12+阅读 · 2017年12月26日
Arxiv
12+阅读 · 2018年9月5日
Arxiv
9+阅读 · 2018年5月24日
Arxiv
4+阅读 · 2018年3月19日
VIP会员
相关VIP内容
人机对抗智能技术
专知会员服务
214+阅读 · 2020年5月3日
德勤:2020技术趋势报告,120页pdf
专知会员服务
192+阅读 · 2020年3月31日
《人工智能2020:落地挑战与应对 》56页pdf
专知会员服务
197+阅读 · 2020年3月8日
【德勤】中国人工智能产业白皮书,68页pdf
专知会员服务
309+阅读 · 2019年12月23日
【大数据白皮书 2019】中国信息通信研究院
专知会员服务
138+阅读 · 2019年12月12日
【白皮书】“物联网+区块链”应用与发展白皮书-2019
专知会员服务
94+阅读 · 2019年11月13日
Top
微信扫码咨询专知VIP会员