ICIG会议两年一次,这届亮点极多

2019 年 8 月 25 日 AI科技评论

国际图像图形学会议,为什么有这么多脑科学元素?

作者 | 京枚   

编辑 | Camel


8月24-25日,在北京友谊宾馆举办了第十届国际图象图形学学术会议(ICIG 2019)。 

这个会议由中国图象图形学学会(CSIG)主办,清华大学、北京大学和中国科学院自动化研究所承办。

ICIG 每两年举办一次,也是中国图象图形学学会主办的最高级别的系列国际会议,会议重点关注图像、视频和图形处理的创新技术,是图像图形学领域前沿研究进展的集中展示。

据程序委员会主席赵耀教授介绍,本次大会共收到384篇论文投稿,每篇论文至少3名审稿人,由22位领域主席、300名左右审稿人负责论文甄选环节,最终收录论文183篇。

本次会议的主题为「人工智能时代的图像图形前沿研究」,共有3个特邀报告、7个前沿专题论坛、2个讲习班以及论文报告等,其中从特邀报告、专题论坛可以看出国内图像图形学领域所关注的重点和方向。


一、特邀报告讲了什么?

图像图形是一个非常庞大的领域,似乎无论多少报告都不可能覆盖所有领域。本次会议邀请柏林工业大学的Marc Alexa教授、清华大学的周杰教授以及希伯来大学的Shmuel Peleg教授作了三场特邀报告。

Marc 的研究方向偏向理论,主要兴趣是在形状的创造、处理或制造等方面。他在报告“TheShape of Deformations”中指出,任何的框架(frame)都可以通过莫比乌斯变换成为其他任何框架。这种观点揭示了:1)旋转可以用单位四元数来表示;2)变形(deformation)事实上就是双曲面上的点,形状(shape)可以被描述为双曲空间上的点。这是对“形状”的一种新的表示方法,如单位四元数一样,是连续的、微小的且可以对变形的自然测度。

周杰教授报告的主题是关于低质量指纹识别。事实上,指纹识别在最近一波AI浪潮之前已经获得了很好的研究和应用,也是所有生物特征识别中被应用最早且最广泛的技术。据AI科技评论了解,深度学习的爆发对指纹识别研究整体的推进并不是很大,主要原因就在于质量良好的指纹识别传统方法已经能够很好地解决,而低质量指纹识别(例如老年人的指纹、犯罪现场的潜在指纹以及非常干燥或潮湿的手指指纹)的困难却并不仅仅在识别本身,例如指纹模糊不全、指纹变形等。周杰教授是目前国内指纹识别领域做得最好的专家之一,他在报告中针对他们近期在低质量指纹识别方面的工作——指纹增强、皮肤畸变校正和稠密配准等——作了比较详细的介绍。

Shmuel的报告是对视频分析的新思考。传统的计算机视觉研究中并不会包含音频的信息;同样,在传统的音频分析中也会忽略了视觉信息。但我们从人的角度来看,任何单一的一种信息都是片面的。Shmuel讲解了如何通过同时使用视频的图像和声音来获得更好的场景理解。AI科技评论注意到,不仅仅是CV领域的研究者开始注重多模态的研究,语音、NLP等AI领域也有越来越多的专家开始注意到多模态研究的重要性,原因在于从人脑的角度分析智能必然是多模态的,因此多模态研究必然将成为AI领域的主流趋势之一。


二、有意思的论坛

本届ICIG共设置了7个前沿论坛,每个都极具特色,我们在这里简要说明。 

首先,本届ICIG举办了“女科学家学术论坛”,这恐怕是国内计算机领域为数不多的专门为女性科学家举办的论坛,其愿景是能够激励、吸引更多女性研究人员以形成一个充满活力的CSIG女性社区。在本届论坛中由上海大学安平教授、哈工大姚鸿勋教授、安徽大学殷赵霞副教授以及北京大学刘家瑛副教授分别针对图像、图形领域的新兴技术作了报告分享,并就女性创业精神、职业规划等做了经验分享。值得注意的是,CSIG为了鼓励图像图形学领域的女性研究人员,每年还设立了“石青云女科学家奖”,2018年共有四名女性研究人员获奖,分别为中科院计算所阚美娜副研究员、国防科技大学刘丽副教授、北京大学刘家瑛副教授、西北工业大学孙瑾秋副教授、中山大学李军教授。

其次,AI科技评论印象比较深刻的是,这次ICIG会议中出现了许多脑科学、神经科学的元素,例如脑图谱前沿论坛、类脑智能论坛、快速视觉通路论坛等。类脑计算,最近是一个比较热门的方向,它被认为是下一代人工智能的重要方向,图像图形学的会议能够及时将此类研究吸收进来专设论坛,不得不说这是一个非常开放的社区。脑图谱前沿论坛以及快速视觉通路论坛,这两个也是国内其他大型会议很难顾及。我们来简单看下这几个报告的主题: 

类脑智能论坛:

  • Push-pullFeedback Implements Rough-to-fine lnformation Processing

  • RecentProgress in Brain Research and Inspirations for Neurocomputing

  • ActionIntention Understanding and Emotion Recognition for Human Computer Interface

  • RecentProgress in Brain-Machine Integration Technology

  • DeepLearning Predicts Correlation between a Functional Signature of Higher VisualAreas and Sparse Firing of Neurons

  • Towardsthe Next Generation of Computer Vison: Visual Computation wih Spikes

脑图谱前沿论坛:

  • BrainSignal Analysis and Multimodal BCIs

  • DevelopmentalConnectomics from Infancy through Early Childhood: from a NeuroimagingPerspective

  • Brain'sInner GPS: A Computational Model

  • HarnessingReliability for Neuroscience Research

  • TranslationalMRI-based Connectomic Paradigm: from Nonhuman to Human Primates

  • Whatis NEXT of human Brainnetome Atlas?

  • FromBrain to Intelligent Machine: A Bridge Too Far?

快速视觉通路论坛:

  • High-resolutionfMRI of human early visual pathway

  • DisentanglingCorrelations in Hierarchical Neural Information Processing

  • Imageprocessing based on the coarse-to-fine strategy in the biological visual system

  • Abrain-inspired method for motion pattern recognition

比较有意思的事情是,24日下午在ICIG会场成立了“中国图象图形学学会脑图谱专业委员会”,中科院自动化所蒋田仔研究员当选为委员会主任。(这里不得不说句题外话,作为对比,尽管自然语言处理(NLP)领域有许多人提出要结合脑科学的知识来推进NLP的研究,但目前NLPers似乎还没有做好邀请脑科学家进入自己会场的准备,无论是在国内还是国际的NLP顶会上都没有脑科学的位置。

此外,优博和青年托举人才论坛也是ICIG中一个极具特色的论坛。CSIG每年定期组织评选优秀博士学位论文奖。在24日颁奖晚宴颁发了2018年的优秀博士学位论文奖,共有10个优博奖,以及8个优博提名奖,名单如下:

2019年度的优秀博士学位论文奖目前正在“申请”阶段,评选结果将于今年年底前公布。该奖项无疑是对从事图像图形研究的青年学生莫大的鼓励。25日上午2018年度优博获奖者赵思成、彭春蕾、马超等人分别就他们的研究作了报告分享。此外,中国科协于2015年启动实施的“青年人才托举工程”每届重点支持200名左右30岁上下的青年科技人才。本论坛的主席以及其他参与者主要也是青托对象。因此可以看出,这个论坛是青年学者的天下。

另外在“第三届视觉大数据高峰论坛”中,来自北大的张史梁、微软王井东博士、滴滴出行唐剑、阿里巴巴王炎等各自针对他们在学界、企业的实践中所遇到的数据问题及解决方案。例如北大张史梁研究员一直专注于图像和视频中的行人重识别,但一直以来行人重识别都远未解决,原因在于环境变化太大,张史梁在报告中介绍了他们在过去5年中如何努力提高鲁棒性的工作。微软王井东博士则针对分类网络进行分析,他认为目前的从图像到区域到像素的串联的卷积分类网络并不是一个好的选择,因为它会导致丰富的低分辨率表示或者贫乏的带有上采样的高分辨率表示,由此他们提出了并行的HRNet。滴滴出行唐剑则针对深度CNN需要高性能计算或大存储而无法应用到手机或嵌入式设备中,提出了AutoSlim的自动结构化修剪框架。阿里巴巴王炎主要介绍了阿里巴巴在多媒体风险监测方面的工作。


三、科技奖

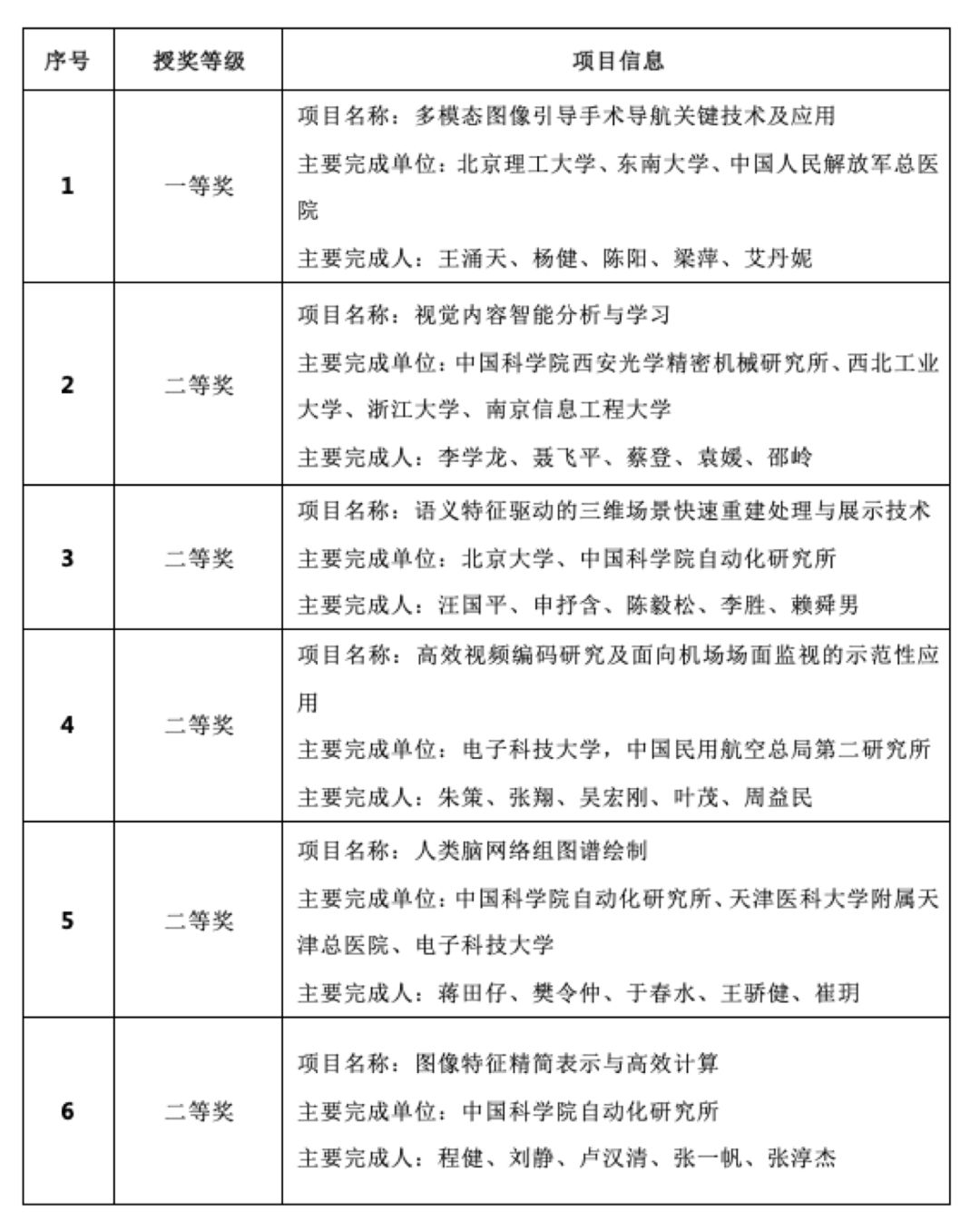
在24日晚,CSIG为2018年度科学技术奖获奖代表北京理工大学王涌天教授等人颁发了科技奖证书。

这个奖项是CSIG于2018年首次设立,每年评选一次,主要授予在我国图像图形学领域的重要科学发现、技术发明和产业成果。注意,这里并不是按人来授奖,而是按项目。

第一批获奖名单是在2018年12月24日公布,如下:

获奖者照片

这一奖项将成为我国图像图形学领域的重要奖项。据AI科技评论了解,2019年CSIG科技奖推荐工作的截止时间为2019年9月10日,公布时间则在11月或12月之间。

P.S.:据悉,由于ICIG(国际图象图形学学术会议)和NCIG(中国图象图形学学术会议)隔年交替举办,因此明年将举办NCIG,举办地点在新疆乌鲁木齐,由新疆大学承办,而下届ICIG将于2021年由海南大学在海口举办,都是不错的旅游机会。


点击
阅读原文,
查看 :Docker, PyTorch & Flask 机器学习模型训练与web界面部署实例
登录查看更多
1

相关内容

指纹识别即指通过比较不同指纹的细节特征点来进行鉴别 。指纹识别技术涉及图像处理、模式识别、计算机视觉、数学形态学、小波分析等众多学科。由于每个人的指纹不同,就是同一人的十指之间,指纹也有明显区别,因此指纹可用于身份鉴定。由于每次捺印的方位不完全一样,着力点不同会带来不同程度的变形,又存在大量模糊指纹,如何正确提取特征和实现正确匹配,是指纹识别技术的关键。
预告 | CSIG图像图形学科前沿讲习班:图神经网络
报名 | CSIG“图像视频理解”学科前沿讲习班
AI科技评论
4+阅读 · 2019年7月18日
会议征文|第一届中国模式识别与计算机视觉学术会议
中国人工智能学会
5+阅读 · 2017年12月6日
Arxiv
5+阅读 · 2018年3月16日
VIP会员
相关资讯
Top
微信扫码咨询专知VIP会员