城市大脑案例集(2022),114页pdf

2022 年 1 月 10 日 专知

来源:全国信标委智慧城市标准工作组 

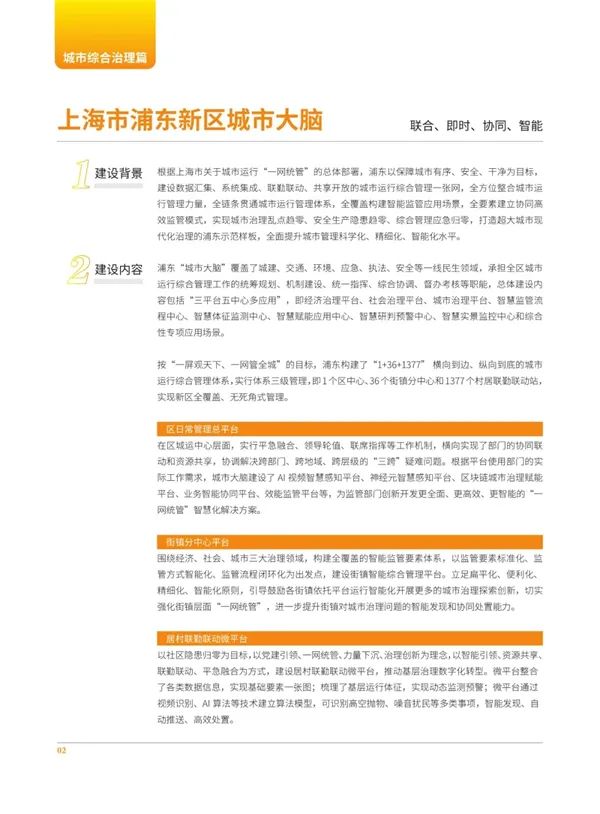
  城市大脑(也叫城市智能中枢)是运用大数据、云计算、物联网、人工智能、区块链、数字孪生等技术,提升城市现代化治理能力和城市竞争力的新型基础设施,是推进城市数字化、智能化、智慧化的重要手段。

  近年来,各地方结合自身发展需求,积极探索推进城市大脑建设,积累了丰富的实践案例。为落实“十四五”规划要求,推动城市大脑行业发展,树立城市大脑应用的优秀典型,全国信标委智慧城市标准工作组面向全国各地广泛开展了城市大脑应用案例的征集工作。

  截至2021年12月,共征集到来自23家单位提供的35项城市大脑案例,来自直辖市、地级市、县级市以及新区/园区等多类地域,主要应用场景覆盖城市治理、智慧政务、智慧交通、智慧生态、智慧经济、智慧能源和产业融合等多个领域,综合展现了各地市结合本地实际需求在城市大脑方向的探索与实践。通过整理收集的案例,全国信标委智慧城市标准工作组组织各案例提供单位共同编制完成了《城市大脑案例集(2022)》(以下简称“案例集”)。

  案例集旨在为各地开展城市大脑建设提供场景规划和技术实施参考,推动城市大脑行业发展。同时,通过分析案例集,充分挖掘城市大脑标准化需求,为十四五期间城市大脑标准体系构建和城市大脑相关标准的规划与制定提供丰富的实践支撑。

具体内容如下


专知便捷查看

便捷下载,请关注专知公众号(点击上方蓝色专知关注)

  • 后台回复“CB114” 就可以获取城市大脑案例集(2022),114页pdf》专知下载链接


专知,专业可信的人工智能知识分发 ,让认知协作更快更好!欢迎注册登录专知www.zhuanzhi.ai,获取5000+AI主题干货知识资料!


欢迎微信扫一扫加入专知人工智能知识星球群,获取最新AI专业干货知识教程资料和与专家交流咨询
点击“ 阅读原文 ”,了解使用 专知 ,查看获取5000+AI主题知识资源
登录查看更多
3

相关内容

金融业数字化转型发展报告(2020-2021)附下载
专知会员服务
49+阅读 · 2022年4月4日
物联网金融研究报告(2022年),50页pdf
专知会员服务
65+阅读 · 2022年1月15日
《城市大脑发展白皮书(2022)》发布!
专知会员服务
120+阅读 · 2022年1月8日
2021年全球数字治理白皮书,36页pdf
专知会员服务
59+阅读 · 2022年1月5日
2021工业区块链案例集,68页pdf
专知会员服务
88+阅读 · 2021年12月1日
重磅 |《企业数字化转型白皮书(2021版)》发布!83页pdf
专知会员服务
164+阅读 · 2021年11月11日
5G & AIoT 应用案例集数据观, 55页pdf
专知会员服务
59+阅读 · 2021年8月18日
专知会员服务
88+阅读 · 2021年8月11日
专知会员服务
138+阅读 · 2021年7月16日
数字建筑发展白皮书(2022年),44页pdf
专知
3+阅读 · 2022年4月1日
物联网金融研究报告(2022年),50页pdf
专知
2+阅读 · 2022年1月15日
2021年全球数字治理白皮书,36页pdf
专知
0+阅读 · 2022年1月5日
智能无人集群系统发展白皮书
专知
6+阅读 · 2021年12月20日
中国数字经济发展白皮书,88页pdf
专知
9+阅读 · 2021年4月27日
国家自然科学基金
0+阅读 · 2014年12月31日
国家自然科学基金
18+阅读 · 2014年12月31日
国家自然科学基金
2+阅读 · 2013年12月31日
国家自然科学基金
3+阅读 · 2013年12月31日
国家自然科学基金
0+阅读 · 2012年12月31日
国家自然科学基金
4+阅读 · 2012年12月31日
国家自然科学基金
2+阅读 · 2011年12月31日
国家自然科学基金
6+阅读 · 2010年12月31日
Residual Mixture of Experts
Arxiv
0+阅读 · 2022年4月20日
Arxiv
0+阅读 · 2022年4月20日
Chinese Idiom Paraphrasing
Arxiv
0+阅读 · 2022年4月15日
Arxiv
31+阅读 · 2021年3月29日
Talking-Heads Attention
Arxiv
15+阅读 · 2020年3月5日
VIP会员
相关VIP内容
金融业数字化转型发展报告(2020-2021)附下载
专知会员服务
49+阅读 · 2022年4月4日
物联网金融研究报告(2022年),50页pdf
专知会员服务
65+阅读 · 2022年1月15日
《城市大脑发展白皮书(2022)》发布!
专知会员服务
120+阅读 · 2022年1月8日
2021年全球数字治理白皮书,36页pdf
专知会员服务
59+阅读 · 2022年1月5日
2021工业区块链案例集,68页pdf
专知会员服务
88+阅读 · 2021年12月1日
重磅 |《企业数字化转型白皮书(2021版)》发布!83页pdf
专知会员服务
164+阅读 · 2021年11月11日
5G & AIoT 应用案例集数据观, 55页pdf
专知会员服务
59+阅读 · 2021年8月18日
专知会员服务
88+阅读 · 2021年8月11日
专知会员服务
138+阅读 · 2021年7月16日
相关资讯
相关基金
国家自然科学基金
0+阅读 · 2014年12月31日
国家自然科学基金
18+阅读 · 2014年12月31日
国家自然科学基金
2+阅读 · 2013年12月31日
国家自然科学基金
3+阅读 · 2013年12月31日
国家自然科学基金
0+阅读 · 2012年12月31日
国家自然科学基金
4+阅读 · 2012年12月31日
国家自然科学基金
2+阅读 · 2011年12月31日
国家自然科学基金
6+阅读 · 2010年12月31日
相关论文
Residual Mixture of Experts
Arxiv
0+阅读 · 2022年4月20日
Arxiv
0+阅读 · 2022年4月20日
Chinese Idiom Paraphrasing
Arxiv
0+阅读 · 2022年4月15日
Arxiv
31+阅读 · 2021年3月29日
Talking-Heads Attention
Arxiv
15+阅读 · 2020年3月5日
Top
微信扫码咨询专知VIP会员