成为VIP会员查看完整内容
VIP会员码认证
首页
主题
发现
会员
服务
注册
·
登录
0
联想回应被责令改正:将尽快完成整改,并向北京证监局报送整改报告
2022 年 4 月 14 日
创业邦杂志
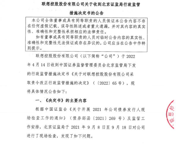
4月14日,北京证监局网站披露近日对联想控股股份有限公司采取责令改正行政监管措施的决定,发现公司存在报告披露不及时、公司经营性与非经营性往来界定不够清晰等问题,责令其立即全面整改,30日内提交书面整改报告。
对此,联想控股今日发布公告称,公司已经收到北京证监局行政监管措施决定书。公司高度重视行政监管措施决定书中指出的问题,已对下一步整改工作进行了部署安排,将按要求尽快完成整改并向北京证监局报送整改报告。
目前公司经营情况正常、稳定,各项债券均按期足额付息兑付,未发生违约情况。上述监管措施不会对公司生产经营、财务状况及偿债能力造成影响。
以下为《联想控股股份有限公司关于收到北京证监局行政监管措施决定书的公告》原文:
找靠谱商机,关注创业邦视频号!
登录查看更多
点赞并收藏
0
暂时没有读者
0
权益说明
本文档仅做收录索引使用,若发现您的权益受到侵害,请立即联系客服(微信: zhuanzhi02,邮箱:bd@zhuanzhi.ai),我们会尽快为您处理
相关内容
报告
关注
28
多维度对特定行业主题进行系统性分析、概括与总结。
《人工智能在无人机中的应用》报告,60页pdf
专知会员服务
161+阅读 · 2022年3月30日
车联网数据安全监管制度研究报告2022
专知会员服务
38+阅读 · 2022年3月28日
《日本在智慧农业上的举措》最新报告,24页PPT
专知会员服务
58+阅读 · 2022年3月23日
《华为智慧农业解决方案》21页PPT
专知会员服务
127+阅读 · 2022年3月23日
《车联网数据安全监管制度研究报告 2022》,22页PDF,毕马威中国、观韬中茂律师事务所
专知会员服务
15+阅读 · 2022年3月23日
228页pdf! 人工智能在犯罪和刑事司法中的应用报告
专知会员服务
41+阅读 · 2022年3月23日
【海淀高科技高成长项目报告——创新驱动高质量成长】2021.12,德勤
专知会员服务
12+阅读 · 2022年2月18日
毕马威发布《助力实现“双碳”目标,绿色金融大有可为》报告,88页pdf
专知会员服务
15+阅读 · 2022年2月12日
《汽车驾驶自动化分级》国家标准发布
专知会员服务
31+阅读 · 2021年10月4日
安全应急产业链发展白皮书(防疫应急物资)
专知会员服务
30+阅读 · 2021年4月10日
以岭药业再次回应王思聪;京东招募3246名小哥驰援上海;罗永浩称没有勇气再做手机丨邦早报
创业邦杂志
0+阅读 · 2022年4月17日
山寨机教母,靠做芯片逆袭IPO:市值200亿;全球EDA巨头遭美调查,华为与中芯躺枪;英特尔回应剽窃AMD Zen架构|科技周报
创业邦杂志
0+阅读 · 2022年4月16日
阿里技术副总裁回应逃离上海;马斯克提出430亿美元收购推特;王思聪称应严查以岭药业遭回怼丨邦早报
创业邦杂志
0+阅读 · 2022年4月15日
老坛酸菜面带质检报告重回货架;上海冰柜销量翻倍;华为员工越权访问机密数据被判刑;微信上线“农场”状态丨邦早报
创业邦杂志
0+阅读 · 2022年4月13日
腾讯2021年日均净赚超6亿;抖音禁止未成年人消费;律师因常吃酸菜面起诉康师傅;贝壳回应“新一轮组织优化”丨邦早报
创业邦杂志
0+阅读 · 2022年3月24日
李宁回应被美国扣货;叮咚买菜被约谈并接受调查;康师傅老坛酸菜面开始退货丨消费周报
创业邦杂志
0+阅读 · 2022年3月19日
大V为李子柒发声被微念索赔50万; 323家中概股3月以来市值蒸发约2万亿;元气森林回应布局咖啡赛道丨邦早报
创业邦杂志
0+阅读 · 2022年3月15日
华为员工公开说我不想加班;京东物流收购德邦66.49%股份;马斯克暗示“中本聪”是四家公司合集丨邦早报
创业邦杂志
0+阅读 · 2022年3月12日
8点1氪:腾讯澄清“重锤”传言;李诞退出笑果文化董事;国家新闻出版署回应“停发游戏版号”
36氪
0+阅读 · 2022年2月22日
8点1氪:B站回应员工过年加班猝死;冰墩墩、雪容融商标已成功注册;消息称特斯拉计划开发App商店
36氪
0+阅读 · 2022年2月8日
非常规突发事件应急管理研究创新性成果报告
国家自然科学基金
11+阅读 · 2016年12月31日
混入自动驾驶汽车的高速公路交通流微观建模与仿真方法研究
国家自然科学基金
3+阅读 · 2014年12月31日
城轨车辆压剪复合型弹性车轮纵向振动行为研究
国家自然科学基金
0+阅读 · 2013年12月31日
稀土掺杂改性电极涂层晶格微结构及氧物种衍变行为研究
国家自然科学基金
0+阅读 · 2013年12月31日
关联股东的治理角色研究
国家自然科学基金
0+阅读 · 2012年12月31日
供货不确定信息更新条件下供应链最优策略研究
国家自然科学基金
0+阅读 · 2012年12月31日
股票预期收益率波动如何影响公司资本结构调整?
国家自然科学基金
0+阅读 · 2012年12月31日
硅藻光系统Ⅱ复合体对氮饥饿的响应机理研究
国家自然科学基金
0+阅读 · 2012年12月31日
复杂梯级水库群洪水调度的补偿机理及防洪预警模式研究
国家自然科学基金
0+阅读 · 2011年12月31日
突发事件应急救援及处置的前摄性/反应性调度优化研究
国家自然科学基金
0+阅读 · 2009年12月31日
Fully Dynamic All Pairs All Shortest Paths
Arxiv
0+阅读 · 2022年4月20日
Anomaly Detection in Autonomous Driving: A Survey
Arxiv
0+阅读 · 2022年4月17日
GPL: Generative Pseudo Labeling for Unsupervised Domain Adaptation of Dense Retrieval
Arxiv
0+阅读 · 2022年4月15日
Towards Safe, Explainable, and Regulated Autonomous Driving
Arxiv
0+阅读 · 2022年4月14日
Model Reprogramming: Resource-Efficient Cross-Domain Machine Learning
Arxiv
0+阅读 · 2022年4月14日
Graph Neural Network for Traffic Forecasting: A Survey
Arxiv
35+阅读 · 2021年1月27日
A Survey on Knowledge Graphs: Representation, Acquisition and Applications
Arxiv
93+阅读 · 2020年2月2日
Cross-lingual Knowledge Graph Alignment via Graph Matching Neural Network
Arxiv
15+阅读 · 2019年5月28日
Billion-scale Commodity Embedding for E-commerce Recommendation in Alibaba
Arxiv
15+阅读 · 2018年5月24日
Multiagent Soft Q-Learning
Arxiv
11+阅读 · 2018年4月25日
VIP会员
自助开通(推荐)
客服开通
详情
相关主题
报告
联想 (Lenovo)
视频
创业
相关VIP内容
《人工智能在无人机中的应用》报告,60页pdf
专知会员服务
161+阅读 · 2022年3月30日
车联网数据安全监管制度研究报告2022
专知会员服务
38+阅读 · 2022年3月28日
《日本在智慧农业上的举措》最新报告,24页PPT
专知会员服务
58+阅读 · 2022年3月23日
《华为智慧农业解决方案》21页PPT
专知会员服务
127+阅读 · 2022年3月23日
《车联网数据安全监管制度研究报告 2022》,22页PDF,毕马威中国、观韬中茂律师事务所
专知会员服务
15+阅读 · 2022年3月23日
228页pdf! 人工智能在犯罪和刑事司法中的应用报告
专知会员服务
41+阅读 · 2022年3月23日
【海淀高科技高成长项目报告——创新驱动高质量成长】2021.12,德勤
专知会员服务
12+阅读 · 2022年2月18日
毕马威发布《助力实现“双碳”目标,绿色金融大有可为》报告,88页pdf
专知会员服务
15+阅读 · 2022年2月12日
《汽车驾驶自动化分级》国家标准发布
专知会员服务
31+阅读 · 2021年10月4日
安全应急产业链发展白皮书(防疫应急物资)
专知会员服务
30+阅读 · 2021年4月10日
热门VIP内容
开通专知VIP会员 享更多权益服务
消耗性无人机:认识战争演变中的技术特性与本质特征
《人体状态多模态推断·美陆军报告:风险环境下的认知追踪研究》2025最新100页
用于三维医学影像理解的综合语言–图像预训练
《运用大语言模型支持空天防御系统工程项目》2025最新208页
相关资讯
以岭药业再次回应王思聪;京东招募3246名小哥驰援上海;罗永浩称没有勇气再做手机丨邦早报
创业邦杂志
0+阅读 · 2022年4月17日
山寨机教母,靠做芯片逆袭IPO:市值200亿;全球EDA巨头遭美调查,华为与中芯躺枪;英特尔回应剽窃AMD Zen架构|科技周报
创业邦杂志
0+阅读 · 2022年4月16日
阿里技术副总裁回应逃离上海;马斯克提出430亿美元收购推特;王思聪称应严查以岭药业遭回怼丨邦早报
创业邦杂志
0+阅读 · 2022年4月15日
老坛酸菜面带质检报告重回货架;上海冰柜销量翻倍;华为员工越权访问机密数据被判刑;微信上线“农场”状态丨邦早报
创业邦杂志
0+阅读 · 2022年4月13日
腾讯2021年日均净赚超6亿;抖音禁止未成年人消费;律师因常吃酸菜面起诉康师傅;贝壳回应“新一轮组织优化”丨邦早报
创业邦杂志
0+阅读 · 2022年3月24日
李宁回应被美国扣货;叮咚买菜被约谈并接受调查;康师傅老坛酸菜面开始退货丨消费周报
创业邦杂志
0+阅读 · 2022年3月19日
大V为李子柒发声被微念索赔50万; 323家中概股3月以来市值蒸发约2万亿;元气森林回应布局咖啡赛道丨邦早报
创业邦杂志
0+阅读 · 2022年3月15日
华为员工公开说我不想加班;京东物流收购德邦66.49%股份;马斯克暗示“中本聪”是四家公司合集丨邦早报
创业邦杂志
0+阅读 · 2022年3月12日
8点1氪:腾讯澄清“重锤”传言;李诞退出笑果文化董事;国家新闻出版署回应“停发游戏版号”
36氪
0+阅读 · 2022年2月22日
8点1氪:B站回应员工过年加班猝死;冰墩墩、雪容融商标已成功注册;消息称特斯拉计划开发App商店
36氪
0+阅读 · 2022年2月8日
相关基金
非常规突发事件应急管理研究创新性成果报告
国家自然科学基金
11+阅读 · 2016年12月31日
混入自动驾驶汽车的高速公路交通流微观建模与仿真方法研究
国家自然科学基金
3+阅读 · 2014年12月31日
城轨车辆压剪复合型弹性车轮纵向振动行为研究
国家自然科学基金
0+阅读 · 2013年12月31日
稀土掺杂改性电极涂层晶格微结构及氧物种衍变行为研究
国家自然科学基金
0+阅读 · 2013年12月31日
关联股东的治理角色研究
国家自然科学基金
0+阅读 · 2012年12月31日
供货不确定信息更新条件下供应链最优策略研究
国家自然科学基金
0+阅读 · 2012年12月31日
股票预期收益率波动如何影响公司资本结构调整?
国家自然科学基金
0+阅读 · 2012年12月31日
硅藻光系统Ⅱ复合体对氮饥饿的响应机理研究
国家自然科学基金
0+阅读 · 2012年12月31日
复杂梯级水库群洪水调度的补偿机理及防洪预警模式研究
国家自然科学基金
0+阅读 · 2011年12月31日
突发事件应急救援及处置的前摄性/反应性调度优化研究
国家自然科学基金
0+阅读 · 2009年12月31日
相关论文
Fully Dynamic All Pairs All Shortest Paths
Arxiv
0+阅读 · 2022年4月20日
Anomaly Detection in Autonomous Driving: A Survey
Arxiv
0+阅读 · 2022年4月17日
GPL: Generative Pseudo Labeling for Unsupervised Domain Adaptation of Dense Retrieval
Arxiv
0+阅读 · 2022年4月15日
Towards Safe, Explainable, and Regulated Autonomous Driving
Arxiv
0+阅读 · 2022年4月14日
Model Reprogramming: Resource-Efficient Cross-Domain Machine Learning
Arxiv
0+阅读 · 2022年4月14日
Graph Neural Network for Traffic Forecasting: A Survey
Arxiv
35+阅读 · 2021年1月27日
A Survey on Knowledge Graphs: Representation, Acquisition and Applications
Arxiv
93+阅读 · 2020年2月2日
Cross-lingual Knowledge Graph Alignment via Graph Matching Neural Network
Arxiv
15+阅读 · 2019年5月28日
Billion-scale Commodity Embedding for E-commerce Recommendation in Alibaba
Arxiv
15+阅读 · 2018年5月24日
Multiagent Soft Q-Learning
Arxiv
11+阅读 · 2018年4月25日
大家都在搜
PINN
蓝牙安全攻防
大型语言模型
扩散模型
人类控制
朱克爱德华兹家族
突防
国防科技创新
事件相机
精排模型-从MLP到行为序列:DIN、DIEN、MIMN、SIM、DSIN
Top
提示
微信扫码
咨询专知VIP会员与技术项目合作
(加微信请备注: "专知")
微信扫码咨询专知VIP会员
Top