艾瑞发现:小黑鱼企业案例研究报告

2019 年 5 月 31 日 艾瑞咨询

研究报告丨企业研究


全文字数: 7645字  精读时间: 11分钟


报告介绍:


《2019年企业研究报告—小黑鱼科技有限公司》是艾瑞研究院基于金融视角对国内会员制消费服务平台——小黑鱼科技有限公司进行商业模式探讨与市场机会剖析的企业研究报告。


对于小黑鱼这样一个年轻的、主打会员制且快速获得融资的平台,本报告希望通过对其商业模式与市场机会的分析来探讨:融资风口的转变与企业应对策略的调整,平台转型会员制的战略意义与利弊,以及流量焦虑的当下应当如何经营会员服务。


因而报告的前两章通过介绍小黑鱼的发展历史、融资情况、获投原因以及主要业务,来呈现小黑鱼的整体构架,帮助读者建立对小黑鱼的认知;后两章侧重对小黑鱼商业模式的分析解读,回答了为什么小黑鱼入场晚但却有市场机会、市场机会在哪里、小黑鱼的商业模式是如何抓住这些机会的。


注:本报告中对于小黑鱼科技有限公司的分析研究基于2018年12月之前的调研与访谈,可能会与小黑鱼当前的运营情况存在些许出入。


公司基本情况



一、 公司发展沿革


小黑鱼科技是集移动互联网生活方式、消费新生态、消费升级服务于一体的会员制消费服务平台,其主要业务可分为金融板块(信贷+理财)、商城旅行板块、支付板块、创新工场四部分。



2017年3月,小黑鱼科技有限公司成立,公司控制人为途牛联合创始人严海峰。此时的小黑鱼隶属于途牛,是途牛金融旗下的消费贷款平台。2017年4月,途牛收购了域名xhy.com,对原先小黑鱼的二级域名blackfish.tuniu.com进行升级。于用户而言,方便记忆、搜索便捷;于企业而言,域名保护能带来更多精准流量,起到品牌标识作用,一定程度上有效避免网站流量及品牌声誉受损。这一举动在品牌升级、网站流量以及用户体验等方面助力了小黑鱼的发展。2017年8月,小黑鱼正式独⽴于途⽜旅游网金融板块。时任途牛COO的严海峰、CFO杨嘉宏和CMO陈福炜带着小黑鱼品牌和团队离开途牛,自此小黑鱼揭开了独立运作的篇章。


二、 管理团队


1) 严海峰——创始人,CEO


•  毕业于东南大学;

•  前途牛旅游网联合创始人,任途牛旅游网COO、总裁,2014年5月带领途牛旅游网在美国纳斯达克成功上市;

•  在创立途牛旅游网之前,曾任母婴网站育儿网COO。


2)杨嘉宏——联合创始人,总裁


  美国加州大学洛杉矶分校MBA;

  前途牛旅游网CFO,2014年5月带领途牛旅游网在美国纳斯达克成功上市;

  在加盟途牛旅游网之前,曾供职当当网、航美传媒、高盛(亚洲)、雷曼兄弟、摩根士丹利等企业,先后帮助航美传媒、当当网成功在美股上市。


3)王豪——联合创始人,COO(官网于2019年年初删除该信息)


  曾就职于法国巴黎银行(BNP Paribas)和西班牙对外银行(BBVA),负责中国消费金融的风险管理和运营;

  之后曾在宜信负责消费分期、供应链金融等业务;

  在信贷策略、风险建模、反欺诈与贷后管理等领域有超过十年的经验。


4)陈福炜——联合创始人,COO


  前途牛旅游网CMO,途牛创始团队核心成员;负责途牛市场营销、品牌推广、公共关系等工作,分管无线中心、机票事业部及酒店BU。


5)朱桦——合伙人,CTO


  曾历任阿里巴巴集团资深技术专家、淘宝本地生活事业部总经理、大优酷事业群用户产品技术中心总经理、金山云合伙人兼高级副总裁。对人工智能、大数据、云计算及大规模分布式系统有深刻认识和实践经验。


三、融资情况


融资信息


1)2018年1月,小黑鱼科技完成9.5亿人民币A轮融资,本轮由光速中国、晨兴资本、集富亚洲、⼽壁创投、丰盛集团、⼤众点评创始⼈张涛和小黑鱼科技管理团队联合投资。


2)2018年8月,小黑鱼科技完成5000万美金A+轮融资,本轮融资新增投资方有光速美国、Rakuten Ventures、华创资本、沸点资本,A轮老股东光速中国、晨兴资本、集富亚洲、戈壁创投、丰盛集团和小黑鱼科技管理团队持续跟投。


获投原因分析


成立一年之内,小黑鱼接连两次成功获得较高金额的融资,获得投资方的高度关注,其原因可以归结为:


一是,创始团队具备成功的创业经验和丰富的资本人脉。小黑鱼CEO严海峰曾是途牛创始人之一,自2006年途牛成立,严海峰用9年的时间引领途牛于2014年在美国纳斯达克成功上市,期间经历了五轮融资,截至IPO总融资额约达2.6亿美元。小黑鱼CFO杨嘉宏曾在摩根士丹利、雷曼兄弟、高盛等投资银行任职,拥有丰富的投行经验和人脉积累。2007年杨嘉宏出任航美传媒CFO,用时9个月带领航美传媒在美国纳斯达克上市,截至IPO总融资额约达2.4亿美元;2010年又出任当当网CFO,用时10个月带领当当网在纽约证券交易所上市,截至IPO总融资额约达3.2亿美元;此外,杨嘉宏亦是助力途牛上市的核心人物。成功的企业运营经验和资本运作能力在投资方与小黑鱼之间筑起了信任,曾经投资过途牛的戈壁创投再次参与了小黑鱼A轮和A+轮的融资,而作为资本圈的常客,小黑鱼创始团队向外界展示出其所拥有的较强指挥力与战斗力。


二是,得到认可的基于行业趋势预判的战略方向调整。第一轮融资时,小黑鱼主打信用卡余额代偿业务和消费分期业务。信用卡余额代偿是指,小黑鱼作为第三方机构代替信用卡持卡人偿还信用卡账单而后持卡人再分期还款给小黑鱼的业务模式。消费分期是指,用户在小黑鱼线上商场中使用信用额度购买商品而后分期还款给小黑鱼的业务模式。信用卡余额代偿业务的目标人群已经过银行风控初筛,消费分期业务也以具体的商城场景为依托,因此这两种业务的风险可控性较好,在2017年仍属于热门赛道,被资本看好。但风口终究会褪色,基于这一认知以及自身的运营需求,2018年年中小黑鱼迎合权益付费的兴起开始向会员制转型。第二轮融资时,小黑鱼主打会员制和多场景权益。为此,在业务方面,逐步增加了理财板块和支付板块,丰富信贷产品线,对商城旅行板块进行权益升级;在推广方面,转变宣传策略,加大营销力度,强调会员特权,弱化金融属性;在商业模式方面,一改以往开放式贷款平台的定位,以会员制打通贷款、购物、出行、理财、支付等多元服务的闭环生态逐渐形成。清晰的战略方向、对互联网产品的强掌控力以及对商业趋势的判断为小黑鱼赢得了投资方的认可和资本支持。


三是,具备产品、用户和技术基础。早在2017年年初,处于途牛时期的小黑鱼团队负责运营一款名为“急用钱”的现金贷款APP,为用户提供小额短期、纯信用的借款服务。急用钱APP的开发商为广州市开汇互联网小额贷款有限公司,该公司隶属于途牛。尽管2017年年底现金贷的行业整顿让急用钱承受巨大的政策风险和业务萎缩,但它为小黑鱼团队提供了技术积累,加速了小黑鱼APP的开发。


公司主要业务


一、业务概览与分布


小黑鱼的主要业务可以分为金融(信贷+理财)、商城旅行、支付、创新工场四个板块。其中,信贷业务包括信用卡余额代偿、分期商城、现金贷款等,创新工场包括贷款超市、信用卡超市等。小黑鱼APP各业务上线大致时间如下图所示:



小黑鱼采用双总部模式,双总部分别位于南京和上海。其中,南京总部主要负责信贷和商城业务,以研发团队为主;上海总部负责旅行、创新工场等业务,市场团队和部分业务团队分布在此。截至2018年8月,双总部员工数量近500人。此外,小黑鱼的理财业务分布在杭州,由杭州聚源金融信息服务有限公司运营,小黑鱼持股95%;贷后管理工作分布在武汉,主要由武汉小海樽科技有限公司负责催收、客服等工作,该公司是小黑鱼的关联公司。


二、业务开展情况


信贷业务


1)信贷产品介绍


小黑鱼的信贷业务主要可以分为信用卡余额代偿、分期商城、现金贷款。其放贷业务的开展依赖于泰州和创互联网科技小额贷款有限公司(以下简称“泰州和创”)持有的网络小贷牌照,小黑鱼运营主体南京铁帆网络科技有限公司旗下的全资子公司泰和(江苏)网络科技有限公司持有泰州和创40%的股份。


小黑鱼的信用卡余额代偿产品是“代你还”,当信用卡持卡人无法按时偿还信用卡账单时,可在小黑鱼APP上在线申请信用卡余额代偿服务,系统审批授信额度,持卡人可支用额度一次性偿还信用卡账单,而后再按照约定利率将本息分期还款给小黑鱼。




分期商城是小黑鱼推出的一款消费分期产品,用户在小黑鱼商城消费时可使用信用额度购买商品,之后分期还款。




小黑鱼的现金贷款业务分为自营与合作两种方式。自营现金贷款产品“点心贷”是一款小额短期贷款产品;另一款自营现金贷款产品“白领贷”是小黑鱼为拥有公积金且中国人民银行征信较优质的用户提供的一款大额、一次性用款的现金贷款服务,其使用场景不受限制。合作的现金分期贷款产品“提钱花”由小黑鱼和中原消费金融股份有限公司(以下简称“中原消费金融”)联合推出,小黑鱼负责获客和风控初筛,中原消费金融负责风控和放贷。


2)虚拟信用卡模式与循环额度


小黑鱼采用虚拟信用卡模式,即在不超过总信用额度的前提下可同时实现偿还信用卡、网上商城购物、线下消费等。该虚拟信用卡模式通过小黑鱼循环额度得以实现,用户先在小黑鱼APP进行实名认证申请,审核通过后获得小黑鱼循环额度,该额度会随着用户还款而恢复,可循环使用,有效使用时间为一年,每年需重新授信。


白领贷不在小黑鱼循环额度的使用范围内。相比于小黑鱼循环额度体系内信贷产品,白领贷需要用户单独申请、单次审批、单次使用;额度相对较高,白领贷的平均授信额度为3万;期限也相对较长,主要集中在12-24期。


理财业务


小黑鱼的理财业务根据服务提供主体的不同可主要分为网贷理财和银行理财。


网贷理财即P2P理财,其运作模式为:P2P平台为有借款需求的融资者和有理财需求的投资人提供信息撮合服务,当用户在小黑鱼APP上发起借款时形成借款标的,有理财需求的用户在小黑鱼理财板块看到这些借款标的时,可根据预期回报率和理财期限进行选择性投资。在整个流程中,小黑鱼负责提供资产,理财用户提供资金,而P2P平台负责资产端和资金端的匹配。小黑鱼网贷理财的P2P平台服务商为杭州聚源金融信息服务有限公司(以下简称“聚源金融”),聚源金融是小黑鱼运营主体南京铁帆网络科技有限公司持股95%的子公司,旗下拥有大账户P2P网络借贷平台(以下简称“大账户”),大账户即为小黑鱼网贷理财的撮合平台。



在合规方面,已和新网银行签署上线了银行存管系统,已结合《网络网贷借贷信息中介机构合规检查问题清单》完成自查并提交自查报告,目前正在备案申请中。基于P2P行业发展的不稳定性,2019年1月小黑鱼网贷理财功能已迁移至大账户APP,小黑鱼理财频道仅保留网贷产品的展示页面。


小黑鱼银行理财,即小黑鱼与银行/直销银行合作,一方面为小黑鱼用户提供银行理财信息,另一方面为银行/直销银行引流。目前小黑鱼合作的银行/直销银行有平安银行、中信银行、众邦直销银行、你好银行(南京银行),合作方提供的理财产品涉及智能存款、票据产品、货币基金和黄金定投等。


商城旅行业务


小黑鱼商城业务包括手机通讯、电脑平板 、数码智能 、运动户外、美妆洗护 、箱包礼品、家电家居、服饰鞋帽等大类,旅行业务包括机票、火车票和酒店等。根据工商经营范围可推测,小黑鱼通过全资控股南京银鲷贸易有限公司等企业布局商城业务,通过全资控股南京小黑鱼旅行社有限公司、南京剑鱼网络科技有限公司等企业布局旅行业务。


支付业务


自2018年4月小黑鱼逐步上线了线下支付业务,小黑鱼开始着手支付领域的布局。目前,小黑鱼通过与银联合作实现线下支付业务的开展。小黑鱼支持两种支付方式,分别是扫码付(额度)和扫码付(绑卡)。扫码付(额度)是用于线下银联二维码消费的小黑鱼信用支付,扫码付(绑卡)是用于线下银联二维码消费的用户银行卡支付,两者都可在标有“银联云闪付”并支持银联扫码支付功能的合作商户完成扫码交易。



创新工场


小黑鱼的创新工场包括贷款超市、信用卡超市、信用管家等。贷款超市中提供约50家贷款APP的入口,当用户拒绝购买会员而无法使用小黑鱼借款功能的时候,或当用户在小黑鱼借款失败时,用户会被引导至贷款超市,用户可以根据自身对借款额度和期限的需求选择其他渠道进行借款,因此贷款超市属于提升用户体验的边缘业务之一。信用卡超市提供约10家银行信用卡办理入口,亦是作为用户体验的有力补充。除此之外,信用管家为用户提供信用卡管理、账单还款提醒等服务。


会员制


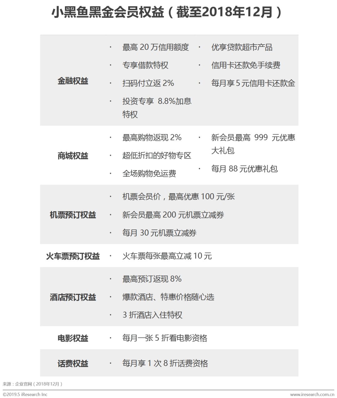
2018年5月,小黑鱼对外正式宣布由消费金融电商平台转型为会员制消费服务平台,推出标准黑金会员,除此之外还利用KOL推出了林志颖联名黑金会员和吴晓波联名黑金会员。同时小黑鱼也建立了会员成长体系,会员等级包括但不限于普通-黑金-黄金-白金-钻石-皇冠等层级,利用升级制提供差异化服务、进行用户交易激励。小黑鱼会员制有两大特征:一是,从用户角度来看,小黑鱼黑金会员可以在商城、旅行、借贷、理财、观影、充值等业务场景下享受会员权益,具体的黑金会员权益见下图;二是,从小黑鱼平台来看,会员制是小黑鱼平台生态由开放走向半封闭的标志,会员制对信贷业务和循环额度的使用形成门槛,具体而言,用户在认证授信之后需购买会员方能享受小黑鱼信用卡余额代偿、消费分期、白领贷等借款服务,对于未购买会员的用户,不仅不具备用信资格,消费时也仅能使用银行卡付款而无法使用小黑鱼额度。


会员制对以借款为目的的用户形成了服务拦截,对那些付费意识较弱的用户一定程度上造成体验的不友好,因而会员制上线后小黑鱼信贷业务的额度使用率降低了30%-40%。然而,小黑鱼之所以坚持会员制的商业模式,也是出于以下几点考虑:一是,小黑鱼信贷业务的账期普遍较长,信用卡余额代偿选择12期的用户居多,平均6-8期,分期商城平均9期,白领贷主要集中在12-24期,这让成立不久的小黑鱼承受较大的资金压力,为了快速回笼一部分资金,能立即创造现金流的会员制成为一种解决方式;二是,通过会员制设置业务门槛,筛除没有真正借款需求的羊毛党;三是,2018年投融资市场依旧整体收紧,再加上现金贷监管、P2P整改与暴雷潮,这让资本对项目的选拔更严格、对投资金额更谨慎,在这种背景下,消费信贷的故事线难免缺乏吸引力,于是无论是为了融资讲故事还是为了企业自身的业务生存,转型都显得势在必行,而“单一会员身份、多场景权益”似乎是个不错的转型方向。尽管会员制的转型以短期内贷款用户规模的一定折损为成本,从长远角度来看小黑鱼也不无收获:一是,随会员付费的市场教育成熟、会员权益的升级以及营销发力,会员转化率和续订率的提升有一定概率弥补短期交易用户数量的折损;二是,作为经常性收入的会员费在一定程度上能够提高企业估值;三是在流量紧张的当下,以会员费作为用户粘性的培养工具,能够增加用户终身价值,建立长期交易关系。



 从小黑鱼视角
后进场玩家的市场机会摸索



 一、始于现金贷业务的纯金融属性商业模式


小黑鱼团队对商业模式的探索可以从急用钱时期说起。急用钱APP专注于现金贷业务,APP贷款功能指向明确,不涉及其他业务。选择现金贷业务主要是在供给端看到了当时互联网信贷市场的扩张性与盈利性。


2016年和2017年正值互联网信贷行业高速发展,2016年底中国互联网消费金融放贷规模达14406.2亿元,YOY达334.2%。这其中现金贷无抵押、无担保、手续简单、审批快速等特点有效解决了贷款痛点,相较于指定用信场景的消费贷有着更多的用途选择,备受借款者青睐;另一方面对于贷款平台来说,现金贷行业当时的准入门槛低,年利率普遍高于36%,高则达200%,属于金融领域的现金牛业务,同样备受企业的偏爱,因此现金贷在当时获得了尤为迅猛的发展。



乘着这股东风,2017年年初隶属于途牛的小黑鱼团队运营了一款专注于现金贷款的急用钱APP,然与头部企业存在放贷量级上的差距,但作为一款上线不久的贷款产品,急用钱已在短时间内快速形成一定放款体量和用户规模。然而随着现金贷过度借贷、重复授信、不当催收、畸高利率等问题的日益突出,2017年11月和12月相继出台《关于立即暂停批设网络小额贷款公司的通知》以及《关于规范整顿“现金贷”业务的通知》(141号文),叫停发放无特定场景依托、无指定用途的现金贷款,肃清行业乱象。合规与否虽然成为现金贷平台面临的首要问题,但是对于一家想要独立并且上市的平台来说,合规背后更为重要的是融资机会尚存,严格执行融资总额与资本净额杠杆率意味着业务规模触顶,降低借贷利率至利率红线之下意味着利润空间被压缩,高利贷等负面标签惹道德争议,海外上市难以获得理想估值影响投资退出回报,资本有理由犹豫与舍弃这条赛道。141号文的出台更多说明着现金贷风口的落幕,即便满足了各项合规要求,以现金贷的故事打动投资人这条路再无法走通,于是2017年8月从途牛脱离出来的小黑鱼团队放弃了现金贷,考虑到在新品牌成立到成熟的这段时间内互联网信贷行业竞争空间的局限性,是否应该坚持纯金融属性的商业模式也成为亟待思考的问题。


 二、以“信贷+”多元业务布局重返战场


从途牛独立后,小黑鱼团队携小黑鱼APP杀回互联网战场,主打信用卡余额代偿和分期商城业务,之后现金分期、理财、线下支付和旅行业务陆续上线。可以看到,这时的小黑鱼团队开始进行多元业务布局,以信贷业务为主,金融属性之中夹带了电商、OTA等元素。选择“信贷+”的业务布局有以下几点原因:第一,以信用卡余额代偿业务作为主营业务,是在供给端看到了信用卡余额代偿业务的成熟性与业务风险可控性;第二,规避现金贷业务,倚靠场景降低政策风险;第三,需求端市场机会尚存;第四,为会员制模式提供前期铺垫。


信用卡余额代偿可以使具备一定信用水平的用户以较低甚至低于银行信用卡分期的利率获得贷款,帮助用户还清信用卡,快速恢复信用卡额度,有效缓解持卡人短期流动性压力。自2015年信用卡代偿平台纷纷入场,截至2017年信用卡余额代偿行业历经两年多的成长进入快速发展阶段,2017年中国信用卡余额代偿市场规模达870亿元。信用卡余额代偿业务面向的是5.88亿张(2017年)信用卡的市场,持卡用户均经过了发卡银行的风控筛选,资质整体相对较优,且大部分信用卡代偿业务直接还款至用户信用卡账户,相对于现金贷业务,信用卡代偿业务在借贷人群质量和资金用途等方面已具备一定的可控基础。



对于从事信用卡代偿业务的平台来说,其最直接的市场发展空间主要来自于增量用户的存量需求以及存量用户的存量需求转变:


1)增量用户的存量需求受用卡习惯和信用卡办理情况的影响。随人均可支配收入的提高和消费升级,居民消费活跃度不断增加,青年人的消费观念向提前消费倾斜,消费者用卡习惯逐渐养成,持卡消费成为消费者的主要付款手段之一。截至2017年,中国信用卡持卡人群达1.9亿人,信用卡发卡数量达5.9亿张,相较2016年分别增长了8.1%和26.5%,当这部分新增信用卡用户产生信用卡账单分期需求时,就会转化为信用卡代偿用户,选择某一信用卡代偿平台进行交易,而此时小黑鱼有几率成为用户的最终选择。



2)存量用户的存量需求转变受产品满意度影响。相比吸储的理财业务需要极强的用户信任感,信贷业务作为放款业务其品牌对业务的影响力稍稍有所弱化。对于信贷业务而言,借款利率、审批率、放款金额与手续的繁简等共同构成决定用户体验的重要因素,当信用卡代偿用户面临众多产品选择时,任一因素导致的用户体验下降都有几率造成用户迁移,这部分用户的产品更换行为同样为小黑鱼提供了机遇。


上述之外,存量用户的增量需求也值得重点关注,因为这正是潜在市场所在。存量用户的增量需求可以理解为持卡用户在信用卡代偿业务之外的其他需求,如投资需求和消费需求等。对于一个提供信贷业务的平台来说,当存量用户产生增量需求而未被满足时,过于垂直的服务体系可能会降低用户黏性,缩短用户在该平台的生命周期;而对于一个需求较为集中的用户来说,当平台提供预期之外的服务时,体验的提升会促使用户参与到该平台更多的服务内容中,实现客单价和用户忠诚度的双升。因此,在流量争夺激烈的今天,挖掘存量用户需求、提供多场景解决方案成为不少平台的发展方向。基于此,小黑鱼在推出信用卡余额代偿业务之后,又陆续上线了分期商城、现金分期、理财、线下支付和旅行等业务,由贷款平台开始向综合平台转变。


尽管着手进行多元业务布局,此时的小黑鱼仍然难以摆脱较强的金融属性,具体表现为营收结构中息差和服务费收入占绝大比重,造成这一现象的原因可以归结为:一是,非信贷类业务从无到有再到成熟需要一定时间,需要团队具备极强的互联网业务掌控力与运作能力,需要营销推广发力;二是,第一产品(信用卡余额代偿)影响着用户对平台的定位;第三,信贷业务利润空间相对较高;第四,信贷业务相对更为容易实现获客。因此,此时的小黑鱼用户多为贷款业务而来,小黑鱼平台金融特征明显。尽管弱化金融属性进展缓慢,但是多元业务变革势在必行。


三、细分领域渗透空间小,“A+B+C”式综合平台模式不再是企业竞争力的技能加成


然而,随着互联网产业快速发展至今日,作为后入场者的小黑鱼再去布局多元业务已无先发优势,因为小黑鱼各细分业务所属的行业均已出现一定的成熟企业:信用卡代偿领域有省呗、还呗等平台,电商领域有淘宝、京东、拼多多等平台,旅行领域有携程、途牛等平台,支付领域有支付宝、微信支付等。综合来看,这些平台及其背后所属行业呈现出以下特征:


1)起步早,业务成熟,具备一定的市场渗透:



2)细分市场均有平台涉猎,人群、地域等维度各有覆盖。以电商业务为例,从品类覆盖来看,既有综合电商平台又有垂直电商平台;从运营模式来看,既有纯平台模式,又有平台+自营模式;从用户属性来看,既有都市人群又有小镇青年;从地域来看,一二三四线城市均有电商平台深耕。


在这样的行业氛围中,用户已经形成相对牢固的品牌定位认知,用户的品牌印象与行为选择在没有差异化商业模式出现的前提下较难被影响,“前辈竞争者”们建立的品牌壁垒留给市场后进者有限的进入空间,因而“A+B+C”这种业务简单相加的综合平台模式于市场后进者而言,耗时、耗资、欠缺竞争力、同时又难以获得融资机会。那么小黑鱼的多元业务布局意义何在?多元业务又该如何开展?请点击文末“阅读原文”查看简版报告。


艾瑞咨询企业研究服务


艾瑞企业研究服务,旨在通过对典型企业的深度剖析,呈现行业赛道的价值机会,发现企业发展的竞争优势,挖掘业务模式的创新空间,探寻市场突围的独特路径。“艾瑞价值发现”将有效辅助投资决策,赋能企业长效、健康、可持续发展。


如需购买完整版报告或进一步合作,欢迎联系:


//////////


此外,您可选择成为“艾瑞智慧库”尊享会员,扫描下图二维码抢先获得试用名额,查看更多付费内容。




2019年全球互联网通信云行业研究报告

商业地产——购物中心新零售破局之道

艾瑞:腾讯全球数字生态大会|演讲实录


▼  搜索艾瑞过往报告,请点击进入小程序



400张峰会体验票限时免费申领,“码”上抢注!


点击阅读原文,查看简版报告

登录查看更多
4

相关内容

商业数据分析,39页ppt
专知会员服务
165+阅读 · 2020年6月2日
2020年中国《知识图谱》行业研究报告,45页ppt
专知会员服务
240+阅读 · 2020年4月18日
Python数据分析:过去、现在和未来,52页ppt
专知会员服务
103+阅读 · 2020年3月9日
报告 | 2020中国5G经济报告,100页pdf
专知会员服务
98+阅读 · 2019年12月29日
电力人工智能发展报告,33页ppt
专知会员服务
133+阅读 · 2019年12月25日
【德勤】中国人工智能产业白皮书,68页pdf
专知会员服务
310+阅读 · 2019年12月23日
2019年人工智能行业现状与发展趋势报告,52页ppt
专知会员服务
124+阅读 · 2019年10月10日
【数字化】2019年全球数字化转型现状研究报告
产业智能官
29+阅读 · 2019年7月8日
医药零售行业报告
医谷
9+阅读 · 2019年7月8日
5G全产业链发展分析报告
行业研究报告
11+阅读 · 2019年6月7日
2019社交行业研究报告
行业研究报告
5+阅读 · 2019年5月30日
2019年Q1中国互联网流量季度分析报告
艾瑞咨询
5+阅读 · 2019年5月15日
2018年中国供应链金融行业研究报告
艾瑞咨询
7+阅读 · 2018年11月20日
【行业报告】2018年中国人工智能行业研究报告
互联网金融
5+阅读 · 2018年4月7日
2018人工智能助力法律服务研究报告
行业研究报告
7+阅读 · 2018年4月3日
爱奇艺路演PPT曝光:下周在纳斯达克上市
腾讯科技
3+阅读 · 2018年3月19日
2018-2020年中国服务机器人行业深度研究报告
机器人大讲堂
5+阅读 · 2018年1月30日
Meta-Transfer Learning for Zero-Shot Super-Resolution
Arxiv
43+阅读 · 2020年2月27日
Arxiv
26+阅读 · 2020年2月21日
Semantics of Data Mining Services in Cloud Computing
Arxiv
4+阅读 · 2018年10月5日
Arxiv
19+阅读 · 2018年6月27日
Arxiv
8+阅读 · 2018年1月30日
VIP会员
相关VIP内容
商业数据分析,39页ppt
专知会员服务
165+阅读 · 2020年6月2日
2020年中国《知识图谱》行业研究报告,45页ppt
专知会员服务
240+阅读 · 2020年4月18日
Python数据分析:过去、现在和未来,52页ppt
专知会员服务
103+阅读 · 2020年3月9日
报告 | 2020中国5G经济报告,100页pdf
专知会员服务
98+阅读 · 2019年12月29日
电力人工智能发展报告,33页ppt
专知会员服务
133+阅读 · 2019年12月25日
【德勤】中国人工智能产业白皮书,68页pdf
专知会员服务
310+阅读 · 2019年12月23日
2019年人工智能行业现状与发展趋势报告,52页ppt
专知会员服务
124+阅读 · 2019年10月10日
相关资讯
【数字化】2019年全球数字化转型现状研究报告
产业智能官
29+阅读 · 2019年7月8日
医药零售行业报告
医谷
9+阅读 · 2019年7月8日
5G全产业链发展分析报告
行业研究报告
11+阅读 · 2019年6月7日
2019社交行业研究报告
行业研究报告
5+阅读 · 2019年5月30日
2019年Q1中国互联网流量季度分析报告
艾瑞咨询
5+阅读 · 2019年5月15日
2018年中国供应链金融行业研究报告
艾瑞咨询
7+阅读 · 2018年11月20日
【行业报告】2018年中国人工智能行业研究报告
互联网金融
5+阅读 · 2018年4月7日
2018人工智能助力法律服务研究报告
行业研究报告
7+阅读 · 2018年4月3日
爱奇艺路演PPT曝光:下周在纳斯达克上市
腾讯科技
3+阅读 · 2018年3月19日
2018-2020年中国服务机器人行业深度研究报告
机器人大讲堂
5+阅读 · 2018年1月30日
Top
微信扫码咨询专知VIP会员