《电商法》实施近一月,代购「死」了吗?

2019 年 1 月 27 日 创业邦杂志



来源:新浪科技(ID:techsina)


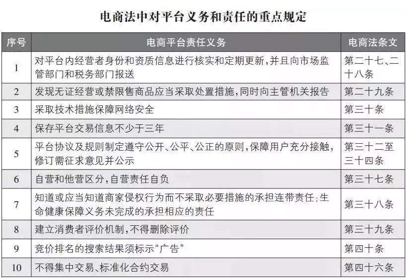
曾经疯狂的代购们,在没有明确的法律制约下,疯狂揽财近20年。终于,他们的财路或被终结——经3次征求意见、4次审议、5年完善的《电商法》,于今年1月1日正式生效。


有专家断言,出境“买买买”快速赚钱时代已经终结;有机构预测,这标志着代购们到达的“职业终点”……


在《电商法》实施近1个月后,这则法律的“效力”究竟如何?


你会发现,琳琅满目的洋货依旧出现在朋友圈,广为流传的微信“封号”暂未上演,胆大的韩代们照旧往返于两国……刷屏、接单、扫货、海关“逃生”,似乎一切都未曾停止。


唯一不同的是,恐慌的言论在不断蔓延,代购们开始了“群体性焦虑”,他们在法律的边缘徘徊。


一位资深代购说道:“游戏规则在崩盘,全行业危机浮现,洗牌期已经到来。这是个人与法律的游击,更是平台与监管者的博弈。各位,且卖且珍惜!”

 


一夜惊魂



吕萱对未来感到迷茫。


面对代购群中的询价与下单,她不知如何应答。“最近不打算出去(出国),但又怕对方‘跑了’,积累点客户很不容易”。


每当她犹豫不决时,脑海中总能闪过4个月前的一幕。


时间回到9月28日晚,一架首尔直飞上海的航班落地浦东机场。这架飞机上,许多乘客都是韩代,吕萱是其中一员,“选这趟航班的原因有两个,一是晚上人少,不用在机场逗留太久;二是红眼航班价格便宜”,她回忆,飞机滑行过程中开启手机,不断弹出的群消息让她如坐针毡。


海关严查!四个字在屏幕上反复划过。


原来,在飞机降落前半小时,上海浦东机场的海关人员突然关闭了“免申报通道”,这一举动意味着,所有到达旅客的行李都必须机检。





不同寻常的一幕出现了:数十人在转盘边焦急地开启行李,他们或拆去包装、或将货品相互交换、甚至有人向普通乘客有偿“求助”……


“后来我听说,这飞机上有七八十人都是代购,太可怕了”,吕萱说,行李箱需要通过X光机安检,大量代购前排滞留,众人忐忑不安,仿若“排队接受审判”。

 


血本无归



根据中国海关对个人携带物品的规定,进境的免税额度为5000元,化妆品和价格在1万元以上的手表税率为60%,护肤品税率为30%。


吕萱在手机上敲打着:面膜一片罚25元,精华液一瓶罚700元……


最终,她的行李箱货品共计被罚约9000元。“听说有人被罚了180万的手表,还给海关跪下了,还是没逃掉”。


上海海关的行为震惊了全国代购圈,这一天也被代购们称为“最惨日”。从这天起,上海的韩代们短时间内“消失”了。


一个月后,吕萱的同行们再次出发,他们选择落地杭州,再乘高铁返回上海,“杭州的安检松一些”。


惩罚的力度有多大?新浪科技简单算了笔账。


例如SK-II神仙水,国内专柜价格为1450元,吕萱的代购价格为980元。假若被海关查到,需要缴纳行政税50%,则这瓶神仙水的代购成本为1470元,加上快递费用等,价格已高于国内专柜价。


所以在多数代购眼中,一次被罚不仅仅是“损失惨重”,很可能是“血本无归”。

 


营收倒退



自《电商法》实施以来,“9·28上海机场事件”开始在各地上演。


例如北京海关,将日韩航班列为排查重点,尤其加大了对红眼航班的排查力度。


再如深圳海关,在E通道加装了人脸识别系统,对旅客过关时间、次数与退港记录等信息进行比对,对于频繁出入境的游客,只被允许放行旅途必备品等。如此一来,往返大陆和香港的水客们无计可施。


代购人数及次数的减少,导致韩国、香港等化妆品的销售额锐减。


一组可以参考的数据来自莎莎国际。在去年8月《电商法》颁布后,其第三季度销售额同比下跌了2.2%,其中港澳地区零售及批发业务营业额同比下跌近3%。莎莎国际指出,下跌的原因与《电商法》密不可分,代购和水客们趋于谨慎的行为,导致香港店面销售额倒退。


相比起亚洲代购,欧洲代购的现状却相对明了。


一名欧洲代购者告诉新浪科技,《电商法》对欧洲多国的影响略小,主要因“玩法不同”。在法国等地,留学生作为买手参与其中,上游代购已在“老佛爷”等大型商场形成代购网络,国内接单后会雇佣留学生前往购物,并由学生通过物流寄回国内某地,再由国内人员分散快递到各处。


欧洲代购者担心的是,日益崛起的跨境电商。






平台博弈



的确,个人代购逐步走向末路,平台化的跨境电商开始崛起。随着市场监管体系和法律的不断完善,野蛮生长的代购行业也将走向合规化。


而作为中国最大的两大电商平台阿里巴巴和京东,亦在《电商法》上展开了博弈。


电商分析人士告诉新浪科技,《电商法》对阿里的影响要大于京东。该人士指出,阿里和京东的商业模式不同,京东属于B2C模式,商家在线下有工商登记的实体店铺,在线上的营收会被纳入税收体系,所以法律对其影响较小。


反观阿里的淘宝,主要采取C2C模式,有部分卖家以自然人网店的名义不纳税,所以法律对这类群体的影响较大。


一则报告同样反映出问题的严重性。


根据中央财经大学税收筹划与法律研究中心发布的电商税收研究报告显示,天猫、京东商城、苏宁易购等10余家第三方平台的B2C电商均已进行税务登记并实施正常纳税。只有个别商户,会通过不开发票或虚开假发票进行避税。相比之下,在C2C电商中,个人开的网店不缴税或少缴税的情况比较普遍,在2012年至2016年期间,少缴的税收额呈现逐年增长趋势。


报告课题组按照所在行业平均税负,测算了全国C2C电商少缴的两个主要税种即增值税、个人所得税的数额:与实体店相比,C2C电商2015年少缴税在436.6亿—614.33亿元之间;2016年少缴税在531.53亿元—747.92亿元之间。


而据媒体报道,有接近立法的专家曾表示,《电商法》中部分细则为“模糊化处理”,这可以看作是一种妥协,得益于电商平台对监管层的游说和平台之间的博弈,未来仍有较大变数。

 


结语



无论如何,“野蛮生长”的行业终被纳入监管,冲击着数以万计的代购饭碗。


多位分析人士认为,《电商法》的实施并非代购的终结,代购并不违法,偷税漏税的行为才违法。《电商法》是将代购从法律边缘拉回正轨。同时,跨境电商的崛起规范了整个行业,但其很大程度上依赖于国家政策的支持。


春节过后,观望了两个多月的吕萱决定再次赴韩,“走钢丝”的生活还要延续,直到行业规范化、制度化的到来。

 

(文中人名均为化名)





MORE | 更多原创文章



推荐邦哥的好朋友“企业创投联盟”,ID:cvcbang

商务合作请加微信:bangcbd

登录查看更多
0

相关内容

商业数据分析,39页ppt
专知会员服务
165+阅读 · 2020年6月2日
少标签数据学习,54页ppt
专知会员服务
205+阅读 · 2020年5月22日
专知会员服务
126+阅读 · 2020年3月26日
简明扼要!Python教程手册,206页pdf
专知会员服务
48+阅读 · 2020年3月24日
Python数据分析:过去、现在和未来,52页ppt
专知会员服务
103+阅读 · 2020年3月9日
广东疾控中心《新型冠状病毒感染防护》,65页pdf
专知会员服务
19+阅读 · 2020年1月26日
新时期我国信息技术产业的发展
专知会员服务
71+阅读 · 2020年1月18日
清华大学两名博士生被开除:你不吃学习的苦,就要吃生活的苦
机器学习算法与Python学习
25+阅读 · 2019年9月16日
医药零售行业报告
医谷
9+阅读 · 2019年7月8日
战略|咨询公司在中国的困境与出路
智慧云董事会
18+阅读 · 2019年3月13日
人工智能背后的“人工”
i黑马
5+阅读 · 2018年10月14日
2017企业阵亡最全名单公布
小饭桌
6+阅读 · 2018年2月28日
Talking-Heads Attention
Arxiv
15+阅读 · 2020年3月5日
Neural Speech Synthesis with Transformer Network
Arxiv
5+阅读 · 2019年1月30日
Arxiv
7+阅读 · 2018年12月26日
Arxiv
4+阅读 · 2018年10月31日
Arxiv
3+阅读 · 2017年12月14日
Arxiv
5+阅读 · 2017年10月27日
VIP会员
相关VIP内容
商业数据分析,39页ppt
专知会员服务
165+阅读 · 2020年6月2日
少标签数据学习,54页ppt
专知会员服务
205+阅读 · 2020年5月22日
专知会员服务
126+阅读 · 2020年3月26日
简明扼要!Python教程手册,206页pdf
专知会员服务
48+阅读 · 2020年3月24日
Python数据分析:过去、现在和未来,52页ppt
专知会员服务
103+阅读 · 2020年3月9日
广东疾控中心《新型冠状病毒感染防护》,65页pdf
专知会员服务
19+阅读 · 2020年1月26日
新时期我国信息技术产业的发展
专知会员服务
71+阅读 · 2020年1月18日
相关资讯
清华大学两名博士生被开除:你不吃学习的苦,就要吃生活的苦
机器学习算法与Python学习
25+阅读 · 2019年9月16日
医药零售行业报告
医谷
9+阅读 · 2019年7月8日
战略|咨询公司在中国的困境与出路
智慧云董事会
18+阅读 · 2019年3月13日
人工智能背后的“人工”
i黑马
5+阅读 · 2018年10月14日
2017企业阵亡最全名单公布
小饭桌
6+阅读 · 2018年2月28日
相关论文
Top
微信扫码咨询专知VIP会员