中国高校人工智能专业TOP10榜单及行业薪酬大曝光

2017 年 9 月 17 日 人工智能机器人联盟 蓉蓉

你离百万年薪,只差一个人工智能专业!


前不久,中国大陆高校AI实力TOP 60排行榜出炉,前三名分别是清华大学、北京大学、浙江大学。该排行榜主要是基于高校AI的学术实力、影响力、跟AI相关度高的学科、学校综合实力等4方面综合而来。


与此同时,国务院也出台了人工智能规划,指出中国将在2020年实现人工智能第一梯队国家,2030年建成世界人工智能创新中心,未来预计市场规模将超10万亿。而最近热论的“将人工智能写入中小学课本”的话题又将AI市场推到了风口浪尖。



可见,人工智能可谓是目前最热门的行业,热门行业通常意味着工作机会多和薪酬待遇高,而人工智能如此高精尖的行业,其核心就是专业人才。为此,中国人工智能机器人联盟为大家整理了上榜AI实力TOP 10的十所中国大陆高校的AI相关热门专业和尖端人才以及AI专业及细分领域薪酬情况,以飨读者。


排行榜


中国大陆高校AI实力TOP 10


NO1:清华大学


清华大学计算机系智能技术与系统国家重点实验室是国内在人工智能人才培养和科学研究的重镇。除了严整的教学培养体系之外,本科同学有浓厚的科研氛围,从大一下学期开始就有学有余力的同学开始进入实验室或相关科研机构(如MSRA),跟随导师从事科研工作。取得的成绩也是不容小觑的:每年都有十余位本科同学在国际顶级会议和期刊上发表论文。当然,清华计算机系智能实验室距离国际顶尖AI研究机构(如MIT CSAIL)还有一定距离。不过可以肯定的是,这里会是我国有着AI梦的同学们绝佳的圆梦起点。

 

NO2:北京大学


北京大学智能科学与技术专业由北京大学数学系、计算机系、电子学系等10个系(所)于1985年成立,主要从事机器感知智能机器人智能信息处理和机器学习等交叉学科的研究和教学。专业涉及机器人技术,以新一代网络计算为基础的智能系统,微机电系统MEMS),与国民经济、工业生产及日常生活密切相关的各类智能技术与系统,新一代的人-机系统技术等。

 

NO3:浙江大学


浙江大学在人工智能方面有着肥沃的土壤,其计算机学院下设的人工智能研究所是中国设立最早的人工智能研究机构之一。早在上世纪80年代,浙江大学就建立了人工智能研究所,首任所长就是国内著名的计算机科学家、被人尊称为“中国人工智能研究开拓者”的何志均,之后两任所长潘云鹤和吴朝晖都算得上是他的得意门生,他们也先后担任了浙江大学的校长。从1981年至今,浙大人工智能研究所见证和参与了人工智能的一系列变化。到现在,人工智能进入大数据阶段,浙大在计算机视觉领域已经建立了相当大的优势。

 

NO4:上海交通大学


上海交通大学在人工智能领域已有数年的积累,计算机系俞凯教授团队的智能语音技术取得了多个国际评测冠军,达到了国际一流水平。团队在产业化上也实现了很大的突破,他所创立的苏州思必驰信息科技有限公司已经被苏州市确认为人工智能领军企业,作为苏州工业园区内的标杆,将在3-5年达到百亿市值,并作为千亿市值企业后备军。同时,交大在智能媒体、图像分析、脑机交互、机器人、人工智能芯片等领域还有一批一流团队及成果,具备良好的发展前景。

  

NO5:南京大学


南京大学的计算机科学研究起步于1958年,建立了计算技术、计算数学、数理逻辑等专业开始培养计算机相关领域专门人才,1978年在上述三个专业基础上成立了计算机科学系,1993年更名为计算机科学与技术系。南京大学计算机科学与技术系在建系前和建系初期就曾取得令人瞩目的成就:上个世纪60年代调试成功了当时国家高等教育部所属高校第一台计算机,实现了我国第一个高级语言编译程序;70年代分别主持了国产DJS-210中型计算机和XT-1操作系统等软件系统的研制;80年代研发了国内第一个分布式系统ZCZ,培养出中国大陆第一位计算机软件博士。建系以来,南京大学的计算机学科建设进入快速发展期,在队伍建设、人才培养、科学研究等方面一直位居国内先进行列。

 

NO6:复旦大学


复旦大学图像与智能实验室主要研究领域包括人工智能,图像处理,计算机视觉,信息安全等基于生物视觉的感知和认知结合的学习模型及其在脑型机器人上的应用,应用领域包括工业视觉、智能机器人、智能安防、生物医学影像识别。该校研发的视觉系统已经应用于国内外多家著名企业和创业公司,取得了良好的经济效益。毕业生去向包括(1)赴IBM研究院、谷歌、华为、腾讯、百度、阿里巴巴等公司就职;(2)前往哈佛、卡内基梅隆、普林斯顿、华盛顿、哥伦比亚等大学攻读博士学位和做博士后研究。

 

NO7:哈尔滨工业大学


在全国高校学科评估中,哈工大计算机科学与技术学科位列全国第4名,是国家重点一级学科,并进入ESI全球前1%的研究机构行列。计算机类专业隶属于计算机科学与技术学院,教师队伍由中国工程院院士方滨兴、中国科学院院士陈国良、美国国家工程院院士 Daniel P. Siewiorek领衔,包括了中组部“千人计划”入选者潘正祥、贾小华等国家和深圳市认定的高层次人才,承担并完成了国家重点科技攻关项目、国家自然科学(重点)基金项目、国家863项目等各类课题100余项,拥有国家发明专利、软件著作权等100余项。

 

NO8:中国科学技术大学


中国科学院自动化研究所自建所伊始,就在工业自动化、智能设备控制、模式识别、智能信息处理等领域享誉国内外,号称中国人工智能领域的黄埔军校,其培养的学生业已遍及全球顶尖的高校、学术研究机构和IT巨头。

 

NO9:华中科技大学


华中科技大学计算机科学与技术学院拥有信息存储系统教育部重点实验室、服务计算技术与系统教育部重点实验室、数据存储系统与技术教育部工程中心、网络存储技术湖北省工程研究中心、集群与网格计算湖北省重点实验室、湖北省数据库工程技术研究中心、下一代互联网接入系统国家重点实验室,拥有华中科技大学IBM技术中心、国家高性能计算中心(武汉)。另外,该学科是中国教育科研计算机网华中中心结点单位,是中国教育科研网格主结点、中国国家网格(武汉)结点单位,是武汉光电国家实验室(筹)的重要组成单位之一。

 

NO10:东南大学


东南大学计算机科学与工程学院起源于1960年建立的“解算装置及技术”专业,曾自主研制我国第一台数字积分机,填补了国内空白,并成功地应用于国防现代化和工业自动化领域,取得了开创性成果。近10年来,承担了各类科研项目共200多项,其中国家自然科学基金、国家973、国家863、国家科技攻关、教育部和江苏省等重要科研项目140多项,获得国际工业领先奖1项、国家科技进步奖8项、部省级奖20多项,在国内外著名的学术期刊和会议上发表论文1600多篇,其中SCI、EI、ISTP三大检索850多篇次。在ESI学科排名中,学院水平已进入全球前1%。

 

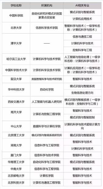
中国大陆部分开设人工智能相关专业的高校一览

 

人工智能专业薪酬高,竞争尚未白热化


至于薪酬方面,有专家指出,目前国内互联网和科技巨头都在大力招聘人工智能相关人才,这让这部分专业学生十分抢手。这些企业不仅包括BAT巨头,也有网易、海康威视、华为、科大讯飞等知名企业。


据透露,目前人工智能研究方向毕业的博士初始年薪就可以达到30万元。其中,管理岗薪酬最高,平均达到23k,数据开发和人工智能紧随其后,都在20k以上。具体细分来看,声音认知是人工智能的新热门领域,其他岗位求职者数量增加导致薪水趋于平稳,而声音认知一枝独秀,薪资涨幅领先,平均薪酬从2016年的20.5k增长到2017年的27.6k。



2017 年,人工智能招聘领域,2000 人以上大公司平均薪酬 25.2k,相比之下,15-20 人的公司只有 16.2k。而且整体呈现出“公司越大、薪酬越高”的现象。


因此,人工智能目前是一个高速发展的领域,人才需求增长迅猛。对广大技术从业者来说,目前是进入人工智能行业的好时机。


公众号对话框回复1109可获取【人工智能产业全景图】【人工智能时代的机器人3.0新生态研究报告】

推荐阅读

点击下方图片即可阅读

人工智能行业就业指南:平均薪酬20K 语音最热门 帝都最适合

登录查看更多
4

相关内容

人工智能(Artificial Intelligence, AI )是研究、开发用于模拟、延伸和扩展人的智能的理论、方法、技术及应用系统的一门新的技术科学。 人工智能是计算机科学的一个分支。
 第八届中国科技大学《计算机图形学》暑期课程课件
专知会员服务
62+阅读 · 2020年3月4日
中科大-人工智能方向专业课程2020《脑与认知科学导论》
电力人工智能发展报告,33页ppt
专知会员服务
132+阅读 · 2019年12月25日
【德勤】中国人工智能产业白皮书,68页pdf
专知会员服务
309+阅读 · 2019年12月23日
人工智能学习笔记,247页pdf
专知会员服务
187+阅读 · 2019年12月14日
2019中国硬科技发展白皮书 193页
专知会员服务
86+阅读 · 2019年12月13日
今年高考志愿,选个好专业比选个好学校更重要!
深度学习世界
4+阅读 · 2018年6月10日
学界丨面向未来培养人工智能人才 天津大学人工智能学院成立
国内高校人工智能教育现状如何?
大数据技术
9+阅读 · 2018年4月24日
我国人工智能人才缺口500万,如何零基础入门
算法与数学之美
5+阅读 · 2017年9月12日
盘点|2017全球人工智能大学TOP20,亚洲高校无一所上榜
机器人大讲堂
10+阅读 · 2017年8月3日
Meta-Learning with Implicit Gradients
Arxiv
13+阅读 · 2019年9月10日
q-Space Novelty Detection with Variational Autoencoders
Implicit Maximum Likelihood Estimation
Arxiv
7+阅读 · 2018年9月24日
VIP会员
相关VIP内容
 第八届中国科技大学《计算机图形学》暑期课程课件
专知会员服务
62+阅读 · 2020年3月4日
中科大-人工智能方向专业课程2020《脑与认知科学导论》
电力人工智能发展报告,33页ppt
专知会员服务
132+阅读 · 2019年12月25日
【德勤】中国人工智能产业白皮书,68页pdf
专知会员服务
309+阅读 · 2019年12月23日
人工智能学习笔记,247页pdf
专知会员服务
187+阅读 · 2019年12月14日
2019中国硬科技发展白皮书 193页
专知会员服务
86+阅读 · 2019年12月13日
Top
微信扫码咨询专知VIP会员