系统工程和MBSE在正向设计增材制造整体解决方案中的应用

2019 年 5 月 24 日 科技导报

基于模型的系统工程方法的运用,会对现有核电型号研发流程、设计模式造成很大冲击,从而给项目管理、技术管理、风险决策等带来根本变革。因此,有必要结合自身的研发特点和未来发展需求,制定出长远发展规划。


   

相比减材和等材制造,增材制造不仅是一种新的制造加工工艺方法,更是新一轮产业革命中改变人类生产和生活方式的重要引擎和颠覆性技术体系。这种颠覆性体现在,除了这种新的制造工艺带来的、可在一台设备上快速精密制造出任意复杂形状的零件,大幅度减少零件数目和加工工序、缩短加工周期、节省原材料、降低能耗等众多好处外,更重要的是,它实现了结构设计、高性能材料制备、复杂构件制造的一体化,并为宏观上的结构设计和微观上的材料制备带来革命性的变化。其颠覆性不仅体现在制造和服务端,更体现在设计端。其背后的增材思维将带来一场释放自由度和激发创造力的设计革命。在此基础上,安世亚太公司(以下简称安世亚太)正本清源,给出了正向设计新形势下的全新定义:以系统工程为框架,以增材思维和技术为抓手,面向人工物理系统的改进设计、原创设计和技术研发,来提升人工物理系统的设计制造一体化能力、企业自主创新能力乃至企业和社会可持续发展能力的设计活动、方法和解决方案咨询体系。

   

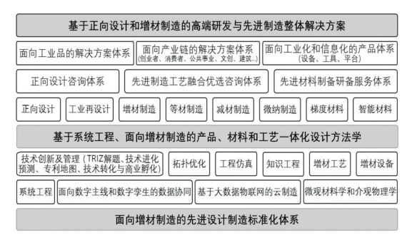
基于正向设计和增材制造的高端研发与先进制造整体解决方案(以下简称整体解决方案)的技术架构如图1所示。保证这一技术架构有效运转的整体解决方案的逻辑架构如图 2所示,将按材料设计工艺制造专业划分的线性一维树状组织架构,拓展为面向应用和市场的主营业务和其他共性基础业务构成的二维矩阵式组织架构。

   

图1  基于正向设计和增材制造的高端研发与先进制造整体解决方案技术架构


图2  基于正向设计和增材制造的高端研发与先进制造整体解决方案逻辑架构


系统工程和基于模型的系统工程(MBSE)的方法、流程、工具不但是这一整体解决方案的重要组成部分;而且,在这一整体解决方案的架构和流程体系开发过程中,系统科学和系统工程的框架、方法、流程起到顶层框架的指导作用;另外,在这一整体解决方案的落地实施过程中,系统工程和MBSE的方法、流程、工具起到了提升正向研制能力成熟度的作用。

   

系统科学和系统工程在整体解决方案架构开发中的应用

 

20世纪80年代初开始,钱学森在系统观点指导下,探讨现代科学的总体系和各门科学的体系结构,提出了“4 个层次 1 座桥梁”的学科体系的本体框架(图3),并划分了 11大学科部门。即属于工程技术层次的学科提供直接用于改造客观世界的知识,技术科学层次的学科提供指导工程技术的理论,基础科学层次的学科提供指导技术科学的理论,再通过相应的哲学分论上升到哲学层次,并接受哲学的指导。

   

图3  现代科学学科体系的本体框架


整体解决方案技术架构的设计参照了上述的“4个层次 1 座桥梁”这一现代科学学科体系的本体框架:(1)基础学科层包括系统工程、数学、物理学、材料学、信息化使能环境——面向数字主线和数据协同、基于大数据和物联网的云制造;(2)技术学科层包括发明问题的解决理论(TRIZ)及技术创新和管理、拓扑优化、工程仿真、知识工程;(3)工程技术层包括基于系统工程面向增材制造的产品材料工艺一体化设计方法学,及其流程体系组合配置而成的正向设计咨询体系、先进制造工艺融合优选咨询体系、先进材料制备研备服务体系;(4)工程实践层包括面向工业品的解决方案体系(如飞机、航空发动机、汽车、模具等)、面向产业链的解决方案体系(如创业者、消费者、医疗、高等教育和职业培训等公共事业、文创、建筑等)及面向工业化和信息化的产品体系(工艺和材料设备、软件工具和平台等)。

   

用这一本体框架重新审视系统的内涵,可以得出:在技术科学层次的视图上,系统是由相互制约的各部分组成的具有一定功能的整体(钱学森);在基础科学层次的视图上,系统是相互联系、相互作用的诸元素的综合体(贝塔朗菲);在哲学层次的视图上,系统是在对任一对象上发现的具有某种属性的关系或某种关系的属性(乌约莫夫、闵家胤)。从本质上说,任何系统都包括2个方面:元素及其间的关系。把现代科学的学科体系看作一个系统,应用系统的哲学层次视图和基础科学层次视图,可以得到一张现代科学学科体系的二维视图(图4)。其中,若只对元素的范围作出某种限定,就得到以某类事物为研究对象的学科,即图中的横坐标上的学科;若只对关系的类型作出某种限定,就得到某种横断学科,即图中的纵坐标上的学科;两坐标轴构成的坐标系在第一象限的每个交点都有可能是或已经是一门交叉学科,即“科学的线正在织成科学的布”。

   

图4  由系统的内涵看现代科学学科体系


整体解决方案逻辑架构的设计也借鉴了钱学森关于研究对象的学科和研究关系的学科共同织成一张科学的布的思想;而且根据这一思想,我们非常重视系统科学、系统工程和数学在整体解决方案中的骨干作用。同时,这一逻辑架构也符合欧美先进企业的研发模式。

   

另外,整体解决方案逻辑架构的设计还要满足对技术架构的保障和支撑作用。整体解决方案的 2个架构的这一相互关系,源自系统工程生存期阶段模型中所关注系统与其生存期各阶段使能系统的交互(图5)。即如果把整体解决方案的技术架构当作所关注系统(system-of-interest,即图 5中的所关心的系统),则整体解决方案的逻辑架构中的各功能模块分别对应技术架构的各个生存期阶段,提供相应的保障和支撑。

   

图 5  从系统及其使能系统的生存期阶段模型看整体解决方案逻辑架构对技术架构的支撑


系统工程在整体解决方案流程体系开发中的应用

 

支撑整体解决方案中工程技术层的核心——基于系统工程面向增材制造的产品材料工艺一体化设计方法学——的是一套正向设计流程体系。这套流程体系是基于系统工程的,即将系统工程的技术过程组、技术管理过程组、协议过程组和组织项目使能过程组下的各个过程(图 6),在基于正向设计和增材制造的高端研发与先进制造的各种场景下进行实例化。

   

图 6  系统工程相关标准和指南中规定的标准过程


回顾整体解决方案的 3大目标——提升人工物理系统的设计制造一体化能力、企业自主创新能力乃至企业和社会可持续发展能力,从高到低横跨了企业系统工程、产品系统工程、个体系统工程 3个层次和宏观-介观-微观 3个尺度,所以,需要一个跨层次跨尺度的框架模型来管理这套流程体系。笔者对霍尔模型进行了修改、扩展和抽象,将知识维改为认知维,将时间维改为系统维,将时间的概念引入上述 3 个维度,使得 3 维的箭头都有实际的业务意义,提出了精益研发三维系统工程模型(图 7);于是,基于文档的传统霍尔模型系统工程二维活动矩阵构成的篱笆墙网格,被拓展为横跨系统全生存期、系统工程技术域全过程和企业智力资产价值链全过程的正向设计三维协同空间(图 8),为整体解决方案的流程体系提供了管理框架。这套流程体系充满了图 8所示正向设计三维空间各个维度、各个层次和各个角落。

   

图 7  精益研发三维系统工程抽象模型


图 8  精益研发三维系统工程模型框架下的正向设计三维空间


系统维上的主流程,即系统生存期阶段模型及其相关管理流程,保证组织做正确的事,这是面向外部客户、聚焦在交付给客户的产品或服务的物的维度。图 6系统工程过程中的组织项目使能过程组下的生存期模型管理过程、组合管理过程和基础设施管理过程,以及协议过程组下的采办过程和供应过程,共 5个过程在系统维上。这样,整体解决方案所涉及的企业系统工程和产品系统工程的互动协同,以及基于集成产品开发(IPD)的产品研发与技术研发的互动协同都被统一在系统维下。

   

逻辑维上的辅流程,即系统工程的核心技术过程,保证组织正确地做事,这是面向组织内部、聚焦在系统工程过程执行和管控的事的维度。图 6系统工程过程中的技术过程组下的 14个过程和技术管理过程组中除信息管理外的 7 个过程,共 21 个过程在逻辑维上。实体 V模型是将图 6系统工程技术过程组中的各个过程串起来的、也是图 7、图 8逻辑维的核心引擎流程,其中技术过程组的后 3个过程(运行、维护、报废)本身就是实体 V模型的实例化应用。作为整体解决方案流程体系重要组成部分的面向增材制造的设计(DFAM)和面向生态设计和绿色制造的可持续性设计(DFS),同传统的专用特性和通用特性(图 9)一样,它们都是实体 V模型左半边的需求输入,以实体 V模型和双 V模型为框架开展实际的产品研制,进而实现对实体 V模型和双 V模型的实例化应用。例如,面向增材制造设计的顶层流程(图 10)涵盖了产品的需求分析、架构设计、详细设计等过程,在实际应用时,需要将其下专业子流程,如适用于工业再设计的零件合并和功能集成流程,基于微观宏观结构建模和多目标优化的工艺、材料、零件/产品并行设计,基于 MBSE的系统建模、拓扑优化及仿真和创成设计一体化流程,面向增材制造的创成设计流程等,纳入双V模型的系统工程过程框架。

   

图 9  系统工程实体 V模型可以在全系统、全过程、全特性上进行实例化


图 10  面向增材制造设计的顶层流程


认知维上的能力建设,通过数据、信息、知识及智慧(DIKW)的认知流反映了人和组织智力层次结构价值递增的顺序,记录了主观世界认识和改造客观世界的认知过程和结果,这是关注组织自身成长的人的维度。图 6系统工程过程中的技术管理过程组下的信息管理过程,以及组织项目使能过程组下的知识管理过程、人力资源管理过程和质量管理过程,共 4个过程在认知维上。相比以减材工艺为核心的传统制造模式,以增材制造为核心的工艺融合和分布式云制造模式更需要DIKW框架和大数据、物联网等相关方法工具的支持。整体解决方案的后续开发会利用增材制造、云计算、物联网等技术实现分布式制造、泛在制造、社会制造等生产模式,进而在DIKW框架下形成面向赛博物理社会空间的智慧经济。

   

MBSE在整体解决方案中的应用


 

系统工程和 MBSE是整体解决方案的重要组成部分。以《系统工程愿景2020》中MBSE英文定义为基础,综合 MBSE其他英文定义和解释,给出MBSE的中文版定义:狭义的MBSE是一种形式化的建模方法学,包括架构框架集、基于模型的过程集、建模语言集和建模工具集,它是为了应对基于文档的传统系统工程工作模式在复杂产品和系统研发时面临的挑战,以逻辑连贯一致的多视角通用系统模型为桥梁和框架,实现跨领域模型的可追踪、可验证和全生存期内的动态关联,进而驱动贯穿于人工系统全生存期内的、以及从体系往下到系统组件各个层级内的系统工程过程和活动。广义的 MBSE是指相对于传统的基于文档的系统工程模式的全新研发范式,包括建模方法学及其使能技术、人员能力和应用环境等所构成的体系,如信息化协同平台(这里指的不是 SysML建模工具,而是系统全生存期各阶段各领域标准模型的协同平台)、实施方法、培训课程体系、最佳实践、能力成熟度模型和路线图等。

   

由上述定义可以看出,MBSE既是一种新的建模方法学和范式,又指达到理想研发模式的能力成熟度提升过程。从长远和全球趋势看,MBSE正在成为新一轮科技革命和产业革命所导向的智能社会所需的若干基础设施的关键使能技术;从短期和国内现状看,实施MBSE,有助于重建正向设计的理论和实践,利用后发优势缩短与欧美发达国家的差距。因此,以提升人工物理系统的设计制造一体化能力和企业自主创新能力为主要目标的整体解决方案,通过实施MBSE逐步提升正向研发能力和水平,成为必然选择。所以,MBSE整体解决方案中的应用首先是在图 8 中的逻辑维上,将MBSE建模方法学应用于图 10和图 11的面向增材制造设计的顶层流程和具体化流程,以实现组件级和系统级的增材设计。在整体解决方案的基础科学层,除了系统工程和 MBSE,还有一个与系统工程密切相关的信息化使能环境模块——面向数字主线的数据协同。

   

图11  面向增材制造设计的具体流程


数字主线(或数字线程)是指通过创建和使用人工物理系统的跨领域通用数字孪生体,来保证系统全生存期内的数据集成视图和传统上相互孤立视图间的数据流的通信框架,进而实现系统当前和未来能力的动态实时评估,以辅助系统全生存期内的各种决策。而数字孪生体是指过程、产品或服务的虚拟模型,这种虚拟和物理世界的配对允许分析数据和监控系统,以实现在问题发生之前阻止问题、防止系统停止工作、开发新机会、甚至通过模型仿真来规划未来。从MBSE和数字主线的定义可以看出两者内在的一致性。20多年前,并行工程和产品数据管理(product data managementPDM)实施的目标就是将正确的信息在正确的时间和地点传给正确的人。这一目标随着当下 MBSE和数字主线等新范式、新手段的出现,其内涵也与时俱进,不断丰富,但初心不改。数字主线概念的提出,将各领域专业工程重新纳入了系统工程的框架下,MBSE和产品生存周期保障标准(PLCS)成为数字主线的关键使能技术。

   

美国国家标准技术研究所(NIST)从信息转换和传递的角度,将增材制造过程归纳为零件设计、工艺规划、制成零件、完成后处理的零件、确认后的零件等活动,涉及的产品、材料、工艺、设备、检测等信息的产生、转换和传递,其数字主线信息生成地图如图 12 所示。NIST在零件级增材设计所做的工作为整体解决方案将数字主线和MBSE拓展到组件级和系统级、乃至工艺融合的应用打下了基础。进而基于PLCS标准可实现分布式异地供应链协同和增材减材等工艺融合的云制造模式(图13)。

   

图12  增材制造数字主线信息生成地图


图13  基于PLCS标准数据模型协同的增材减材等工艺融合的云制造模式示例


MBSE 在整体解决方案面向数字主线和数据协同以及工艺融合云制造模式这两个模块的应用,可以认为是MBSE建模方法学在图8认知维上的应用。而MBSE 在材料领域跨尺度的应用(图 14),可以认为是MBSE建模方法学在图8系统维上的应用。

   

图14  材料设计流程


MBSE 在精益研发三维系统工程模型框架下的正向设计三维空间(图83个维度的应用次序反映了整体解决方案的能力成熟度提升过程,即整体解决方案的能力成熟度框架(图 15)同时也是 MBSE在其中的实施框架。正向设计能力在这个框架中,从没按系统工程过程的低水平“正向”设计,到MBSE过程模型方法指导的产品正向设计,再到MBSE过程模型方法指导的产品和工艺正向设计,最后到实现了(产品、材料、工艺)设计制造一体化的、整个产品系统全生存期的正向设计,最终完成由低端走向高端的正向设计能力成熟度提升全过程。

    

图15  整体解决方案能力成熟度等级框架


系统工程和 MBSE 是中国学术界和工业界重建正向研制的理论和实践,进而全面提升人工物理系统的设计制造一体化能力和企业自主创新能力的纲领性的关键使能技术。将系统工程和 MBSE的实施纳入基于正向设计和增材制造的高端研发与先进制造整体解决方案及其能力成熟度提升框架,既丰富和夯实了整体解决方案的内涵和框架,也从重建正向研制理论和实践的视角,以及这一中国制造业转型升级中最具基础性意义的应用场景出发,为系统工程和MBSE在中国的推广应用提供了新的舞台。


参考文献(略)


 

作者简介


作者简介:段海波,安世亚太科技股份有限公司,高级工程师,研究方向为基于增材思维的先进设计与智能制造、系统工程与 MBSE、基于标准的数据协同


注:本文发表于《科技导报》2019 年第7期,有删节,敬请关注


(编辑   徐丽娇)



登录查看更多
2

相关内容

【IJCAI2020-华为诺亚】面向深度强化学习的策略迁移框架
专知会员服务
28+阅读 · 2020年5月25日
多智能体深度强化学习的若干关键科学问题
专知会员服务
194+阅读 · 2020年5月24日
华为发布《自动驾驶网络解决方案白皮书》
专知会员服务
130+阅读 · 2020年5月22日
德勤:2020技术趋势报告,120页pdf
专知会员服务
192+阅读 · 2020年3月31日
新时期我国信息技术产业的发展
专知会员服务
71+阅读 · 2020年1月18日
阿里巴巴达摩院发布「2020十大科技趋势」
专知会员服务
108+阅读 · 2020年1月2日
【大数据白皮书 2019】中国信息通信研究院
专知会员服务
138+阅读 · 2019年12月12日
【精益】精益生产与智能制造的联系和支撑
产业智能官
39+阅读 · 2019年9月14日
MBSE应用于航空产品研发的适航管理
科技导报
13+阅读 · 2019年4月26日
10000个科学难题 • 制造科学卷
科学出版社
13+阅读 · 2018年11月29日
【智能制造】智能制造技术与数字化工厂应用!
产业智能官
13+阅读 · 2018年2月21日
【工业大数据】一文带你读懂《工业大数据白皮书》
产业智能官
14+阅读 · 2018年1月20日
Physical Primitive Decomposition
Arxiv
4+阅读 · 2018年9月13日
Viewpoint Estimation-Insights & Model
Arxiv
3+阅读 · 2018年7月3日
Arxiv
4+阅读 · 2018年6月14日
Arxiv
7+阅读 · 2018年3月19日
VIP会员
相关VIP内容
【IJCAI2020-华为诺亚】面向深度强化学习的策略迁移框架
专知会员服务
28+阅读 · 2020年5月25日
多智能体深度强化学习的若干关键科学问题
专知会员服务
194+阅读 · 2020年5月24日
华为发布《自动驾驶网络解决方案白皮书》
专知会员服务
130+阅读 · 2020年5月22日
德勤:2020技术趋势报告,120页pdf
专知会员服务
192+阅读 · 2020年3月31日
新时期我国信息技术产业的发展
专知会员服务
71+阅读 · 2020年1月18日
阿里巴巴达摩院发布「2020十大科技趋势」
专知会员服务
108+阅读 · 2020年1月2日
【大数据白皮书 2019】中国信息通信研究院
专知会员服务
138+阅读 · 2019年12月12日
相关资讯
【精益】精益生产与智能制造的联系和支撑
产业智能官
39+阅读 · 2019年9月14日
MBSE应用于航空产品研发的适航管理
科技导报
13+阅读 · 2019年4月26日
10000个科学难题 • 制造科学卷
科学出版社
13+阅读 · 2018年11月29日
【智能制造】智能制造技术与数字化工厂应用!
产业智能官
13+阅读 · 2018年2月21日
【工业大数据】一文带你读懂《工业大数据白皮书》
产业智能官
14+阅读 · 2018年1月20日
Top
微信扫码咨询专知VIP会员