最新Transformer模型大盘点,NLP学习必备,Google AI研究员出品丨资源

2020 年 9 月 21 日 量子位
萧箫 发自 凹非寺
量子位 报道 | 公众号 QbitAI

可高效处理长文本的模型Longformer、和堪称“升级版”Transformer的BigBird模型,到底有什么区别?

Transformer的其他各种变体(X-former)到底都长什么样、又有哪些新应用?

由于Transformer模型的发展速度日新月异,一天一个样,哪怕是隔段时间回来研究,模型可能也已经多了不少。

Transformer模型,是谷歌在2017年推出的NLP经典模型(Bert就是用的Transformer)

在机器翻译任务上,Transformer表现超过了RNN和CNN,只需要编/解码器就能达到很好的效果,可以高效地并行化。

好消息是,这里有一篇Transformer模型的“最新动向”,它集中探讨Transformer新模型对于自注意力机制(Self-attention)的改进,并对这些模型进行对比。

此外,还有模型在NLP、计算机视觉和强化学习等各个领域的最新应用。

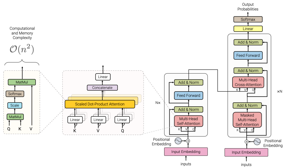
标准Transformer模型

首先来看看,标准的Transformer模型是什么样的。

Transformer的核心部分,是右边的两个黑色实线框圈起来的两部分,左边是编码器(Encoder),右边是解码器(Decoder)

可以看见,编/解码器主要由两个模块组合成:前馈神经网络(图中蓝色的部分)和注意力机制(图中玫红色的部分),解码器通常多一个(交叉)注意力机制。

Transformer最重要的部分,就是注意力机制。

通俗来讲,注意力机制在图像处理中的应用,是让机器“像人一样特别注意图像的某个部分”,就像我们在看图时,通常会“特别关注”图中的某些地方。

这其中,自注意力机制是定义Transformer模型特征的关键,其中一个重点难题就在于它的时间复杂度和空间复杂度上。

由于注意力机制直接将序列(sequence)两两比较,导致计算量巨大(计算量变成O(n²))

最近,大量论文提出了新的Transformer“变种”,它们的根本目的都是加速模型的效率,但如果一篇篇去看,可能有点眼花缭乱。

为此,Google AI的研究人员特意整理了一篇Transformer模型的发展论文,仔细讲解它们的出处。

“变种”后的Transformer模型

2种分类方法

使用方法来分类的话,Transformer模型可以分成如下3类:

只用编码器:可用于分类
只用解码器:可用于语言建模
编码器-解码器:可用于机器翻译

但如果按这些变种的提高效率的原理,也就是“高效方法”来分类,那么Transformer模型的这些“变种”则可以被分成如下几类:

Fixed Patterns(固定模式):将视野限定为固定的预定义模式,例如局部窗口、固定步幅块,用于简化注意力矩阵;

Learnable Patterns(可学习模式):以数据驱动的方式学习访问模式,关键在于确定token相关性。

Memory(内存):利用可以一次访问多个token的内存模块,例如全局存储器。

Low Rank(低秩):通过利用自注意力矩阵的低秩近似,来提高效率。

Kernels(内核):通过内核化的方式提高效率,其中核是注意力矩阵的近似,可视为低秩方法的一种。

Recurrence(递归):利用递归,连接矩阵分块法中的各个块,最终提高效率。

可以看见,近期Transformer相关的研究都被分在上面的图像中了,非常清晰明了。

了解完分类方法后,接下来就是Transformer模型的各种变体了。

17种经典“X-former”

1、Memory Compressed Transformer(2018)

这是让Transformer能更好地处理长序列的早期尝试之一,主要修改了两个部分:定位范围注意、内存压缩注意。

其中,前者旨在将输入序列分为长度相似的模块,并在每个部分中运行自注意力机制,这样能保证每个部分的注意力成本不变,激活次数就能根据输入长度线性缩放。

后者则是采用跨步卷积,减少注意力矩阵的大小、以及注意力的计算量,减少的量取决于跨步的步幅。

2、Image Transformer(2018)

这是个受卷积神经网络启发的Transformer变种,重点是局部注意范围,即将接受域限制为局部领域,主要有两种方案:一维局部注意和二维局部注意。

不过,这种模型有一个限制条件,即要以失去全局接受域为代价,以降低存储和计算成本。

3、 Set Transformer(2019)

这个模型是为解决一种特殊应用场景而生的:输入是一组特征,输出是这组特征的函数。

它利用了稀疏高斯过程,将输入集大小的注意复杂度从二次降为线性。

4、Sparse Transformer(2019)

这个模型的关键思想,在于仅在一小部分稀疏的数据对上计算注意力,以将密集注意力矩阵简化为稀疏版本。

不过这个模型对硬件有所要求,需要自定义GPU内核,且无法直接在TPU等其他硬件上使用。

5、Axial Transformer(2019)

这个模型主要沿输入张量的单轴施加多个注意力,每个注意力都沿特定轴混合信息,从而使沿其他轴的信息保持独立。

由于任何单轴的长度通常都比元素总数小得多,因此这个模型可以显著地节省计算和内存。

6、Longformer(2020)

Sparse Transformer的变体,通过在注意力模式中留有空隙、增加感受野来实现更好的远程覆盖。

在分类任务上,Longformer采用可以访问所有输入序列的全局token(例如CLS token)。

7、Extended Transformer Construction(2020)

同样是Sparse Transformer的变体,引入了一种新的全局本地注意力机制,在引入全局token方面与Longformer相似。

但由于无法计算因果掩码,ETC不能用于自动回归解码。

8、BigBird(2020)

与Longformer一样,同样使用全局内存,但不同的是,它有独特的“内部变压器构造(ITC)”,即全局内存已扩展为在sequence中包含token,而不是简单的参数化内存。

然而,与ETC一样,BigBird同样不能用于自动回归解码。

9、Routing Transformer(2020)

提出了一种基于聚类的注意力机制,以数据驱动的方式学习注意力稀疏。为了确保集群中的token数量相似,模型会初始化聚类,计算每个token相对于聚类质心的距离。

10、Reformer(2020)

一个基于局部敏感哈希(LSH)的注意力模型,引入了可逆的Transformer层,有助于进一步减少内存占用量。

模型的关键思想,是附近的向量应获得相似的哈希值,而远距离的向量则不应获得相似的哈希值,因此被称为“局部敏感”。

11、Sinkhorn Transformer(2020)

这个模型属于分块模型,以分块的方式对输入键和值进行重新排序,并应用基于块的局部注意力机制来学习稀疏模式。

12、Linformer(2020)

这是基于低秩的自注意力机制的高效Transformer模型,主要在长度维度上进行低秩投影,在单次转换中按维度混合序列信息。

13、Linear Transformer(2020)

这个模型通过使用基于核的自注意力机制、和矩阵产品的关联特性,将自注意力的复杂性从二次降低为线性。

目前,它已经被证明可以在基本保持预测性能的情况下,将推理速度提高多达三个数量级。

14、Performer(2020)

这个模型利用正交随机特征(ORF),采用近似的方法避免存储和计算注意力矩阵。

15、Synthesizer models(2020)

这个模型研究了调节在自注意力机制中的作用,它合成了一个自注意力模块,近似了这个注意权重。

16、Transformer-XL(2020)

这个模型使用递归机制链接相邻的部分。基于块的递归可被视为与其他讨论的技术正交的方法,因为它没有明确稀疏密集的自注意力矩阵。

17、Compressive Transformers(2020)

这个模型是Transformer-XL的扩展,但不同于Transformer-XL,后者在跨段移动时会丢弃过去的激活,而它的关键思想则是保持对过去段激活的细粒度记忆。

整体来说,这些经典模型的参数量如下:

更详细的解读(包括具体的模型参数等),以及对Transformer未来趋势的预测,可以戳下方传送门查看整篇论文。

作者介绍

论文一作Yi Tay,硕士和博士均毕业于新加坡国立大学计算机科学。

目前,Yi Tay在Google AI从事研究工作,主要方向是自然语言处理和机器学习。

传送门

论文链接:
https://www.arxiv-vanity.com/papers/2009.06732

本文系网易新闻•网易号特色内容激励计划签约账号【量子位】原创内容,未经账号授权,禁止随意转载。

好课推荐 | 0基础学Python

《动手学Python》课程由 上海交大博士教研团队 研发,在线学习平台由上海 交大AI实验室 技术支持,旷视、文远知行、图森未来、来也科技等 知名AI 企业CEO/CTO力荐

0基础可入门,限时开放体验课!扫码即刻开启Python学习之旅:

量子位 QbitAI · 头条号签约作者

վ'ᴗ' ի 追踪AI技术和产品新动态

一键三连「分享」、「点赞」和「在看」

科技前沿进展日日相见~


登录查看更多
0

相关内容

Transformer模型-深度学习自然语言处理,17页ppt
专知会员服务
108+阅读 · 2020年8月30日
自回归模型:PixelCNN
专知会员服务
27+阅读 · 2020年3月21日
Transformer文本分类代码
专知会员服务
118+阅读 · 2020年2月3日
BERT进展2019四篇必读论文
专知会员服务
70+阅读 · 2020年1月2日
深度学习的下一步:Transformer和注意力机制
云头条
56+阅读 · 2019年9月14日
一文详解Google最新NLP模型XLNet
PaperWeekly
18+阅读 · 2019年7月1日
详解谷歌最强NLP模型BERT(理论+实战)
AI100
11+阅读 · 2019年1月18日
BERT大火却不懂Transformer?读这一篇就够了
大数据文摘
12+阅读 · 2019年1月8日
一文读懂生成对抗网络GANs(附学习资源)
数据派THU
10+阅读 · 2018年2月9日
Arxiv
2+阅读 · 2020年12月2日
Arxiv
2+阅读 · 2020年12月1日
Arxiv
6+阅读 · 2019年7月11日
Arxiv
6+阅读 · 2019年4月8日
Music Transformer
Arxiv
5+阅读 · 2018年12月12日
VIP会员
相关VIP内容
Transformer模型-深度学习自然语言处理,17页ppt
专知会员服务
108+阅读 · 2020年8月30日
自回归模型:PixelCNN
专知会员服务
27+阅读 · 2020年3月21日
Transformer文本分类代码
专知会员服务
118+阅读 · 2020年2月3日
BERT进展2019四篇必读论文
专知会员服务
70+阅读 · 2020年1月2日
相关论文
Arxiv
2+阅读 · 2020年12月2日
Arxiv
2+阅读 · 2020年12月1日
Arxiv
6+阅读 · 2019年7月11日
Arxiv
6+阅读 · 2019年4月8日
Music Transformer
Arxiv
5+阅读 · 2018年12月12日
Top
微信扫码咨询专知VIP会员