《中国人工智能发展报告2018》(附PDF下载)

2018 年 7 月 17 日 走向智能论坛

关注 走向智能论坛 ,与我们同行!

小智的话

近日,《中国人工智能发展报告2018》(以下简称《报告》)发布会暨专题研讨会在清华大学举行。《报告》由清华大学中国科技政策研究中心组织撰写,分别从人工智能的科技产出与投入、产业发展和市场应用、发展战略和政策环境,以及社会认知和综合影响等四个方面,综合展现中国乃至全球人工智能发展现状与趋势本文综合来自:清华大学、中国科技网,由《走向智能论坛》小智整理并推荐阅读。


《中国人工智能发展报告2018》正式发布



在“走向智能论坛”微信公众号回复“20180717”,可免费下载”《中国人工智能发展报告2018》“完整PDF 


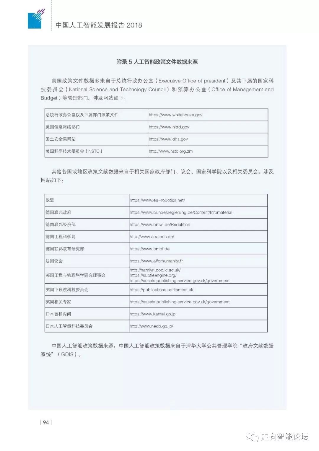
2018年7月13日,《中国人工智能发展报告2018》(以下简称《报告》)发布会暨专题研讨会在清华大学举行。据了解,该《报告》由清华大学中国科技政策研究中心组织撰写,集合了国内多家领先研究团队的智慧,分别从人工智能的科技产出与投入、产业发展和市场应用、发展战略和政策环境,以及社会认知和综合影响等四个方面,综合展现中国乃至全球人工智能发展现状与趋势,以达到提升公众认知水平、助力产业健康发展、服务国家战略决策的目的。


报告核心观点:

中国在论文总量和高被引论文数量上都排在世界第一,中科院系统AI论文产出全球第一,但中国在人才拥有量全球第二,杰出人才占比偏低;

专利上,中国已经成为全球人工智能专利布局最多的国家,数量略微领先于美国和日本;

产业上截至2018年6月,中国人工智能企业数量已达到1011家,位列世界第二,北京是全球人工智能企业最集中的城市;

风险投资上,从2013年到2018年第一季度,中国人工智能领域的投融资占到了全球的60%,成为全球最“吸金”的国家。

市场上中国人工智能市场增长迅速,2017年其市场规模达237亿元,同比增长67%,其中计算机视觉市场规模最大,占比为34.9%。

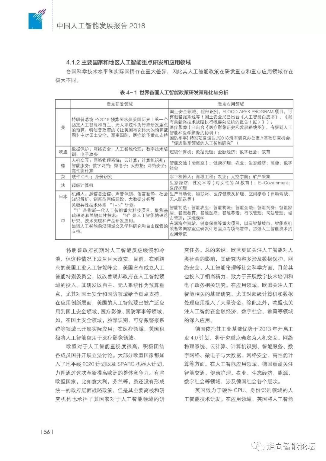
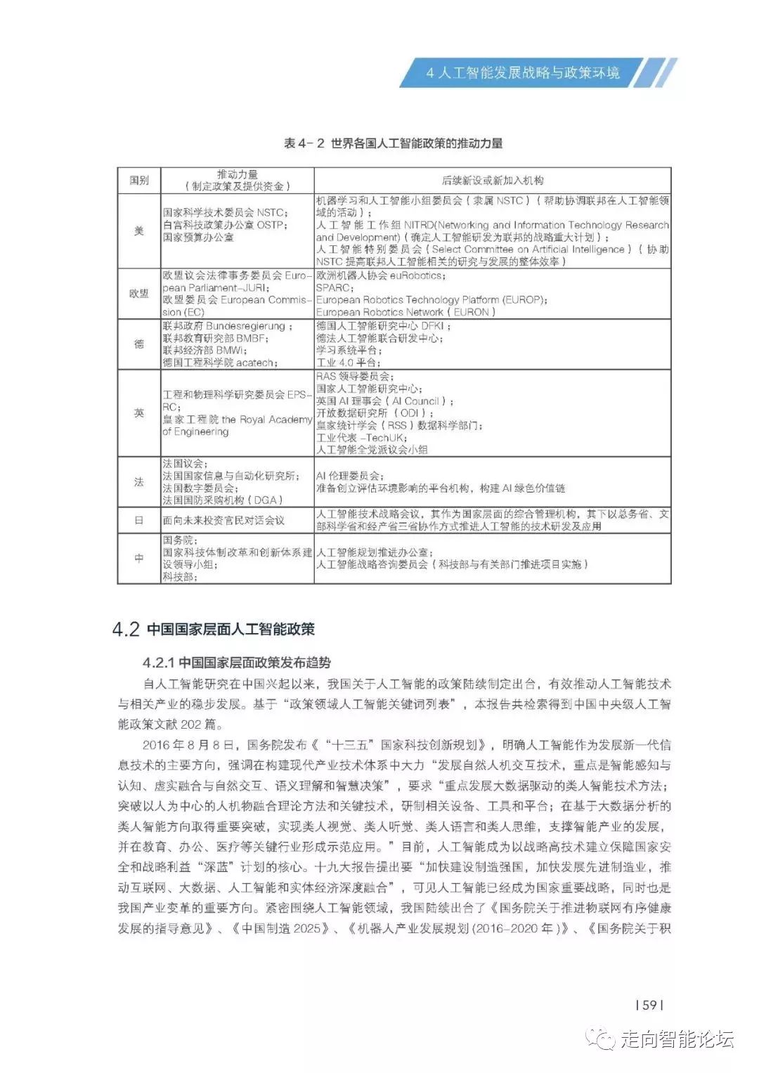
另外,报告还在发展战略和政策环境、社会认知和综合影响方面进行了详细阐述。如,中国人工智能政策主要关注中国制造、创新驱动、物联网、互联网+、大数据、科技研发等六个方面;国民对人工智能认知度高,超半数受访者支持其全面发展;从国际比较来看,中国人工智能发展已经进入国际领先集团,但在人工智能核心技术领域力量依然十分薄弱,顶尖人才缺乏,与发达国家特别是美国的差距还十分明显。

以下为报告主要内容:



在“走向智能论坛”微信公众号回复“20180717”,可免费下载”《中国人工智能发展报告2018》“完整PDF 


声  明

本文综合来自:清华大学、中国科技网,版权归原机构所有,由《走向智能论坛》小智整理并推荐阅读。

相关阅读

1、《中国人工智能开源软件发展白皮书(2018)》(附下载及解读PPT)

2、《工业APP培育指南》(征求意见稿)(附下载及解读PPT)

3、《工业互联网APP发展白皮书》(附下载及解读PPT)

4、《北京人工智能产业发展白皮书(2018年)》(附PDF下载)

5、“人工智能+制造”产业发展研究报告(附精简版PDF)

6、工信部信息中心:2018中国区块链产业白皮书(附PDF下载)

7、《新一代人工智能科技驱动的智能产业发展》解读及内容提要(附PDF)

8、工程院周济院长:走向新一代智能制造 | 共推新一轮工业革命(附PDF下载)

9、深度 | 《美国国家机器智能战略》报告解读(附报告原文下载)

10、CIE智库:新一代人工智能发展白皮书(2017)(附PDF下载)



登录查看更多
19

相关内容

人工智能(Artificial Intelligence, AI )是研究、开发用于模拟、延伸和扩展人的智能的理论、方法、技术及应用系统的一门新的技术科学。 人工智能是计算机科学的一个分支。
报告 | 2020中国5G经济报告,100页pdf
专知会员服务
98+阅读 · 2019年12月29日
电力人工智能发展报告,33页ppt
专知会员服务
132+阅读 · 2019年12月25日
【德勤】中国人工智能产业白皮书,68页pdf
专知会员服务
309+阅读 · 2019年12月23日
报告 | 绿色制造标准化白皮书(2019年版)(附PDF下载)
走向智能论坛
11+阅读 · 2019年9月10日
解读《中国新一代人工智能发展报告2019》
走向智能论坛
32+阅读 · 2019年6月5日
艾瑞咨询2019中国智慧城市发展报告,附PPT下载
智能交通技术
25+阅读 · 2019年4月18日
《人工智能标准化白皮书(2018版)》发布|附下载
人工智能学家
18+阅读 · 2018年1月21日
A Survey on Bayesian Deep Learning
Arxiv
64+阅读 · 2020年7月2日
Arxiv
35+阅读 · 2020年1月2日
A Comprehensive Survey on Transfer Learning
Arxiv
121+阅读 · 2019年11月7日
Arxiv
15+阅读 · 2019年6月25日
A Survey on Deep Transfer Learning
Arxiv
11+阅读 · 2018年8月6日
Arxiv
3+阅读 · 2017年12月14日
VIP会员
Top
微信扫码咨询专知VIP会员