生姜外泌体miRNAs调节肠道菌群缓解肠道炎症|Cell Host & Microbe

2018 年 11 月 1 日 外泌体之家

“冬吃萝卜夏吃姜”

“上床萝卜下床姜,不劳医生开药方”

这些民俗谚语或许真有它的科学道理

饮食对肠道菌群的组成具有相当大的影响。不同的人群可以具有截然不同的肠道微生物组,并且饮食的变化会导致菌群组成的变化。鉴于肠道菌群在维持宿主生理平衡中的重要作用,不健康的饮食可引发多种生理障碍,包括代谢紊乱。蔬菜由植物细胞组成,包含大量的核酸成分,如RNA。虽然包括食用植物在内的食物是肠道微生物的主要的物质和能量来源,但是肠道细菌的基因表达是否受到食用植物RNA的影响尚不清楚。尽管已有研究报道,饮食代谢物通过激活芳烃受体(arylhydrocarbon receptor, AHR)介导的途径诱导IL-22的表达,进而防止肠道菌群的系统性传播。然而,尚不清楚可食用植物来源的外泌体样纳米颗粒(exosome-like nanoparticle, ELN)中的RNA是否在激活AHR诱导IL-22过程中发挥作用

美国肯塔基州路易斯维尔大学肿瘤预防中心主任张皇阁教授团队先前发表的数据表明,外泌体样纳米颗粒-宿主细胞相互作用可以预防小鼠模型中酒精诱导的肝损伤(参考文献1)和硫酸葡聚糖钠(DSS)诱导的结肠炎(参考文献2)。这些初步的研究结果促使该研究团队希望进一步确定(1)外泌体样纳米颗粒是否可以被肠道细菌摄取;(2)在摄取外泌体样纳米颗粒时,饮食来源的外泌体样纳米颗粒RNA是否会影响肠道细菌的生物学功能。

近日,张皇阁教授团队Cell子刊Cell Host & Microbe杂志(影响因子:17.872)上在线发表了题为“Plant-Derived Exosomal MicroRNAs Shape the Gut Microbiota”的最新研究进展,报道了姜来源的外泌体样纳米颗粒中的小RNA会影响肠道菌群,并完善肠道的屏障功能,减轻小鼠的结肠炎。通讯作者除张皇阁教授外,还包括滕云教授,滕教授也是该文的第一作者。

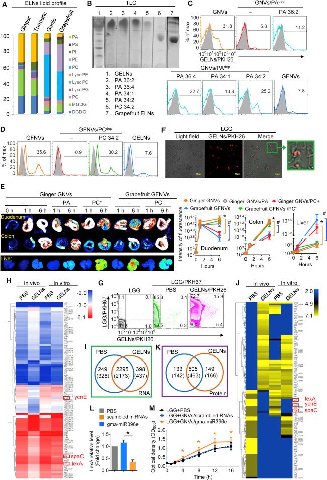
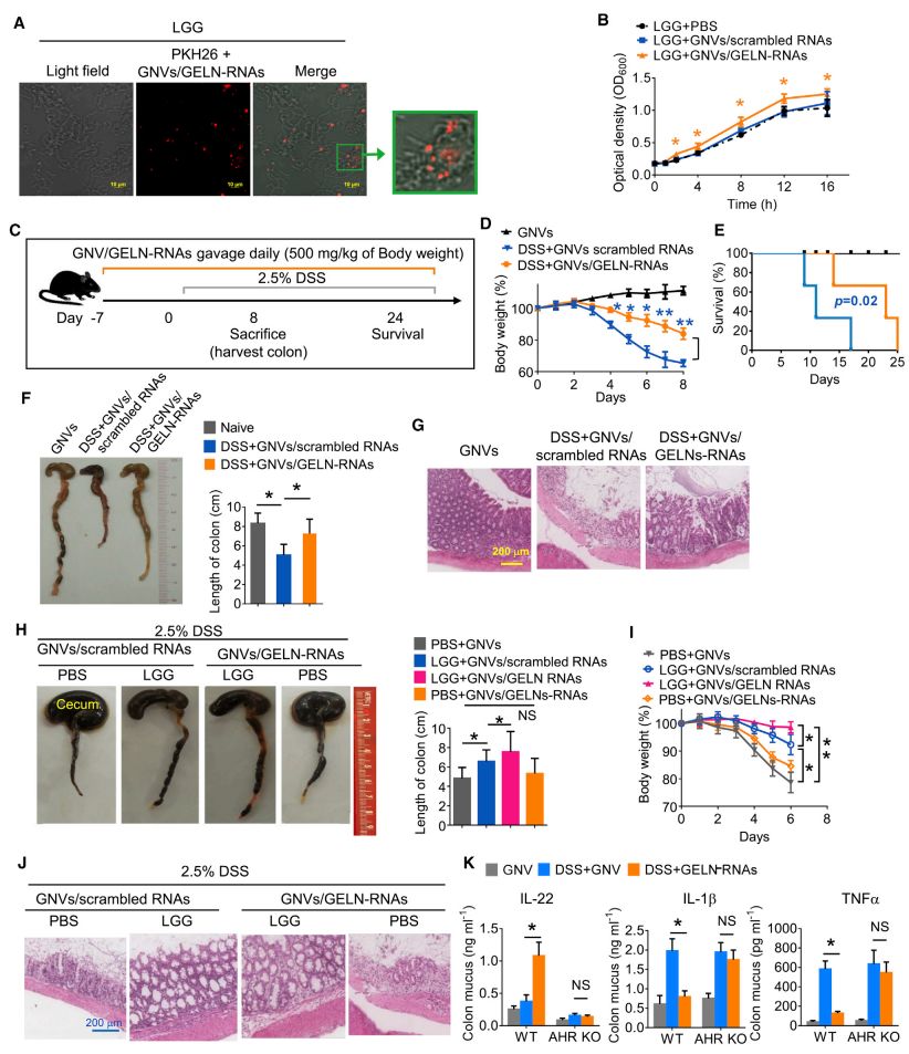
该研究通过匀浆、过滤、多步差速法等步骤从夏威夷生姜根、胡萝卜、大蒜、姜黄根和葡萄柚中提取外泌体样纳米颗粒。后四者为对照。首先发现姜外泌体样纳米颗粒(GELNs)影响肠道微生物群。GELNs可以调节乳杆菌代谢物,所以研究人员选择乳杆菌进一步分析GELN介导的乳杆菌生物学效应的分子机制。姜外泌体样纳米颗粒(GELNs)优先被肠道细菌吸收,导致细菌的组成、定位以及宿主生理学发生变化。富含磷脂酸(PA)的GELNs向鼠李糖乳杆菌(LGG)发送信号,导致优先摄取GELNsGELNs被肠道细菌选择性摄取后调节乳杆菌mRNA和蛋白质的表达。一旦GELNs被乳杆菌吸收,GELN-RNAs与一组乳杆菌基因相互作用,改变肠道菌群的组成。同时,GELN-RNA处理的乳杆菌释放的代谢物反过来调节其他肠道细菌的生长。

富含PAGELNs被乳杆菌优先摄取并调节乳杆菌mRNA和蛋白质的表达

进一步研究发现,GLEN-RNA通过激活AHR途径诱导IL-22表达,增强乳杆菌介导的小鼠结肠炎抑制。其中,GELN ath-miR167a通过下调乳杆菌Pili基因SpaC,防止肠道粘膜中乳杆菌积聚。

除了小鼠实验,研究人员也在人体上做了初步的验证。在58名江苏淮安市第一人民医院的志愿者中,进行服用姜外泌体样纳米颗粒的试验。志愿者每隔一天喝下溶在10毫升无菌0.9%氯化钠中的姜外泌体样纳米颗粒(GELNs组,n=28)或10毫升无菌0.9%氯化钠(对照组,n=30),持续6天。在第7天收集所有登记志愿者的粪便。结果也发现了28GELNs组志愿者的粪便中乳杆菌增多的现象

GLEN-RNAs增强乳杆菌介导的针对小鼠结肠炎的保护作用

总的来说,作为概念性研究证据,这些结果发现了乳杆菌选择性摄取GELN的基础,揭示了饮食如何调节肠道菌群与宿主细胞之间相互作用的机制。鉴于肠道菌群在人体生理学中的重要性,该研究结果揭示了饮食外泌体样纳米颗粒中的miRNA如何与肠道菌群沟通以维持肠道健康的重要分子机制。因为饮食衍生的外泌体样纳米颗粒miRNA和脂质的组成在饮食中是不同的,并且每个外泌体样纳米颗粒中的miRNA靶向特定细菌mRNA,所以该特征可以用于微生物组的特定操作以用于人类健康、治疗与菌群失调相关的疾病。然而,在肠道微生物组和宿主细胞中选择性地摄取食物来源的外泌体样纳米颗粒的概念在肠道生理学和健康领域是相对较新的,该研究发现是明确此过程中各个步骤的开始。

最后不管是吃姜还是和姜外泌体样纳米颗粒,都还没有进行严格的临床试验,所以吃姜能不能在人体起到缓解结肠炎的作用还不能下定论。

“冬吃萝卜夏吃姜”

生姜已经有人研究了,那萝卜呢?(¬ -̮ ¬)

参考文献:

  1. Xiaoying Zhuang, Zhong-Bin Deng, Jingyao Mu, LifengZhang, Jun Yan, Donald Miller, Wenke Feng, Craig J. McClain, and Huang-GeZhang* Ginger-derived nanoparticles protect against alcohol-induced liver damage. J Extracell Vesicles. 2015; 4: 10.3402/jev.v4.28713.Published online 2015 Nov 25. doi: 10.3402/jev.v4.28713

  2. Ju S, Mu J, Dokland T, Zhuang X, Wang Q, Jiang H, Xiang X, Deng ZB, Wang B, Zhang L, Roth M, Welti R, Mobley J, Jun Y, Miller D,Zhang HG.: Grape exosome-like nanoparticles induce intestinal stem cells and protect mice from DSS-inducedcolitis.  Mol Ther. 2013Jul;21(7):1345-57. PMID: 23752315.

  3. TENG Y, REN Y, SAYED M, et al. Plant-Derived Exosomal MicroRNAs Shape the Gut Microbiota[J]. Cell Host & Microbe.DOI:https://doi.org/10.1016/j.chom.2018.10.001


科研学习班了解一下~ ~(点击详细了解)

交互式数据分析和探索 | 生物信息数据挖掘(2018秋季班)(11月3日-4日)

中药复方发表SCI如何突破5分大关(11月3日-4日)

高通量测序与数据挖掘和分析实训班(11月10-11日)

国家自然科学基金申报失败原因分析、学术构思、前期准备及标书撰写规范化交流研讨班(11.17-18;11.24-25)

肠道菌课题设计 & 国自然基金专题/数据分析实训 (11.10-11)
代谢组学数据分析及多元统计分析与应用培训(11.17-18)
关于举办系统评价与meta分析学习班和临床科研设计和数据管理学习班的通知(11.22-25;11.27-29 上海)
无实验无数据没关系,挖掘别人的数据,发表自己的文章(11/17-18 上海;12/1-2 北京)
国自然基金标书构思及撰写经验分享会(上海场 2018/11/17-18;北京场 2018/11/24-25 )
不做实验,不写meta分析,轻轻松松发40多篇SCI(11/3-4 上海 ;11/10-11 北京)
肠道菌群国自然课题设计及研究策略专题会议(2018/11/17-18 上海;2018/11/24-25 北京)
全国科研三维图像建模及渲染专题研讨会 (2018/11/9-11)

回复“外泌体” 阅读外泌体最新科研进展及动态

回复“EV 阅读 2016-2018年This Week in Extracellular Vesicles

回复“盘点” 阅读 外泌体领域十大前沿进展盘点

登录查看更多
4

相关内容

专知会员服务
29+阅读 · 2020年3月6日
【学科交叉】抗生素发现的深度学习方法
专知会员服务
25+阅读 · 2020年2月23日
【2019-26期】This Week in Extracellular Vesicles
外泌体之家
11+阅读 · 2019年6月28日
Nature 一周论文导读 | 2019 年 4 月 4 日
科研圈
7+阅读 · 2019年4月14日
Nature 一周论文导读 | 2019 年 2 月 28 日
科研圈
13+阅读 · 2019年3月10日
Science:脂肪细胞外泌体对巨噬细胞发挥调节功能
外泌体之家
19+阅读 · 2019年3月7日
浅谈外泌体抑制剂——鞘磷脂酶抑制剂GW4869
外泌体之家
8+阅读 · 2018年12月19日
外泌体相比干细胞的优势是什么?
外泌体之家
43+阅读 · 2018年11月15日
Arxiv
4+阅读 · 2018年5月4日
Arxiv
3+阅读 · 2017年7月6日
VIP会员
Top
微信扫码咨询专知VIP会员