拓荒智慧农业:千亿市场 谁是创业王?

2017 年 7 月 5 日 铅笔道 不说谎的创业媒体


| 铅笔道 记者 赵芳馨


导语


农业的历史,基本被靠天吃饭四个字概括,但农业信息化以来,这种情形逐渐改变。


跟随欧美地区农业信息化的脚步,近几年,我国也有一批创业者入局,切入农业生产管理领域,以实现农业生产的信息化。它们利用传感器、硬件、遥感等手段采集农业数据,建立作物生长模型,帮助农民规范种植流程、销售农产品等。


2015年前后玩家集中出现,至今这些企业基本都获得过资本支持,融资几百万至上千万。因此,本文围绕农业生产管理,浅谈这一领域的市场、玩家发展状况等,借以作为创业和投资的参考。


本文将探讨以下几个问题:


1、国外智慧农业的市场规模及发展背景;


2、我国智慧农业的市场规模及成熟条件;


3、农业生产管理行业入局玩家及模式分析;


4、各玩家综合推广能力分析。


本文内容主要来自采访,另根据部分媒体公开报道整理,论据难免偏颇,不存在刻意误导。

国外农业发展的先天优势


2013年,孟山都以9.3亿美元收购了Climate Corporation。后者利用气象数据推测影响农业生产种植的极端天气,农民可以据此购买农业保险降低损失。


不局限于保险业务,这种以传感器等物联网设备采集大数据、指导农业生产的模式在上世纪八十年代已初现端倪。


新世纪以来,国外越来越多的公司选择以智慧农业(利用物联网获取数据,以精准感知、控制与决策管理农业)的方式涉足农业管理领域。


注:不同国家在农业生产管理中的一些公司案例,内容来自网络公开信息


产生这种现象主要有两方面原因:


一、传感器、遥感、远程监控、云计算等底层技术日趋成熟。


二、国外农业有先天优势。以美国为例,其国土面积为937万平方公里,而海拔500米以下的平原占国土面积的55%。耕地面积辽阔,28亿多亩占国土总面积的20%以上。其中,约70%以上的耕地集中在大平原和内陆低原,集中化、规模化分布。


此外,美国农业以家庭农场为基础。每个农场主平均经营400英亩(约2400亩)土地,农业生产专业化、机械化程度高。

国内农业逐步信息化 源于三条件成熟

中投顾问在《2016-2020年中国智慧农业深度调研及投资前景预测报告》中提到,以应用(硬件和网络平台以及服务)为基础的智慧农业市场,有望从2016年的90.2亿美元(约为613亿人民币)达到2022年的184.5亿美元(约为1254亿人民币)的规模,年均复合增长率13.8%

从外部条件来看,与美国相比,我国土地资源人多地少。土地资源多,但人均占用土地少、人均占用耕地面积更少,同时农地资源相对贫乏、优等地少、布局分散。


不过,近几年来,我国也有不少玩家进入农业生产管理行业。在缺乏优势的客观条件下,为什么当下的农业可以趋向规模化、信息化发展?这源于三个背景条件。


一是前述底层技术的成熟。


二是土地流转率逐年上升。从前瞻产业研究院整理的数据来看,2010年~2014年,土地流转率呈直线上涨,从1.87亿亩到4.03亿亩,增长115%


注:资料来自前瞻产业研究院


另外农业部统计数据显示,至去年6月,全国承包耕地流转面积为4.6亿亩,超过承包耕地总面积的三分之一。安徽省区域,去年全年耕地流转率近50%


三是农业从业者、农业经营主体发生了变化。


传统农业人口持续减少。根据相关数据,城镇与农村人口在2010年数目接近,此后农村人口逐年下降至60346万人。这意味着,从事农业生产的人口在不断减少。


注:20052015年中国城镇、农村人口对比,图片来自中国产业信息网


新型职业农民数量不断壮大。传统农民从历史舞台逐步退场,而新农人(指具有科学文化素质、掌握现代农业生产技能、具备一定经营管理能力,以农业生产、经营或服务作为主要职业,以农业收入作为主要生活来源,居住在农村或城市的农业从业人员)将逐步成为农业现代化发展的主力军,总数超过1270万人。


同时,新型经营主体出现,如家庭农场、农民专业合作社、农业产业化龙头企业等。中国资讯网称,截至去年年底,这些新型农业经营主体总量为280万个,其中家庭农场87.7万家,合作社179.4万家,农业产业化组织38.6万个。


基于以上几点行业变化,农业生产势必要从零散的打法走向规模化、标准化和信息化。因此,农业种植、生产还是需要懂行、有技术的人来科学管理,提升经营效率。

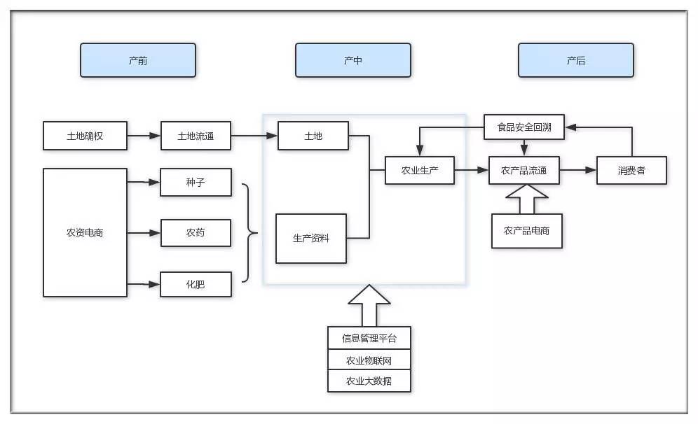
农业生产管理领域的玩家对比


在阐述农业生产管理行业的玩家之前,应首先了解农业的产业链条,分为产前、产中、产后三个环节。本文要讨论的农业生产则属于产中。


注:资料来自光大证券研究所


以下为代表企业:


注:玩家对比


(一)创始人背景:农业、技术或两者兼修


在上述条件下,拥有农业、技术背景的创业者进入农业生产管理领域。


这些创业者主要分为三类:


一是有农业背景,比如新蜀道的创始人漆其全以及联合创始人饶晓宇,具有5年农产品电商经验;


二是具备与当前项目相关的技术经验,如奥科美创始人兼董事长蓝海,毕业于解放军信息工程大学电子工程专业,毕业后长期从事无线通信和软件技术开发、研究工作;佳格大数据创始人张弓,曾是NASA Ames研究员。


三是农业与技术背景兼备,如洲涛智能创始人崔新华,小时候开始接触蔬菜大棚种植,曾任安捷伦(新加坡)专家级电子工程师。


(二)模式:信息化的三个方向


这些兼备行业、技术经验的创始人,不约而同选择从农业信息化入手,主要方式有三种:信息管理平台(如农业SaaS)、农业物联网、农业大数据。


其中,SaaS又分为综合品类与细分品类:综合农业SaaS服务多品类种植物,细分农业SaaS则是服务单一农作物。


综合型SaaS以奥科美为代表,其义田帮手”FRP平台建立了800多种农作物的生产流程,为农场提供生产管理、资源计划管理、精准营销、质量追溯等服务。


细分品类则以慧云信息旗下的葡萄管家为代表。葡萄管家将气候、土壤、农事流程、生理指标四类数据标准化,运用各类传感器了解当时作物的生长状况,再经过识别叶面图像、数据模型分析后,向客户提供标准的生产指导。


从覆盖农场的数量来看,综合型云平台推广更快,但细分品类SaaS更精准义田帮手2015年推出以来,至今已覆盖6000多家农场;葡萄管家应用于广西、广东的10个葡萄种植园区、3000亩种植面积。


物联网方向表现为自主研发硬件产品,比如洲涛智能。其自主研发的霖鹏智能放风机,用于蔬菜大棚的温度控制。设备根据温度高低算法自动控制温度,农民可利用App查看大棚温度、开窗距离,以及紧急情况下的远程手动干预。


定位为农业大数据平台的公司,模式也不尽相同,主要体现在数据采集手段上:例如,以大气候农业为代表的农业大数据公司,利用物联网硬件实时收集土壤、气象、病虫害、农作物品类等信息;佳格大数据则利用卫星遥感的手段来获取前述信息。


对比收集数据的情况来看,两种手段都可以实时获取数据。不同的是,遥感技术可以同时收集上千亩耕地的数据;而物联网硬件需要在相对局部的区域内设置基站,例如1000亩种植面积需要10个基站。


注:融资情况对比


另外融资方面,农业大数据融资额度大于农业SaaS平台,后者又大于农业物联网企业。其中,农业综合性SaaS的融资额度又大于细分品类SaaS

帮农民降成本提效率 促销农产品


无论哪种产品形态,最终服务的都是农户(以农场、合作社为主),他们可能是最看重产品实用性的群体。以上玩家想要打动农户,靠的还是公司的解决方案能切实为生产降低成本、提高产能产值、生产效率等


(一)降成本、提效率


相比之下,细分品类的农业生产管理模式,提升产能、产值的效果更明显。去年7月,葡萄管家首位客户的葡萄园每亩产值从过去的1.2万增加到2万,收益提升70%


综合模式更利于降低成本、提升管理效率。以洲涛智能为例,他们研发的霖鹏智能放风机主要为蔬菜大棚自动放风,平均3个大棚(或9组电机)可节省一个完整的劳动力,一年至少节约2万元人工费用。


另外,奥科美旗下适用于直供型农场的管理版义田帮手,能够使农场经营效率平均提升60%


(二)改善体验:管家式服务,促销农产品


农业生产链条长而繁琐。在新蜀道联合创始人饶晓宇看来,它也是一个综合性问题,各个环节交错复杂、联系紧密,从某一点上找到差异不太现实


现实来看,以上玩家的发展轨迹契合这样的说法。它们并不只涉及农业生产管理领域,还涵盖从农具管理到农产品溯源销售、农业金融等一系列环节,提供较为齐全的管家式服务。


其中,农产品销售环节成为很多企业或早或晚的涉足之地。因为除了生产问题,农民还面临着销售难


而通过物联网硬件、遥感技术等收集的数据,可以帮助农民销售农产品。这一层面上,业内有两种做法:一是to B,拓展渠道商,平台把数据开放给生鲜渠道商,以此帮助农场大批量销售;另一种是to C,直接面向消费者,例如平台采取联合种养、众筹养殖等方式,即解决农民的资金问题,又销售了农产品。


大气候农业、洲涛智能、新蜀道等公司,正在或将要利用农业数据布局农产品溯源、销售业务。因此,利用农业数据以销定采,科学种植、销售,未尝不是创业公司的机会。

跑马圈地:与政府合作、出海、专攻单品


除了为农民解决成本、效率、体验问题,企业自身的运营推广能力也极为关键。


险峰长青分析师姚慧表示,为农场等大户提供种植技术、服务的团队不仅要理解农民的需求,还要看团队的规模化推广能力。纯技术团队一般很难推出去,都是综合运营能力比较强的团队发展较好。


单从覆盖农场数量、地域及种植面积来判断,上述几家企业跑在前头的是奥科美。目前,奥科美覆盖全国6000余家农场、84万亩种植面积。


一方面,奥科美有时间先机。公司成立于2009年,2014年开始转型,2015年正式推广义田帮手SaaS平台。另一方面,奥科美有20多人的团队负责政府业务,与政府的合作有助于快速推广产品。


除了常规推广、政府合作等方法之外,大气候农业另辟蹊径:出海。创始人易丙洪认为,比起国内市场,海外市场更具优势。国外农业的规模化经营更为成熟,农业结构和技术也更加完善。


目前,大气候农业在一年时间内覆盖了600多家农场,布下近4000农眼基站,涉及15省份31个地级市。此外,公司也已进军俄罗斯和澳大利亚市场。


另一种打法是专攻单品。比如葡萄管家,现今,葡萄管家管理着3000多亩葡萄园。据悉,该公司针对柑橘品类的SaaS平台柑橘管家正在试验阶段。

小结


综上所述,我们对农业生产管理发展作出以下初步判断:


一、已入局的创业者们拥有行业相关背景,如具备农业、技术经验或两者兼修。因此,想要入局的创业者最好在农业或技术层面有一定积累。


二、智慧农业的前提是农业生产信息化,农业生产管理领域的信息化仍都大有可为。整体从客户数量及融资额度来看,农业大数据公司更优,其次为综合型农业SaaS平台。


但就综合型服务而言,大气候农业创始人易丙洪认为这种形式是过渡性的。未来行业会向着垂直领域发展,并产生独角兽。当然,这中间还存在其它机遇——从细分领域切入农产生产管理,比如茶叶、药材等,树立标杆模式,再逐步推广。


三、想进入该行业的玩家,应该提高自身的规模化推广能力。与政府合作、向农业专业生产化水平高的国家拓展业务、专注细分品类,都是快速复制模式的好方法。


四、农业信息化的收获之一是取得了大量农业数据。当数据的量级足够大时,所有的农业生产管理公司,或许都倾向于发展为农业大数据公司。因此,企业可以着重培养自身收集数据、分析挖掘数据的能力,拓展数据维度、提高数据准确度。


未来,消费者与政府都可以为这些数据买单:消费者需要数据来溯源农产品,政府需要数据来宏观调控局部农业的发展。


本文数据来源:

1、铅笔道采访报道

2、网络公开资料

3、其它媒体报道


编辑      校对 邵毛毛


如需转载文章请联系铅笔道微信客服号铅笔道大芯芯(微信id:qianbidao2017)获取授权资质,否则我们将依法追究相关责任。


 阅读完莫急走
我是本文作者赵芳馨,关注农业的温柔一刀,相关行业创业者求报道,咱们微信聊聊:fangxin558686。(加好友请注明公司、职位、事由哦)


长按识别图中二维码,或点击“阅读原文”,即可报名金芯A计划第一期【真格基金路演专场】。

登录查看更多
0

相关内容

2020年中国《知识图谱》行业研究报告,45页ppt
专知会员服务
240+阅读 · 2020年4月18日
【德勤】中国人工智能产业白皮书,68页pdf
专知会员服务
309+阅读 · 2019年12月23日
2019中国硬科技发展白皮书 193页
专知会员服务
86+阅读 · 2019年12月13日
【大数据白皮书 2019】中国信息通信研究院
专知会员服务
138+阅读 · 2019年12月12日
2019中国家政服务行业发展剖析及行业投资机遇分析报告
战略|咨询公司在中国的困境与出路
智慧云董事会
18+阅读 · 2019年3月13日
【大数据】工业大数据在石化行业的应用成功“落地”
机器视觉技术的农业应用研究进展
科技导报
7+阅读 · 2018年7月24日
智慧停车行业深度研究与分析报告
智能交通技术
4+阅读 · 2018年3月20日
2017企业阵亡最全名单公布
小饭桌
6+阅读 · 2018年2月28日
2018-2020年中国服务机器人行业深度研究报告
机器人大讲堂
5+阅读 · 2018年1月30日
2017年计算机视觉创业投资现状及未来趋势
计算机视觉life
3+阅读 · 2018年1月25日
Self-Attention Graph Pooling
Arxiv
5+阅读 · 2019年4月17日
Arxiv
5+阅读 · 2018年5月16日
VIP会员
相关资讯
2019中国家政服务行业发展剖析及行业投资机遇分析报告
战略|咨询公司在中国的困境与出路
智慧云董事会
18+阅读 · 2019年3月13日
【大数据】工业大数据在石化行业的应用成功“落地”
机器视觉技术的农业应用研究进展
科技导报
7+阅读 · 2018年7月24日
智慧停车行业深度研究与分析报告
智能交通技术
4+阅读 · 2018年3月20日
2017企业阵亡最全名单公布
小饭桌
6+阅读 · 2018年2月28日
2018-2020年中国服务机器人行业深度研究报告
机器人大讲堂
5+阅读 · 2018年1月30日
2017年计算机视觉创业投资现状及未来趋势
计算机视觉life
3+阅读 · 2018年1月25日
Top
微信扫码咨询专知VIP会员