深度学习已入门?请用这本来深入!

2018 年 5 月 11 日 图灵教育 图小鹿

4月25日,图灵教育微博发布了《深入理解TensorFlow》预售的消息,得到了读者小伙伴们强烈的反响。有读者笑说:“TensorFlow 入门书还没读完,进阶书这么快就来了?” 没办法,谁让我们这么贴心,就是要为你的技术之路提供无间隙的阅读保障。如果你这会儿还是第一次听说这本书,那请先来读读这篇文章:TensorFlow进阶第一书预售

前天,小鹿看了一下京东新书销量排行榜,发现这本已经从众多好书中杀出重围,登上新书销量榜第二位。看来越来越多的小伙伴已经开始入坑 TensorFlow 了。如果你是 TensorFlow 二次开发人员、 数据科学家和算法工程师、 人工智能方向的研究生亦或是开源软件爱好者,这本书都是你的最佳选择。那如果你还在入坑的路上,持观望态度,不妨跟着小鹿先 360 度无死角地了解一下这本书。


0. 内附彩插页

为了更加直观地了解相关图表,本书内附了彩插页,分颜色标识出书中的图例,你能清楚地看到图表每个部分所代表的内容,防止歧义。话说,TensorFlow 的图真的很漂亮,配上书的纸质,阅读体验超级棒!


1. 基础篇

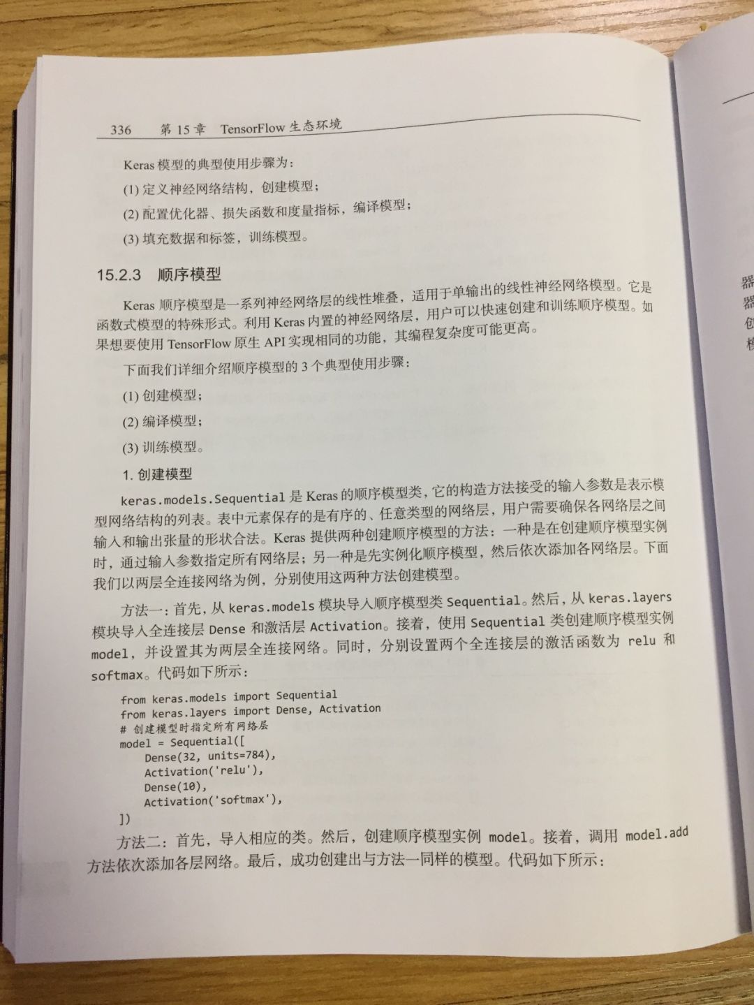
开篇这章,主要是介绍 TensorFlow 的设计目标、基本架构、准备环境和基础概念等。是为了让读者快速入门 TensorFlow,能够迅速上手,为后续的学习做好准备工作。


2. 关键模块篇

这个模块会介绍一些使用 TensorFlow 端到端解决人工智能问题涉及的关键模块。包括 TensorFlow 数据处理方法、编程框架、可视化工具(TensorBoard)和模型托管工具(TensorFlow Serving)。

其中,数据处理方法会涉及到模型参数和命令行参数两个方面。模型参数是使用 tf.Variable 创建、初始化和更新的。命令行参数则是使用 argparse 和 tf.app.flags 来解析。主要是为了提升开发者的开发效率,从而快速落地模型应用。


3.算法模型篇

这个模块主要是将深度学习与 TensorFlow 相结合,作者简单介绍了深度学习的历史,当然,如果小伙伴对深度学习、神经网络等还不是很了解,那不妨读一下图灵出版的《人工智能简史》。如果对整个人工智能的发展有一个全面的认识,相信学起这章来,会容易很多。除了交代清楚深度学习之外,还结合理论与代码实现重点介绍了 CNN、GAN 和 RNN 等经典模型。


4.核心揭秘篇

如果你是 TensorFlow 二次开发人员,那你要重点阅读一下这个部分了。这里主要讲到 TensorFlow 运行时核心、通信原理和数据流图计算的原理与实现,聚焦 C++ 核心层的揭秘,帮助小伙伴们进一步理解 TensorFlow 底层的设计思想与实现细节。


5.生态发展篇

这部分重点介绍了 Keras 深度学习算法库,以及 TensorFlow 与云原生社区 Kubernetes 生态的结合、与大数据社区 Spark 生态的结合等内容。

剩余篇幅还介绍了 TensorFlow 通信优化技术、TPU 及 NNVM 模块化深度学习技术。帮助小伙伴进一步了解深度学习生态发展的现状。最后作者展望了一下 TensorFlow 的未来,也就是 TFX。


以上,就是对书籍全面且详细的介绍。其实,自 TensorFlow 开源以来,不断有人撰写图书或博客解释其各组件的实现与原理。但遗憾的是,能够深入剖析 TensorFlow 内部实现细节与设计思想的资料并不多,这本基本看了目录就知道,还是很值得阅读的,而且干货内容比较多,都是作者对自己一线开发经验的总结,可以说很具有实战性。

图灵原创
作者:彭靖田 , 林健 , 白小龙

  • TensorFlow 进阶不二之选

  • 才云科技技术总监、华为深度学习团队系统工程师、华为公司深度学习云服务的技术负责人联合编写

  • 中国科学院计算技术研究所副研究员查礼、浙江大学计算机学院院长陈刚、才云科技创始人兼 CEO 张鑫、Google Brain 资深工程师周玥枫、云账户联合创始人兼 CTO 邹永强、博拉科技创始人兼 CEO 周公爽、微软亚洲研究院助理研究员王锦鹏、才云科技首席大数据科学家郑泽宇联合推荐

  • 深入解析 TensorFlow 系统本身的设计与实现原理

以 TensorFlow 1.2 为基础,从基本概念、内部实现和最佳实践等方面深入剖析 TensorFlow。不仅由浅入深地全面介绍 TensorFlow 的使用方法,还结合源代码进行深入剖析,使读者可以快速、系统地学习 TensorFlow 的架构设计与实现原理。


作者简介

彭靖田

才云科技技术总监,谷歌机器学习开发专家(ML GDE),Kubeflow Core Maintainer,TensorFlow Contributor,曾一度成为 TensorFlow 社区全球前40的贡献者。加州大学圣迭戈分校访问学者,毕业于浙江大学竺可桢学院求是科学班。曾为华为深度学习团队核心成员,主要参与华为深度学习平台的设计和研发工作。


林健

华为深度学习团队系统工程师。在中科院计算所取得博士学位,并在美国俄亥俄州立大学做过博士后研究。长期从事系统软件研发,工作涉及高性能计算与分布式系统,爱好开源软件与人工智能。曾参与开发 CNGrid GOS、MVAPICH 等工业级软件,并合作创建 LingCloud、DataMPI 等开源项目。


白小龙

华为深度学习云服务技术负责人,主要负责深度学习平台、模型和算法的研发。长期从事信号、图像处理和机器学习研究,于2015年6月毕业于浙江大学并取得工学博士学位,曾获教育部博士生学术新人奖。


目录

第一部分 基础篇

第1章 TensorFlow系统概述  2

第2章 TensorFlow环境准备  15

第3章 TensorFlow基础概念  34

第二部分 关键模块篇

第4章 TensorFlow数据处理方法  78

第5章 TensorFlow编程框架  112

第6章 TensorBoard可视化工具  138

第7章 模型托管工具:TensorFlow Serving 164

第三部分 算法模型篇

第8章 深度学习概述  178

第9章 CNN模型  192

第10章 GAN模型  223

第11章 RNN模型  239

第四部分 核心揭秘篇

第12章 TensorFlow运行时核心设计与实现 256

第13章 通信原理与实现  277

第14章 数据流图计算原理与实现  301

第五部分 生态发展篇

第15章 TensorFlow生态环境  330


如何购买?

扫一扫,京东购

深入理解TensorFlow


扫一扫,当当购

深入理解TensorFlow


扫一扫,亚马逊购

深入理解TensorFlow


文末福利

本期送出 3 本《深入理解TensorFlow》,平时使用 TensorFlow 的小伙伴来说说 TensorFlow 给你带去了哪些惊喜,又有哪些不足。即将入门 TensorFlow 的小伙伴说说,TensorFlow 哪些地方最吸引你?精选留言选出 3 位获得赠书,截止2018.5.14。

题图:Designed by Jannoon028 / Freepik

☟☟☟ 点击【阅读原文】查看深度学习书单

登录查看更多
6

相关内容

Google发布的第二代深度学习系统TensorFlow
专知会员服务
175+阅读 · 2020年6月4日
【新书】傻瓜式入门深度学习,371页pdf
专知会员服务
194+阅读 · 2019年12月28日
【书籍】深度学习框架:PyTorch入门与实践(附代码)
专知会员服务
167+阅读 · 2019年10月28日
AI算法太难入门?看完这本书你就不会这么想
大数据技术
8+阅读 · 2019年6月10日
如何快速入门TensorFlow ?丨极客时间
InfoQ
4+阅读 · 2019年1月8日
资源 | 《Keras图像深度学习实战》
AI研习社
18+阅读 · 2018年9月19日
荐书丨深度学习框架PyTorch:入门与实践
程序人生
11+阅读 · 2018年1月19日
【每周一本书】之《深度学习入门与实践》
数据猿
5+阅读 · 2018年1月9日
荐书丨深度学习入门之PyTorch
程序人生
18+阅读 · 2017年12月1日
Arxiv
5+阅读 · 2019年4月8日
Attend More Times for Image Captioning
Arxiv
6+阅读 · 2018年12月8日
Arxiv
6+阅读 · 2018年11月29日
Arxiv
22+阅读 · 2018年8月30日
Arxiv
6+阅读 · 2018年1月11日
Arxiv
27+阅读 · 2017年12月6日
VIP会员
相关资讯
AI算法太难入门?看完这本书你就不会这么想
大数据技术
8+阅读 · 2019年6月10日
如何快速入门TensorFlow ?丨极客时间
InfoQ
4+阅读 · 2019年1月8日
资源 | 《Keras图像深度学习实战》
AI研习社
18+阅读 · 2018年9月19日
荐书丨深度学习框架PyTorch:入门与实践
程序人生
11+阅读 · 2018年1月19日
【每周一本书】之《深度学习入门与实践》
数据猿
5+阅读 · 2018年1月9日
荐书丨深度学习入门之PyTorch
程序人生
18+阅读 · 2017年12月1日
相关论文
Arxiv
5+阅读 · 2019年4月8日
Attend More Times for Image Captioning
Arxiv
6+阅读 · 2018年12月8日
Arxiv
6+阅读 · 2018年11月29日
Arxiv
22+阅读 · 2018年8月30日
Arxiv
6+阅读 · 2018年1月11日
Arxiv
27+阅读 · 2017年12月6日
Top
微信扫码咨询专知VIP会员