成为VIP会员查看完整内容
VIP会员码认证
首页
主题
发现
会员
服务
注册
·
登录
0
2022年中国工业机器人行业洞察报告|36氪研究院
2022 年 4 月 13 日
36氪
制造业数字化转型提速,工业机器人行业持续复苏。
来源|
36氪研究
(ID:
kr_research
)
封面来源|
视觉中国
工业机器人是先进制造业的关键支撑装备,是我国深入实施制造强国战略的重要抓手。随着劳动力人口下降、人力成本上升以及制造业数字化、智能化改造升级需求日益凸显,我国工业机器人市场获得较快发展,在电子、汽车、金属加工、锂电池、光伏等行业实现广泛应用。未来,随着国产厂商技术加速突破,不断缩小与国外品牌实力差距,我国工业机器人行业竞争力将进一步提升。同时,随着政府出台系列支持政策以及协作机器人等创新产品在特殊制造业场景的应用加速拓宽,我国工业机器人产业规模将进一步扩大,预计2023年将达到589亿元,2020-2023年CAGR约11.7%。
发展概述
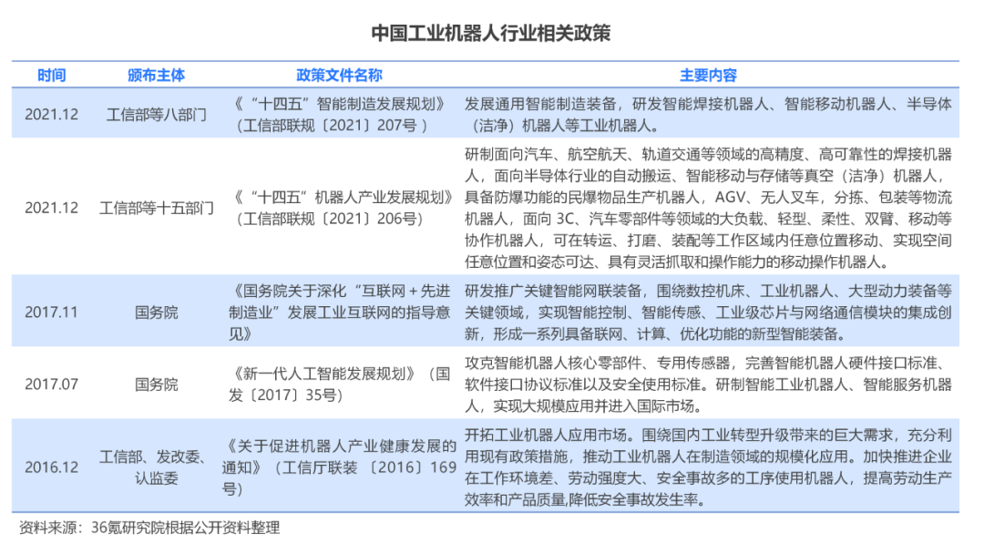
政策环境:我国加快推进制造强国建设,系列政策鼓励工业机器人行业发展
工业机器人是制造业转型升级的重要抓手,其研发、制造、应用已成为衡量国家高端制造业水平的重要标志。近年来,国务院、工信部、发改委等部门陆续出台系列政策文件,促进工业机器人产业健康发展,进而为加快制造强国建设提供了助力。2021年12月,《“十四五”机器人产业发展规划》(工信部联规〔2021〕206号)印发,提出面向汽车、航空航天、轨道交通、半导体等重点行业,推进焊接机器人、真空(洁净)机器人、物流机器人、协作机器人、移动操作机器人等工业机器人产品的研制及应用。
市场规模:我国工业机器人需求旺盛,近年来产销量持续复苏
当前,我国劳动力人口数量不断下降,人力成本逐年上升,在简单且重复性较高的应用场景推动“机器换人”需求持续增长。与此同时,随着智能制造的深入发展,制造业企业对于智能化升级改造的需求不断提升,推动工业机器人产业实现更大发展。一方面,工业机器人产量持续提升。根据国家统计局数据,2021年全年,我国工业机器人实现产量36.6万台,同比增长44.9%;2022年1-2月,工业机器人产量7.6万台,同比增长29.6%。另一方面,工业机器人销售额增速转正。根据中国电子学会数据,2020年在全球机器人市场受疫情影响出现下滑时,我国工业机器人销售额开始复苏,同比提高18.9%;预计到2023年,国内市场规模将进一步扩大至589亿元。
产业链结构
工业机器人产业链包括上游、中游、下游三大环节。上游主要提供工业机器人生产所需核心零部件,中游为工业机器人本体制造,下游包括系统集成以及终端应用。
上游:减速器、伺服电机、控制器三大核心零部件占工业机器人总成本70%
减速器、伺服电机、控制器三大核心零部件是工业机器人产业链中技术壁垒、成本占比最高的部分,共同决定机器人的精度、稳定性、负荷能力等重要性能指标。根据OFweek数据,减速器、伺服电机和控制器分别占工业机器人总成本的35%、20%、15%,合计占比高达70%。
精密减速器严重依赖进口,国产厂商生产技术不断成熟。减速器主要用于机器人各个关节,负责将伺服电机输出的高速运转动力转化为低转速、高转矩的运动,决定工业机器人的精度和负载。按照传动原理的不同,机器人专用减速器可分为RV减速器和谐波减速器两种。根据MIR DATABANK数据,目前世界75%的精密减速器市场被日本的纳博特斯克和哈默纳科占领。其中,纳博特斯克生产RV减速器,约占60%的份额;哈默纳科生产谐波减速器,约占15%的份额。国产减速器中,双环传动、南通振康、中大力德等RV减速器龙头以及绿的谐波、来福谐波等谐波减速器领域优质厂商生产技术不断成熟,加速赶超国际先进水平。
国产伺服品牌市场份额快速提升。伺服系统负责驱动机器人的运动,由伺服驱动器和伺服电机组成。其中,伺服驱动器负责位置、速度、转矩等各项控制;伺服电机是伺服系统中控制机械元件运转的发动机,将接收到的电压信号转化为转矩和转速,以驱动控制对象。国产伺服厂商在产品性能、尺寸等指标上正在努力赶超国际先进水平,同时国产品牌拥有更低的销售价格,性价比优势不断凸显。MIRDATABANK数据显示,2021年上半年汇川技术以15.9%的市场份额排名第一,高出第二名安川电机4个百分点。
控制器负责规划机器人的运动方式,通过硬件和软件发布并传递动作指令,控制机器人的运动位置、姿态、轨迹和操作顺序等,保证机器人系统的正常运行,使机器人达到所要求的技术指标。目前,ABB、KUKA、新松、新时达等国内外各大机器人厂商的控制器均为在通用的多轴运动控制器平台基础上进行自主研发,因此工业机器人控制器市场份额分布与工业机器人本体市场份额分布情况类似。根据国元证券数据,2021年一季度,我国工业机器人国产化率约30.6%。
中游:我国工业机器人主要市场份额仍被外资企业占据,国产品牌加速技术自研
工业机器人主要包括垂直多关节机器人、SCARA 机器人、Delta 机器人和协作机器人四种类型,其中前三类也被称为传统工业机器人。根据OFweek数据,2020 年上述四类工业机器人分别占我国工业机器人市场整体的63%、30%、3%和4%。目前,我国工业机器人主要市场份额仍被外资企业占据。根据MIR DATABANK数据,2021年一季度,FANUC、ABB、安川、爱普生和KUKA合计占比超五成;国产龙头以埃斯顿、众为兴、汇川技术等为代表,起步时间较早,已具备一定规模和技术实力,市占率约3%左右。
下游:工业机器人广泛应用于电子、汽车、金属加工、锂电池、光伏等行业
系统集成商通过面向具体用户需求的定制化集成开发,实现工业机器人在特定场景的落地应用部署。由于本土系统集成商在服务、渠道、价格等方面具备一定优势,我国工业机器人系统集成市场由国产品牌主导。根据MIR DATABANK数据,国内品牌市场份额高达96%,行业参与者众多,竞争较为激烈。
工业机器人终端应用主要集中在电子、汽车、金属加工、锂电池、光伏等行业。根据MIR DATABANK数据,2021年一季度,电子、汽车零部件、汽车电子、汽车整车、金属制品、食品饮料、锂电池和光伏等行业的应用占比分别为30%、8%、6%、5%、17%、7%、7%和6%。
发展展望
三大核心零部件技术亟待攻克,进口替代空间广阔
目前,我国减速器、伺服系统、控制器等核心零部件主要供应商仍以外资企业为主,进口替代空间广阔。而作为工业机器人产业链中成本占比、附加价值最高的部分,三大核心零部件是国产厂商亟需攻克的关键一环。随着国产品牌不断加大研发投入,其在产品性能、尺寸等指标上正在努力赶超国际先进水平,高精度减速器、高性能伺服电机等核心零部件国产化进程将不断提速。
工业机器人向小型化、轻型化、柔性化方向发展,协作机器人将成为重要创新方向
随着工艺设计、先进复合材料等技术的迭代更新和创新发展,工业机器人正朝着小型化、轻型化、柔性化的方向发展,能够在更广的范围内帮助或者替代人类完成更为复杂和精细的工作。协作机器人具有安装快捷、部署灵活、编程简单、高安全性等优点,能够适应特殊制造业应用场景,将成为工业机器人重要发展方向。
36氪旗下公众号
真诚推荐你关注
来个“分享
、点赞
、在看”👇
2022年中国工业机器人行业洞察报告
登录查看更多
点赞并收藏
0
暂时没有读者
8
权益说明
本文档仅做收录索引使用,若发现您的权益受到侵害,请立即联系客服(微信: zhuanzhi02,邮箱:bd@zhuanzhi.ai),我们会尽快为您处理
相关内容
工业机器人
关注
180
工业机器人
70页pdf,《中国机器人产业发展报告 (2021 年)》中国电子学会
专知会员服务
47+阅读 · 2022年3月24日
中国机器人产业应用创新白皮书(2021),91页pdf
专知会员服务
76+阅读 · 2022年1月9日
2021年中国机器人行业研究报告,41页pdf
专知会员服务
72+阅读 · 2021年12月23日
36氪研究院 | 2021年中国医疗AI行业研究报告,40页pdf
专知会员服务
84+阅读 · 2021年12月22日
2021年中国出行行业数智化研究报告(附下载)
专知会员服务
40+阅读 · 2021年11月27日
中国工业机器视觉产业发展白皮书,31页ppt
专知会员服务
43+阅读 · 2021年10月8日
2021年中国物联网系列报告:平台层分析
专知会员服务
45+阅读 · 2021年10月6日
“智”造未来 2021中国“AI+制造”产业发展研究报告,56页pdf
专知会员服务
85+阅读 · 2021年8月15日
2021年中国人工智能在工业领域的应用研究报告(附报告)
专知会员服务
133+阅读 · 2021年4月13日
中国工业机器视觉产业发展白皮书,31页pdf
专知会员服务
105+阅读 · 2020年11月14日
2021中国网络安全行业创新创业研究报告
CCF计算机安全专委会
5+阅读 · 2022年4月8日
2021-2022年中国自动驾驶行业研究报告丨36氪研究院
36氪
1+阅读 · 2022年3月24日
2022年中国滑雪培训行业洞察报告|36氪研究院
36氪
2+阅读 · 2022年3月1日
2022年中国预制菜行业洞察报告|36氪研究院
36氪
4+阅读 · 2022年2月24日
2022年中国智能网联汽车产业洞察报告|36氪研究院
36氪
4+阅读 · 2022年2月16日
2021年全球VR/AR产业数据洞察|36氪研究院
36氪
0+阅读 · 2022年2月10日
「双碳」背景下,锂离子电池发展势头强劲|36氪研究院
36氪
1+阅读 · 2022年1月27日
中国机器人产业应用创新白皮书(2021),91页pdf
专知
0+阅读 · 2022年1月9日
2021年中国机器人行业研究报告,41页pdf
专知
1+阅读 · 2021年12月23日
36氪研究院 | 2021年中国医疗AI行业研究报告,40页pdf
专知
1+阅读 · 2021年12月22日
实物期权理论在CCS项目投资中的应用研究
国家自然科学基金
1+阅读 · 2012年12月31日
罗非鱼产业技术效率与市场竞争力研究
国家自然科学基金
0+阅读 · 2012年12月31日
基于视觉计算的井下信息感知理论与预警方法研究
国家自然科学基金
0+阅读 · 2012年12月31日
中国工业地理格局变化及其环境效应
国家自然科学基金
0+阅读 · 2012年12月31日
产能影响下的光伏供应链风险池效应研究
国家自然科学基金
1+阅读 · 2012年12月31日
完善我国食品安全监管体系的政策研究
国家自然科学基金
7+阅读 · 2011年9月30日
物联网技术国家基础研究需求及其发展趋势研究
国家自然科学基金
6+阅读 · 2010年12月31日
新能源汽车产品战略与商业模式
国家自然科学基金
6+阅读 · 2010年11月30日
汽车全生命周期节能减排评价研究
国家自然科学基金
2+阅读 · 2009年12月31日
我国企业体验营销的价值创造及其运行机理研究
国家自然科学基金
1+阅读 · 2009年12月31日
On the Ethical Considerations of Text Simplification
Arxiv
0+阅读 · 2022年4月20日
Exploring Dimensionality Reduction Techniques in Multilingual Transformers
Arxiv
0+阅读 · 2022年4月18日
L3Cube-HingCorpus and HingBERT: A Code Mixed Hindi-English Dataset and BERT Language Models
Arxiv
1+阅读 · 2022年4月18日
InCoder: A Generative Model for Code Infilling and Synthesis
Arxiv
0+阅读 · 2022年4月17日
WikiOmnia: generative QA corpus on the whole Russian Wikipedia
Arxiv
0+阅读 · 2022年4月17日
On the Origin of Hallucinations in Conversational Models: Is it the Datasets or the Models?
Arxiv
0+阅读 · 2022年4月17日
Beyond L1: Faster and Better Sparse Models with skglm
Arxiv
0+阅读 · 2022年4月16日
Higher-Order SGFEM for One-Dimensional Interface Elliptic Problems with Discontinuous Solutions
Arxiv
0+阅读 · 2022年4月15日
Feature Denoising for Improving Adversarial Robustness
Arxiv
15+阅读 · 2018年12月9日
Chinese NER Using Lattice LSTM
Arxiv
14+阅读 · 2018年5月15日
VIP会员
自助开通(推荐)
客服开通
详情
相关主题
工业机器人
中国
机器人
制造业数字化
报告
谐波
相关VIP内容
70页pdf,《中国机器人产业发展报告 (2021 年)》中国电子学会
专知会员服务
47+阅读 · 2022年3月24日
中国机器人产业应用创新白皮书(2021),91页pdf
专知会员服务
76+阅读 · 2022年1月9日
2021年中国机器人行业研究报告,41页pdf
专知会员服务
72+阅读 · 2021年12月23日
36氪研究院 | 2021年中国医疗AI行业研究报告,40页pdf
专知会员服务
84+阅读 · 2021年12月22日
2021年中国出行行业数智化研究报告(附下载)
专知会员服务
40+阅读 · 2021年11月27日
中国工业机器视觉产业发展白皮书,31页ppt
专知会员服务
43+阅读 · 2021年10月8日
2021年中国物联网系列报告:平台层分析
专知会员服务
45+阅读 · 2021年10月6日
“智”造未来 2021中国“AI+制造”产业发展研究报告,56页pdf
专知会员服务
85+阅读 · 2021年8月15日
2021年中国人工智能在工业领域的应用研究报告(附报告)
专知会员服务
133+阅读 · 2021年4月13日
中国工业机器视觉产业发展白皮书,31页pdf
专知会员服务
105+阅读 · 2020年11月14日
热门VIP内容
开通专知VIP会员 享更多权益服务
Apium加入红猫未来计划:推进战术无人机集群自主技术
《美陆军训练条令:反小型无人机系统(C-sUAS)炮术项目》2025最新80页
无人机如何改变战争?未来战场
《超大城市作战艺术》52页报告
相关资讯
2021中国网络安全行业创新创业研究报告
CCF计算机安全专委会
5+阅读 · 2022年4月8日
2021-2022年中国自动驾驶行业研究报告丨36氪研究院
36氪
1+阅读 · 2022年3月24日
2022年中国滑雪培训行业洞察报告|36氪研究院
36氪
2+阅读 · 2022年3月1日
2022年中国预制菜行业洞察报告|36氪研究院
36氪
4+阅读 · 2022年2月24日
2022年中国智能网联汽车产业洞察报告|36氪研究院
36氪
4+阅读 · 2022年2月16日
2021年全球VR/AR产业数据洞察|36氪研究院
36氪
0+阅读 · 2022年2月10日
「双碳」背景下,锂离子电池发展势头强劲|36氪研究院
36氪
1+阅读 · 2022年1月27日
中国机器人产业应用创新白皮书(2021),91页pdf
专知
0+阅读 · 2022年1月9日
2021年中国机器人行业研究报告,41页pdf
专知
1+阅读 · 2021年12月23日
36氪研究院 | 2021年中国医疗AI行业研究报告,40页pdf
专知
1+阅读 · 2021年12月22日
相关基金
实物期权理论在CCS项目投资中的应用研究
国家自然科学基金
1+阅读 · 2012年12月31日
罗非鱼产业技术效率与市场竞争力研究
国家自然科学基金
0+阅读 · 2012年12月31日
基于视觉计算的井下信息感知理论与预警方法研究
国家自然科学基金
0+阅读 · 2012年12月31日
中国工业地理格局变化及其环境效应
国家自然科学基金
0+阅读 · 2012年12月31日
产能影响下的光伏供应链风险池效应研究
国家自然科学基金
1+阅读 · 2012年12月31日
完善我国食品安全监管体系的政策研究
国家自然科学基金
7+阅读 · 2011年9月30日
物联网技术国家基础研究需求及其发展趋势研究
国家自然科学基金
6+阅读 · 2010年12月31日
新能源汽车产品战略与商业模式
国家自然科学基金
6+阅读 · 2010年11月30日
汽车全生命周期节能减排评价研究
国家自然科学基金
2+阅读 · 2009年12月31日
我国企业体验营销的价值创造及其运行机理研究
国家自然科学基金
1+阅读 · 2009年12月31日
相关论文
On the Ethical Considerations of Text Simplification
Arxiv
0+阅读 · 2022年4月20日
Exploring Dimensionality Reduction Techniques in Multilingual Transformers
Arxiv
0+阅读 · 2022年4月18日
L3Cube-HingCorpus and HingBERT: A Code Mixed Hindi-English Dataset and BERT Language Models
Arxiv
1+阅读 · 2022年4月18日
InCoder: A Generative Model for Code Infilling and Synthesis
Arxiv
0+阅读 · 2022年4月17日
WikiOmnia: generative QA corpus on the whole Russian Wikipedia
Arxiv
0+阅读 · 2022年4月17日
On the Origin of Hallucinations in Conversational Models: Is it the Datasets or the Models?
Arxiv
0+阅读 · 2022年4月17日
Beyond L1: Faster and Better Sparse Models with skglm
Arxiv
0+阅读 · 2022年4月16日
Higher-Order SGFEM for One-Dimensional Interface Elliptic Problems with Discontinuous Solutions
Arxiv
0+阅读 · 2022年4月15日
Feature Denoising for Improving Adversarial Robustness
Arxiv
15+阅读 · 2018年12月9日
Chinese NER Using Lattice LSTM
Arxiv
14+阅读 · 2018年5月15日
大家都在搜
PINN
突防
2025最新报告
人类控制
扩散模型
事件相机
国防科技创新
WOS
朱克爱德华兹家族
无人机航拍交通事故现场勘查处置系统——行业第一的警用事故处理软件
Top
提示
微信扫码
咨询专知VIP会员与技术项目合作
(加微信请备注: "专知")
微信扫码咨询专知VIP会员
Top