论文浅尝 | 面向单关系事实问题的中文问答模型

2019 年 2 月 11 日 开放知识图谱

来源:NLPCC 2017

论文下载地址:http://tcci.ccf.org.cn/conference/2017/papers/2003.pdf

动机

开放领域的QA问题是一个被广泛研究的问题,而且目前这个问题并没有被很好地解决。在中文领域,相关的数据集并不多。而NLPCC开放了一个KBQA比赛,为中文KBQA提供了一个很好的数据集。本文使用了基于特征的方法来完成实体链接,并基于词向量对候选谓词进行初筛。之后,文章采用了深度CNN模型来重排实体-谓词对,从而找到最正确的实体-谓词。


贡献

文章的贡献有:

1)提出了一种基于特征的实体链接方法;

2)提出了一种基于词向量的候选谓词初筛方法;

3)提出了一种基于深度CNN的谓词排序方法。


方法

⒈模型结构

首先人工构建特征,选取可能的实体指称。然后使用非监督的词向量,来选择候选的谓词。当得到实体-谓词对之后,采用deep-CNNs模型来重排它们。最后将所有的中间结果(打分)加权和,就得到最后的谓词,以及答案。另外,这里有个小trick,就是当一个问题经过解析,只有实体名,那么这个问题可能是关于这个实体的介绍,所以实体的谓词就为“introduce”,在知识图谱中得到这个实体的介绍信息并输出为答案。

 

⒉实体链接

NLPCCKB中,实体是类似于“Li Na (Diving Athlete)”这样的,有实体名,也可能有扩展描述信息。实体指称是问题的一个子串,并且指称与实体名相同,或者与实体名的别名相同(NLPCC有文件提供了这个别名)。这里建立特征后,用GBDT去选择问题的所有子串中真正的实体指称子串。

这里首先使用正向最大匹配法(FMMforwardmaximum matching)来进行切词后,再使用逆向最大匹配法(RMMreverse maximum matching)来进行切词。RMM的基本原理与FMM基本相同,不同的是分词的方向与FMM相反。RMM是从待分词句子的末端开始,也就是从右向左开始匹配扫描,每次取末端m个字作为匹配字段,匹配失败,则去掉匹配字段前面的一个字,继续匹配。

当得到一个分词结果之后,句子中每一个分词视为一个候选实体指称,对每一个指称利用规则生成特征,在得到这些特征后,形成数值,并送到GBDT模型进行训练,从而分类出候选指称是黄金指称的概率Smen

 

⒊候选谓词识别

经过特殊分词(找到问句和谓词中所有具有意义的词/词组),利用下式来判断谓词是否能够问句中谓词模式的语义:

其中wpi表示谓词中第i个词,wqi表示问题中第i个词,lpi表示wpi的长度。即对谓词中的每个词,找到问题中语义最相近的词,并乘上谓词的某个词的长度,最后求平均。

对于该公式,又做了改进:

这里是反过来,对问题中每个词,找到谓词中语义最相近的词(aveq表示所有问题中所有词的平均词向量,这里代表无意义的停用词的词向量),并乘上问题的某个词的长度,最后求平均。

 

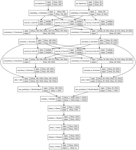
⒋深度CNN结构

深度CNN用来重排序实体-谓词对与问题的相似程度,从而进行精确筛选。如下图1所示是deep-CNN的结构。该模型用来计算谓词和问句(去掉实体指称)的语义相似度。模型中采用了两个卷积层,并利用了残差网络进行连接。经过最大池化后,问题的向量和谓词的向量进行按位乘后,再通过一个使用了dropout的全连接层(MLP),来得到最终的相似度。处理问题和谓词的卷积层的参数是共享的。每一个卷积层,卷积宽度不同(256个宽度为1的核、512个宽度为2的核、256个宽度为3的核),并对不同核得到的结果进行拼接。另外,相邻的卷积层之间有残差网络连接。

最终得到基于deep-CNN的相似度SCNN。将所有的得分相加,即得到一个实体-谓词对于问题的相似度的最终得分:Sfinal =Smen + Sf + SCNN * 2。最大得分的实体-谓词对应的宾语就是最终答案。


实验

实验用的数据集是NLPCC 2017的比赛用数据集,有知识库和问题-答案对,用于训练。知识图谱中有43MSPO三元组,有14609+9870NLPCC 2016的问题-答案对来训练。在训练CNN时,由于正负例极度不平衡,所以采用动态负采样算法来筛选负例,选择一个样本的概率如下式所示:

其中,rankepi表示上一次迭代后(每次训练都会取出一个样本,那么排名会发生变化),一个实体-谓词对的排名,排名越大,说明这个实体-谓词对与问题的相似度越低。这就是一个简单的生成对抗模型(generative adversarialmechanism),因为rank越大,说明这个实体-谓词对越不靠谱,也就是对于模型的分类效果来说提升很小(太容易区分了),所以选中作为负样本的概率越小。这样就有了一个对抗模型的思想在里面。

如图3所示,为模型的实体链接结果,效果与之前的工作差不多(99.04%)。

3 实体链接模型性能对比

如图4所示,是候选实体-谓词对的识别情况。由图可见,效果比baseline的系统要好。


4 候选实体-谓词对的识别情况

如图5所示,是系统的问答效果,可见集合了所有特征的系统效果最好。

5 系统的问答效果

如图6所示,是本文系统与其他基线系统的性能对比。可见本文系统效果最佳。

6 各系统在NLPCC KBQA比赛结果对比

总结

本文提出了一种复杂的中文KBQA模型,包含了基于特征的、GBDT分类的实体链接,基于词向量的候选谓词初筛,以及基于deep-CNN的实体-谓词重排序,最终得到了可以回答问题的实体-谓词对。对于CNN训练中的正负例不平衡问题,也提出了具有对抗生成思想的负采样算法。最终,文章提出的系统在NLPCC 2017比赛中获得第一名。文章中的许多方法都是在工程上易于实现的,可以借鉴到实际应用中。未来可以考虑将三元组的宾语的信息一并结合进来,用于实体-谓词的筛选。

 

论文笔记整理:花云程,东南大学博士,研究方向为知识图谱问答、自然语言处理。



OpenKG.CN


中文开放知识图谱(简称OpenKG.CN)旨在促进中文知识图谱数据的开放与互联,促进知识图谱和语义技术的普及和广泛应用。

点击阅读原文,进入 OpenKG 博客。

登录查看更多
28

相关内容

指称是指某些代词名词在文章中的具体称述对象。用来指称事物的词语叫“指称语”;所指称的事物叫指称对象。充当指称语的一般是代词和名词及其词组。
【天津大学】知识图谱划分算法研究综述
专知会员服务
111+阅读 · 2020年4月27日
【斯坦福大学-论文】实体上下文关系路径的知识图谱补全
【AAAI2020知识图谱论文概述】Knowledge Graphs @ AAAI 2020
专知会员服务
134+阅读 · 2020年2月13日
论文浅尝 | 利用问题生成提升知识图谱问答
开放知识图谱
20+阅读 · 2019年11月5日
论文浅尝 | 基于复杂查询图编码的知识库问答
开放知识图谱
17+阅读 · 2019年7月22日
论文浅尝 | 一种用于多关系问答的可解释推理网络
开放知识图谱
18+阅读 · 2019年5月21日
论文浅尝 | 基于知识库的自然语言理解 04#
开放知识图谱
14+阅读 · 2019年3月14日
论文浅尝 | 基于知识库的自然语言理解 02#
开放知识图谱
8+阅读 · 2019年2月24日
论文浅尝 | 面向简单知识库问答的模式修正强化策略
开放知识图谱
3+阅读 · 2018年11月7日
论文浅尝 | 基于知识图谱子图匹配以回答自然语言问题
开放知识图谱
26+阅读 · 2018年6月26日
论文浅尝 | 知识图谱问答中的层次类型约束主题实体识别
论文浅尝 | 基于知识图的问答变分推理
开放知识图谱
7+阅读 · 2018年5月6日
论文浅尝 | 基于Freebase的问答研究
开放知识图谱
5+阅读 · 2018年3月26日
Arxiv
3+阅读 · 2018年4月9日
Arxiv
5+阅读 · 2018年1月30日
VIP会员
相关资讯
论文浅尝 | 利用问题生成提升知识图谱问答
开放知识图谱
20+阅读 · 2019年11月5日
论文浅尝 | 基于复杂查询图编码的知识库问答
开放知识图谱
17+阅读 · 2019年7月22日
论文浅尝 | 一种用于多关系问答的可解释推理网络
开放知识图谱
18+阅读 · 2019年5月21日
论文浅尝 | 基于知识库的自然语言理解 04#
开放知识图谱
14+阅读 · 2019年3月14日
论文浅尝 | 基于知识库的自然语言理解 02#
开放知识图谱
8+阅读 · 2019年2月24日
论文浅尝 | 面向简单知识库问答的模式修正强化策略
开放知识图谱
3+阅读 · 2018年11月7日
论文浅尝 | 基于知识图谱子图匹配以回答自然语言问题
开放知识图谱
26+阅读 · 2018年6月26日
论文浅尝 | 知识图谱问答中的层次类型约束主题实体识别
论文浅尝 | 基于知识图的问答变分推理
开放知识图谱
7+阅读 · 2018年5月6日
论文浅尝 | 基于Freebase的问答研究
开放知识图谱
5+阅读 · 2018年3月26日
Top
微信扫码咨询专知VIP会员