【区块链+】区块链应用实践

2020 年 7 月 4 日 产业智能官


目录


前言... 4

区块链技术概述... 6

区块链有哪些特点... 6

区块链适合解决那些问题... 7

区块链发展面临的挑战... 9

区块链+人工智能... 11

中机区块链主要应用场景... 13

工业领域... 13

供应链领域... 15

物联网领域... 15

金融领域... 16

公共服务领域... 17

公益慈善领域... 18

中机区块链核心架构体系... 18

设计原则... 18

技术特点... 19

中机实验室共享的技术... 19

专家团队... 20

中机区块链整体架构... 20

中机区块链解决方案... 23

制造业... 24

产业集团... 25

产业园... 26

结语... 27

术语解释... 28


前言


区块链技术将引领互联网数据存储与交换的巨变,开启信任经济时代。


区块链诞生自中本聪的比特币,自2009年以来,出现了各种各样的类比特币的数字货币。由于人们对数字货币的关注,自去年开始,区块链技术独立于比特币,逐渐进入科技公司和人民群众的视野,引发了广泛关注与大量讨论。


人们发现,区块链的意义在于可以构建一个更加可靠的互联网系统,从根本上解决价值交换与转移中存在的欺诈和寻租现象。越来越多的人相信,随着区块链技术的普及,数字经济将会更加真实可信,经济社会由此变得更加公正和透明。


进一步的研究发现,区块链技术具备一种“降低成本”的强大能力,能简化流程,降低一些不必要的交易成本及制度性成本。这种能力应用于许多社会领域中,对于改善当前低迷的经济环境更有现实意义。


然后区块链的开源平台也暴露出读写性能、模块标准化、应用灵活支持、监管和法律认可、安全和隐私保护等多个亟待改善之处。除此之外,区块链领域的人才稀缺也极大抑制着我们对于这项技术的规模化应用。


在这种背景下,中机区块链实验室的成立对构建金融科技底层的信任网络,推动区块链产业发展落地,培养区块链人才,促进区块链技术研究交流和产业落地都有很大的价值和意义。


中机区块链实验室整合区块链行业专家致力于提供社会级区块链基础设施,提供区块链解决方案,行业解决方案,全生命周日服务,以及安全、可靠、灵活的区块链服务。用区块链+人工智能构建高效的新型商业文明社会。


编写单位:中机区块链实验室

指导单位:中机云科学技术研究院,美国Smart Festo区块链实验室


欢迎各位业界合作伙伴来信交流指正!

Nieqian@cmnec.com

2018年3月


区块链技术概述


上世纪70 年代以来,随着密码学技术、分布式网络、共识算法以及硬件存储计算能力的飞速发展,通过技术手段实现多主体间共识机制建立的条件日趋成熟,为解决多主体环境下的中介机构信任风险、降低交易成本、提升协同效率提供了全新的解决思路。


区块链是一种由多方共同维护,以块链结构存储数据,使用密码学保证传输和访问安全,能够实现数据一致存储、无法篡改、无法抵赖的技术体系。简单的说区块链技术是一种互联网数据库技术,其特点是去中心化、公开透明,让每个人均可参与数据库记录。



区块链有哪些特点


从技术构成的角度来观察区块链有助于我们揭开它的神秘面纱,实事求是地分析区块链,并揭示它的本质特点,理解其价值发挥的内在逻辑。如前所述,区块链并不是一个全新的技术,而是结合了多种现有技术进行的组合式创新,是一种新形式的分布式加密存储系统。


区块链本质上是一种健壮和安全的分布式状态机,典型的技术构成包括共识算法、P2P通讯、密码学、数据库技术和虚拟机。这也构成了区块链必不可少的5 项核心能力:


存储数据——源自数据库技术和硬件存储计算能力的发展,随着时间的累积,区块链的大小也在持续上升,成熟的硬件存储计算能力,使得多主体间同时大量存储相同数据成为可能;


共有数据——源自共识算法,参与区块链的各个主体通过约定的决策机制自动达成共识,共享同一份可信的数据账本;目前典型的共识算法主要有PoW、PoS、PBFT、Raft、Paxos 等。各种共识算法的差异体现在不同阶段采取了不同实现策略。 PoW、PoS 算法在交易扩散和排序时,不采用原子广播协议,同时以随机化的方式选择出leader 节点执行排序,因此会导致交易可能被随机丢弃。Raft、Paxos 算法对全部交易进行原子广播和排序,但在共识的过程并不处理拜占庭错误。PBFT 算法对全部交易进行原子广播和排序,同时在共识阶段处理拜占庭错误,不支持动态调整节点。


分布式——源自P2P 通讯技术,实现各主体间点对点的信息传输;


防篡改与保护隐私——源自密码学运用,通过公钥私钥、哈希算法等密码学工具,确保各主体身份和共有信息的安全;


数字化合约——源自虚拟机技术,将生成的跨主体的数字化智能合约写入区块链系统,通过预设的触发条件,驱动数字合约的执行。


区块链适合解决哪些问题



解决中心化的潜在风险

中心化也可能导致互联网不再开放,Facebook 是封闭的系统,微信也是封闭的系统。这些封闭系统制造了信息的孤岛,严重阻碍了信息的流动。用户在这里创造了数据,理论上说用户是拥有它的,但实际上用户拿不到它,甚至没法备份它,只能被企业所用。


随着社会的进步,个人所能创造的价值已经极大的增加,在这样的情况下,中心化体系往往践踏个人的权利,比如垄断企业在不断侵犯消费者权益,比如一些滥用垄断地位绑架消费者的中国互联网企业


去中心化将给我们一个更自由,更透明,更公平的环境。以去中心化比特币为例,任何人都可以发起一笔交易,任何人也都可以参与验证交易,任何人也都可以同时读取区块链上的所有信息。


降低信任成本

回顾历史,人类文明是建立在信任和共识的基础上搭建起合作网络,从而人类成为地球的主宰。

传统金融的合作网络建立在钢筋水泥的大厦上,所以银行都需要盖大楼,让大家相信他们是值得信任的。政治上的信任构建也大体如此,需要大量的成本。


从个人信任进化到制度信任是人类文明的一大进步,制度的产生源于降低交易成本的需求。通过对符合制度规定的行为进行认可与鼓励,对违反制度规定的行为进行惩戒,引导人们将自己的行为控制在一定的范围内,从而达到降低交易成本的目的。


但制度和国家机器等中心节点为我们建立信用的成本偏高,因为需要很多人来维持这个体系。不管哪个时代,需要大量的人来维持的体系成本必然很高。

                                             

区块链技术则用代码构建了一个最低成本的信任方式 —— 机器信任,我们不需要相信语言和故事,也不需要有钢筋水泥、中央机构为基础,不需要靠个人领袖背书,只需要知道那些区块链上的代码会执行,也不需要担心制度会被腐败掉,就可以做到互相协作,低成本构建大型合作网络。


机器信任其实是无须信任的信任。人类历史将第一次可以接近零成本建立地球上前所未有的大型合作网络,这必将是一场伟大的群众运动。区块链有望带领我们从个人信任、制度信任进入到机器信任的时代。



区块链发展面临的挑战


目前人们已经广泛认识到区块链巨大的应用价值,但是区块链的技术发展却还没有到达成熟阶段,尤其在企业级应用方面,区块链的交易并发能力、数据存储能力、通用性、功能完备性都还存在明显不足。



交易并发能力

目前开源的区块链系统的高并发交易能力普遍不高,其中,共识算法是制约性能的重要方面。在区块链中使用的典型共识算法主要有:PoW、PoS、DPoS、PBFT 等,它们的性能对比如下:



制约性能的另一个重要因素是账本结构。目前典型的区块链账本设计为区块的单链结构,意味着从全局来看所有的交易都只能顺序地被处理。由于交易处理缺少并行度,因而难以获得接近于传统中心化系统的性能表现。


数据存储能力

在数据存储能力方面,由于区块链的数据只有追加而没有移除,数据只增不减,随着时间推移,区块链系统对数据存储大小的需要也只能持续地增大,在处理企业数据时这一趋势增长更甚。


通用性

区块链需要适应多样化的业务需求,满足跨企业的业务链条上的数据共享,这意味着区块链对数据的记录方式要有足够的通用和标准,才能表示各种结构化和非结构化的信息,并能够满足随着业务范围拓展所需的跨链要求。目前市面上的区块链系统大多采用特定的共识算法、加密算法、账户模型、账本模型、存储类型,缺少可插拔能力,无法适应不同场景要求。


功能完备性

纵观现有区块链平台,模型抽象单一,难以适应业务系统快速开发的要求。另外,缺少对企业应用中常见的一些功能的支持,例如用户认证、多级授权等。再者,涉及到企业业务协作时,跨企业的事件通知机制显得尤为重要,但少有区块链平台支持。


区块链+人工智能


如果说人工智能的改变是生产力—让机器做更多的工作,让人做更少的工作;那么区块链带来的将是生产关系的颠覆。



人工智能影响区块链

区块链的作用虽然非常强大,但也存在一定的局限性。有些是因为技术本身,而另一些则来因为金融行业落后的管理思想,但所有这些局限性都可能受到AI的影响.

能源消耗:采矿需要大量的能源和金钱(O’Dwyer,David Malone,2014)。AI已经证明在优化能源消耗上的效率很高,所以我相信类似的技术也可以应用在区块链上,这将减少采矿硬件的投资;


可扩展性:

区块链以每10分钟1MB的速度稳步增长,目前已经增加了85GB。中本聪提出的“交易剪枝”(是一种空间回收技术,也就是,删除不必要的完全化交易数据)是一种可行方案,但是AI可以引入新的分布式学习系统,比如联合学习,通过新的数据分离技术,提高系统效率;

安全性:即使区块链几乎不可能被黑,但其进一步的应用是不安全的。近两年机器学习取得了巨大进步,使AI成为了区块链技术安全上的有力保障,尤其是在系统的固定结构方面;


隐私性:

个人数据的隐私问题已经得到了密切关注(UniCredit,2016)。同态加密技术(直接处理加密数据)、Enigma项目(Zyskind等,2015)或Zerocash项目(Sasson等,2014),是可能的解决方案,但我认为这个问题和前两点紧密相连;


功效:

Deloitte(2016)估计,花费在区块链上验证和共享交易数据的总运行成本大约6亿美元一年。智能系统能计算出特定节点优先执行任务的概率,从而能提醒矿工找寻其他路径并降低总的运算成本。此外,尽管存在一些结构性限制,但更好的效率和更低的能量消耗也可以减少网络延迟,加快处理速度;


硬件:

矿工(可能是公司或者个人)把大量的钱投入到挖矿专用的硬件系统中。当系统变得更加高效,一些硬件可能被应用到神经网络中使用(挖矿巨头Bitmain做的正是这个);


数据门:

在未来,我们所有的数据都将在区块链上,公司能从我们这里购买数据,我们需要权限访问数据、跟踪数据的使用,然后加快处理个人事务的速度。


区块链影响人工智能

帮助AI解释AI本身:AI的黑盒问题一直困扰着我们,一个清晰的数据检索方案不仅可以提高数据和模型的可信度,还可以提供一条清晰的路径来追溯机器决策过程;


提高AI的有效性:

安全的数据共享意味着每个人都将拥有更多的数据,然后会获得更好的模型,更好的方案,更好的结果和更好的新数据。


降低市场进入壁垒:一步一步的来谈这个问题。区块链技术可以保护您的数据,那你为什么不私下把所有的数据都存储起来,然后卖掉呢?嗯,你可能会。


人工智能和区块链是促进各行业创新和转型的主要技术,对这一点各行业已达成共识。每种技术都有其自身的技术复杂性和商业价值,但如果将两种技术结合使用,可能是对整个技术(甚至人类)的重新定义。


中机区块链主要应用场景


工业领域

3月23日工信部组织召开工业领域区块链应用座谈会,座谈会围绕工业领域区块链应用发展情况、面临的问题和挑战、发展趋势等内容进行了广泛交流。中机区块链实验室接下来将继续深入开展调研,总结应用实践,研究探索区块链在工业领域的应用。研究发现在电力,能源,化工等应用广泛。


电力

电力行业偷电偷电现象时常发生,区块链的数据不可篡改性,可以从根源上杜绝这一现象发生,让每一度电都有迹可循。

能源:能源交易的制度性成本高,采用区块链技术将极大的改变能源系统生产,交易模式。交易主体可以越过庞大的电网系统,点对点实现能源产品的生产,交易,能源基础设施共享。


化工

对化工行业,中机区块链技术使用共享数据库,可以自动实时更新,并可借助计算机算法在短短几分钟之内处理交易并结算,无需第三方验证。交易的安全性和效率都得到了显著提升。

中机区块链实验室研发团队,花费2年多的时间,提供了区块链+工业落地方案。


基于区块链智能化车间方案图


工业智能通信协议


供应链领域

区块链技术有助于提升供应链管理效率。更透明地跟踪所有类型的交易,想象它在整个供应链中呈现的可能性。每当产品易手时,交易都可以被记录下来,从制造到销售创建产品的永久历史。这可以大大减少时间延迟,成本增加以及困扰今天交易的人为错误。


所具有的数据不可篡改和时间戳的存在性证明的特质能很好地运用于解决供应链体系内各参与主体之间的纠纷,实现轻松举证与追责。区块链技术可以用于产品防伪。数据不可篡改与交易可追溯两大特性相结合,可根除供应链内产品流转过程中的假冒伪劣问题。


物联网领域

目前的物联网生态体系,依赖中心化的网络管理架构,所有的设备都是通过云服务器连接。随着网络规模的扩大,中心化云服务器、大型服务器和网络设备的基础设施和维护方面将占用高昂成本。在去中心化的物联网愿景中,区块链是发生互动的设备间促进交易处理和协作的框架,网络上的每个设备都可以作为一个独立、微型的商业主体运行。


区块链凭借主体对等、公开透明、安全通信、难以篡改和多方共识等特性,对物联网将产生重要的影响:多中心、弱中心化的特质将降低中心化架构的高额运维成本,信息加密、安全通信的特质将有助于保护隐私,身份权限管理和多方共识有助于识别非法节点,及时阻止恶意节点的接入和作恶,依托链式的结构有助于构建可证可溯的电子证据存证,分布式架构和主体对等的特点有助于打破物联网现存的多个信息孤岛桎梏,促进信息的横向流动和多方协作。


金融领域

金融的核心是信用的建立和传递,区块链以其不可篡改、安全透明、去中心化或多中心化的特点,天然适用于多种金融场景。


交易清结算

交易清结算的过程也是交易双方分别记账的过程,在传统的交易模式中,记账过程是交易双方分别进行的,不仅要耗费大量人力物力,而且容易出现对账不一致的情况,影响结算效率。

通过区块链系统,交易双方或多方可以共享一套可信、互认的账本,所有的交易清结算记录全部在链可查,安全透明、不可篡改、可追溯,极大提升对账准确度和效率。通过搭载智能合约,还可以实现自动执行的交易清结算,大大降低对账人员成本和差错率,特别是在跨境支付场景下,效果尤其明显。


票据

所谓区块链数字票据,并不是新产生的一种实物票据,也不是单纯的虚拟信息流,它是用区块链技术,结合现有的票据属性、法规和市场,开发出的一种全新的票据展现形式,与现有的电子票据相比在技术架构上完全不同,同时,它既具备电子票据所有功能和优点的基础,又融合进区块链技术的优势,成为一种更安全、更智能、更便捷、更具前景的票据形态。所以,数字票据可以理解为基于区块链技术构造的全新形式的电子票据。实现票据价值传递额去中心化,提升运作效率,改变现有的电子商业汇票系统结构等。


资产证券化ABS

传统的资产证券化需要结算机构、交易所和证券公司等多重协调,通过搭载智能合约的联盟链,可以自动实现跨多主体间的证券产品交易。

基于区块链技术的资产证券化管理系统,能够确保消费金融服务公司底层资产数据的真实性,且不可篡改、可追溯,提高机构投资者信心,从而降低消费金融服务公司发行ABS 的门槛和发行成本,同时还可以进行ABS 全生命周期管理,及时识别和管控风险。


公共服务领域

区块链在公共服务领域的应用主要围绕四个类型开展:身份验证、鉴证确权、信息共享以及透明政府。


区块链技术不仅仅意味着无纸化办公、效率成本优化,还意味着从数据管理流程的优化到治理思维的一系列转变。


区块的重点是创造了一种让我们可以创建信的机制、定义新的规则并且快速实现的自由。


身份验证:无论是身份证、护照信息、驾照、出身证明等公民身份证明都可以存储在区块链账本中。将这些数字身份存储在线,不需要任何物理签名,就可以在线处理繁琐的流程,随时掌握这些文件的使用权限。

鉴证确权:公民财产、数字版权相关的所有权证明存储在区块链账本中,大幅减少权益登记和转让的步骤,减少产权交易过程中的欺诈行为。

信息共享:用于机构内部以及机构之间信息共享,实时同步,减少协同中的摩擦。

透明政府:将政府预算、公共政策信息及竞选投票信息用区块链的方式记录及公开,增加公民对政府的信任。


公益慈善领域

区块链上存储的数据,高可靠且不可篡改,天然适合用在社会公益场景。公益流程中的相关信息,如捐赠项目、募集明细、资金流向、受助人反馈等,均可以存放于区块链上,在满足项目参与者隐私保护及其他相关法律法规要求的前提下,有条件地进行公开公示,方便公众和社会监督,助力社会公益的健康发展。


中机区块链核心架构体系


设计原则

中机区块链在架构和实现上遵循碎片化、区块化、分布式、标签化等原则。



碎片化:将数据打碎处理,最小数据单元,未来走向量子。

区块化:数据按照价值模型做成了最小组合。

分布式:具有高度的内聚性和透明性。

标签化:对每个数据不同价值维度进行的标识。

技术特点



高性能:多处理器处理运算速度快。数据碎片化,轻量化,标签化数据冗余率低,可高效追踪。


功能强大:支持互联网协议,工业协议等。GURU架构的扩展性强。


高安全性:基于中机50多年的电力、能源、化工、制造等领域的项目实践经验,能够有效实现信息共享,保护信息安全,提升系统效率。


中机实验室共享的技术


专家团队

中机区块链实验室现有国内外专家20余名,已经成为了国内首屈一指、国际领先的区块链技术领域的标志性研究机构。


部分专家介绍:

Jasmine--美国 SmartFesto 区块链专家、中机区块链实验室首席专家、《区块链4.0》书(筹)作者、中机科学技术研究院副院长

聂潜--中机人工智能实验室首席专家、中机科学技术研究院院长。

JACK ZHANG--中机机器人设计院院长前IBM高级技术架构师

GURU LEE-- 中机首席科学家,前航天信息技术总监

Mark --中机区块链实验室顾问,信息安全专家,密码学专家


中机区块链整体架构


GURU智能架构是一套自设备信号数据处理到云端数据应用的全方位技术架构,支持常见通讯协议下的信号数据传输、电子数据的采集与转换,可实现在计算机与各种终端上跨平台、多语言的应用系统开发、应用于互联网与常见网络协议下的信息处理与云端计算、构建基于标签化、碎片化、去中心化的各类智能平台,通过动态创建组织与权限分配,实现用户自定义工作流程、工作场景配置,搭建人机互动的社会化智能系统平台。



工业技术架构图


智能管理:智能管理是一套智能化管理系统,负责区块链参与者账户管理,权限管理,秘钥管理,反控审计等。


智能服务:智能服务部署在所有区块链的节点上,用来验证业务请求的有效性,并对有效请求完成共识后记录到存储上。对一个新的业务请求,基础服务先对接口适配解析,鉴权处理,然后通过共识算法将交易或者合约加上签名和加密之后,完整一致的存储到共享账本上。共识机制可自适应,在网络和节点都正常情况下具有高并发性,网络异常或者节点欺骗的情况下具有强容错性。


智能合约:负责合约的注册发行以及合约的触发和执行。用户通过某种编程语言定义合约逻辑,发布到区块链上之后,根据合约条款的逻辑,由用户签名或者其他的事件触发执行,完成交易结算等合约的逻辑。


运营监控:负责产品发布过程中的部署、配置修改、合约设置以及产品运行中的实时状态可视化的输出,如:告警、交易量、网络情况、节点健康状态等。


中机区块链解决方案


中机区块链在自主创新的基础上打造了基于企业级服务的解决方案。主要提供以下四点解决方案:



我们认为企业的竞争不应该是企业之间的竞争,应该是企业内部往一个价值目标去努力的竞争。如何让区块链提高企业内部激励,外部参与,资源整合才是核心。接下来分别以制造业,产业园,产业集团中的解决方案进行简述。


制造业


设计:企业在面对专利纠纷频频发生的问题上,耗费了大量的人力和财力。专利制度的核心是一种“公开”的“独占”。一方面,去中心化的区块链不同于常见的中心化信息存储机构,由众多节点共同维护数据的特点确保了信息的开放性和平等性,为专利造福社会的公开特点加码。另一方面,区块链的不可篡改和不可抵赖性确保了专利的所有权独占,让专利信息的存储更加稳定和安全。针对引发专利纠纷的问题,区块链也能抽薪止沸,从根本上解决专利纠纷的问题。以区块链为核心的技术架构,让原有的机器更智能化,数据可信度更高。


采购:面对企业采购过程中原材料在中途流通出现的的问题,区块链可以提高整个供应链中物料的可视性,可实现追溯查询,最快的找到过程中不合理的环节,并且改善。产品质量好必须解决原材料整个过程的可追溯性。


生产:制造业原有的IT系统工作效率低,耗费大量的人力成本。生产工艺车间流转的过程中,数据可信度不高,引发责任争论。利用区块链技术各个车间数据程序化自动执行,改造原有的IT系统。


经营服务:内部员工绩效考核不在依赖于与EXCEL表格统计,而是用基于区块链“中机实验室智能人平台”指标库中大量的指标,匹配 “交付物”,通过智能合约自动执行。企业客户提供有价值的数据获取代币参与企业的经营。企业可根据数据进行生产,减少库存浪费。


产业集团


产业链集中:产业间的信任都是遵循一定的承诺,很难保证信任。区块链通过共识算法,智能合约并利用TOKEN在区块链上的运转和价值流通解决产业之间的信息交换信任问题,助力产业链集中,减少资源浪费。


供应链:针对供应链中结算交易速度低,运营管理成本高,出货速度等问题的困扰。可用代币解决产业与产业的交易产生的各种问题,提升速度。


营销裂变:把产业园的资源进行整合,通过“发行机制”和 “激励机制”让产业园的内部人员和外部人员参与进来,绑定到一起。营销的行为通过 “智能人”记录和奖励。通过奖励,让内部产生激励,外部提供价值数据,实现产业营销裂变。


产业园


组织变革:“中机区块链实验室”推动企业内部变革,员工老板化,员工可以持有公司股权,股权激励。另外员工创业可以享有企业的品牌,知识产权,技术等成为公司的子公司,公司裂变。


组织社会化变革:通过区块链技术信任被解决之后,组织社会化的价值体系就发生了转变。就可以共享品牌,知识产权,共享技术,共享资产,共享经营管理模式,共享智能人管理系统。


结语


区块链通过整列一系列的技术,建立一套公正、透明、可信的规则,结合物联网对现实世界数据的采集,以及搭建人工智能算法的自动交易和激励系统,有望在未来形成一套无人值守的价值数据交换和交易体系,将人类社会带向数字化的信任经济时代。


中机区块链实验室借助中机50多年的电力、能源、化工、制造等领域的项目实施经验与其美国Smart Festo公司行业应用案例融合中传云在智能媒体领域的研究成果与领先技术为支撑,实验室在全球范围内聚集了领域内的专家就技术研发、商业应用、产业战略等方面进行研究探讨为创业者提供指引,为行业发展和政策制定提供参考,促进区块链技术服务于社会经济的进步发展。


如果说区块链是构建合作伙伴间信任经济的基石,那么就需要区块链或是联盟链在互联网的广泛部署和规模化应用。但正如前面章节中的介绍,目前区块链技术推广仍存在诸多挑战,中机实验室技术团队总结和建议如下:


1,出台扶持区块链技术和应用发展的政策

 借鉴发达国家和地区的先进做法,结合我国区块链技术和应用发展情况,及时出台相关扶持政策,重点支持核心关键技术攻关、行业应用解决方案研发、重大应用示范工程、公共服务平台建设等。同时,放宽市场准入限制,加强事中事后监管,优化服务水平。


2,技术平台的不断完善

 鼓励国内重点企业、科研机构、高校等加强合作,进行关键技术的攻关。


3,人才的不断培养

 科研教育机构加强对区块链人才的培训。比如:在线区块链课程,线下讲座,高校区块链公开课,培训机构区开设区块链学习课程等。让区块链人才辈出,让区块链技术更好的服务社会。


术语解释


1,智能合约

智能合约是一种旨在以信息化方式传播、验证或执行合同的计算机协议。智能合约允许在没有第三方的情况下进行可信交易。这些交易可追踪且不可逆转。智能合约概念于1994年由Nick Szabo首次提出。

智能合同的目的是提供优于传统合同方法的安全,并减少与合同相关的其他交易成本。


2,分布式系统

分布式系统(distributed system)是建立在网络之上的软件系统。正是因为软件的特性,所以分布式系统具有高度的内聚性和透明性。


3,共识机制

共识机制是通过特殊节点的投票,在很短的时间内完成对交易的验证和确认;对一笔交易,如果利益不相干的若干个节点能够达成共识,我们就可以认为全网对此也能够达成共识。


4,标签化

对每个数据不同价值维度进行的标识


5,碎片化

最小数据单元,未来走向量子交付物


6,交付物

完成工作的标志


7,PoS & DPoS

Proof Of Stake 权益证明共识算法,PoW的替代方案。根据节点所占权益比重,决定其获得区块记账权的概率,权益越多,越有机会获得区块记账权。DPoS 在PoS 的基础上更近一步,节点将权益委托给其他节点,由其代表自己行使权力。


8,POW

Proof Of Work 工作量证明共识算法,在比特币中被首次提出。数字货币矿工们通过随机哈希计算获得当前区块的记账权,从而获得区块奖励。PoW的特点是哈希计算随机,难以弄虚作假,且容易被验证。但另一方面,矿工们间的哈希计算竞争浪费了大量资源。


9,梅可尔树

一般意义上来讲,它是哈希大量聚集数据“块”(chunk)的一种方式,它依赖于将这些数据“块”分裂成较小单位(bucket)的数据块,每一个bucket块仅包含几个数据“块”,然后取每个bucket单位数据块再次进行哈希,重复同样的过程,直至剩余的哈希总数仅变为1:即根哈希(root hash)。


10,拜占庭

拜占庭问题,又叫拜占庭将军问题,英文Byzantine Generals Problem。这个问题由Leslie Lamport与另外两人在1982年提出,是为了解释一致性问题的一个虚拟模型。


11,零成本证明

去中心化,无需第三方参与完成证明。


12,TOKEN

Token是一种数字化的价值载体,是权益证明。它有两个关键因素,第一,它是所有人都信任的凭证,不可篡改,可以交易,转让,同时可以销毁,不可逆。第二,它一定要代表价值,并且一定要代表真实的价值。



来源:中机区块链实验室


延展阅读:

【区块链+】专题报告: 区块链战略意义、应用前景及相关投资标的

策略 、TMT团队 建银国际

中共中央政治局 10 月 24 日下午就区块链技术发展现状和趋势进行第十八次集体学习。国家领导人在主持学习时强调,区块链技术的集成应用在新的技术革新和产业变革中起着重要作用。我们要把区块链作为核心技术自主创新的重要突破口,明确主攻方向,加大投入力度,着力攻克一批关键核心技术,加快推动区块链技术和产业创新发展。


中国在改革开放的进程中,积极借鉴欧美过去几百年的发展经验,结合自身努力获得了高速发展。但在传统领域,仍然受制于人,是行业规则的接受者。然而在新经济领域,中国现在完全有能力率先发力,领先一步,成为行业规则的制定者。互联网的发展应用,就已可见一斑,但这还远远不够。从中美贸易战中就可以看到,美国的科技在关键基础领域还是遏制住中国的咽喉,导致中国科技发展受制。

但是在区块链技术这个更加全新的领域,不光未来的应用场景目前还不清晰,甚至一些基础层面的技术仍在探索及快速发展阶段。大家可以说在同一起跑线上,所以在区块链核心技术的创新突破方面,我们有很大的胜算。全球主要国家都在加快布局区块链技术发展。在区块链技术发展上,中国正在抢占跑道。在中美贸易摩擦的大背景下,中国企业越来越强调对最核心技术的掌控,从政府政策引导来看,也更加鼓励企业进行区块链核心技术的自主创新。中国在区块链竞争领域的目标就是争夺第一。

区块链技术能够延伸到各行各业,尤其敏感的是数字金融和数字资产交易领域,这就使得区块链自带金融属性,也会积极调动社会资本的参与度,同时也带来了金融风险,是一把双刃剑。但事实上 ICO只是区块链技术支持下的某一项应用,因其造富功能而发展较快。2017 年七部委联合禁止 ICO 非法募资,但并没有禁止区块链技术发展。而区块链技术健康发展,除了需要其金融属性吸引的社会资本参与,也需要相关制度的适当管制,更需要政府引导下的多方面应用的探索。从区块链的技术和应用的角度来找到跟各大产业的结合点,从区块链的技术、理论、人才、应用场景等各个维度抢占国际先机,以中国为核心打造全球区块链生态。区块链技术的关键在于融合。区块链技术一定要解决某一领域的具体问题,这就要求区块链技术能深入到具体场景中。区块链技术在产业应用中,也不是一个点的应用,更多是融合的应用。区块链技术不可篡改、多方参与的特性使得区块链在民生与公共服务领域有天然的优势,未来在教育、就业、养老、精准扶贫、医疗健康、商品防伪、食品安全、公益和社会救助等方面的应用价值会逐步显现出来。

区块链是一串使用密码学方法相关联产生的数据块,每一个数据块中包含了一次加密货币网络交易的信息,用于验证其信息的有效性(防伪)和生成下一个区块,是分布式数据存储、点对点传输、共识机制、加密算法等计算机技术的新型应用模式, 是数字化革命进程中的一项重要技术组成。根据国内政府及民间研究机构的判断,目前中国已经进入到以大数据、云计算、人工智能、区块链技术为主的数字化革命时期。

区块链最广泛的作用是帮助解决信任问题。在传统的基于互联网联接的世界,信任问题都是由第三方企业、银行机构、政府部门等大型中介解决的。在智慧城市领域,区块链也有着重要作用。区块链技术与人工智能(AI)、物联网(IoT)和大数据一起时智慧城市的关键技术组成部分。在金融领域,包含区块链技术的数字化革命和传统金融结合将带来几项潜在的重要变革。包括颠覆全球个人支付方式,重塑贸易清结算体系,以及改革全球货币发行机制。在制造业领域,区块链技术可以促进智能制造。物流行业,区块链技术已经或者有可能实现多项应用。其中包括:(1)保证货物安全,避免快递爆仓丢包。区块链技术,能够真实可靠地记录和传递资金流、物流、信息流。(2)优化货物运输路线和日程安排。(3)解决物流中小微企业融资难问题。

在近几年世界各国互联网巨头纷纷布局区块链产业的同时,我国很多互联网企业也已经纷纷入场。2015 年微软发布了以太坊区块链的工具,其后,亚马逊、谷歌等国外互联网巨头均传出布局区块链的进展。在我国,2015 年蚂蚁金服就成立了区块链小组。除此之外,腾讯、百度、京东等也已纷纷布局区块链。其中在港股上市的科技企业也不在少数。腾讯作为中国互联网巨头之一,对新科技的布局从未落后。早在 2017 年,腾讯就已公布了区块链白皮书。最近,腾讯又公布了《2019 腾讯区块链白皮书》。白皮书整体介绍了腾讯的区块链方案,包括TrustSQL 区块链底层平台与腾讯云 TBaaS,并详细展示了 4 个腾讯的区块链最佳实践,包括区块链电子发票、微企链、至信链和区块链银行汇票。小米在 2018 年推出的基于区块链的游戏“加密兔”就是由去中心化技术创造出来的虚拟兔子宠物。加密兔之后,小米又退出列一款 WiFi 链 App,该应用利用区块链技术,允许用户赚取“米粒”兑换相应的奖品。而在美股上市的迅雷,或是未来小米实现其区块链设想的主要平台。除此之外,在港股市场还有一批企业都已宣布布局区块链。


区块链战略目的

中共中央政治局 10 月 24 日下午就区块链技术发展现状和趋势进行第十八次集体学习。国家领导人在主持学习时强调,区块链技术的集成应用在新的技术革新和产业变革中起着重要作用。我们要把区块链作为核心技术自主创新的重要突破口,明确主攻方向,加大投入力度,着力攻克一批关键核心技术,加快推动区块链技术和产业创新发展。

中国在改革开放的进程中,积极借鉴欧美过去几百年的发展经验,结合自身努力获得了高速发展。但在传统领域,仍然受制于人,是行业规则的接受者。然而在新经济领域,中国现在完全有能力率先发力,领先一步,成为行业规则的制定者。互联网的发展应用,就已可见一斑,但这还远远不够。从中美贸易战中就可以看到,美国的科技在关键基础领域还是遏制住中国的咽喉,导致中国科技发展受制。

但是在区块链技术这个更加全新的领域,不光未来的应用场景目前还不清晰,甚至一些基础层面的技术仍在探索及快速发展阶段。大家可以说在同一起跑线上,所以在区块链核心技术的创新突破方面,我们有很大的胜算。全球主要国家都在加快布局区块链技术发展。在区块链技术发展上,中国正在抢占跑道。在中美贸易摩擦的大背景下,中国企业越来越强调对最核心技术的掌控,从政府政策引导来看,也更加鼓励企业进行区块链核心技术的自主创新。中国在区块链竞争领域的目标就是争夺第一。作为新兴前沿技术,区块链还没有形成强大技术壁垒。中国要在此领域实现核心技术突破,束缚和阻碍更小,更容易走在理论最前沿、占据创新制高点、取得产业新优势。此外,无论是在技术、产业、人才、政策上,中国都拥有良好基础,具有形成快速突破的土壤。

区块链技术能够延伸到各行各业,尤其敏感的是数字金融和数字资产交易领域,这就使得区块链自带金融属性,也会积极调动社会资本的参与度,同时也带来了金融风险,是一把双刃剑。但事实上 ICO 只是区块链技术支持下的某一项应用,因其造富功能而发展较快。2017 年七部委联合禁止 ICO 非法募资,但并没有禁止区块链技术发展。而区块链技术健康发展,除了需要其金融属性吸引的社会资本参与,也需要相关制度的适当管制,更需要政府引导下的多方面应用的探索。从区块链的技术和应用的角度来找到跟各大产业的结合点,从区块链的技术、理论、人才、应用场景等各个维度抢占国际先机,以中国为核心打造全球区块链生态。区块链技术的关键在于融合。区块链技术一定要解决某一领域的具体问题,这就要求区块链技术能深入到具体场景中。区块链技术在产业应用中,也不是一个点的应用,更多是融合的应用。区块链技术不可篡改、多方参与的特性使得区块链在民生与公共服务领域有天然的优势,未来在教育、就业、养老、精准扶贫、医疗健康、商品防伪、食品安全、公益和社会救助等方面的应用价值会逐步显现出来。

腾讯发布的《2019 腾讯区块链白皮书》就提出了区块链与产业融合的逻辑与路径:一方面助力实体产业,另一方面融合传统金融。

区块链通过点对点的分布式记账方式、多节点共识机制、非对称加密和智能合约等多种技术手段建立强大的信任关系和价值传输网络,使其具备分布式、去信任、不可篡改、价值可传递和可编程等特性。区块链可深度融入到传统产业中,通过融合产业升级过程中遇到的信任和自动化等问题,极大地增强共享和重构等方式助力传统产业升级,重塑信任关系,提高产业效率。

从发展阶段来看,区块链对产业的赋能可以分为三步:

第一步,是解决中心化系统的弊端,比如数据透明度和数据隐私保护问题,强调增信,增强数据可信度,强化数据公信力,例如存证项目,存,即数据上链;证,证明数据不可篡改。目前腾讯区块链涉及的项目基本都有解决第一层问题。

第二步,区块链用多中心方式结合智能合约等技术解决多方信任协作问题,在数据增信的基础上,重塑信任关系和合作关系,比如腾讯微企链解决的供应链融资问题,促进了小微企业、核心企业以及金融机构等参与方的信任协作关系。

第三步,也是想象空间最大的一层,就是数字资产,未来会有越来越多的资产数字化和数字资产化。国家领导人的讲话第一次出现「数字资产交易」,将数字货币被定性为金融创新。作为一种价值技术的通用平台,区块链可以帮助传统产业实现在数字世界的流转,也可以通过确权让数据、ip 等无形资产数字化,进行交易。这是未来数字经济的重要基础,也具有重构金融潜力。

在本次重提区块链之前,事实上,中国早在 2016 年 1 月就已将区块链作为战略性前沿技术首次写入《“十三五”国家信息化规划》,此后全国多个省、市、自治区及特别行政区,都相继发布相关政策,市场就已经开始积极反应,吸引各类人才及资本的投入。而此次更是将区块链设为核心技术创新突破口,为区块链技术未来的发展,以及如何带动社会进步指明方向。这前所未有的重视高度,势必将推动中国在该领域更快更大发展。

区块链技术的潜在用途

区块链是一串使用密码学方法相关联产生的数据块,每一个数据块中包含了一次比特币网络交易的信息,用于验证其信息的有效性(防伪)和生成下一个区块,是分布式数据存储、点对点传输、共识机制、加密算法等计算机技术的新型应用模式。

区块链是数字化革命进程中的一项重要技术组成。根据国内政府及民间研究机构的判断,目前中国已经进入到以大数据、云计算、人工智能、区块链技术为主的数字化革命时期。区块链技术是数字化变革进程中一个重要技术组成部分。数字化从整体上来讲具有全空域、全流程、全场景、全解析和全价值的五大基因。全空域是指打破区域和空间障碍;全流程是指关系到人类所有生产、生活流程中每一个点都进行每天 24 小时不停地信息积累;全场景是指跨越行业界别,把人类所有生活、工作中的行为场景全部打通;全解析是指通过人工智能的收集、分析和判断,预测人类所有行为信息,产生不同于传统的全新认知、全新行为和全新价值;全价值是指打破单个价值体系的封闭性,穿透所有价值体系,并整合与创建出前所未有的、巨大的价值链。每当数字化与传统产业链结合起来就会形成新的经济组织方式,进而颠覆传统产业。例如数字化与工业制造相结合形成工业制造 4.0;与物流行业相结合形成智能物流体系;与城市管理相结合形成智慧城市;与金融结合形成金融科技。在与金融相结合的过程中,数字化拥有的海量信息、计算能力、共识机制,可以大幅度的提高金融服务的效率、安全性,降低金融机构运营成本、坏账率和风险。

区块链最广泛的作用是帮助解决信任问题。在传统的基于互联网联接的世界,信任问题都是由第三方企业、银行机构、政府部门等大型中介解决的。人们在网络上进行身份认证、银行转账、消费交易,都是基于对这些大型中介的信任。大型中介在运营平台,提供服务的同时从大量的交易中抽取一部分佣金作为利润来源。与此相反,区块链提出的是一种所谓的“机器信任”或“民主化的信任”。在区块链社区的对等网络中,没有管理员之类的角色对于人们的交易进行集权控制,而是使用共识机制对于人们的交易行为进行验证确认,并在网络中直接对于价值信息进行传递。也就是说在一个互不信任的网络中,区块链中提出的解决方案是让各个节点出于自身利益最大化的考虑,自动遵循某种规则进行交易记录的真实性验证,然后将经过判断后真实的交易记入区块链中。

在智慧城市领域,区块链也有着重要作用。区块链技术与人工智能(AI)、物联网(IoT)和大数据一起时智慧城市的关键技术组成部分。它具有的特点是数据在多方之间透明共享,以确保信息的准确性;数据安全,没有被篡改的风险;数据是去中心化的。区块链技术可在智慧城市的以下领域发挥重要作用,包括(1) 付款和汇款。区块链支持的支付解决方案非常适合一些有远程协作的公司。小企业业主可以安全快速地将资金转移给任何人,而无需向中介机构支付任何额外的交易费用。政府机构也可以使用这种转帐方式,包括但不限于:城市项目援助、福利、退休金、工资等。(2) 城市治理。区块链可以借助于一系列活动的智能合约,来帮助促进城市治理。从进行投票的公开化,到自动化审批程序、报税、跟踪资产所有权等,区块链可以使整个系统运行顺畅。(3) 保险。区块链技术可以基于公共密钥密码术的数字签名(而不是基于常规密码的系统),帮助跟踪和管理数字身份。(4) 供应链管理。在智能合约和其他相关应用程序的支持下,区块链可以轻松协助管理供应链。从食品和农业到物流业及其他行业,区块链可以在体系中提高生产者和消费者之间的透明度。(5) 医疗保健。分散的分类账本可用于存储患者的个人详细信息,医院可以和其他实体共享该信息。这不仅将有助于有效地提交保险索赔,还将排除任何数据篡改的情况。(6) 环境。区块链不仅有助于简化流程,而且还可以尽可能控制环境。它可用于跟踪电器、车辆等的碳足迹。记录不能被修改,从而可以用来确定在销售点收取的碳税额度。(7)能源。基于区块链的 P2P 能源交易解决方案,可以帮助社区轻松使用太阳能和其他可持续替代能源。归功于其不变性,区块链消除了对中间商的需求,个人能够生产、购买、出售和交易能源。还可以促进更好的垃圾回收管理。(8) 身份识别。区块链以去中心化的身份管理系统的形式提供了一种安全的机制来存储和验证用户身份。不仅有助于轻松存储,而且还可以帮助政府发现身份盗用和其他相关欺诈行为。

在金融领域,包含区块链技术的数字化革命和传统金融结合将带来几项潜在的重要变革。包括(1)颠覆全球个人支付方式。移动支付的飞速发展已经使得个人的资金往来信息沉淀下来成为信用数据,而区块链技术在金融领域的逐步渗透将逐步改写个人跨境转账的底层技术实现方式,跨境汇款中的多方通过区块链技术将提高信息传递及处理效率。(2) 重塑贸易清结算体系。在人民币跨境支付系统(CIPS)上线之前,人民币跨境清算高度依赖美国的 SWIFT 系统和 CHIPS 系统,存在一定安全风险。而区块链技术具有去中心化、信息不可篡改、集体维护、可靠数据库、公开透明五大特征,通过大数据平台、区块链技术可以构建形成一个新的清结算网络,而从绕过 SWIFT 和 CHIPS 全球支付体系。(3) 改革全球货币发行机制。中国人民银行已经准备推出基于区块链技术的全新加密电子货币体系 DCEP。它不是现有货币的数字化,而是 M0 的替代,可使得交易环节对账户依赖程度大为降低,有利于人民币的流通和国际化。同时 DCEP 可以实现货币创造、记账、流动等数据的实时采集,为货币的投放、货币政策的制定与实施提供有益的参考。(4) 提高产业链运营效率。5G 时代,数字平台将进一步进化为万物互联平台,带动互联网产业从 to C 型的消费类互联网发展为 to B 型的产业类互联网转移。科技金融可以连接数据平台、金融企业、产业链上下游,帮助各方优化配置资源、提高运行效率以及降低运行成本。

在制造业领域,区块链技术可以促进智能制造。与现有的集中式系统相比,使用区块链的分布式分类账具有优势。集中的系统容易受到人为错误、欺诈和除其他缺陷之外的记录丢失的影响。然而,基于区块链的解决方案可以实现(1)提供基于部件的真实性可追溯性的原产地 (2)保存每个零件的设计- 制造- 使用周期的完整记录 (3)提供通过数字路径保护数据传输。(4)实现数字版权管理,可授权交易,还可以通过智能合约实现流程自动化。

在物流行业,区块链技术已经或者有可能实现多项应用。其中包括(1)保证货物安全,避免快递爆仓丢包。区块链技术,能够真实可靠地记录和传递资金流、物流、信息流。物流行业利用区块链基础平台,可优化资源利用率、压缩中间环节、提升行业整体效率。(2)优化货物运输路线和日程安排。把集装箱信息存储在数据库里,区块链的存储解决方案会自主决定集装箱的运输路线和日程安排。这些智能集装箱还可对过往的运输经验进行分析,不断更新自己的路线和日程设计技能,使效率不断提高。对于收货人来说,不但能从货物离港到货物到达目的港为止全程跟踪其物流消息,并且还能随时修改优化货物运输的日程安排。(3)解决物流中小微企业融资难问题。区块链技术可以将信息化的商品价值化,资产化,主要是因为区块链技术的所记载的资产不可更改,不可伪造。而固定了商品的唯一所有权,可以使得所有物流链条中的商品可追溯、可证伪、不可篡改,实现物流商品的资产化。利用区块链基础平台,可使资金有效、快速地接入到物流行业,从而改善中小企业的营商环境。

在区块链行业应用方面,国家领导人用五个“要”为区块链如何服务社会指明了方向:要推动“区块链+实体经济”、要探索“区块链+”在民生领域的运用、要推动“区块链+智慧城市”、要探索“区块链+政务服务”、要促进“区块链+互联互通”。

“区块链+实体经济”方面,要推动区块链和实体经济深度融合,解决中小企业贷款融资难、银行风控难、部门监管难等问题。该方面已有一些成熟案例。中国建设银行区块链贸易金融平台上线于 2018 年 4 月,有 20余家国内银行机构参与,完成国内信用证、福费廷、国际保理等三大功能的商业化应用。截至目前,累计交易量已突破 3600 亿元。区块链解决了贸易金融领域一直以来难以解决的业务痛点问题:参与方众多、业务资料繁杂、单据流转通道不统一、交易参与方之间信任问题等等。全功能区块链福费廷交易平台自 2018 年 9月 30 日上线,在上线不到一年的时间内,累计交易量高达 200 亿元,目前已有中国银行、民生银行、中信银行、光大银行、平安银行等 30 余家银行机构加入或明确加入意向。该平台是基于区块链技术的福费廷金融资产交易集市采用统一的技术平台和数据标准,业务规则由智能合约实现非中心化管理,可以促进市场的对手方发现和价格发现,提升交易效率和市场透明度,有效规范现有福费廷业务交易市场,为监管部门提供有效的资产交易监管途径,建立有效信用市场。2017 年 8 月 16 日,浙商银行基于趣链科技底层区块链技术平台,推出了业内首个基于区块链技术的企业“应收款链平台”。截至 2018 年末,平台累计签发应收账款 2600余笔,签发金额超过 1000 亿元。微企链平台是联易融与腾讯共同合作,运用腾讯区块链技术打造的供应链金融服务平台。在供应链金融领域,2019 年 5 月 17 日,“微企链” ABS 项目获得深交所无异议函,获批储架规模 100 亿元。万向区块链供应链金融服务平台 2019 年 6 月与江西银行、江西正邦科技达成合作,目前已帮助多家企业尤其是中小微企业获得多笔融资,平台上发生的总融资金额已超过 1 亿元。

“区块链+民生”方面,要探索“区块链+”在民生领域的运用,积极推动区块链技术在教育、就业、养老、精准脱贫、医疗健康、商品防伪、食品安全、公益、社会救助等领域的应用,为人民群众提供更加智能、更加便捷、更加优质的公共服务。纸贵科技与甘肃天水市林业局合作的“天水链苹”,应用一物一码、分布式身份标识(DID)等诸多先进区块链技术,提供了果品溯源产品,各参与节点都将采集到的数据记录到区块链上,实现果品生产上下游的追溯体系。为构建来源可查,去向可追,责任可究的全链条可追溯系统奠定基础。此案例于 2018 年 10 月 10 日被纳为可信区块链溯源白皮书中的成功案例之一。区块链公证摇号系统由杭州互联网公证处与趣链科技共同开发,于 2019 年 4 月 28 日上线测试,先后运用于天猫精灵的 618 抽奖活动、中国移动举办的“查网龄,送流量四重礼”活动。自 2016 年开始,蚂蚁金服公益平台接入蚂蚁区块链。目前平台上所有的公益项目和用户捐赠信息都已写入区块链。据《蚂蚁金服公益平台 2018 运营报告》显示,蚂蚁金服公益平台 2018 年募捐金额 6.7 亿元,捐赠人次 5.5 亿,平台通过大数据、大流量优势为近 140 家具有公募资格的慈善组织的近 1300 个优秀项目提供公开募捐服务。房产通针对商品房市场存在的变相加价、捂盘惜售、摇号失信、虚假广告、中介乱象等一系列痛点,亿房达基于区块链技术推出全国首个基于区块链的商品房市场痛点解决方案。在由蚂蚁金服主办的“链创·未来”蚂蚁区块链创新大赛中,房产通获得季军。

“区块链+智慧城市”要推动区块链底层技术服务和新型智慧城市建设相结合,探索在信息基础设施、智慧交通、能源电力等领域的推广应用,提升城市管理的智能化、精准化水平。2018 年 2 月,雄安建成区块链租房应用平台通过区块链租房应用平台挂牌房源信息、房东房客的身份信息以及房屋租赁合同信息将得到多方验证,具有无法篡改的特性。2017 年 6 月 22 日,佛山市禅城区联合世纪互联集团打造“智信禅城”平台,该平台基于区块链技术分布式、可追溯、不可篡改、非对称加密、自维护等特性,目的是为构建信用禅城提供新途径。平安智慧交通提出“1+7+C”智慧交通一体化管理平台,围绕城市畅通、事故安全、运输管理、出行服务四大方面构建新型智慧交通标杆城市,截至 2019 年 6 月已发布预约通行、智能事故快处、车辆违法监管、刷脸执法、交通舆情监测、交通执法监督等 10 余项智慧交通核心产品。其中,“预约通行平台”自2018 年“五一”上线以来,已在深圳东部大鹏梅沙景区、会展中心迎春花市、仙湖植物园等地落地实践,平均车速提升 12%,综合警情大幅下降,使城市交通管理更加高效。

“区块链+政务服务”要探索利用区块链数据共享模式,实现政务数据跨部门、跨区域共同维护和利用,促进业务协同办理,深化“最多跑一次”改革,为人民群众带来更好的政务服务体验。不动产区块链信息共享平 2018 年 11 月率先在湖南省娄底市应用上线,具有自主知识产区的政务区块链网络已经稳定运营一年,为不动产、房产、公积金中心、法院、工商等多部门数据共享提供底层区块链服务,不动产区块链信息共享平台已经完成娄底市 19 万户、30 万套不动产信息数据上链登记,新增不动产登记记录数据全部实时上链,每天业务办理次数超过 1145 笔。区块链工商税务登记平台通过区块链技术为网红、主播等个体工商户提供方便快捷的远程工商税务登记服务。目前,已完成 162 家个体户工商登记,为我市新增纳税收入 2500 万元,预计 2019 年新增注册企业 300 家,地方新增纳税 5000 万元。国有资金比价平台利用区块链构建了完全公平、公证、公开、全程主动接受监管的资金存管体系,让银行敢于报价,让企业高效决策,提升自己效益;给监管部门提供了动态实时监管渠道。该平台于 6 月 22 日正式上线,累计注册金融机构 17 家,完成存管资金1.7 亿元。第一次比价实现 6 个专项资金账户、1 个月结构性存款利率 4%,社会效益和经济效益极其明显,6月 28 日市国资委召集会议,在全市国有企业推广。北京互联网法院“天平链”电子证据平台着力解决电子证据存证、上链证据在线勘验问题。从 2018 年建立之今,“天平链”已完成跨链接入区块链节点 18 个,上链电子数据超过 900 万条,跨链存证数据量已达上亿条,服务于数十个行业应用。

区块链标的

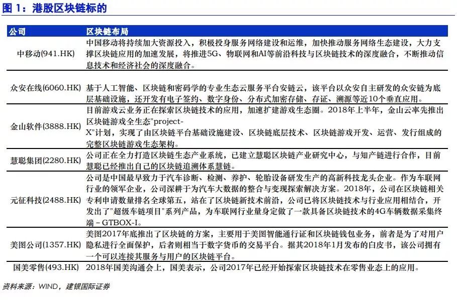
在近几年世界各国互联网巨头纷纷布局区块链产业的同时,我国很多互联网企业也已经纷纷入场。2015 年微软发布了以太坊区块链的工具,其后,亚马逊、谷歌等国外互联网巨头均传出布局区块链的进展。在我国,2015 年蚂蚁金服就成立了区块链小组。除此之外,腾讯、百度、京东等也已纷纷布局区块链。其中在港股上市的科技企业也不在少数。

腾讯(700.HK)

腾讯作为中国互联网巨头之一,对新科技的布局从未落后。早在 2017 年,腾讯就已公布了区块链白皮书。最近,腾讯又公布了《2019 腾讯区块链白皮书》。白皮书整体介绍了腾讯的区块链方案,包括 TrustSQL 区块链底层平台与腾讯云 TBaaS,并详细展示了 4 个腾讯的区块链最佳实践,包括区块链电子发票、微企链、至信链和区块链银行汇票。

电子发票

腾讯区块链作为区块链电子发票的底层技术提供方,为用户提供开具区块链电子发票的通用入口——结账后即可通过手机微信自助申请开票,一键报销,发票状态信息同步至企业和税务局,进而达到“交易即开票,开票即报销”。一年时间过去,区块链电子发票已覆盖 100 多个行业,接入企业超过 5300 家,开具区块链电子发票累计超过 600 万张,累计开票金额达 39 亿元。

微企链

微企链是由腾讯旗下的腾讯金融科技与联易融共同打造,腾讯将其定义为“供应链金融+区块链+ABS 平台”。截至 2018 年末,微企链在运行不到一年的时间内,已服务核心企业 71 家,接入合作银行 12 家,服务领域涵盖地产、能源、汽车、医药等。完成链上流水达百亿级别,穿透供应商层级大概一两级,与传统银行贷款相比能降低 2 到 8 个点的利率。2019 年 5 月 17 日,微企链 ABS 项目获得深交所无异议函,获批储架规模100 亿元。

至信链

“至信链”由腾讯、中国网安、北明软件发起建设的,旨在向社会提供安全、权威、客观、公正的司法区块链应用服务。“至信链”致力于构建数字生态信任基础。针对政府机构,“至信链”可在链上实现价值数据(电子证据)全生命周期可信的流转,帮助提高政府治理效率、降低成本。在企业端,针对知识产权、金融纠纷等场景,“至信链”将致力于解决电子数据易篡改难确权的问题,通过数据可信流转,实现行业协同互信。未来,用户有望基于区块链技术进行身份认证,在酒店、票务购买、账号注册等场景下,既能完成身份核验,又能避免身份信息的泄露。

区块链城商行银行汇票

区块链城商行银行汇票拥有其他区块链技术所具备的防伪、防篡改的特性,和弱中心化,多节点设计的特点,其所有节点构成一个区块链平台,上 层业务系统通过底层的区块链平台,对票据进行统一的存储和操作,这使其可以以极低的成本解决信任与价值的可靠传递难题,以构建一个 更加共享开放、透明可信、可核查追溯的系统。通过区块链城商行银行可以实现汇票签发、解付、背书、退票、撤销、存储、支付、流通等业务信
息的传递。

小米(1810.HK)

小米在 2018 年推出的基于区块链的游戏“加密兔”就是由去中心化技术创造出来的虚拟兔子宠物。所有的加密兔都使用去中心化的方式记录下来,TA 们是独一无二的。一旦被你拥有,就无法被任何人复制、修改或销毁。你的加密兔形象由多种基因随机组合而成。加密兔之后,小米又推出列一款 WiFi 链 App,该应用利用区块链技术,允许用户赚取“米粒”兑换相应的奖品。而在美股上市的迅雷,或是未来小米实现其区块链设想的主要平台。今年 7 月,小米金融出了一份关于区块链金融的报告《区块链技术在金融领域的应用》。华米科技更被爆出要推出区块链技术与运动大数据结合的项目。

在港股市场,另外还有一批企业都已宣布布局区块链。



先进制造业+工业互联网




产业智能官  AI-CPS


加入知识星球“产业智能研究院”:先进制造业OT(自动化+机器人+工艺+精益)和工业互联网IT(云计算+大数据+物联网+区块链+人工智能)产业智能化技术深度融合,在场景中构建状态感知-实时分析-自主决策-精准执行-学习提升的产业智能化平台;实现产业转型升级、DT驱动业务、价值创新创造的产业互联生态链。


产业智能化平台作为第四次工业革命的核心驱动力,将进一步释放历次科技革命和产业变革积蓄的巨大能量,并创造新的强大引擎; 重构设计、生产、物流、服务等经济活动各环节,形成从宏观到微观各领域的智能化新需求,催生 新技术、新产品、新产业、新业态和新模式; 引发经济结构重大变革,深刻改变人类生产生活方式和思维模式,实现社会生产力的整体跃升。

产业智能化技术分支用来的今天,制造业者必须了解如何将“智能技术”全面渗入整个公司、产品、业务等商业场景中, 利用工业互联网形成数字化、网络化和智能化力量,实现行业的重新布局、企业的重新构建和焕然新生。

版权声明产业智能官(ID:AI-CPS推荐的文章,除非确实无法确认,我们都会注明作者和来源,涉权烦请联系协商解决,联系、投稿邮箱:erp_vip@hotmail.com。




登录查看更多
0

相关内容

区块链(Blockchain)是由节点参与的分布式数据库系统,它的特点是不可更改,不可伪造,也可以将其理解为账簿系统(ledger)。它是比特币的一个重要概念,完整比特币区块链的副本,记录了其代币(token)的每一笔交易。通过这些信息,我们可以找到每一个地址,在历史上任何一点所拥有的价值。

知识荟萃

精品入门和进阶教程、论文和代码整理等

更多

查看相关VIP内容、论文、资讯等
大数据安全技术研究进展
专知会员服务
96+阅读 · 2020年5月2日
德勤:2020技术趋势报告,120页pdf
专知会员服务
192+阅读 · 2020年3月31日
专知会员服务
126+阅读 · 2020年3月26日
新时期我国信息技术产业的发展
专知会员服务
71+阅读 · 2020年1月18日
【大数据白皮书 2019】中国信息通信研究院
专知会员服务
138+阅读 · 2019年12月12日
资源|Blockchain区块链中文资源阅读列表
专知会员服务
44+阅读 · 2019年11月20日
【白皮书】“物联网+区块链”应用与发展白皮书-2019
专知会员服务
94+阅读 · 2019年11月13日
人工智能应用实践与趋势
人工智能学家
13+阅读 · 2019年9月20日
【数字孪生】数字孪生技术发展趋势与安全风险浅析
产业智能官
54+阅读 · 2019年8月28日
【边缘计算】边缘计算在能源物联网中的应用
产业智能官
9+阅读 · 2019年7月14日
【物联网】物联网产业现状与技术发展
产业智能官
15+阅读 · 2018年12月17日
【精华版】2017年区块链干货合集
FinTech前哨
4+阅读 · 2018年1月11日
【区块链】区块链是什么?20问:读懂区块链
产业智能官
8+阅读 · 2018年1月10日
【工业互联网】工业互联网与工业大数据分析的应用
产业智能官
12+阅读 · 2017年12月26日
A Survey on Bayesian Deep Learning
Arxiv
64+阅读 · 2020年7月2日
3D Deep Learning on Medical Images: A Review
Arxiv
13+阅读 · 2020年4月1日
Arxiv
9+阅读 · 2019年4月19日
VIP会员
相关VIP内容
大数据安全技术研究进展
专知会员服务
96+阅读 · 2020年5月2日
德勤:2020技术趋势报告,120页pdf
专知会员服务
192+阅读 · 2020年3月31日
专知会员服务
126+阅读 · 2020年3月26日
新时期我国信息技术产业的发展
专知会员服务
71+阅读 · 2020年1月18日
【大数据白皮书 2019】中国信息通信研究院
专知会员服务
138+阅读 · 2019年12月12日
资源|Blockchain区块链中文资源阅读列表
专知会员服务
44+阅读 · 2019年11月20日
【白皮书】“物联网+区块链”应用与发展白皮书-2019
专知会员服务
94+阅读 · 2019年11月13日
相关资讯
人工智能应用实践与趋势
人工智能学家
13+阅读 · 2019年9月20日
【数字孪生】数字孪生技术发展趋势与安全风险浅析
产业智能官
54+阅读 · 2019年8月28日
【边缘计算】边缘计算在能源物联网中的应用
产业智能官
9+阅读 · 2019年7月14日
【物联网】物联网产业现状与技术发展
产业智能官
15+阅读 · 2018年12月17日
【精华版】2017年区块链干货合集
FinTech前哨
4+阅读 · 2018年1月11日
【区块链】区块链是什么?20问:读懂区块链
产业智能官
8+阅读 · 2018年1月10日
【工业互联网】工业互联网与工业大数据分析的应用
产业智能官
12+阅读 · 2017年12月26日
Top
微信扫码咨询专知VIP会员