数据安全市场研究报告(附报告),93页ppt

2022 年 11 月 3 日 专知

数据安全的新旧定义

在网络架构相对简单的早期,数据一般只在服务器、网络和办公电脑之间流存,因此数据安全通常被定义为数据库安全和内部数据防泄漏,通过如设置数据库权限、复杂密码等方式保护好数据库,通过规范员工行为、文档加密等方式防止内部数据泄漏。

随着互联网的快速发展,信息化程度的不断提升和数据时代的到来,数据的流存节点和区域变得繁杂,流动量呈现指数级增长,使用方式也不断多样化,原有的保护方式已无满足当下的安全需求,数据安全作为独立的安全体系被重新定义。

《中华人民共和国数据安全法》的第三条中,给出了新的数据安全定义:数据,是指任何以电子或者其他方式对信息的记录。数据处理,包括数据的收集、存储、使用、加工、传输、提供、公开等。数据安全,是指通过采取必要措施,确保数据处于有效保护和合法利用的状态,以及具备保障持续安全状态的能力。

数据安全和网络安全的边界:

狭义的网络安全(Network Security)是以网络为中心安全体系,使用防火墙、网络访问控制、分布式拒绝服务攻击等防护手段,强调节点和区域的保护形式。随着云、网、端的不断延伸,网络安全(Network Security)的概念逐步拓展至网络空间安全(Cyberspace Security),也就是广义的网络安全,泛指一切处于通信网络覆盖下的安全体系。

新的数据安全(data Security),是指以数据为中心的安全体系,以数据的采集、传输、存储、处理(使用)、交换(共享)、销毁等覆盖全生命周期的安全为目标,侧重于从数据产生到销毁的全生命周期的保护,保护方式类似于伴随数据全生命周期的安保人员,强调数据的所有权、管辖权、隐私权等。

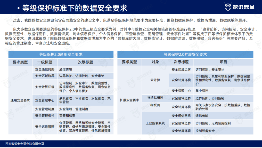
等级保护标准下的数据安全要求

过去,我国数据安全建设包含在网络安全的建设之中,以满足等级保护规范要求为主要标准,围绕数据库保护、数据防泄漏、数据脱敏等展开。

以大多数企业需要满足的等级保护2.0中的第三级安全要求为例,对其中与数据安全相关性较高的标准进行梳理,“边界防护、访问控制、安全审计、数据完整性、数据保密性、数据备恢复、剩余信息保护、个人信息保护、审查与检查、密码管理、安全事件处置”等构成了在等级保护标准体系下的数据安全要求,也因此形成了围绕数据库保护和数据防泄漏为中心的“数据库防火墙、数据库审计、数据防泄漏,数据脱敏,容灾备份”等主要产品,及相应的管理制度、审查办法和安全运维。


专知便捷查看

便捷下载,请关注专知公众号(点击上方蓝色专知关注)

  • 后台回复“DS93” 就可以获取 数据安全市场研究报告(附报告),93页ppt》专知下载链接

                       
专知,专业可信的人工智能知识分发 ,让认知协作更快更好!欢迎注册登录专知www.zhuanzhi.ai,获取100000+AI(AI与军事、医药、公安等)主题干货知识资料!
欢迎微信扫一扫加入专知人工智能知识星球群,获取最新AI专业干货知识教程资料和与专家交流咨询
点击“ 阅读原文 ”,了解使用 专知 ,查看获取100000+AI主题知识资料

登录查看更多
2

相关内容

通过采用各种技术和管理措施,使网络系统正常运行,从而确保网络数据的可用性、完整性和保密性。
中国数据中台行业研究报告
专知会员服务
64+阅读 · 2022年11月19日
中国数字化采购行业研究报告,36页ppt
专知会员服务
18+阅读 · 2022年6月3日
2022技术趋势(中文版),113页ppt
专知会员服务
101+阅读 · 2022年4月11日
车联网数据安全监管制度研究报告2022
专知会员服务
38+阅读 · 2022年3月28日
《人脸识别数据安全标准化研究报告(2021版)》发布
专知会员服务
33+阅读 · 2022年1月2日
工业互联网创新发展成效报告(2018-2021年),91页pdf
专知会员服务
55+阅读 · 2021年11月5日
专知会员服务
149+阅读 · 2021年6月1日
专知会员服务
121+阅读 · 2021年3月11日
最新《深度卷积神经网络理论》报告,35页ppt
专知会员服务
47+阅读 · 2020年11月30日
中国数据中台行业研究报告,48页ppt
专知
2+阅读 · 2022年11月19日
中国电力产业数字化研究报告,61页ppt
专知
5+阅读 · 2022年7月13日
浅谈十四五教育信息化的数据安全建设思路
CCF计算机安全专委会
1+阅读 · 2022年5月18日
数据安全研究报告(下)
CCF计算机安全专委会
5+阅读 · 2022年4月19日
数据安全研究报告(上)
CCF计算机安全专委会
11+阅读 · 2022年4月18日
2021年中国安全运营报告
CCF计算机安全专委会
3+阅读 · 2022年4月15日
2021年车联网安全研究报告
CCF计算机安全专委会
1+阅读 · 2022年4月7日
车联网数据安全监管制度研究报告2022
专知
0+阅读 · 2022年3月29日
《2021—2022中国大数据产业发展报告》
专知
12+阅读 · 2022年1月23日
国家自然科学基金
1+阅读 · 2014年12月31日
国家自然科学基金
0+阅读 · 2014年12月31日
国家自然科学基金
0+阅读 · 2013年12月31日
国家自然科学基金
0+阅读 · 2013年12月31日
国家自然科学基金
0+阅读 · 2013年12月31日
国家自然科学基金
1+阅读 · 2013年12月31日
国家自然科学基金
0+阅读 · 2013年12月31日
国家自然科学基金
2+阅读 · 2012年12月31日
国家自然科学基金
0+阅读 · 2012年12月31日
国家自然科学基金
7+阅读 · 2011年9月30日
Arxiv
0+阅读 · 2022年12月28日
Arxiv
15+阅读 · 2021年7月14日
Arxiv
19+阅读 · 2021年2月4日
已删除
Arxiv
32+阅读 · 2020年3月23日
VIP会员
相关VIP内容
中国数据中台行业研究报告
专知会员服务
64+阅读 · 2022年11月19日
中国数字化采购行业研究报告,36页ppt
专知会员服务
18+阅读 · 2022年6月3日
2022技术趋势(中文版),113页ppt
专知会员服务
101+阅读 · 2022年4月11日
车联网数据安全监管制度研究报告2022
专知会员服务
38+阅读 · 2022年3月28日
《人脸识别数据安全标准化研究报告(2021版)》发布
专知会员服务
33+阅读 · 2022年1月2日
工业互联网创新发展成效报告(2018-2021年),91页pdf
专知会员服务
55+阅读 · 2021年11月5日
专知会员服务
149+阅读 · 2021年6月1日
专知会员服务
121+阅读 · 2021年3月11日
最新《深度卷积神经网络理论》报告,35页ppt
专知会员服务
47+阅读 · 2020年11月30日
相关资讯
中国数据中台行业研究报告,48页ppt
专知
2+阅读 · 2022年11月19日
中国电力产业数字化研究报告,61页ppt
专知
5+阅读 · 2022年7月13日
浅谈十四五教育信息化的数据安全建设思路
CCF计算机安全专委会
1+阅读 · 2022年5月18日
数据安全研究报告(下)
CCF计算机安全专委会
5+阅读 · 2022年4月19日
数据安全研究报告(上)
CCF计算机安全专委会
11+阅读 · 2022年4月18日
2021年中国安全运营报告
CCF计算机安全专委会
3+阅读 · 2022年4月15日
2021年车联网安全研究报告
CCF计算机安全专委会
1+阅读 · 2022年4月7日
车联网数据安全监管制度研究报告2022
专知
0+阅读 · 2022年3月29日
《2021—2022中国大数据产业发展报告》
专知
12+阅读 · 2022年1月23日
相关基金
国家自然科学基金
1+阅读 · 2014年12月31日
国家自然科学基金
0+阅读 · 2014年12月31日
国家自然科学基金
0+阅读 · 2013年12月31日
国家自然科学基金
0+阅读 · 2013年12月31日
国家自然科学基金
0+阅读 · 2013年12月31日
国家自然科学基金
1+阅读 · 2013年12月31日
国家自然科学基金
0+阅读 · 2013年12月31日
国家自然科学基金
2+阅读 · 2012年12月31日
国家自然科学基金
0+阅读 · 2012年12月31日
国家自然科学基金
7+阅读 · 2011年9月30日
相关论文
Arxiv
0+阅读 · 2022年12月28日
Arxiv
15+阅读 · 2021年7月14日
Arxiv
19+阅读 · 2021年2月4日
已删除
Arxiv
32+阅读 · 2020年3月23日
Top
微信扫码咨询专知VIP会员