领导层凋零,基层塌方:落寞暴风的悲情自救

2019 年 6 月 6 日 凤凰财经

暴风的问题,有运气欠佳的成分,不过更多的还是觊觎通过“非内容”的手段,解决“缺内容”的问题,这无异于缘木求鱼。


来源:一点财经(yidiancaijing),作者:刘亚杰,编辑:刘煜,原标题《暴风的悲情自救》


一提起暴风,总有无限风光。


推出PC时代大杀四方的万能播放平台,培养A股连续36个涨停板的妖股,以及在VR、智能电视领域的开拓与尝试,都让暴风与冯鑫身上多了几分传奇色彩,成为一代人的回忆。



然而“风流总被雨打风吹去”,多数过往已锁进记忆,暴风已经离开舞台中央太久了,即使是距离最近的辉煌,也要追述到四五年之前,如今被不断提及的总是萧索颓唐。


暴风魔镜、暴风TV、暴风体育的“三驾马车”,早已是明日黄花,沦为资产减值的对象;暴风也成了一艘破船,放任着管理层与基层员工逃逸;各项投资萎靡不振,让暴风不断被排挤,零落在互联网行业的尾部方阵。


属于暴风的时代曾经来过,不过如今已经走远。

 

 

01

独角戏


2019年的5月,北京突然迎来前所未有的热浪,灼烧着让人心慌。


这样的心慌,很快传递到深圳暴风TV员工身上:按照公司的指令,他们刚从深圳三诺大厦中搬走,公司前途未卜,各类谣言揣测让他们对未来难有期待。突然间,一则传闻飘然而至。


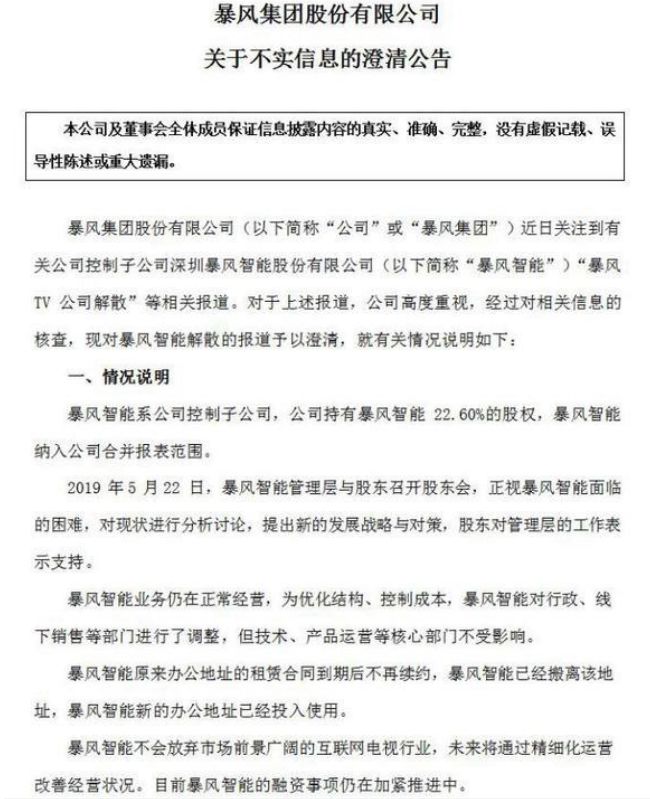
众多员工收到区域总部发送的通知,暴风TV即将解散,公司不再需要他们留守,员工可以开始全新的职场生涯;随后又有员工表示,公司并未解散,而是缩编减员减少支出——暴风已经到了依靠减员才能存活的时候。

 


对一家上市公司而言,业绩可以颓败,可是断不能失了信心。眼看流言漫天,暴风集团发布公开声明否认“公司即将解散”。


暴风管理层宣称,本次人员调整只涉及行政及线下销售部门的部分岗位,技术及产品运营等核心部门均未受到影响。重要岗位的员工将会搬迁至位于月亮湾大道的中国高科大厦,随时欢迎离职员工拜访。



既然已经离开,很多人不愿去拜访伤心地,但有19名离职员工暗中记下暴风TV的地址,准备处理未竟事宜。


此事,可以追述到今年初,这19位离职员工与暴风集团发生劳动纠纷,涉及金额69.04万元,最终提起劳动仲裁,一度让该公司被列入失信被执行人名单。


彼时,暴风同样发布声明表示,矛盾是暂时的,公司仍在健康发展——“还是熟悉的配方,还是原来的味道”面对各方质疑,暴风均作出了类似的回复。


通过群体逼宫,得到暴风的正面回复,这些争取个体权益的人是幸运的。毕竟在他们身后,有太多的人消失在人潮汹涌中,行色匆忙来不及告别。他们都不渺小,有些甚至已身处高管层,却都倒下得“蹑手蹑脚”。


2018年7月末,公司副总经理吕宁宣布辞职,对外理由是“个人原因”;之后的10-11月,暴风证券事务代表赵娜、监事会主席李永强、首席财务官姜浩三人纷纷宣布离职,对外口径都是“个人原因”。


在此过程中,暴风逐渐从引领者变为追赶者。


对冯鑫而言,他可用的人越来越少,肩头的担子越来越重。几番人事调整之后,冯鑫一人兼任董事长、董秘、法人代表、首席产品官、总经理多个职位,忙得不亦乐乎。



领导层逐渐凋零,基层逐渐塌方,最终将舞台留给冯鑫唱“独角戏”。只是纵向来看,暴风行驶在下行轨迹上,已是常态。



02

漂流的生态


如今的暴风,让很多人产生恍若隔世的错愕,印象中的暴风,本不应该是这样。


2015年5月,冯鑫放弃了工具型视频企业的定位,提出向“全球DT大娱乐”战略转型,打造互联网娱乐平台与生态,将VR(虚拟现实)、体育直播、电视作为主业未来的方向。


牛市的A股向来对预期宏远的企业从来没有抵抗力。听闻暴风的改造计划,资方持续追捧。当时暴风已经历“上市后40天内36个涨停板”的辉煌,坚定新战略之后股价更为坚挺。


“希望暴风成为一家每天链接数亿人到平台上的企业。”2016年4月19日,冯鑫在投资者交流会上表示,这样的宏图伟业已布局90%。不过伟业渐成,暴风的问题也开始显现。


完成布局90%之后,暴风骤然停步,让冯鑫焦头烂额的,首先是如何也迈不过去的VR坎儿。


冯鑫原本计划将整个“大娱乐”的生态填装到VR环境中,让用户在全新场景中体验视频、游戏与直播等服务。


然而历经两年多的努力,其产品仍然无法解决眩晕难题与纱窗效应(分辨率不足,导致用户可直接看到屏幕中像素点,如同隔着纱窗),用户体验并不理想。



这些问题并非在暴风身上偶发,整个VR产业一直未能在短期内改善,最终将VR打回原形。“VR市场的热度不断下滑,消费级市场VR产品预期本身有泡沫。”一直研究VR领域的艾媒咨询集团CEO张毅表示。


体验层的短板,直接卡住暴风构建VR生态的咽喉,理想始终未能开枝散叶。公开数据显示,暴风仅上线116款VR游戏,不过没有任何一款给用户留下深刻印象。累计10万次的下载量,以及40.6分钟的平均体验时长——数据如此讽刺,谈生态犹如笑话。


进入2017年,暴风VR梦破,暴风体育首当其冲。它原本是暴风大娱乐生态的另一个拼图,原本是落地VR体验的试验田,如今黯然失色。只是种种迹象表明,暴风体育的问题并非只因为VR拖累。


面对乐视连抢亚足联、意甲、法甲、CBA版权,腾讯手握NBA资源,PPTV独家转播西甲比赛,暴风仅在收购MP&Silva之后,拥有意甲、英超及F1等部分赛事转播权,其庞大的体育生态架构,是在一道夹缝中起步。

 


谁料在VR事业部跌入谷底时,MP&Silva也迎来命运的终结:IMG摘得国家版权垄断意甲赛事,与国际足联和英超阿森纳俱乐部的矛盾,让MP&Silva失去相应赛事的转播权,MP&Silva已是干瘪褶皱难以平复。


2018年10月,英国高等法院宣布MP&Silva执行破产清算。好运并不在暴风一面边,此轮面向内容生态的投资宣告失败。暴风体育用仅有的赔偿款打发员工,随即宣告正式进入“冰封期”。


连续折损暴风VR与暴风体育两大板块,冯鑫心有不甘,于是将所有筹码放在电视板块。“2018年到2020年,我们对内、对外只说一件事情,就是暴风电视。”已被逼到墙角的冯鑫,做好了破釜沉舟的准备。



冯鑫是要通过增加硬件补贴收割市场,再通过仅存的VR资源与体育转播内容建立收费模式,二次开发用户,反哺亏损的硬件部门。“获取到300万用户的时候,我们可以有比较合理的盈利条件。”暴风TV CEO刘耀平表示。


为何有了300万用户,暴风就能实现盈亏平衡?刘耀平没有给出依据,不过并不妨碍暴风将电视业务视为救命稻草。毕竟在暴风现有的硬件平台上,能够集中呈现全部资源的只有电视了。这是扭转败局的唯一机会,再无其他。


于此,人们看到了暴风的歇斯底里:将40英寸电视的价格降至999元,推出旧换新的活动,无所不用其极。


不过残酷的现实是,电视市场格局早已固定,即使暴风再努力,也无法进入用户的认知体系:他们已经习惯高端选择三星、索尼,中端选择TCL、创维,低端选择小米,早已塞不下暴风这一陌生选项。


最终,暴风只在2018年卖掉70万部电视,累计销量仍未达到反哺底线,继续着“卖得越多,亏得越狠”的悲剧。据暴风2018年财报显示,其全年营收为9.02亿,毛利率为-31.97%。


在暴风的运作下,“全球DT大娱乐”的生态理想从未停止四处漂流。

 


03

落伍的无奈


为了一个内容生态,暴风倾尽所有,结果寥寥。其中有运气欠佳,不过更多的问题还是觊觎通过“非内容”的手段,解决“缺内容”的问题,这无异于缘木求鱼。


纵观暴风的三大核心业务,真正涉及到构建内容生态的举措,只有收购MP&Silva获取直播版权这一项。不过因为不可控风险,最终导致投资半途而废,稍微欠缺了运气。


因此在暴风的护城河中,可用的资源只有暴风影音在PC时代原始积累的视频版权,以及VR部门微乎其微的储备。最终决定在大屏端孤注一掷时,支持暴风东山再起的筹码并不多。


2017年,在国内版权意识觉醒之后,视频厂商开始集中修筑内容护城河。此时,暴风正在经历VR与体育两项投资均未见成果的低谷期,没能适应全新的竞争环境。 


这一年,在乐视已经巨亏139亿元,整体由盛转衰时,贾跃亭仍计提30亿元用于购置版权,仅比2016年缩减2亿元;相比之下,暴风仅有8620万元的版权支出,可谓小巫见大巫。



到2018年,乐视深陷财务危机,仍然投入20亿元购买版权;暴风则进一步压缩版权支出,投入金额控制在5100万元以内。至于优酷、腾讯视频、爱奇艺等平台,他们的年度预算已分别达到300亿元、250亿元、100亿元——暴风完全没有构建内容护城河的姿态甚至能力。


到2018年末,丰富的视频资源已经与流量对等,厂商们开始修改游戏规则。广告收入占比停止增长,会员制收费模式逐渐养成。


以爱奇艺为例,在获得足够资源之后,该公司改变了“内容免费&广告收费”的商业模式,着力提升会员服务的收入占比,最终将全年会员服务的收入提升到106亿元,同比增长72%,成为其首要收入来源,成功改变了用户的消费习惯。


在全新的游戏规则之下,被迫坚守传统模式的厂商逐渐失去竞争的活力,用户属性逐渐固化。与对手相比,暴风已无力吸引新增用户,只能继续开发存量用户的价值。


根据暴风公布的数据显示,其注册用户总共仅有8518万人,主要集中在PC端(7104万人,占比83.4%),仅有少量移动用户(1413万人,占比16.6%)。


其付费用户仅有10.4万人,同样高度集中在PC端(PC端8.7万人,移动端1.7万人)。这些数据证明,在移动时代,暴风仍然保留着桌面时代的逻辑结构,脱节情况非常明显。


在版权争夺战之外,还有短视频与自制内容等众多形式,逐渐渗透到用户的日常使用习惯,让内容生态呈现多元化发展。不过无论哪一类,均未看到暴风的身影,“力不从心”成为其注定的落脚。

 


04

结语


针对当前遇到的困境,冯鑫曾在内部谈话中表示,症结在于暴风上市之后铺设了众多模块,造成资金流的匮乏。事实果真如此吗?


搭建生态本就需要内容的多样性与复杂性。就此而言,暴风仅在体育、文化以及娱乐等少量领域布局,相比爱奇艺、腾讯视频等竞争对手的大手笔,甚至谈不上格局。


问题在于,暴风的重大举措均与最终目标存在偏差:为了革新用户体验投机VR,为了重塑辉煌豪赌智能电视,不过用户最终还是因为内容生态取向,而非强壮的硬件。对于打造“全球DT大娱乐”生态的暴风而言,VR与电视只是形式,不是手段。


如今,暴风已经错过了构建生态的黄金时代,也失去了挽回的能力。如同一张陈旧的老照片,只能活在回忆里。



凤凰网财经官方微信 ID:finance_ifeng

喜欢此文,欢迎转发和点在看支持凤财君

登录查看更多
0

相关内容

暴风体育有关于篮球、NBA、CBA、足球、中超、英超、西甲、德甲、意甲、欧冠、综合体育等赛事内容:赛事直播,新闻资讯,比赛视频,数据积分和社区等等。在这里,你可以和数百万人一起看球,一起聊体育。
AI创新者:破解项目绩效的密码
专知会员服务
35+阅读 · 2020年6月21日
广东疾控中心《新型冠状病毒感染防护》,65页pdf
专知会员服务
19+阅读 · 2020年1月26日
知乎破8万赞回答:那些厉害的人,思维方式比你强在哪儿?
ofo商业模式破产
1号机器人网
6+阅读 · 2019年1月29日
刘强东清明节回湖南湘潭认祖,带给乡亲100亿“小礼物”
中国企业家杂志
7+阅读 · 2018年4月7日
贾跃亭的汽车梦,还轮不到我们嘲笑
虎嗅网
5+阅读 · 2017年7月6日
Arxiv
6+阅读 · 2019年8月22日
Arxiv
5+阅读 · 2016年12月29日
VIP会员
相关资讯
知乎破8万赞回答:那些厉害的人,思维方式比你强在哪儿?
ofo商业模式破产
1号机器人网
6+阅读 · 2019年1月29日
刘强东清明节回湖南湘潭认祖,带给乡亲100亿“小礼物”
中国企业家杂志
7+阅读 · 2018年4月7日
贾跃亭的汽车梦,还轮不到我们嘲笑
虎嗅网
5+阅读 · 2017年7月6日
Top
微信扫码咨询专知VIP会员