【预告】『可视化与可视分析前沿进展』讲习班火热报名中

2018 年 12 月 19 日 中国图象图形学报

信息来源:中国图象图形学学会CSIG

可视化与可视分析是对大数据进行分析的一种有效手段,日益受到重视。可视分析技术结合了可视表达、人机交互和自动分析技术,它的目标是使数据分析过程透明化。它在一个典型的可视分析流程中,自动分析的结果通过可视化展示给用户,用户通过人机交互技术评价、修改和改进自动分析模型,从而得到新的自动分析结果。

当前,一方面可视化与可视分析的应用领域扩展到诸多城市、医疗、传统工业领域与日常生活,同时可视化也是对例如深度学习等复杂计算过程理解的利器;同时计算技术、交互技术的发展,也与可视化技术深度发展融合。

第9期CSIG图像图形学科前沿讲习班(Advanced Lectures on Image and Graphics,简称IGAL)于2018年12月26日—28日北京举办,本期讲习班的主题为“可视化与可视分析前沿进展”,由北京大学袁晓如研究员任学术主任,邀请国内外可视化与可视分析及相关领域的知名专家作报告,使学员在了解学科前沿,提高学术水平的同时,增强与国内外顶尖学者的学术交流。


讲习班基本信息

主办单位

中国图象图形学学会


承办单位

CSIG可视化与可视分析专业委员会 

北京大学机器感知与智能教育部重点实验室

北京大学大数据分析与应用技术国家工程实验室


时间地点

2018年12月26日-28日

北京大学理科一号楼1126教室


学术主任

袁晓如

北京大学信息科学与技术学院研究员

博士生导师

信息科学中心/智能科学系副主任


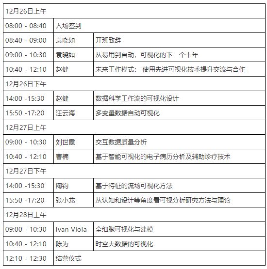
日程安排


特邀讲者


袁晓如

从易用到自动,可视化的下一个十年



袁晓如,北京大学信息科学与技术学院研究员,博士生导师,信息科学中心/智能科学系副主任。2008年初在北京大学建立可视化与可视分析实验室,主要研究方向包括复杂高维多模态科学数据可视化、基础可视化方法与理论研究,可视化的快速与智能自动构建方法以及面向领域的可视分析方法研究。高动态范围可视化的工作获得2005年IEEE VIS大会最佳应用论文奖,2013年来指导实验室团队10余次在IEEE VAST可视化分析挑战赛中获奖。数十次担任IEEE VIS, EuroVis, IEEE PacificVis等国际可视化会议程序委员会委员;2017年 IEEE VIS大会论文主席 (SciVis)。发起创建中国可视化与可视分析(ChinaVis)大会。担任《中国计算机学会通讯》专题主编,《计算机辅助设计与图形学学报》, Journal of Visualization (Springer) ,Computer & Graphics等国内外期刊编委。中国图象图形学学会理事、可视化与可视分析专业委员会主任。中国计算学会理事,杰出会员,杰出讲者,大数据专家委员会委员。



摘要:回顾可视化的发展,从最初注重于对于典型科学数据集类型发展相应的可视化方法,到进一步扩展到广泛的信息可视化与注重算法驱动的交互可视分析。近年来我们也看到可视化方面的研究与应用更加注重可视化的易用性、可复用性。相当多的案例为数据可视化的大众利用开拓的新途径。在当前智能与大数据的时代,我们认为未来可视化的发展将会进一步从易用发展到对于可视化全链路的自动分析与生成。可视化将作为自动生成分析的一个重要核心能力,为数据的理解与应用提供新的动力。本报告将结合近年来国内外在此方面的努力,回溯可视化历史,展望可视化的新进展。



赵健

The Future of Work: Using Advanced Data Visualization 

Techniques for Communication and Collaboration



Dr. Jian Zhao is a Research Scientist at FX Palo Alto Laboratory (FXPAL). His research lies in the intersection of information visualization, human-computer interaction, and data science. He is dedicated to developing interactive visualizations that optimize the analytical workflow of solving complex real-world data problems. He received his Ph.D. from the Department of Computer Science at the University of Toronto, where he was advised by Dr. Ravin Balakrishnan. He also has the experiences of working at other leading industry labs including Microsoft, IBM, and Adobe Research. He is the recipient of several scholarships and four publication awards at top-tier venues including IEEE VIS and ACM CHI. More information can be found on his personal website: https://jeffjianzhao.bitbucket.io/.



摘要:In nowadays work environment, people often collaborate together to solve complex problems and make decisions. The ever-growing amount of information requires more team members to divide and conquer data exploration tasks; and the increasing complexity of real-world problems demands diverse backgrounds of analysts. However, effective communication of ideas and findings still remains challenging in these scenarios. This talk discusses advanced data analysis and interactive visualization techniques for improving the effectiveness of expressing, sharing, and transferring knowledge in work collaboration. In particular, this talk focuses on analyzing and visualizing user-generated contents during investigative activities, such as annotations, diagrams, charts, and conversations.

Visualization Design for Data Science Work Flow

摘要:Recently, a large amount of complex and heterogeneous data is being generated in almost every domain. However, deeply understanding such data remains a fundamental challenge. Where do we start? Which analytical model should we apply, and how does it work? How can we collaboratively analyze data? My research takes a step to address these questions using interactive visualization. In this talk, I will discuss how visualization can empower users in each of the three main stages of solving a practical data problem, including exploratory analysis, model curation, and insight communication. Each example project I am going to show is situated in a real-world application such as social media mining. I will also outline a few interesting future directions of optimizing the above workflow using interactive visualization.



汪云海

多变量数据自动可视化


汪云海,博士,山东大学“齐鲁青年学者”特聘教授,博士生导师,现担任山东大学计算机科学与技术学院院长助理。2011年获得中国科学院院长优秀奖、2014年入选深圳市孔雀计划、2017年陆增镛CAD&CG高科技奖二等奖获得者,中国图像图形学会可视化与可视分析专业委员会常务委员。主要研究方向是可视化和计算机图形学,在ACM TOG、ACM SIGGRAPH (Asia)、IEEE TVCG、IEEE VIS、NIPS、IEEE TNNLS等可视化与图形领域国际顶级期刊及会议发表论文30余篇,其中包括ACM TOG及IEEE TVCG第一作者论文12篇。详情请见http://www.yunhaiwang.org/



摘要:数据可视化通过把复杂抽象的数据转化为形象直观的图形,使得用户以视觉理解的方式探索数据、发现数据中隐含的规律,能有效提升大数据综合分析能力与智能决策水平。然而,即使对专业人员,基于现有的可视化系统(Tableau、PowerBI等)创造有效的可视化仍然非常费时费力。因此,如何加强用户处理数据可视化的效率,提高用户数据分析与决策能力,已经成为大数据分析所面临的瓶颈问题。对此,报告人近3年一直围绕“任务驱动的自动可视化”开展研究,试图通过对人类的视觉感知系统建模,实现可视化结果的定量化评价,从而自动生成符合人类视觉感知特性的可视化。在这一报告中,报告人将分享最近的一些相关工作。




刘世霞

交互数据质量分析



刘世霞,博士,清华大学软件学院的长聘副教授。主要研究方向是可视分析、文本挖掘工作和信息可视化。担任 CCF A类会议 IEEE VIS(VAST) 2016和 2017的论文主席;担任 IEEE  Transactions on Visualization and Computer Graphics 编委( Associate editor);担任 IEEE Transactions on Big Data 编委( Associate editor);担任国际可视化会议 IEEE Pacific Visualization 2015的程序委员会主席。同时她是 Information Visualization期刊的编委,也是多个国际会议的程序委员会委员,例如 InfoVis、VAST 、CHI、KDD、 ACM Multimedia、ACM IUI 、SDM和 PacificVis等。担任IEEE VIS 2014 Meetup 共同主席( IEEE VIS组织委员会)和IEEE VIS 2015 Tutorial共同主席( IEEE VIS组织委员会)。要了解更多信息,请访问她的个人主页:http://cgcad.thss.tsinghua.edu.cn/shixia/。



摘要:研究表明,在数据相关的应用中,数据质量改善如数据清洗通常占据分析过程中50%-80%的时间,因此,有效的数据质量分析和管理至关重要。本报告将介绍我们提出的基于可视分析的数据质量分析框架。该框架将数据挖掘方法和交互式可视化技术紧密集成在一起,帮助数据专家更好地分析数据数据中的错误和误差,提高数据的可用性。最后,结合具体的应用实例,如训练数据类标修正和深度学习鲁棒性分析等,介绍我们基于该框架研制开发的可视分析方法与技术。




曹楠

基于智能可视化的电子病历分析及辅助诊疗技术



曹楠,博士,同济大学教授,博士生导师,同济大学 “智能大数据可视化实验室”主任。曹楠毕业自香港科技大学并获得计算机博士学位。加入同济前,曹楠曾担任美国IBM沃森研究院研究员以及IBM全球可视化及图形学会共同主席。他在IBM 研究部门工作的近十年中,曾获得IBM杰出技术成就奖、IBM杰出研究成就奖、以及多项 IBM创新成就奖。曹楠主要研究方向是大数据分析及可视化,其研究成果涵盖了数据可视化、数据挖掘、机器学习、及人机交互多个技术层面,并被应用在信息安全、智慧城市、健康医疗、智能设计等众多应用领域。曹楠累计在数据科学领域的重要国际学术期刊及会议上发表论文60余篇,累计申请专利近40项,曾获得ACM智能用户界面国际大会(ACMIUI)最佳论文奖、IEEE 国际可视化分析大会(IEEE VAST) 最佳论文提名奖,“微软最有价值专家”称号,“ACM上海新星奖”,以及 香港科技大学工学院 “杰出博士研究奖”。他曾担任 IEEEVAST、AAAI、IJCAI、SDM等可视化、人工智能、及数据挖掘领域诸多顶级国际学术会议的程序委员会委员,以及重要学术期刊(例如,IEEETMM, ACM TIIS,ACM TIST)的客座编委。更多信息请查阅:http://idvx.lab.tongji.edu.cn/。



摘要:随着电子病历系统在医院的的日益普及,越来越多的电子病历数据正日益受到医疗及分析人员的关注。这些数据完整的记录了病人的既往病史,诊断方案及相应结果,为基于人工智能的辅助诊疗提供了丰富的训练数据。在这个报告中,我们将回顾智能可视化技术在智慧医疗领域的应用及数十年的发展,以及报告人团队在该领域所作出的一系列成果与技术。


 

陶钧

基于特征的流场可视化方法



陶钧,中山大学数据科学与计算机学院、国家超级计算广州中心副教授。于2015年获得密歇根理工大学计算机科学专业哲学博士学位,2015年至2018年于圣母大学计算机科学与工程系任博士后研究员。其主要研究方向包括:科学可视化,尤其是信息论,优化方法,和交互探索方法在流场可视化方面的应用;以及对图像数据集和网络的可视分析和探索。其于2015年获得密歇根理工大学的Dean's Award for Outstanding Scholarship以及Finishing Fellowship,于2013年获得IS&T/SPIE VDA会议的最佳论文奖。



摘要:流场可视化在许多科学研究和工程实践中都发挥着重要的作用,其主要目的为展示流向,使用户能有效地观察及理解流场中的模式。随着高性能计算的发展,当前数值模拟产生大规模流场数据包含复杂的流场结构,为流场可视化带来了巨大的挑战。基于特征的流场可视化方法,通过描述流场特征以及其内在联系,从而更简洁明晰地描述了流场模式和结构。此报告将介绍常见的流场特征,并从两个方面阐述基于特征的流场可视化的最新进展:显性方法在特征检测的基础上构建有针对性的可视化表现形式或可视探索方法,而隐性方法则通常基于聚类等手段将具有不同特征的流线分离,从而便于对特征的观察。此报告从这两类方法出发,探讨基于特征的流场可视化的应用及前景。

张小龙

从认知和设计等角度看可视分析研究方法与理论



张小龙,博士,美国宾夕法尼亚州州立大学信息科学与技术学院副教授,该学院知识可视化实验室主任。其主要研究涉及人机交互、信息可视化与可视分析、社交网络分析、协同系统等领域。张博士是中国计算机学会人机交互专委会委员、中国图象图形学会可视化与可视分析专委会委员。张博士获清华大学学士和硕士学位、密歇根大学博士学位。



摘要:可视分析作为可视大家庭的新成员逐渐受到学术界和工业界的重视,大数据和人工智能也为可视分析的快速发展提供的良好的契机。和科学可视化与信息可视化研究相比,可视分析研究有着自己独立的研究目标和任务,因此可视分析也需要与其目标和任务相匹配的研究方法。在这个报告中,我将探讨关于可视分析研究的理论基础、方法工具等方面的问题,着重讨论有关某些复杂行为的认知理论与可视分析研究理论基础的关系、通过设计的研究(Research through Design, RtD)方法对可视分析研究的启示、以及可视分析研究中定性和定量评估方法的使用等话题。我期望这个报告能促进可视分析领域的研究人员关于这个领域的基本研究范式的思考和讨论。


Ivan Viola

 Whole-Cell Visualization and Modeling



Ivan Viola is an Associate Professor of Computer Science at the King Abdullah University of Science and Technology, Saudi Arabia. He received M.Sc. in 2002 and Ph.D. in 2005 from TU Wien, Austria. Afterwards, in 2006 he joined the University of Bergen, Norway as a Postdoctoral researcher and contributed to a buildup of a new research group on visualization at the Institute of Informatics. In 2008 he was promoted to Associate Professor and in 2011 to Full Professor at the University of Bergen, Norway. During this period he was also appointed as a scientific adviser at the Christian Michelsen Research, Norway. In 2013 after receiving a competitive research grant from Vienna Science and Technology Fund he re-joined TU Wien to as an Associate Professor. Currently, he is establishing the Nanovisualization Research Group as a part of the Visual Computing Center.



摘要: Computer graphics technology can nowadays interactively display billions of atoms forming structures up to entire biological organisms such as bacteria or protista. The key insight that allows it is the following: while biology is immensely complex it is also very repetitive, which could be exploited in coping with complexity. Life forms are internally composed of evolutionary successful patterns that are frequently repeated. This repetition, or multi-instancing in our terminology, can be observed on every level of spatial organization. Thanks to such patterns, model construction of the entire life form can be efficiently parallelized and consequently displayed using fast rendering routines, where both stages are executed on the graphics hardware.

In terms of complexity, resulting scenes are of multi-scale, multi-instance, crowded, and dense three-dimensional nature. To effectively convey such complex structural arrangement, visualization algorithms need to cope with all of these structural characteristics simultaneously. This need triggers the necessity of visualization algorithms that handle novel problems in 3D occlusion management, color assignment, shading, or textual labeling. New algorithms can take again advantage of structural hierarchy, and repetitiveness.  Another successful strategy is to tame the complexity with efficient view-guided image-space algorithms. Instead of computationally-demanding algorithms that compute the solution globally for the entire model, these techniques focus on a local solution that is perfectly tailored for limited viewpoint settings, but can be calculated for each image without notably penalizing the overall visualization performance.

All these new algorithms lead to gradual democratization of computer graphics and visualization technology for structural biology. Ultimately, the advances lead into new exciting ways how biology can be explored, understood, and communicated in the future.




陈为

时空大数据的可视化



陈为,浙江大学教授,博导,CADCG国家重点实验室副主任,计算机学院副院长,十三五国家重点研发专项“云计算与大数据”总体组、指南组专家。承担国家自然科学基金重点,优青项目等十余项。研究兴趣是大数据可视化分析和医疗人工智能。近五年,发表国际顶尖学术期刊和会议论文70余篇。出版教材3部,专著两部。担任多个国际SCI期刊副主编和编委、国际重要学术会议主席,获省部级科技奖3次。为华十余家等单位研发组件、系统或软件,部分已部署运营。



摘要:理解和利用数据是信息技术发展的迫切需求,数据可视化为人类洞察数据的内涵、理解数据蕴藏的规律提供了重要的手段和高效的人机界面,是和数据分析、数据挖掘等方法的有效补充,在一些重要场合将起到不可替代的作用。本次报告将介绍时空大数据可视化的挑战,阐述可视化学术界的近期关注重点,并展示面向大规模数值计算模拟、智慧地球、商业智能、数据新闻等应用的可视分析案例,如:空气污染传感器数据可视分析、出租车轨迹数据可视查询、多变量统计数据分布的定量可视分析、城市多维信息可视分析、国家气象局三维大气可视分析原型平台等。


报名及注册费

1.本期讲习班限报150人,根据缴费先后顺序录取,报满为止。

2.2018年12月25日(含)前注册并缴费:CSIG会员1600元/人,非会员报名同时加入CSIG 2000元/人(含1年会员费);现场缴费:会员、非会员均为3000元/人;CSIG团体会员参加,按CSIG会员标准缴费;同一单位组团(5人及以上)报名,均按CSIG会员标准缴费。

3.注册费包括讲课资料和2天会议期间午餐,其它食宿、交通自理。

4.报名流程:


  • 完成缴费;

  • 每位参会人均须填写报名信息表单;

  • 将报名信息表单和缴费凭证发送至igal@csig.org.cn ,邮件主题请注明“IGAL09 -姓名-单位”;

  • 报名成功者将收到邮件确认。

5.可以电话或邮件咨询确认缴费事宜。


报名信息表单下载

http://www.csig.org.cn/igal9/


填写表单个人信息后,请将费用转账至学会的以下账户(三种支付方式任选其一)


支付宝支付


微信支付


银行汇款

收款单位:中国图象图形学学会

开户行:工行海淀支行

账号:0200049609200073436


温馨提示

缴费时,请确定显示“中国图象图形学学会”后再支付,并在备注中注明:IGAL09+姓名。


联系方式

联系人:骆老师  刘老师

电话:010-82544676  

 010-62751955

邮箱:igal@csig.org.cn


END

前沿丨观点丨资讯丨独家

长按识别二维码关注

http://www.cjig.cn

中国图象图形学报官网

论文投稿



登录查看更多
0

相关内容

袁晓如,北京大学信息科学与技术学院研究员,博士生导师。中国计算机学会理事,杰出会员,青工委副主任。长期致力于可视化与可视分析通用基础方法与领域应用系统的研究,在基于地图隐喻的社交媒体数据可视分析、任务驱动的可视化数据管理、交互式复杂数据分析、可视化的快速构建与自动化等方向做了创新的开拓工作,相关可视化研究工作成果广泛用于流场分析、交通、社会媒体等领域。高动态范围可视化的工作获2005年IEEE VIS大会最佳应用论文奖,近年来指导团队十余项次在IEEE VAST可视分析挑战赛中获奖。应邀数十次担任IEEE VIS, EuroVis, IEEE PacificVis等国际可视化会议程序委员会委员和其他各类学术活动组织工作,2017年任IEEE VIS大会论文主席(SciVis)。长期开展可视化领域教育工作,坚持十余年举办北大可视化暑期学校,培训全国学员逾千人,共同发起创建中国可视化与可视分析大会。担任中国图象图形学学会可视化与可视分析专业委员会主任。
最新《生成式对抗网络》简介,25页ppt
专知会员服务
176+阅读 · 2020年6月28日
中科大-人工智能方向专业课程2020《脑与认知科学导论》
预告 | CSIG图像图形学科前沿讲习班:图神经网络
【ASSIA】第12期智能自动化学科前沿讲习班——推荐系统
中国自动化学会
12+阅读 · 2019年10月11日
ADL108《知识图谱》开始报名了
中国计算机学会
14+阅读 · 2019年10月8日
报名 | CSIG“图像视频理解”学科前沿讲习班
AI科技评论
4+阅读 · 2019年7月18日
SFFAI 17 报名通知 | 类脑计算介绍及最新进展
人工智能前沿讲习班
11+阅读 · 2019年1月7日
报名 | 知识图谱前沿技术课程(苏州大学站)
PaperWeekly
12+阅读 · 2017年11月27日
Arxiv
15+阅读 · 2019年9月11日
Arxiv
3+阅读 · 2018年4月10日
Arxiv
11+阅读 · 2018年4月8日
Arxiv
7+阅读 · 2018年3月22日
Arxiv
5+阅读 · 2018年3月16日
Arxiv
7+阅读 · 2018年1月31日
VIP会员
相关VIP内容
最新《生成式对抗网络》简介,25页ppt
专知会员服务
176+阅读 · 2020年6月28日
中科大-人工智能方向专业课程2020《脑与认知科学导论》
相关资讯
预告 | CSIG图像图形学科前沿讲习班:图神经网络
【ASSIA】第12期智能自动化学科前沿讲习班——推荐系统
中国自动化学会
12+阅读 · 2019年10月11日
ADL108《知识图谱》开始报名了
中国计算机学会
14+阅读 · 2019年10月8日
报名 | CSIG“图像视频理解”学科前沿讲习班
AI科技评论
4+阅读 · 2019年7月18日
SFFAI 17 报名通知 | 类脑计算介绍及最新进展
人工智能前沿讲习班
11+阅读 · 2019年1月7日
报名 | 知识图谱前沿技术课程(苏州大学站)
PaperWeekly
12+阅读 · 2017年11月27日
相关论文
Arxiv
15+阅读 · 2019年9月11日
Arxiv
3+阅读 · 2018年4月10日
Arxiv
11+阅读 · 2018年4月8日
Arxiv
7+阅读 · 2018年3月22日
Arxiv
5+阅读 · 2018年3月16日
Arxiv
7+阅读 · 2018年1月31日
Top
微信扫码咨询专知VIP会员