世界储能,中国造|知料

2022 年 9 月 25 日 36氪

36氪已启动“储能产业链图谱”计划。


文| 郑灿城
编辑| 彭孝秋
来源| 36氪华南(ID:south_36kr)
封面来源|IC photo
俄乌大战后,越来越多的海外家庭开始配备户用储能,以应对用电不足的窘境。
但今年大火的这些“大号充电宝”,几乎全是中国制造。
据中国化学与物理电源行业协会数据显示,中国贡献了全球91.9%的便携式储能产品生产。占了一半市场份额的前五大玩家(收入),只有排名第三的Goal Zero为美国玩家,但它的代工也由A股上市公司豪鹏科技(001283.SZ)和博力威(688345.SH)供应。
当然,中国制造不会局限在便携式储能这个小赛道。 从刚上市的户外储能龙头华宝新能(301327.SZ)动向就可见端倪,其第二增长曲线开始转向家庭储能市场。在整个研发投入中,预算最高的在研项目也是家庭储能研究。
同样还有正浩科技Ecoflow,其产品DELTA Pro自身就能够提供3.6度电的容量,还能够通过加电包等手段,将容量扩展至最大25度电,够一个家庭数日的用电需求;德兰明海更是在今年推出了最大可以拓展至70多度电的家庭储能产品。
华宝新能在研项目情况,资料来源:华宝新能招股书
庞大的市场往往意味着更激烈的竞争。从成本结构上看,CNESA数据显示,电池占据了储能系统67%的成本。和动力电池相比,储能电池对能量密度的要求更低。因此,动力电池企业早就对家庭储能市场进行了降维打击。比如电动车头部企业特斯拉,在家庭储能也占了最多的份额。根据S&P Global数据,特斯拉全球市占率达18%,在美国市占率达55%。

特斯拉家庭储能产品Powerwall,图源官网

如果站在一个更宏观的维度,电从发电侧“生产”出来,通过密布的电网输送给用户。客户又可以进一步分为B端客户和C端客户,上述便携式储能和家庭储能统称为户用储能,就是电网的C端客户。在这条链路里,每一个环节都是储能的应用场景。
36氪做了大量研究和接触多家企业后,试图回答以下几个问题:
1.为什么需要储能?储能能够带来哪些价值?
2.今年储能行业发生了哪些变化?这些变化背后的原因是什么?会对储能行业带来哪些影响?
3.储能产业链最具投资价值的环节在哪里?36氪正在关注哪些企业?
储能是实现双碳目标的基础设施
要了解储能的发展,得先从能源结构的演变说起。1800年以来,人类能源结构共经历了三次转型:第一次是工业革命的大背景下,煤炭使用量增加;第二次是内燃机的发明、汽车的渗透,加大了对石油的需求。与此同时,天然气的热效率更高,在一些领域诸如供暖的领域逐步代替代了煤炭。

全球能源结构演变,图源网络

第三次转变则在当下,随着碳排放的不断增加,全球气候变暖带来的一系列极端反应成为现实棘手问题。因此,各国和地区相继提出“碳达峰”、“碳中和”的双碳目标。中国在2020年9月正式提出在2030年前实现“碳达峰”,也就是碳排放达到最高点,之后逐步开始下降;2060年前实现“碳中和”,即排放的碳量和吸收的碳量实现正负抵消。  

煤炭作为目前最主流的发电方式,在中国甚至高达70%及以上。为了满足碳中和要求,中国已经持续在增加新能源发电,其中60%来自风电和太阳能。
在这个背景下,可再生能源占比的提升是一个确定性的趋势。但相比传统能源,不管是利用风还是太阳光来发电,都存在不稳定性。简单来说,风是间歇性的,光伏发电只能在白天。这样的不稳定性会传导到发电后的并网环节。
为了保障电网的稳定,每天只能发特定的量,不能利用的光和电最好的方式就是先储起来,在电网负载较小时再并入。

欧洲户储需求翻倍,上游成本下降6成

根据技术原理不同,储电的方式可以分为机械储能和电化学储能。其中,机械储能又包括抽水储能、压缩空气储能、飞轮储能和超级电容储能;电化学储能则是通过储能电池充放电的形式完成,可根据电池材料进一步细分。有趣的是,抽水储能是目前主流的储能形式,占比在9成以上。

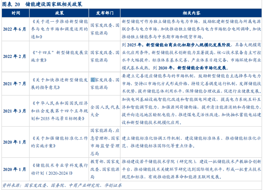
可以简单理解为,电储能除了抽水储能都属于新型储能。2022年2月,新型储能被列入十四五发展规划。根据国家发改委、国家能源局发布的《“十四五”新型储能发展实施方案》,我国新型储能将在2025年由商业化初期步入规模化发展阶段;2030年实现全面市场化。

和抽水储能相比,电化学储能优势在于更加灵活,建设的初始成本更低,周期更短。更重要的是,其不存在地理限制,应用更加广泛比如今年发生在四川的限电,主要原因就是四川干旱,缺少利用地势差生产的电,也就是水电。

国际层面最大的变量发生在欧洲。外部环境变化下,欧洲正面临能源危机。
欧洲有20%的电力来自天然气,而根据光大期货的数据,2021年欧盟天然气有83%依赖进口,这其中俄罗斯就占了一大半。
这就导致两方面的结果。第一,欧洲电价迅速上涨,S&P数据显示,从2020年中到2021年种欧洲电价还算稳定,在50欧元/MWh左右呈现小幅上涨的趋势,而2022年中,地缘政治的影响下,最高的电价翻了6倍以上;第二,由于管道可能受损,供电存在极大的不确定性。
既然电网“靠不住”,不如自己发电。 越来越多欧洲消费者在自己屋顶贴上了太阳能板,户用储能伴随光伏加速渗透。据民生证券研究所估计,欧洲户用储能的装机量将在2022年实现一倍以上的涨幅。更长期来看,到2025年的CAGR超70%。
上游成本的下降也助推了行业起速。 以占据了电化学储能9成以上的锂离子电池为例,其能量密度在近5年来提高了近一倍,循环寿命增长一倍以上。即使电池的上游原材料碳酸锂价格还在上涨,储能系统的成本下降了大约60%。更重要的是,以动力电池的发展为参考,储能电池的成本在未来还会进一步下降。

核心技术决定产业链话语权

储能产业链图谱,36氪制图

储能产业链可以细分为五级。第一级是原材料,这里面电池材料又占绝大部分。电池材料包含正极材料、负极材料、电解液和隔膜四个部分,其中正极材料占比最高,具体来说,铁锂电池和三元电池分别为48%和58%
36氪曾报道过裕能新能 ,其是国内最大的锂离子电池正极材料供应商。根据高工锂电数据,2021年裕能新能源市占率约占四分之一。股东包括两大万亿市值企业宁德时代和比亚迪,为动力电池头部企业宁德时代、比亚迪、亿纬锂能供应商。

正极材料竞争格局,数据来源:高工锂电

第二级是储能设备,这里面电池占到成本的三分之二, 其余主要部分为PCS、BMS和EMS。派能科技的主营业务涵盖电池、BMS和EMS,掌握电芯的研发能力,是国内的户用储能市场龙头企业,在全球市占率仅次于特斯拉排名第二。  

宁德时代是国内动力电池、储能电池双龙头 ,其早在2014年就布局储能业务,根据SNE数据,2019年储能电池市占率仅5.5%,2020年市占率就超越比亚迪到14.0%,成为全国第一,全球第三的储能电池企业。此外,根据2022H1报告,其动力电池业务已经完成成本传导,储能电池业务将在Q3完成成本传导。
产业链的后三个环节分别为集成商、安装商和终端客户。集成商主要考验品牌的渠道能力和品牌能力;安装商主要考验其对终端客户的服务能力。
便携式储能产业链环节更少,上中游环节和户用储能类似。省去了安装环节,直接由集成商销售给C端客户或中间再经历一层分销商。正浩科技是便携式储能头部企业之一,2020年约占10%的市场份额。从产品力上看,正浩科技的产品在功率和容量上更具优势,反映了正浩对产品方案设计和开发能力。
36氪作者周有辉对本文亦有贡献

因篇幅有限,本文并未覆盖所有储能。为了加深对储能企业的跟踪报道,36氪华南已开启“储能行业图谱”的调研和制作,我们将通过深度采访投资机构、创业公司和下游公司,更进一步对当前储能行业作出全景式观察。有兴趣参与调研的业内人士欢迎联系微信:huanan36kr(阿秋)

参考资料:

1.海通国际:“能源变革”研究系列二:储能:乘政策之风启航
2.国融证券:承新能源东风,储能迎来爆发
3.招银国际:东风将至,快速上行赛道潜力巨大
4.中信建投证券:储能迎来发展大潮
5.华西证券:储能IT:百亿市场亟待解锁
6.民生证券:欧洲户储:高增速+商业模式优的储能细分赛道
7.中信建投证券:欧洲户用储能是增速最快的方向,应把投资储能的重心集中于此

8.中信证券:优在便捷,市场高增

36氪旗下官方公众号
真诚推荐你关注

来个“分享、点赞、在看”👇

36氪已启动“储能产业链图谱”计划
登录查看更多
0

相关内容

2022年中国云计算行业系列研究――laas行业研究报告
专知会员服务
28+阅读 · 2022年10月22日
2022年中国物联网平台行业概览
专知会员服务
44+阅读 · 2022年8月31日
人形机器人行业深度研究报告
专知会员服务
68+阅读 · 2022年8月20日
2022年中国汽车智能充电行业概览
专知会员服务
24+阅读 · 2022年8月18日
244页pdf!《2022 中国云计算生态蓝皮书》发布
专知会员服务
111+阅读 · 2022年8月3日
2022年中国充电桩行业短报告
专知会员服务
42+阅读 · 2022年6月23日
中国AI+材料科学产业应用研究报告,41页pdf
专知会员服务
58+阅读 · 2021年12月6日
专知会员服务
31+阅读 · 2021年7月2日
《碳中和愿景下储能产业发展白皮书》27页ppt
专知会员服务
66+阅读 · 2021年3月30日
国家自然科学基金
0+阅读 · 2014年12月31日
国家自然科学基金
0+阅读 · 2013年12月31日
国家自然科学基金
0+阅读 · 2012年12月31日
国家自然科学基金
0+阅读 · 2012年12月31日
国家自然科学基金
0+阅读 · 2011年12月31日
国家自然科学基金
0+阅读 · 2011年12月31日
国家自然科学基金
6+阅读 · 2010年11月30日
国家自然科学基金
0+阅读 · 2009年12月31日
Arxiv
10+阅读 · 2021年2月26日
Memory-Gated Recurrent Networks
Arxiv
12+阅读 · 2020年12月24日
Meta-Learning to Cluster
Arxiv
17+阅读 · 2019年10月30日
Arxiv
136+阅读 · 2018年10月8日
VIP会员
相关VIP内容
2022年中国云计算行业系列研究――laas行业研究报告
专知会员服务
28+阅读 · 2022年10月22日
2022年中国物联网平台行业概览
专知会员服务
44+阅读 · 2022年8月31日
人形机器人行业深度研究报告
专知会员服务
68+阅读 · 2022年8月20日
2022年中国汽车智能充电行业概览
专知会员服务
24+阅读 · 2022年8月18日
244页pdf!《2022 中国云计算生态蓝皮书》发布
专知会员服务
111+阅读 · 2022年8月3日
2022年中国充电桩行业短报告
专知会员服务
42+阅读 · 2022年6月23日
中国AI+材料科学产业应用研究报告,41页pdf
专知会员服务
58+阅读 · 2021年12月6日
专知会员服务
31+阅读 · 2021年7月2日
《碳中和愿景下储能产业发展白皮书》27页ppt
专知会员服务
66+阅读 · 2021年3月30日
相关基金
国家自然科学基金
0+阅读 · 2014年12月31日
国家自然科学基金
0+阅读 · 2013年12月31日
国家自然科学基金
0+阅读 · 2012年12月31日
国家自然科学基金
0+阅读 · 2012年12月31日
国家自然科学基金
0+阅读 · 2011年12月31日
国家自然科学基金
0+阅读 · 2011年12月31日
国家自然科学基金
6+阅读 · 2010年11月30日
国家自然科学基金
0+阅读 · 2009年12月31日
Top
微信扫码咨询专知VIP会员