基于关系的违规团伙发掘风控方案

2019 年 12 月 16 日 凡人机器学习

业务背景

目前很多平台方都有团伙作案的情况发生,比如团伙性薅羊毛,比如团伙性的制造一些虚假信息,团伙性发送违法广告。之所以是团伙性作案,因为作案人员之间有某种关系连接。当业务方获取了人员关系之后,能否成功挖掘出违规团伙,关系到平台的安全。

业务痛点

绝大部分客户可以通过SNS留言、转账、通话等数据构建出用户关系网络,并且可以甄别出网络中部分违规客户,缺乏有效的智能化的方案对全网所有客户进行是否违规的判断。

解决方案

PAI平台提供了一套基于关系图挖掘的的算法,包含标签传播、最大联通子图等经典图算法

1.人力要求:需要具备基础的图挖掘算法背景、懂得关系型数据的构建模式

2.开发周期:1-2天

3.数据要求:可以将数据构建成点边点的模式,点指的是每个用户,边指的是某种关系(关系可以是通话、转账、留言等等)

数据说明

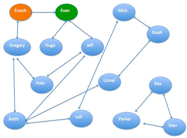
下图是已知的一份人物通联关系图,每两个人之间的连线表示两人有一定关系,可以是同事或者亲人关系等。已知“Enoch”是信用用户,“Evan”是欺诈用户。需要通过图算法,计算出其它人的信用指数,即得到图中每个人是欺诈用户的概率。这个数据可以方便相关机构做风控。

)

上图对应的数据集如下,上图是个有向图,每个点代表一个人,每个人都是一个start_point,每个start_point都连接一个end_point。count表示start_point和end_point的连线,count值越大说明start_point和end_point这两个人的关系越密切。

特征数据:

参数名称 参数描述
start_point 用户A,每个关系连线的起点
end_point 用户B,每个关系连线的终点
count 用户A和用户B的关系程度

流程说明

进入PAI-Studio产品:https://pai.data.aliyun.com/console

将数据导入,搭建如下算法架构:

1. 最大联通子图

最大联通子图的功能:图算法的输入数据是关系图谱结构的,最大联通子图可以找到有通联关系的最大集合,在团伙发现的场景中可以排除掉一些与风控场景无关的人。
本次实验通过最大联通子图组件将数据中的群体分为两部分,并赋予group_id。通过SQL脚本组件和JOIN组件去除下图中的无关联人员。

2. 单源最短路径

通过单源最短路径组件探查出每个人的一度人脉、二度人脉等关系。“distance”表示“Enoch”通过几个人可以联络到目标人,如下图所示:

3. 标签传播分类

标签传播分类算法为半监督的分类算法,原理是用已标记节点的标签信息去预测未标记节点的标签信息。在算法执行过程中,每个节点的标签按相似度传播给相邻节点。
使用标签传播分类组件除了需要所有人员的通联图数据以外,还要有人员打标数据。本实验通过已知数据(读数据表)组件导入打标数据(“weight”表示目标是欺诈用户的概率),如下图所示:

4. 结论

通过SQL脚本组件对结果进行筛选,最终展现的是每个人涉嫌欺诈的概率,数值越大表示是欺诈用户的概率越大,如下图所示:

总结

通过PAI-Studio内置的基于关系的违规团伙发掘方案可以基于用户的关系网络自动识别出全网每个用户的风险值,做到违规团伙智能化挖掘的作用,常被应用到金融、社交、电信等行业。


登录查看更多
1

相关内容

【ACL2020】基于图神经网络的文本分类新方法
专知会员服务
69+阅读 · 2020年7月12日
最新《多任务学习》综述,39页pdf
专知会员服务
266+阅读 · 2020年7月10日
[ICML2020]层次间消息传递的分子图学习
专知会员服务
34+阅读 · 2020年6月27日
【ICLR2020-哥伦比亚大学】多关系图神经网络CompGCN
专知会员服务
50+阅读 · 2020年4月2日
专知会员服务
100+阅读 · 2020年2月20日
【斯坦福大学-论文】实体上下文关系路径的知识图谱补全
【干货】大数据入门指南:Hadoop、Hive、Spark、 Storm等
专知会员服务
98+阅读 · 2019年12月4日
关系图谱在贝壳找房风控体系的应用与实践
DataFunTalk
50+阅读 · 2020年2月12日
用户研究:如何做用户画像分析
产品100干货速递
45+阅读 · 2019年5月9日
如何做数据治理?
智能交通技术
18+阅读 · 2019年4月20日
【智能金融】机器学习在反欺诈中应用
产业智能官
35+阅读 · 2019年3月15日
金融风控背后的技术综述
七月在线实验室
45+阅读 · 2019年2月28日
基于深度学习的电商交易欺诈检测系统
AI研习社
8+阅读 · 2017年9月26日
Generating Rationales in Visual Question Answering
Arxiv
5+阅读 · 2020年4月4日
Arxiv
29+阅读 · 2020年3月16日
Arxiv
30+阅读 · 2019年3月13日
Arxiv
5+阅读 · 2018年10月23日
Arxiv
5+阅读 · 2018年4月22日
VIP会员
相关VIP内容
【ACL2020】基于图神经网络的文本分类新方法
专知会员服务
69+阅读 · 2020年7月12日
最新《多任务学习》综述,39页pdf
专知会员服务
266+阅读 · 2020年7月10日
[ICML2020]层次间消息传递的分子图学习
专知会员服务
34+阅读 · 2020年6月27日
【ICLR2020-哥伦比亚大学】多关系图神经网络CompGCN
专知会员服务
50+阅读 · 2020年4月2日
专知会员服务
100+阅读 · 2020年2月20日
【斯坦福大学-论文】实体上下文关系路径的知识图谱补全
【干货】大数据入门指南:Hadoop、Hive、Spark、 Storm等
专知会员服务
98+阅读 · 2019年12月4日
相关资讯
关系图谱在贝壳找房风控体系的应用与实践
DataFunTalk
50+阅读 · 2020年2月12日
用户研究:如何做用户画像分析
产品100干货速递
45+阅读 · 2019年5月9日
如何做数据治理?
智能交通技术
18+阅读 · 2019年4月20日
【智能金融】机器学习在反欺诈中应用
产业智能官
35+阅读 · 2019年3月15日
金融风控背后的技术综述
七月在线实验室
45+阅读 · 2019年2月28日
基于深度学习的电商交易欺诈检测系统
AI研习社
8+阅读 · 2017年9月26日
Top
微信扫码咨询专知VIP会员