没死!乐视还有400名员工:神仙赚钱手段曝光

2022 年 7 月 13 日 人人都是产品经理

关注并将「人人都是产品经理」设为星标

每天早 07 : 45 按时送达

提到乐视,可能很多人会问:乐视?不是早倒闭了吗?然而事实上,乐视还“活”得好好的,剩下400多人,有不少是五年以上的老员工。本文通过与多位乐视员工交流,复盘了乐视“整活”的过程,一起来看一下吧。


作者:韩希言;编辑:呦 呦

微信公众号:铅笔道

题图来自Unsplash,基于 CC0 协议

全文共 4935 字,阅读需要 10 分钟

——————/ BEGIN /—————

乐视又上热搜。

科技博主@Fenng发微博称:乐视居然还剩下 400 多人,有不少是五年以上的老员工。这些老员工称“幸福感是很多老乐视人留下来的理由”,没有内卷和 996,没拖欠过留下来的员工的工资,也没停过社保。

乐视官方确认了这则内容的真实性,引起网友热烈讨论。

这些年,乐视是怎么“活”下来的,“活”得怎么样?

今年5月,铅笔道曾与多位乐视员工交流,复盘了乐视“整活”的过程。

“乐视?不是早倒闭了么?”

一位乐视现员工向别人介绍自己的工作时,经常会被这样问。

“没有啦,其实公司过得还可以。”她回答道。

到了2022年,乐视的故事似乎无人问津,不过乐视并不甘心沉寂,从营销宣传、产品发布等各个角度向市场传达信号:乐视回来了,公司正在回暖。贾老板虽然还是“下周回国”,但留守者依然在完成着乐视的生态梦。

在社交媒体上,有人说乐视能活到今天,实属奇迹,乐视附和道:“何止是奇迹,简直‘不科学’。”

巨大压力下,乐视到底是怎么活下来的?贾跃亭离开后的这些年,乐视又是靠什么搞钱的呢?

乐视整活了?

贾老板出走美国的日子里,乐视(指乐视网和乐融致新)过得似乎并不差,时不时就能刷一波存在感。

最近一次是北京这波疫情期间宣布不降薪、不裁员。

自今年3月以来,上海、深圳、北京等地连续出现聚集性疫情,很多行业受到不同程度的冲击。然而5月18日乐视低调发布了一封内部信,称疫情对公司业务整体影响有限且可控,公司现金流收支情况良好,基本按照预算执行,偏差率较小。并且,乐视还强调疫情居家办公期间,公司实行全员全薪,将继续信守承诺,不再有大规模裁员计划。

另外在不久前,乐视还因为《甄嬛传》喜提一次热搜。

4月26日,#甄嬛传每年播出收益仍有上千万#话题的阅读量达到3.3亿,乐视视频连发5条微博认领该剧,并表示,“乐视视频的福气在后头。”

这缘于《甄嬛传》制片方花儿影视创始人敦勇此前接受媒体采访时透露:“《甄嬛传》与播出平台的版权合约从2011年开始、2017年到期,在2018年~2027年又与播出平台签订了十年合约,另外还有电视台及其他平台上的收益,平均每年能为花儿影视(《甄嬛传》出品公司之一)带来1000多万的收益。”花儿影视曾在2013年被鼎盛时期的乐视网以9亿元的价格收购,所以这也怪不得外界评论说:“11年了,《甄嬛传》还在为乐视输血。”

退市后的这些年,乐视为了不被中文互联网用户遗忘,每隔一段时间就开始“整活”,关键还自带话题爆点。

有人说乐视能活到今天,实属奇迹,乐视附和道:“何止是奇迹,简直‘不科学’。”有人说乐视没流量已经过气,乐视则声明称:“1年喜提4次微博热搜,没花钱。”

乐视去年年初推出自嘲“欠122亿”Logo,很多网友调侃“乐视视频”可以改名为“乐观视频”,并被坊间认为是一波自黑式营销。

在Logo下,乐视还写过“关键控好资金链”“老板造车美利坚”“为人立志当高远”“重振旗鼓造经典”“小贾生态雷总验”“影视综艺守底线”等标语。

有品牌专家表示,这种反向思维不仅让乐视白蹭热度,而且这种幽默做法消解了事件本身的严肃性,同时这种自嘲自黑的乐观精神,也更容易赢得网友好感。

这波反向营销确实给乐视带来了前所未有的效果。据了解,这波营销过后,乐视视频App下载量涨幅接近20%。

一位在乐视工作的员工就对铅笔道表示,他之所以还留在乐视也是因为这种氛围以及企业文化。“虽然这两年没涨工资,员工福利也不好,但就是不想离开,想留在这里做点事情。”

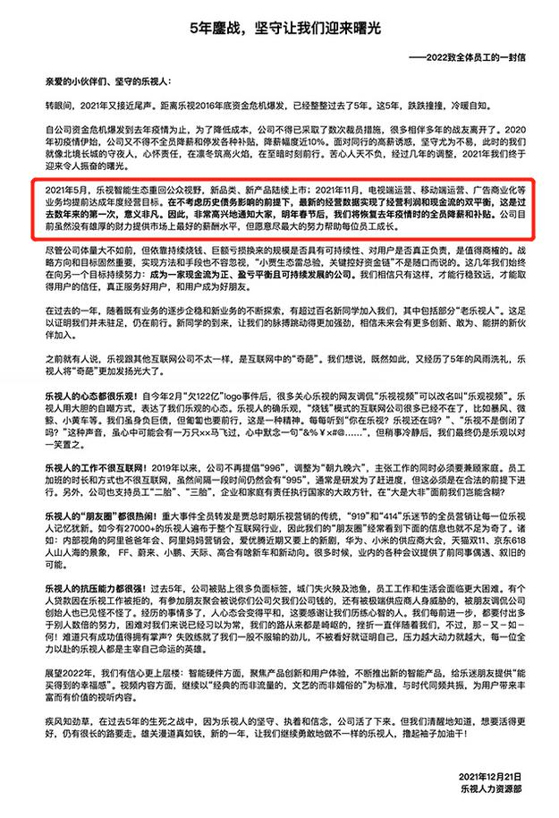
实际上,在去年底的时候,网络上还有“乐视活了”的声音出现。“2021年11月,电视端运营、移动端运营、广告商业化等业务均提前达成年度经营目标。在不考虑历史债务影响前提下,最新经营数据实现了经营利润和现金流的双平衡,这是过去数年来第一次,意义非凡。”这是乐视在去年的内部信。

退市之后的乐视,逐渐淡出了人们视野,很多人甚至认为乐视已经倒闭。但现在看来,无论是在品牌营销上,还是在想办法搞钱上,乐视都没有放弃自救。

“留守者”的自救

想要自救,乐视凭什么?

从乐视高管的公开发声、内部信以及财报中,我们可以找到一些答案。

目前,乐视的营收来源为广告收入、终端收入、会员收入、影视剧发行收入、利息收入以及手续费及佣金收入等。

总结起来其实就是两方面:视频内容与智能硬件,对应乐视网与乐融致新。

据了解,乐视网的收入包括大屏运营(电视运营)、小屏运营(乐视视频APP)以及商业化,乐视视频是乐视网最主要的产品,乐融致新的业务为硬件、电视、智能家电等在内的乐视智能生态。

在去年底的内部信上,乐视提到,公司现金流转正和达到盈亏平衡来自于两家公司的共同作用:硬件方面,乐视智能生态重回公众视野,新品类、新产品陆续上市;去年11月,乐视的电视端运营、移动端运营、广告商业化等业务均提前达成年度经营目标。

据前乐视视频CEO、现乐融致新CEO张巍此前透露,2020年乐视的电视产品就卖出40万-50万台,而乐视视频现在的日活也有一百多万。一手硬件,一手内容,曾经的乐视生态,如今依靠这两个板块的得以延续。

视频内容也是乐视的最大财富之一。

乐视网方面也表示,乐视视频的内容一直在持续更新,会员收益稳定,而且历史上积累了大量独家版权剧,包括《太子妃升职记》《芈月传》《甄嬛传》《翻译官》《盗墓笔记》等众多经典影片在内的版权也持续贡献活跃度和会员。数据显示,2021 年上半年度,其视频网站新增注册用户约 300 万。

就比如上面提到的《甄嬛传》。

如今乐视物是人非,但《甄嬛传》还是那个能在乐视视频付费观看的核心IP。

曾经,乐视网以2000万元购得《甄嬛传》独家网络版权,该剧使网站点击率创下历史新高,给整个网站带来了20亿的流量。

不过在2018年,因为财务危机,乐视网不得不将《甄嬛传》的版权分销给优酷,这部剧在优酷上线第一天就斩获了超1.5亿的播放量。

现如今,提起《甄嬛传》,很多网友也只知优酷,不知乐视。

另外,乐视电视端的商业化也是其收益的重要部分。据乐视网方面去年年底提供给《华夏时报》的数据显示,2021年乐视视频共上新电视剧90部左右,电影350部左右。

乐视的另一条腿是硬件,在硬件方面的新品类和新产品创新仍在继续。

硬件方面的主体是乐融致新,它曾是乐视网控股的子公司,该公司在2019年年初从乐视网出表,但乐视网仍持有乐融致新股份。天眼查显示,乐视网作为第二大股东,并没有乐融致新的控制权。但乐融致新的第一大股东天津嘉睿汇鑫,与乐视网也有着千丝万缕的联系。

去年5月,乐视举行了生态大会,并喊出“我们回来了”的口号会上,乐视亮相了60多款智能生态产品,包括乐视超级电视新品Mini Led 量子点M65,以及智能家居、3C数码、个人护理、全系的厨电等。

4个月后,乐视推出了搭载华为鸿蒙系统的全新手机S1,售价仅1599元。

张巍表示,乐视现在要做的生态是服务于家庭和个人的智能硬件。乐视还称,2021年是乐视的智能生态元年。

还有媒体爆料称,今年乐视可能会进入白色家电领域,进一步拓宽智能硬件业务。

重回巅峰太难了

靠着内容与硬件,乐视确实可以活下去,但想重回巅峰却很难。

“基本不太可能。”一位互联网分析师判断道,“无论内容还是硬件,如今的乐视都不是第一梯队,与行业头部的玩家相比,看不到竞争优势。”

在内容方面,如今的长视频平台已经是“爱优腾”三分天下。

虽然乐视曾是影视版权领域的先行者,但是稍加统计就能发现,乐视的优质内容版权在近两年积累极少。

在版权费用高昂的今天,乐视根本无法和“爱优腾”相竞争。何况从市场情况来看,连“优爱腾”这样财大气粗的资本大户都有些撑不住烧钱的压力了。

老资源在减少,新资源却又跟不上。除了翻炒老剧,乐视视频还发起了“乐视视频好剧上新”“看最新院线电影,上乐视视频”等话题,积极推销新内容。但是比起《甄嬛传》《太子妃升职记》数十亿播放量和几十万的评论量,乐视视频上新的电影和剧目几乎无人问津。

在智能硬件方面,虽然有行业专家分析指出,乐视在智能电视方面还有想象空间。“乐视积累了足够大的用户群体,智能电视在一般家庭中留存时间是五到六年,乐视电视可以销售更大的权益,比如会员、广告等。”但现如今硬件领域的市场竞争更加激烈。除了早就有所布局的小米外,华为、格力、海尔、美的等也都先后加入战局。

乐视超级电视曾经是红极一时的网红单品。在2016年获得了近600万台的市场规模,距离当时的国内第一只有一步之遥,但是此后乐视资金链断裂,即便如超级电视这种“优质资产”也已经“无法维持原有体系”,甚至发生了供应商持续一个月围堵乐视大厦讨要货款的事件。

从销量规模看,2020年乐视电视的成绩只剩下不足巅峰时期的十分之一;而昔日最强的对手,小米系彩电已经连续两年市场规模过千万。

此外,目前国内电视市场已趋近饱和,很难有上升空间。

奥维睿沃统计数据显示,2020年,全球TV出货量为228.8M,同比微增1.1%,其中,中国市场出货量回落至50M以下,同比下降12.1%,降幅为近五年来最大,且去年只有第二季度实现3.4%的微增长。

在上述分析师看来,乐视在智能硬件领域还有一个绕不开的难关,即资金。“搞硬件生态,无论彩电、手机,都是烧钱的项目,以乐融致新现有的体量、资金以及口碑,乐视的智能硬件想要做大,想不出来钱要从哪里来。”

虽然乐视曾低调宣布,实现了经营利润和现金流的双平衡,不过,从乐视的巨额历史债务和累计经营亏损来看,乐视网(乐融致新没有公开的财务数据,未包括其中)的“苦日子”还未过去。

根据乐视网的2021年审计报告,截至当年6月30日,乐视网负债总计为220亿元;其中流动负债占近八成,主要为应付账款。

而从经营情况来看,乐视网实际上还是亏损的。

根据乐视网2022 年第一季度报告显示,第一季度乐视网营收达1.51亿元,但净亏损达1.19亿元。

虽然看似乐观,但是巨额债务给现在的乐视经营带来巨大的压力。就如乐视网方面此前提到的那样,历史债务对公司的经营暂时没有影响,但确实会给品牌带来负面影响,“历史债务是很复杂的问题,我们只能接受现状,先把业务做好,才能去解决更大的问题。”

而乐融致新方面也是如此,张巍曾表示,目前乐融致新还有一些债务问题没有完全解决。

债务问题是乐视最主要的一个不稳定因素。

一位乐视曾经的员工吐槽道,此前经常会有人问她:“乐视还没倒闭么?”她的同事跟她分享过,有些供应商因为债务问题还会偏激地对乐视员工言语辱骂。

除了公司正常的经营外,这些历史遗留问题,留守乐视的人必须要承担。另外从一些细节也可以看出来,今天的乐视似乎并没有公关形象上显现的那样乐观。

天眼查App显示,乐视网从2019-2021年年报中的社保缴纳人数从300多人减少到如今的60多人;在Boss直聘上,乐视招聘一位5年工作经验数据工程师,顶薪也只能给到25K,相比其他大厂差了一大截。

这两年,乐视一直都在向外界传递一个乐观积极的信号——乐视回来了,公司正在回暖,但是摆在它面前的现实却依然残酷。

参考资料:

探客财经《涨薪不裁员的乐视,已经找到新“王牌”?》

华夏时报《贾跃亭还没回国,乐视网独自“回血”》

—————— / END / ——————

—————— / 好课推荐 / ——————

求职成功并非偶然,而是充分准备之后的必然。如果你想在“竞争激烈,优中选优”的产品求职中脱颖而出,就必须围绕用人单位对于岗位的能力要求做足准备。

那怎么才能让面试官认为你是一个做产品的好苗子?如何让面试官有把offer发给你的冲动?

下周三(7月20日)晚20:00,特邀前阿里高级产品专家@黄友敬老师,从行业选择、简历撰写,到面试技巧及回答思路,再到如何提高自己的产品专业能力等5大维度为大家深度解答!

👇扫码或点击阅读原文,获取免费报名链接👇

▼ 点击「阅读原文」了解更多课程详情

登录查看更多
0

相关内容

乐视视频,原名乐视网,2004年成立于北京,享有国家级高新技术企业资质,致力打造基于视频产业、内容产业和智能终端的“平台+内容+终端+应用”完整生态系统,被业界称为“乐视模式”。乐视垂直产业链整合业务涵盖互联网视频、影视制作与发行、智能终端、应用市场、电子商务、互联网智能电动汽车等;旗下公司包括乐视网、乐视致新、乐视移动、乐视影业、乐视体育、网酒网、乐视控股等;2014年乐视全生态业务总收入接近100亿元。
《中国网络安全产业分析报告(2022年)》发布
专知会员服务
34+阅读 · 2022年9月8日
程时杰院士:我国未来电力系统发展思考
专知会员服务
30+阅读 · 2022年8月13日
工信部发布《质量大数据白皮书》,178页pdf
专知会员服务
95+阅读 · 2022年7月12日
《数据安全风险分析及应对策略研究(2022年)》
专知会员服务
44+阅读 · 2022年2月5日
清华大学:2021元宇宙研究报告!
专知会员服务
234+阅读 · 2021年11月2日
专知会员服务
16+阅读 · 2021年9月29日
大数据白皮书(2020年), 72页pdf
专知会员服务
59+阅读 · 2020年12月31日
每日优鲜还能撑多久?丨氪金 · 大事件
36氪
0+阅读 · 2022年7月30日
乐视,过上了“神仙日子”?
创业邦杂志
0+阅读 · 2022年7月14日
00 后与职场,到底谁整顿谁?
人人都是产品经理
0+阅读 · 2022年7月2日
直播,都是怎么赚钱的
人人都是产品经理
0+阅读 · 2022年4月24日
反内卷一年,工作加量不加价
36氪
0+阅读 · 2022年4月10日
被“嫌弃”的外卖的一生
创业邦杂志
0+阅读 · 2022年4月5日
年终奖“玄学”:激情画饼,兑现无门?
人人都是产品经理
0+阅读 · 2022年1月1日
国家自然科学基金
0+阅读 · 2014年12月31日
国家自然科学基金
0+阅读 · 2013年12月31日
国家自然科学基金
0+阅读 · 2013年12月31日
国家自然科学基金
0+阅读 · 2013年12月31日
国家自然科学基金
0+阅读 · 2012年12月31日
国家自然科学基金
0+阅读 · 2012年12月31日
国家自然科学基金
0+阅读 · 2011年12月31日
国家自然科学基金
0+阅读 · 2009年12月31日
国家自然科学基金
0+阅读 · 2008年12月31日
Arxiv
46+阅读 · 2022年9月6日
Arxiv
15+阅读 · 2022年6月14日
Arxiv
13+阅读 · 2021年3月3日
已删除
Arxiv
32+阅读 · 2020年3月23日
VIP会员
相关资讯
每日优鲜还能撑多久?丨氪金 · 大事件
36氪
0+阅读 · 2022年7月30日
乐视,过上了“神仙日子”?
创业邦杂志
0+阅读 · 2022年7月14日
00 后与职场,到底谁整顿谁?
人人都是产品经理
0+阅读 · 2022年7月2日
直播,都是怎么赚钱的
人人都是产品经理
0+阅读 · 2022年4月24日
反内卷一年,工作加量不加价
36氪
0+阅读 · 2022年4月10日
被“嫌弃”的外卖的一生
创业邦杂志
0+阅读 · 2022年4月5日
年终奖“玄学”:激情画饼,兑现无门?
人人都是产品经理
0+阅读 · 2022年1月1日
相关基金
国家自然科学基金
0+阅读 · 2014年12月31日
国家自然科学基金
0+阅读 · 2013年12月31日
国家自然科学基金
0+阅读 · 2013年12月31日
国家自然科学基金
0+阅读 · 2013年12月31日
国家自然科学基金
0+阅读 · 2012年12月31日
国家自然科学基金
0+阅读 · 2012年12月31日
国家自然科学基金
0+阅读 · 2011年12月31日
国家自然科学基金
0+阅读 · 2009年12月31日
国家自然科学基金
0+阅读 · 2008年12月31日
Top
微信扫码咨询专知VIP会员