重磅!《城市大脑标准体系建设指南(2022版)》正式发布!29页pdf

2022 年 9 月 7 日 专知

2022年9月3日,城市大脑建设高峰论坛期间,《城市大脑标准体系建设指南(2022版)》(简称《指南》)正式发布(点击阅读原文下载)。在23家地方主管部门的指导和支持下,全国信标委智慧城市标准工作组组织中国电子技术标准化研究院、上海数字产业发展有限公司、山东浪潮新基建科技有限公司等45家产学研用单位共同编制形成。

《指南》明确了城市大脑标准体系建设总体要求,构建了城市大脑标准体系总体框架,从城市大脑总体标准、基础设施标准、数据标准、关键支撑能力标准、应用服务标准、建设管理标准和安全保障标准等七大方面提出了具体建设内容,并围绕机制建设、标准研制、标准实施、国际合作等方面提出了具体组织实施路径。

《指南》是我国城市大脑标准化工作的总体性、体系性规划,既可以为当前和未来一段时间内的城市大脑标准体系建设工作提供指导,也可以促进标准在支撑各地城市大脑项目建设、技术创新、产业发展等方面发挥实效。

为系统、有序推动城市大脑标准化工作,不断完善城市大脑标准体系,全国信标委智慧城市标准工作组组织相关产学研用单位共同编制形成《城市大脑标准体系建设指南 (2022版)》。
1、《指南》明确了城市大脑标准体系建设总体要求,构建了城市大脑标准体系总体框架,从城市大脑总体标准、基础设施标准、数据标准、关键支撑能力标准、应用服务标准、建设管理标准和安全保障标准等七大方面提出了具体建设内容,并围绕机制建设、标准研制、标准实施、国际合作等方面提出了具体组织实施路径。

2、《指南》是我国城市大脑标准化工作的总体性、体系性规划,既可以为当前和未来一段时间内的城市大脑标准体系建设工作提供指导,也可以促进标准在支撑各地城市大脑项目建设、技术创新、产业发展等方面发挥实效。

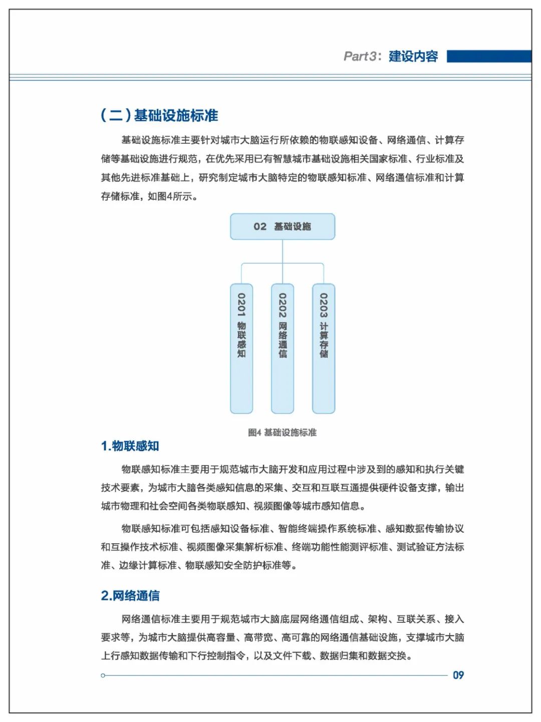
3、标准体系层次结构。城市大脑标准体系层次结构包括“01总体”“02基础设施”“03数据”“04关键支撑能力”“05应用服务”“06建设管理”“07安全保障”等七个部分,如图所示。


4、标准体系总体框架。城市大脑标准体系总体框架主要由“01总体”“02基础设施”“03数据”“04关键支撑能力”“05应用服务”“06建设管理”“07安全保障”等七个部分组成,如图所示。


5、建设内容-总体标准。总体标准主要用于明确城市大脑定位、相关概念、边界、应用及相互间关系,主要针对城市大脑基础性、总体性的概念、框架、模型、等进行规范,包括术语定义、参考架构、评估评价、城市对象标识等……


专知便捷查看

便捷下载,请关注专知公众号(点击上方蓝色专知关注)

  • 后台回复“B29” 就可以获取重磅!《城市大脑标准体系建设指南(2022版)》正式发布!29页pdf》专知下载链接

                       
专知,专业可信的人工智能知识分发 ,让认知协作更快更好!欢迎注册登录专知www.zhuanzhi.ai,获取100000+AI(AI与军事、医药、公安等)主题干货知识资料!
欢迎微信扫一扫加入专知人工智能知识星球群,获取最新AI专业干货知识教程资料和与专家交流咨询
点击“ 阅读原文 ”,了解使用 专知 ,查看获取100000+AI主题知识资料
登录查看更多
2

相关内容

重磅!智慧城市标准化白皮书(2022版),78页pdf
专知会员服务
126+阅读 · 2022年8月9日
城市大脑案例集(2022),114页pdf
专知会员服务
117+阅读 · 2022年1月10日
【重磅】大数据白皮书(2021年),59页pdf
专知会员服务
125+阅读 · 2021年12月28日
专知会员服务
96+阅读 · 2020年8月7日
【重磅预告】《数据安全治理白皮书4.0》将于5月27日正式发布
CCF计算机安全专委会
3+阅读 · 2022年5月25日
城市大脑案例集(2022),114页pdf
专知
3+阅读 · 2022年1月10日
【重磅】大数据白皮书(2021年),59页pdf
专知
1+阅读 · 2021年12月28日
《人工智能标准化白皮书(2018版)》发布|附下载
人工智能学家
18+阅读 · 2018年1月21日
国家自然科学基金
1+阅读 · 2014年12月31日
国家自然科学基金
18+阅读 · 2014年12月31日
国家自然科学基金
0+阅读 · 2013年12月31日
国家自然科学基金
0+阅读 · 2012年12月31日
国家自然科学基金
0+阅读 · 2012年12月31日
国家自然科学基金
2+阅读 · 2011年7月31日
国家自然科学基金
0+阅读 · 2009年12月31日
Arxiv
0+阅读 · 2022年11月23日
Arxiv
0+阅读 · 2022年11月23日
Arxiv
0+阅读 · 2022年11月22日
Short Note on Generating Sets for Semiflows
Arxiv
0+阅读 · 2022年11月18日
Arxiv
0+阅读 · 2022年11月18日
已删除
Arxiv
32+阅读 · 2020年3月23日
VIP会员
相关基金
国家自然科学基金
1+阅读 · 2014年12月31日
国家自然科学基金
18+阅读 · 2014年12月31日
国家自然科学基金
0+阅读 · 2013年12月31日
国家自然科学基金
0+阅读 · 2012年12月31日
国家自然科学基金
0+阅读 · 2012年12月31日
国家自然科学基金
2+阅读 · 2011年7月31日
国家自然科学基金
0+阅读 · 2009年12月31日
相关论文
Arxiv
0+阅读 · 2022年11月23日
Arxiv
0+阅读 · 2022年11月23日
Arxiv
0+阅读 · 2022年11月22日
Short Note on Generating Sets for Semiflows
Arxiv
0+阅读 · 2022年11月18日
Arxiv
0+阅读 · 2022年11月18日
已删除
Arxiv
32+阅读 · 2020年3月23日
Top
微信扫码咨询专知VIP会员