产品分析 ∣ B612咔叽产品分析报告

2018 年 4 月 24 日 产品100干货速递 仙女婆婆

一、产品信息

1.产品名称

B612 咔叽

2.版本号

版本号:6.6.2

3.体验环境

iPhone7  版本11.1.2(15B202) 型号MPT22CH/A

二、产品介绍

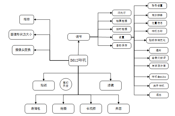
1.产品结构图

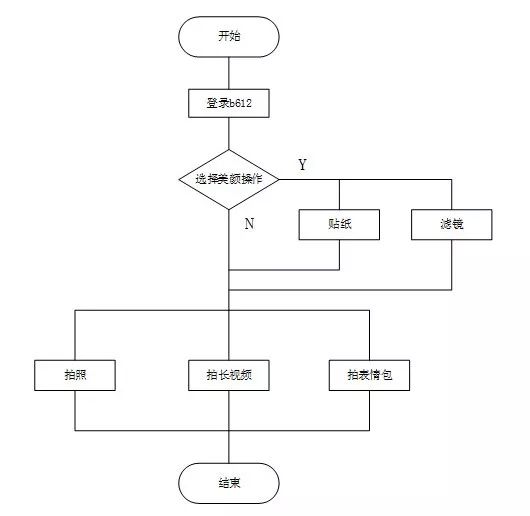
2.产品流程图(核心功能流程)

3.目标用户群画像

以上数据来自:艾瑞指数

由艾瑞指数得到的数据参考可得,产品女性用户比例远大于男性用户,达75.35%;年龄分布主要在25-30岁及以下,其中25~30岁的用户,占比31.28%;使用区域分布集中于广东、山东、河南、江苏等地区。

用户画像:

a. 喜欢趣味自拍的00后,95后学生用户

姓名:Lily

年龄:17

城市:江苏

用户故事:Lily是江苏省淮安中学的学生,目前高三,日常学习之余最大爱好是追星、粉爱豆,成绩保持在班级前十,是微博、ins等社交APP的活跃用户。

使用场景:Lily 回家写完作业,十点半刷手机打开B612,选择一个滤镜拍下桌下一角,发微博“好想快点周末啊”;刷着微博看到自己爱豆李易峰新更博,内容为“这儿的天气真好,你那呢”。点击转发并想要配图,打开b612选择可爱的贴纸表情,调整桌面上的台灯,自拍多张,最后选择一张配图转发“笔芯”。

b. 喜欢分享生活的90后女生及有稳定收入的工作者

姓名:Coco

年龄:26

城市:上海

用户故事:Coco是外企公司的设计师,工作充实。周末休息会常与朋友聚会,有假期会组织朋友们去旅游。

使用场景:Coco周五晚上工作结束后,约朋友去人民广场那一家甜品店吃东西和逛街。点了新出的甜品,用b612YU2滤镜拍甜品图发朋友圈,换人像滤镜拍多张与朋友的合照,分享朋友圈或微博。

该产品的目标用户是00后、90后及年轻白领,00后这类年轻用户好奇,对事物有美好愿景,有一定的社交心理,有自己独特喜爱的人或事。稳定的工作白领这类用户居住在一二线沿海发达城市,喜欢个性、漂亮、时尚,休闲时间有自己的娱乐生活,愿意去分享。

4.主要功能

  1. 拍照为主方向,定位拍摄工具,没有很多社交元素及广告,较为纯粹不会反感。

  2. 一键生成表情包,可保存可分享至微信等社交app使用,解决用户斗图需求。

  3. 贴纸,更新迭代快、数量多,漂亮可爱搞怪多样的都可以被满足。

  4. 滤镜,质量优,很容易拍出高级感。

三、产品分析

1.版本信息

版本号

上线时间

7.2.0

2018.3.14

7.1.0

2018.2.11

7.0.0

2018.1.23

6.7.0

2017.12.15

6.6.0

2017.11.17


7.2.0版本 2018/3/14 这个时间正适合春游,春暖花开。上线功能是后置春日滤镜,很符合用户当前需求。

7.1.0版本 2018/2/11  过年期间上线贴纸推荐功能,设计上比较醒目,推荐的贴纸右上角会有红点,对于不知道用哪些贴纸的用户,是很好的引导。

7.0.0版本 2018年1.23  加入潮流音乐功能,这段期间抖音疯狂圈粉,个人也被圈住了,很大一部分是音乐吸引过去的,此时上线潮流音乐可能有这一方面原因吧。

6.7.0版本 2017年12.15  上线的AR特效,不得不说很酷炫了。刚上线时候没有明显提示只是作为贴纸功能出现,以至于我并没有第一时间看到使用,偶然机会下看到AR字样,出于好奇心理使用一下,果然没有失望很炫很萌。

6.6.0版本 2017年11.17 主要调整拍摄画幅,新增圆形、16:9的画幅。又给了用户更多的构图,16:9的画幅很适合全身像拍摄。

2.版本评分及用户评论

从app近3个月评分来看,大部分是好评的,从评论内容可以看出大多数用户是很喜欢它的贴纸及滤镜,对于新技术充满期待,一些负面评分主要是安卓用户使用拍照卡顿和苹果用户用手机耗电太快。个人是苹果用户,它的拍照耗电是真快,不过现在已经比以前好多了,还是需要跟进完善。针对相机的性能和速度,觉得有必要持续优化,这是潜在的用户舒适感所在。

这里要着重看2.10—2.17阶段负评分几乎逼近120。原因是官博2.12日在微博上大肆安利防弹少年团(韩国男团),并以其为代言人并制作相关表情。此微博一出,b612真可以说是炸了。

从选择明星代言这个角度思考分析,请明星代言app,对于塑造品牌形象是很好的方法。而所谓品牌形象代言人是品牌战略者们聘请或塑造的,能让人们通过对其知名度、职业、形象、个性、品行的联想,产生对某种品牌美好印象的人。对于明星本身而言,他们是“注意力经济”的产物,万众瞩目,一呼百应,粉丝越多人气越高,带来的明星效应更显,为代言的品牌聚合的关注度和影响力就更多。

明星粉丝团的主要人群是年轻人,多属于80,90后,吸引了年轻人就是吸引了新一代的消费者。因此对于品牌商来说,启用明星代言人能够吸引更多年轻人的关注。而这样的人群正是B612的目标用户群之一,他们对app的支持明星代言人会对其有导向作用,因而在选择明星代言人时应注意以下三点:

  1. 名人与产品的匹配度

    美颜相机APP请女星angelababy作为代言人,而美颜相机APP的主要用户群为想要让照片变得美美的女生,angelababy年轻又漂亮的形象与美颜相机理念不谋而合。

  2. 名人的个人公众形象及代言品牌数量

    忌选择负面新闻多于正面的人,如柯震东、房祖名事件;当下最火的明星代言多个品牌情况也不宜选择,容易给用户造成视觉疲劳。

  3. 名人好感度

    防弹少年团在韩国可能是很受欢迎,但是在我们国家可能并没有那么招喜,甚至招黑。一方面我国与韩国间社会文化理念不同,另一方面粉丝的爱豆们之间的互斥。

3.功能点分析

a. 原片拍摄

在原片拍摄模式下对人脸有轻度磨皮、美白和瘦脸,效果比自带手机拍摄好,并且不会很过。,素颜美化。色调偏亮,显肤色白一些。

录像时,既支持长按录制松手后录制结束,也支持单击录制,再次单击后录制结束的方式,这样方便转换场景,便于完成更丰富的拍摄动作。视频拍摄完成后还可以添加音乐,提升视频品质。

b. 贴纸

贴纸风格多样并且种类丰富,萌系,动物系,换脸,语言等等。关闭贴纸选择界面不是很明显,苹果是点击屏幕一下关闭,但是第一次使用的时候是不知道的,偶然间点到关闭才知道是可以这样关闭界面。


c. 滤镜

滤镜的每个效果,在光效、颜色上调整很细腻。但是像下方这种P1、P2、P3、P4 不清楚区别,如果要选择使用,必须从1点到4,看效果确定。


d. AR

AR效果,AR模式入口在贴纸栏第5个,点开贴纸表情右滑点击才能看到。建议根据后台数据统计此贴纸使用次数判断,是否可以将它放到与表情包、视频同一级。AR毕竟是目前热门技术,可以作为一个宣传点。

   

    

四、未来考虑

  1. 考虑目标用户群的喜好,在每一步骤上把关,不止是贴纸表情和滤镜。从2月份事件来看,代言人的选择,宣传造势这种要小范围圈验证,再做投放。

  2. 贴纸查看方式为竖向滑动,滤镜查看方式为横向滑动,两者所占屏幕目测是等高的。对于贴纸这样很多而且类别很多,目前高度展示是会一些不舒适感,一直向下滚动常会忘记上面的贴纸。调整贴纸类所占高度。

  3. 修改每个贴纸和滤镜的分类名称,帮助用户直接决定,而不是让用户挨个去试最后决定用哪一个,尽可能去减少用户操作路径。

  4. 天天p图曾经借助热点cos武媚娘,小学生照等,多次冲击app榜第一。对于热点,考虑与其融合造势。像Faceu今年与春晚合作大热,但是在后期并没有跟上节奏宣传。

  5. 对于新技术AR 目前是针对贴纸初尝试,后期考虑将AR技术融入人像,使得人像立体,照片有交流感也更有趣。



作者:仙女婆婆

公众号:仙女婆婆的那些产品事/leon_lady

开课吧www.kaikeba.com):专注打造互联网产品经理、UXD全能设计、技术开发等前沿专业课程。

产品壹佰www.chanpin100.com):不可错过的产品经理学习成长社群,为产品经理提供及时学习资讯、新鲜行业动态、独家专业指导。

登录查看更多
18

相关内容

现在「B612咔叽」只为拯救迷失的少女 —— 你! 自拍再也不要修图,超自然的自拍修颜效果 半秒就变美美哒。◕‿◕。
【2020新书】实战R语言4,323页pdf
专知会员服务
102+阅读 · 2020年7月1日
卷积神经网络的概述论文:分析、应用和展望,21页pdf
专知会员服务
91+阅读 · 2020年4月7日
报告 | 2020中国5G经济报告,100页pdf
专知会员服务
98+阅读 · 2019年12月29日
【德勤】中国人工智能产业白皮书,68页pdf
专知会员服务
309+阅读 · 2019年12月23日
 【中科院信工所】社交媒体情感分析,40页ppt
专知会员服务
104+阅读 · 2019年12月13日
今日头条技术架构分析
互联网架构师
11+阅读 · 2019年8月19日
5G全产业链发展分析报告
行业研究报告
11+阅读 · 2019年6月7日
分析 | 抖音背后的计算机视觉技术
计算机视觉life
9+阅读 · 2019年5月31日
2019社交行业研究报告
行业研究报告
5+阅读 · 2019年5月30日
2019年Q1中国互联网流量季度分析报告
艾瑞咨询
5+阅读 · 2019年5月15日
印象笔记和有道云笔记竞品分析报告
产品100干货速递
5+阅读 · 2019年3月26日
智能时代,图像检索技术在美团APP中的应用分析
人人都是产品经理
9+阅读 · 2018年5月23日
智慧停车行业深度研究与分析报告
智能交通技术
4+阅读 · 2018年3月20日
推荐|网易云音乐分析之推荐算法
人人都是产品经理
10+阅读 · 2018年2月26日
Arxiv
8+阅读 · 2019年5月20日
Augmentation for small object detection
Arxiv
13+阅读 · 2019年2月19日
Doubly Attentive Transformer Machine Translation
Arxiv
4+阅读 · 2018年7月30日
Arxiv
5+阅读 · 2018年4月13日
Arxiv
3+阅读 · 2018年3月29日
VIP会员
相关资讯
今日头条技术架构分析
互联网架构师
11+阅读 · 2019年8月19日
5G全产业链发展分析报告
行业研究报告
11+阅读 · 2019年6月7日
分析 | 抖音背后的计算机视觉技术
计算机视觉life
9+阅读 · 2019年5月31日
2019社交行业研究报告
行业研究报告
5+阅读 · 2019年5月30日
2019年Q1中国互联网流量季度分析报告
艾瑞咨询
5+阅读 · 2019年5月15日
印象笔记和有道云笔记竞品分析报告
产品100干货速递
5+阅读 · 2019年3月26日
智能时代,图像检索技术在美团APP中的应用分析
人人都是产品经理
9+阅读 · 2018年5月23日
智慧停车行业深度研究与分析报告
智能交通技术
4+阅读 · 2018年3月20日
推荐|网易云音乐分析之推荐算法
人人都是产品经理
10+阅读 · 2018年2月26日
Top
微信扫码咨询专知VIP会员