2019年中国在线住宿预订行业研究报告

2019 年 9 月 9 日 艾瑞咨询
酒店行业 | 研究报告

全文字数:3464字  精读时间: 9分钟


核心摘要:

中国旅游消费渠道逐渐线上化,在线住宿预订行业随之发展壮大:
•APP及小程序等多种入口逐渐出现并升级,旅游消费更加随性化、便捷化
•中国在线住宿预订消费体验随核心企业的竞争而日渐完善
中国在线住宿预订市场产业链条清晰,呈现长期稳定增长态势
•用户消费态度及习惯愈加成熟
•2019年中国在线住宿预订市场交易规模预计超过2700亿元
•2019年中国在线住宿预订市场间夜规模预计达9.6亿间夜
中国在线住宿预订市场日趋成熟,头部企业领先优势显著:
•交易额口径下,中国在线住宿预订市场CR5为93.0%
•间夜量口径下,中国在线住宿预订市场CR5为90.9%
酒店产业链的未来发展布局将更加贴近消费者,重点关注消费者感受
•中高端精品酒店短期以性价比打造口碑,长期稳定发展仍需提升精细化品牌及会员运营能力
•酒店搜索、预订及入住的酒店消费全环节将更加智能化,消费者体验将更加被重点关注

中国在线住宿预订行业概况





旅游行业
中国旅游行业保持稳中向好发展态势
•在“消费升级”趋势下,中国低线城市的旅游消费迅速增长,并整体推动休闲旅游市场再次发力;
•碎片化假期及休闲旅游观念的普及,直接带动了国内旅游市场和出境游市场的双重火热;
•旅游行业优质消费力量已在近十年的市场培育期中形成,其持续稳定的旅游消费有助于行业的长期发展及创新创造。

在线旅游行业

中国旅游消费渠道逐渐线上化

•移动互联网的发展推动旅游产生了“随时随地”的移动互联网特性。

•APP及小程序等多种入口和渠道逐渐出现并升级,旅游消费更加随性化、便捷化。

住宿行业
中国住宿消费市场拥有长期高增长能力

•长期来看,住宿行业保持多年稳定增长。

•中短期来看,住宿行业增速略微波动,但总体保持增长态势。

在线住宿预订行业
中国在线住宿预订消费体验随核心企业的竞争而日渐完善
•企业角度来看: 行业竞争激烈,从业企业需大力拓展自身边界,提升产品及服务能力,打造自身关键竞争点,实现企业的增长可能性。
•行业角度来看: 各企业的不断进步带来的是整体行业能力的提升,最终转化为用户对行业的认可。

中国在线住宿预订行业现状

产业图谱

产业链条清晰,在线触达用户渠道集中在OTA/OTP/酒店直销

交易规模
用户消费态度及习惯愈加成熟,市场将维持长期稳定增长态势
•中国住宿在线预订用户消费能力稳步提高,平均间夜价格保持增长。
•价格导向型用户越来越多的转向为性价比导向型用户,消费者对于住宿产品及服务质量的期待和需求逐渐提升。

间夜规模
中国在线住宿预订市场间夜规模保持稳定增长
•酒店集团日渐注重自营直销渠道,如自营APP/官网/小程序等。 一方面取得了一定成效,部分用户养成了官方渠道预订的习惯,但另一方面,自营渠道的搭建、会员的运营管理以及各门店对会员优质服务能力的培训和提升都是酒店集团直销渠道长期运营的难题。
•市场各玩家均进行探索边界、拓展自身布局的动作,在非优势领域资源渠道作出努力。

在线渗透率
中国在线住宿预订市场未来提升空间依旧广阔
•高星酒店: 在线渠道通常包括自营官方渠道、OTA/OTP,线下渠道则包括团队旅游、商务会议、散客等; 由于传统高星酒店在在线预订渠道上的布局及运营管理能力均有一定的市场滞后,因此未来高星酒店在线预订仍将保持一定增长。
•中低星酒店: 除连锁酒店品牌外大多无会员体系及自营在线预订渠道,同时也因自身能力限制无法提供商务会议等服务,因此在线预订方式将会愈加挤压散客门店预订量,市场仍存增长空间。

行业特征

资源覆盖及掌控能力是OTA住宿产品预订业务线核心能力指标

价值链条
分销端资本积累迅速,反哺布局上游推动产业迭代创新
目前从整体产业价值链条来看,已经不是单一的“资源端——分销端——用户端”的流程结构,作为分销核心的OTA/OTP企业越来越多的涉足上游布局,价值的流转推动整体产业的迅速壮大,链条各环节玩家也均在价值驱动下更快适应了变化多端且迅速的外部环境。

预订场景

携程用户住宿消费能力领先优势明显

目前,中国在线住宿预订需求场景主要分为两类,一类为本地化场景,如突发性住宿需求等;一类为出行类场景,如度假、商旅等住宿需求。另外从间夜均价角度来看,市场各企业也存在一定差别。

中国在线住宿预订行业竞争格局

市场集中度
头部企业领先优势显著,携程系居行业前列

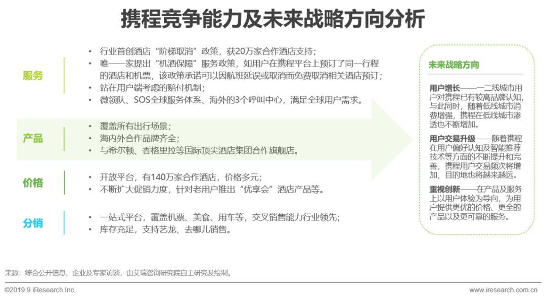
典型企业: 携程
持续发力旅游业“技术及服务革新”
•跳脱拼价格、拼覆盖的原始圈层,进入拼服务体验、拼技术创新的高阶段位。
•酒店技术及服务创新的引领者,专注消费者体验20年。
•一站式在线旅游产品及服务提供商,占据高端酒店领先位置。

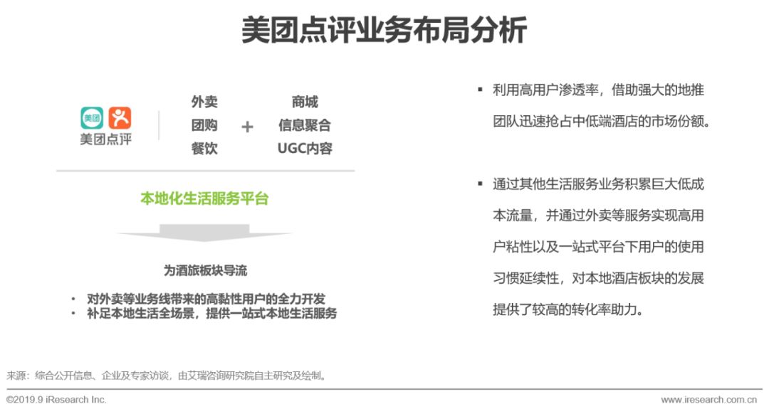
典型企业: 美团点评
深度打造本地生活服务平台,本地化单体酒店优势明显
美团点评团购出身所吸引的价格敏感型用户群体是其本地化单体酒店持续发展的重要流量基础。 通过对以“外卖、团购、餐饮”所打造的本地化生活服务平台的持续运营,能够为其酒旅版块长期引流,推动酒旅业务线的发展。

典型企业: 同程艺龙
微信小程序的多入口布局协助同程艺龙实现流量极大化变现
在合并重组后,同程艺龙同时获得来自腾讯的强力资本和低成本流量的支持,因此,在未来的发展路径中,同程艺龙能够较容易地实现业务能力的迅速升级以及流量变现能力的巨大提升。

中国在线住宿预订行业未来趋势

中高端精品酒店
服务优质价格适当的中高端精品酒店对消费者吸引力强,短期以性价比打造口碑,长期稳定发展仍需提升精细化品牌及会员运营能力。

智能化酒店
酒店搜索、预订及入住的酒店消费全环节将更加智能化,以消费者体验为第一衡量指标,实现酒店的数字化转型。

2018年中国在线出行住宿行业研究报告

中国在线旅游平台用户洞察研究报告

旅途中的“走走停停”:在线出行住宿行业趋势研究

搜索艾瑞过往报告,请点击进入小程序


点击阅读原文,查看完整报告

登录查看更多
0

相关内容

2020年中国《知识图谱》行业研究报告,45页ppt
专知会员服务
240+阅读 · 2020年4月18日
德勤:2020技术趋势报告,120页pdf
专知会员服务
192+阅读 · 2020年3月31日
阿里巴巴达摩院发布「2020十大科技趋势」
专知会员服务
108+阅读 · 2020年1月2日
报告 | 2020中国5G经济报告,100页pdf
专知会员服务
98+阅读 · 2019年12月29日
【德勤】中国人工智能产业白皮书,68页pdf
专知会员服务
309+阅读 · 2019年12月23日
2019年人工智能行业现状与发展趋势报告,52页ppt
专知会员服务
124+阅读 · 2019年10月10日
2018-2019年国内化妆品行业研究报告
行业研究报告
15+阅读 · 2019年9月28日
【数字化】2019年全球数字化转型现状研究报告
产业智能官
29+阅读 · 2019年7月8日
医药零售行业报告
医谷
9+阅读 · 2019年7月8日
2019社交行业研究报告
行业研究报告
5+阅读 · 2019年5月30日
2018年物业管理行业深度研究报告
行业研究报告
7+阅读 · 2019年5月17日
2019年Q1中国互联网流量季度分析报告
艾瑞咨询
5+阅读 · 2019年5月15日
2019年中国运动健身行业发展趋势白皮书
行业研究报告
4+阅读 · 2019年4月25日
2018年游戏行业研究报告
行业研究报告
3+阅读 · 2019年4月20日
2018年边缘计算行业研究报告
行业研究报告
12+阅读 · 2019年4月15日
2018年中国供应链金融行业研究报告
艾瑞咨询
7+阅读 · 2018年11月20日
Arxiv
3+阅读 · 2019年3月29日
Arxiv
6+阅读 · 2018年7月12日
Arxiv
7+阅读 · 2018年6月1日
VIP会员
相关VIP内容
2020年中国《知识图谱》行业研究报告,45页ppt
专知会员服务
240+阅读 · 2020年4月18日
德勤:2020技术趋势报告,120页pdf
专知会员服务
192+阅读 · 2020年3月31日
阿里巴巴达摩院发布「2020十大科技趋势」
专知会员服务
108+阅读 · 2020年1月2日
报告 | 2020中国5G经济报告,100页pdf
专知会员服务
98+阅读 · 2019年12月29日
【德勤】中国人工智能产业白皮书,68页pdf
专知会员服务
309+阅读 · 2019年12月23日
2019年人工智能行业现状与发展趋势报告,52页ppt
专知会员服务
124+阅读 · 2019年10月10日
相关资讯
2018-2019年国内化妆品行业研究报告
行业研究报告
15+阅读 · 2019年9月28日
【数字化】2019年全球数字化转型现状研究报告
产业智能官
29+阅读 · 2019年7月8日
医药零售行业报告
医谷
9+阅读 · 2019年7月8日
2019社交行业研究报告
行业研究报告
5+阅读 · 2019年5月30日
2018年物业管理行业深度研究报告
行业研究报告
7+阅读 · 2019年5月17日
2019年Q1中国互联网流量季度分析报告
艾瑞咨询
5+阅读 · 2019年5月15日
2019年中国运动健身行业发展趋势白皮书
行业研究报告
4+阅读 · 2019年4月25日
2018年游戏行业研究报告
行业研究报告
3+阅读 · 2019年4月20日
2018年边缘计算行业研究报告
行业研究报告
12+阅读 · 2019年4月15日
2018年中国供应链金融行业研究报告
艾瑞咨询
7+阅读 · 2018年11月20日
Top
微信扫码咨询专知VIP会员