2021入门推荐系统,应该从哪入手?

2021 年 11 月 13 日 PaperWeekly

由于近些年深度学习技术的飞速发展,大力加速推动了AI在互联网以及传统各个行业的商业化落地,尤其是 推荐系统 、计算广告等领域。由于推荐系统与提升用户量以及商业化变现有着密不可分的联系,各大公司都放出了众多推荐系统相关职位,且薪水不菲,目前发展势头迅猛。

大多数欲从事推荐系统相关工作的同学,往往都是通过自学的方式来进行学习,但是这样很明显的问题是:

1. 虽然学习了解了很多推荐算法模型,如:协同过滤、FM、DeepFM等, 但是却不清楚这些模型在工业界推荐系统中是如何串联、如何配合、有哪些坑,哪些trick的,导致无论面试还是真正去业界做推荐系统,都会被推荐领域的”老枪老炮“们一眼识别出小白属性

2. 对于算法原理理解不深刻,这就会导致实际应用时不能很好地将模型的性能发挥出来,另外面试时对于大厂面试官的刨根问底,只能是眼睁睁的丢掉offer。

CF、FM、DSSM、DeepFM等这些推荐业界明星模型,你真的清楚他们的内部运行原理以及使用场景吗?真的了解FM模型与SVM有什么相似之处吗?FM固然可以用作为打分模型,但它可以用来做matching吗,如果可以,如何做?item2Vec模型在业界是如何缓解冷启动的问题的?双塔模型优势在哪?深度模型到底是如何做matching的,是离线计算好结果还是实时的对网络进行前向计算?DeepFM具体实现时,wide端和deep端的优化方式是一样的吗?基于Graph的推荐方法在业界的应用目前是怎样的?
 
为了真正全面系统的培养面向工业界的推荐系统人才, 贪心学院推出了《推荐系统工程师培养计划3期》,在前两期的基础上做了全面升级,深度探索推荐系统算法知识,并落地实操工业级项目,由资深的推荐系统负责人 全程直播讲解,帮助你融会贯通,轻松拿offer 


推荐系统工程师培养计划


助你成为行业TOP10%的工程师

对课程有意向的同学

扫描二维码咨询



01 课程大纲

第一部分:推荐系统之内容理解与画像构建

Week1 机器学习基础

逻辑回归模型

梯度下降法

神经网络模型

过拟合与正则

常用的评价指标

常用的优化算法

向量、矩阵基础


Week2 推荐系统基础


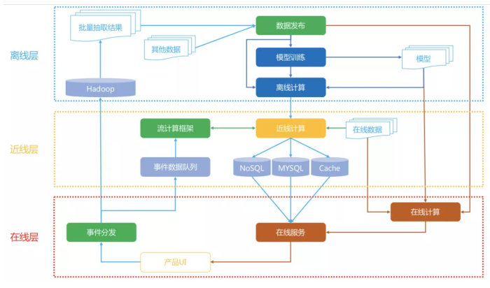
推荐系统概述、架构设计
推荐系统后台数据流设计
常用的技术栈
推荐系统中的评价指标
简单的用户协同
环境搭建

Week3 内容画像的构建以及NLP技术

内容画像的搭建基础
关键词提取技术tf-idf, textRank
LSTM与注意力机制
Attention的几种常用方式
Self-Attention
Multi-head Attention
双线性Attention
NLP工具的使用
MySQL数据库的搭建与内容画像存储

Week4 用户画像的构建

用户画像与内容画像的关系
用户画像的架构
用户画像的扩展
用户画像与排序特征
用途:基于标签的用户画像
标签权重的计算方法(贝叶斯平滑、时间衰减)
基于用户画像的召回方法
Redis的搭建与使用
基于Redis的用户画像存储
Hadoop, Hive, Spark等工具使用

第二部分:召回模型与策略、数据与采样的学问

Week5 传统Matching方法

MF召回法以及求解
特征值分解
传统奇异值分解之SVM
FunkSVD 
ALS方法
SVD++
基于物品的协同Item-CF


Week6 深度 Matching方法

理解Embedding技术
Embedding为什么有效
Embedding与稀疏ID类特征的关系
Item-CF召回与Item2Vec
Airbnb序列召回与冷启动缓解思路
NCF召回以及变种
YouTube召回方法
从DSSM到双塔模型
双塔模型工业界的部署方法
多兴趣召回
MIND召回
Faiss工具介绍 
KD树,LSH,Simhash


Week7 Graph Embedding与用户行为构建图

随机游走于传统协同方法
Deepwalk
Node2Vec及其同质性与结构性
LINE 
随机游走的实现
Alias采样方法
Neo4j讲解
Graph Embedding的实现
Node2Vec的实现


Week8 图推荐、图神经网络、采样与热度打压

Graph Embedding优化
EGS,注意力机制及其变种
Ripple网络方法
召回层采样的坑与技巧
热度抑制
EGES的实现
GCN和GAT 
GraphSage

第三部分:排序模型、重排序与多目标

Week9 经典Ranking模型方法

Ranking与用户画像
物品画像
LR模型
GBDT+ LR
FM模型详解、业界使用方法与坑
FFM模型
AUC与GAUC
增量学习与Online Learning
从L1稀疏化、FOBOS到FTRL算法
基于FM实现Ranking精排序


Week10 深度Ranking模型与工业采样技巧

粗排与精排及其意义
主流深度推荐模型的几种范式
特征自动组合:Deep&Cross, XDeepFM, PNN
特征重要度提取以及无用特征去噪:AFM,DeepFFM
序列推荐模型:DIN,DIEN,AttRes,Stamp
独辟蹊径之序列推荐的优化思路
深度模型工具的介绍与使用
MLSQL
DeepCTR等与工业界采样方法

Week11 重排序与多目标学习


多目标学习的几种范式
范式一:样本加权
范式二:多模型融合
范式三:联合训练、ESMM,MMOE框架,ESM2等
ESMM的实现


第四部分:实时召回策略与前沿推荐技术

Week12-13 工业界新闻推荐系统中冷启动与热点文章实时召回

人群分桶
实时交互正反馈
实时召回与实时画像技术
人群投票
人群等级投票
降维分发
后验与先验的结合
引入注意力机制的优化兴趣增加和衰减
热点文章召回策略
本地文章召回策略
算法策略与运营配合协作


Week14 强化学习与推荐系统、AutoML与推荐系统

强化学习概念、以及在推荐系统中的对应
DP算法本质思想
马尔科夫决策
蒙特卡洛搜索所树(MCTS)
UCB及其在推荐系统中的应用
汤普森采样法
Q-Learning、DRN、策略梯度
强化学习在推荐场景中的应用


Week15 项目总结,部署以职业规划

工业界项目的部署
推荐系统岗位的面试要点
大厂的面试攻略
如何准备简历、包装自己
职业规划



推荐系统工程师培养计划


助你成为行业TOP10%的工程师

对课程有意向的同学

扫描二维码咨询




02 课程中的实战项目

1. 相似推荐场景项目
    项目描述:
工业界中,推荐系统已经逐步渗入到各个场景下,从最常见的信息流、首页猜你喜欢等,到看了又看、买了又买,以及相似物品推荐等。本项目将以此为切入点,带领学员们体验相似推荐场景的算法与工具、以及工业界的使用经验、心得、trick。

   项目预期结果:
掌握相似推荐场景的常用算法和工具、以及使用经验,具备独立完成相似推荐场景的能力。


 
2. 资讯信息流召回场景项目
   项目描述:
目前业界最主流的推荐系统使用“多路召回+精排”的方式,本项目中,带你掌握这种工业界最流行的推荐方式,你将使用DSSM等深度网络算法,并基于ANN检索的方式实现召回,最后使用精排,对每个候选物品进行打分并排序,最后按照得分对用户进行物品展示,用此种方式还原真实工业界场景。 

   项目预期结果:
此项目将为学员带来完整的工业界推荐算法与数据流,麻雀不大,但五脏俱全,令你掌握深度召回、向量化检索、深度排序以及工程化部署等,完全具备一个合格的推荐算法工程师能力。
 

3. 多目标排序场景项目

   项目描述:

随着推荐系统的发展,无论是流量化场景,还是商业化场景,多目标的拟合在推荐系统中的重要性,慢慢的从小荷才露尖尖角,迅速的发展成为执牛耳的地位,本项目将多目标排序单独作为一个模块,分别利用工业界经典以及最新方法来体验多目标排序的美妙。


   项目预期结果:
掌握推荐领域的高阶技术-多目标排序的算法的工程实践,在深度排序的基础上进一步拓展排序的优化空间。




推荐系统工程师培养计划


助你成为行业TOP10%的工程师

对课程有意向的同学

扫描二维码咨询


 

03部分案例和作业


01

实现基于用户协同的文本推荐


在深度学习盛行的时代,经典的协同过滤方法是否还在各大公司的推荐引擎中使用呢?答案是肯定的,协同算法在推荐领域中有这不可磨灭的基因,作为分发和传播能力极强的方法,至今,协同过滤方法仍然在工业界有这广泛的应用。此案例中,同学们将亲手实践协同算法的威力。


02

基于NLP技术、Redis构建与存储内容画像


用户画像在推荐领域有着至关重要的作用,主流的协同以及今天大火的深度召回方法,如双塔、YouToBe召回方法等的情况下,基于用户画像的召回方法仍然适用,因其极具可控性与解释性,推荐领域,因其有这天然的业务性,导致推荐系统对可解释性要求极高,当出现推荐的bad case时,基于用户画像的召回策略是查找bad case的重要手段。


03

Item2Vec的实现


推荐业务领域常常有如下场景,相关推荐、猜你还喜欢等,熟悉吧?背后支持的算法和系统策略逻辑是什么呢?答案就在此案例中,类似的相关推荐场景,即为:根据现有物品推荐另一相关的物品或者商品,借助于用户行为与word2vec思路,将item Embedding引入此场景,并适当引入side info信息来做商品的关推荐方法,此案例将为你揭晓其中的秘密。


04

FM方法的实现


MF(矩阵分解)算法作为推荐算法经典代表作之一,其是最早体现出Embedding泛化扩展思想的雏形;之后,FM(因子分解机)算法在MF(矩阵分解)基础之上发扬光大,将Embedding思想进一步引入传统的机器学习做推荐,FM算法看成推荐领域的万金油,召回、粗排、精排均可用FM实现,在深度学习上线资源较困难的情况下,可视为推荐领域的baseline的不二法门,此案例中,你将亲自感受FM算法的魅力。 

05

Wide&Deep算法实现


推荐算法本质上就是在解决两个问题: 记忆和泛化,传统的LR等模型,将大量的ID类稀疏特征直接喂给模型,再由广义线性模型直接学习这些ID类特征的权重,本质上就是模型对特征的简单粗暴的记忆,因此,泛化扩展性得不到保证,从未出现过的特征(如很重要的交叉特征等),模型无法学习该特征权重,故特征的指征能力无法体现。

因此,深度学习模型引入Embedding稠密向量概念,将不同特征之间的一部分共性抽象出,放入Embedding空间进行学习,这样的操作可以近乎看作是模糊查找,具有较强的泛化能力,但记忆性显然不如LR等模型,wide&&deep的提出是兼容记忆性与泛化性的考虑,在此基础上,后续的DeepFM等模型,也只是在wide端加强了模型对特征的显式交叉,但架构本质与wide&&deep模型是一样的。 此案例就来带大家实操WDL方法。


推荐系统工程师培养计划


助你成为行业TOP10%的工程师

对课程有意向的同学

扫描二维码咨询



04 学习收获

1. 掌握每一个核心技术点、学完之后在技术上可满足绝大部分推荐系统岗位的要求
2. 深入理解每一个技术背后的算法细节和全部推导过程
3. 通过大量案例的实战,达到学以致用的目的,并学习工业界一线的经验
4. 紧跟技术的发展、走在时代的前沿


05 课程适合谁?

大学生
l理工科相关专业的本科/硕士/博士生,毕业后想从事AI工作的人
l今后想从事推荐系统相关工作的人
l希望能够深入AI领域,为科研或者出国做准备
l希望系统性学习推荐相关的技术

在职人士
l目前从事IT相关的工作,今后想做跟推荐相关的项目
l目前从事AI相关的工作,希望与时俱进,加深对技术的理解
l希望能够及时掌握前沿技术
 
 
06 入学标准

1. 理工科相关专业学生,或者IT从业者
2. 具有良好的Python编程能力
3. 掌握机器学习基础(如线性回归、逻辑回归、SVM等)
 


07 报名须知

1. 本课程为收费教学。
2. 剩余名额有限
3. 品质保障!正式开课后7天内,无条件全额退款。
4. 学习本课程需要具备一定的机器学习基础。


推荐系统工程师培养计划


助你成为行业TOP10%的工程师

对课程有意向的同学

扫描二维码咨询


登录查看更多
0

相关内容

推荐系统,是指根据用户的习惯、偏好或兴趣,从不断到来的大规模信息中识别满足用户兴趣的信息的过程。推荐推荐任务中的信息往往称为物品(Item)。根据具体应用背景的不同,这些物品可以是新闻、电影、音乐、广告、商品等各种对象。推荐系统利用电子商务网站向客户提供商品信息和建议,帮助用户决定应该购买什么产品,模拟销售人员帮助客户完成购买过程。个性化推荐是根据用户的兴趣特点和购买行为,向用户推荐用户感兴趣的信息和商品。随着电子商务规模的不断扩大,商品个数和种类快速增长,顾客需要花费大量的时间才能找到自己想买的商品。这种浏览大量无关的信息和产品过程无疑会使淹没在信息过载问题中的消费者不断流失。为了解决这些问题,个性化推荐系统应运而生。个性化推荐系统是建立在海量数据挖掘基础上的一种高级商务智能平台,以帮助电子商务网站为其顾客购物提供完全个性化的决策支持和信息服务。

知识荟萃

精品入门和进阶教程、论文和代码整理等

更多

查看相关VIP内容、论文、资讯等
【干货书】深度学习全面指南,307页pdf
专知会员服务
159+阅读 · 2022年1月6日
【微信@CIKM2021 】 强化学习推荐模型的知识蒸馏探索之路
图嵌入推荐系统技术综述,64页pdf422篇文献
专知会员服务
65+阅读 · 2021年9月22日
专知会员服务
48+阅读 · 2021年5月21日
如何构建你的推荐系统?这份21页ppt教程为你讲解
专知会员服务
65+阅读 · 2021年2月12日
专知会员服务
23+阅读 · 2020年9月8日
成为年薪60W推荐算法工程师的最快学习路线!!
有粉丝想转行推荐算法,我的一些看法
图与推荐
1+阅读 · 2021年11月1日
总结 | 基于知识蒸馏的推荐系统
机器学习与推荐算法
3+阅读 · 2021年10月28日
入职就50W起,推荐系统何以成为算法皇冠?
图与推荐
0+阅读 · 2021年9月27日
聊聊推荐系统
夕小瑶的卖萌屋
0+阅读 · 2021年8月26日
我的推荐系统入门经验~
大数据技术
39+阅读 · 2019年9月19日
国家自然科学基金
1+阅读 · 2015年12月31日
国家自然科学基金
8+阅读 · 2014年12月31日
国家自然科学基金
0+阅读 · 2014年12月31日
国家自然科学基金
4+阅读 · 2013年12月31日
国家自然科学基金
0+阅读 · 2012年12月31日
国家自然科学基金
0+阅读 · 2012年12月31日
国家自然科学基金
0+阅读 · 2011年12月31日
国家自然科学基金
1+阅读 · 2009年12月31日
国家自然科学基金
0+阅读 · 2009年12月31日
A Survey on Deep Hashing Methods
Arxiv
1+阅读 · 2022年4月19日
Arxiv
0+阅读 · 2022年4月19日
A survey on deep hashing for image retrieval
Arxiv
15+阅读 · 2020年6月10日
VIP会员
相关VIP内容
【干货书】深度学习全面指南,307页pdf
专知会员服务
159+阅读 · 2022年1月6日
【微信@CIKM2021 】 强化学习推荐模型的知识蒸馏探索之路
图嵌入推荐系统技术综述,64页pdf422篇文献
专知会员服务
65+阅读 · 2021年9月22日
专知会员服务
48+阅读 · 2021年5月21日
如何构建你的推荐系统?这份21页ppt教程为你讲解
专知会员服务
65+阅读 · 2021年2月12日
专知会员服务
23+阅读 · 2020年9月8日
相关资讯
成为年薪60W推荐算法工程师的最快学习路线!!
有粉丝想转行推荐算法,我的一些看法
图与推荐
1+阅读 · 2021年11月1日
总结 | 基于知识蒸馏的推荐系统
机器学习与推荐算法
3+阅读 · 2021年10月28日
入职就50W起,推荐系统何以成为算法皇冠?
图与推荐
0+阅读 · 2021年9月27日
聊聊推荐系统
夕小瑶的卖萌屋
0+阅读 · 2021年8月26日
我的推荐系统入门经验~
大数据技术
39+阅读 · 2019年9月19日
相关基金
国家自然科学基金
1+阅读 · 2015年12月31日
国家自然科学基金
8+阅读 · 2014年12月31日
国家自然科学基金
0+阅读 · 2014年12月31日
国家自然科学基金
4+阅读 · 2013年12月31日
国家自然科学基金
0+阅读 · 2012年12月31日
国家自然科学基金
0+阅读 · 2012年12月31日
国家自然科学基金
0+阅读 · 2011年12月31日
国家自然科学基金
1+阅读 · 2009年12月31日
国家自然科学基金
0+阅读 · 2009年12月31日
Top
微信扫码咨询专知VIP会员