新基建产品手册: 人工智能、5G、车联网、数据中心等,72页pdf

2021 年 5 月 9 日 专知

来源:中国信通院CAICT


近年来,为顺应新一轮科技革命和产业变革发展趋势,国家提出加快新型基础设施建设并做出一系列决策部署,同时首次将“新基建”写入2020 年政府工作报告。新型基础设施更侧重于以信息网络为基础,综合集成新一代信息技术,围绕数据的感知、传输、存储、计算、处理和安全等环节,所形成的基础设施体系对于经济社会数字化发展至关重要,亦有利于加快推动形成国内大循环为主体,国内国际双循环互相促进的新发展格局。

为响应国家加快新型基础设施建设的号召,中国信息通信研究院(以下简称“中国信通院”)聚焦新基建发展中的核心关键问题,迭代更新《新基建产品手册(第三版)》。

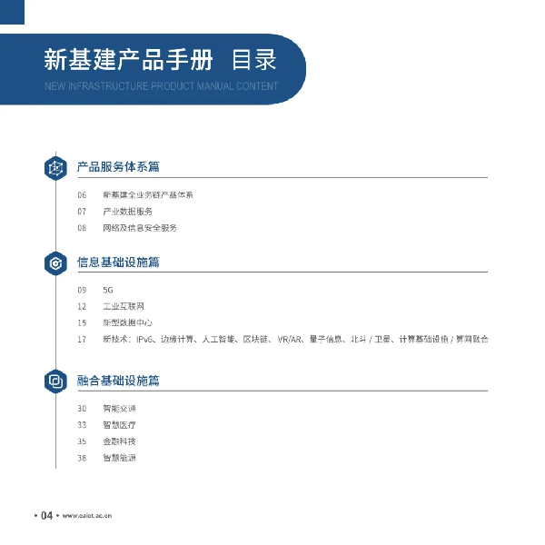
第三版新基建产品手册依托网络及信息安全、基础设施及产业数据两大优势,聚焦5G、工业互联网、数据中心、新技术基础设施四大核心领域,深耕交通、医疗、金融、能源等融合基础设施领域,同时优化了领域和案例信息,新增网路安全、IPV6、边缘计算、算网融合等领域介绍,以及工业互联网、网络及信息安全以及未来网络的精品案例,更加全面地展示了中国信通院的全产业链业务服务能力,助力地方贯彻落实国家关于“新基建”的决策部署,驱动我国经济新一轮的内生性增长和高质量发展。

具体内容如下


专知便捷查看

便捷下载,请关注专知公众号(点击上方蓝色专知关注)

  • 后台回复“N72” 就可以获取新基建产品手册: 人工智能、5G、车联网、数据中心等,72页pdf》专知下载链接

专知,专业可信的人工智能知识分发 ,让认知协作更快更好!欢迎注册登录专知www.zhuanzhi.ai,获取5000+AI主题干货知识资料!


欢迎微信扫一扫加入专知人工智能知识星球群,获取最新AI专业干货知识教程资料和与专家交流咨询
点击“ 阅读原文 ”,了解使用 专知 ,查看获取5000+AI主题知识资源
登录查看更多
2

相关内容

专知会员服务
54+阅读 · 2021年9月11日
5G AIoT全景商用产品手册,52页pdf
专知会员服务
51+阅读 · 2021年9月10日
专知会员服务
53+阅读 · 2021年8月17日
专知会员服务
66+阅读 · 2021年8月9日
5G网络安全标准化白皮书, 53页pdf
专知会员服务
67+阅读 · 2021年5月15日
专知会员服务
35+阅读 · 2021年5月10日
专知会员服务
124+阅读 · 2021年3月22日
电信行业人工智能应用白皮书(2021),50页pdf
专知会员服务
81+阅读 · 2021年3月19日
专知会员服务
58+阅读 · 2021年3月15日
《AI新基建发展白皮书》,国家工信安全中心
专知会员服务
194+阅读 · 2021年1月23日
6G全球进展与发展展望白皮书,35页pdf
专知
20+阅读 · 2021年5月8日
白皮书 | 工业智能前沿报告,35页pdf
专知
31+阅读 · 2021年3月9日
中央经济工作会议定义“新型基础设施建设”
THU数据派
7+阅读 · 2019年1月10日
【重磅】《人工智能标准化白皮书(2018)》发布(完整版)
CAAI白皮书丨中国人工智能创新应用白皮书
未来产业促进会
3+阅读 · 2017年12月1日
车联网白皮书(2017)
智能交通技术
14+阅读 · 2017年10月8日
Music Transformer
Arxiv
5+阅读 · 2018年12月12日
VIP会员
相关VIP内容
专知会员服务
54+阅读 · 2021年9月11日
5G AIoT全景商用产品手册,52页pdf
专知会员服务
51+阅读 · 2021年9月10日
专知会员服务
53+阅读 · 2021年8月17日
专知会员服务
66+阅读 · 2021年8月9日
5G网络安全标准化白皮书, 53页pdf
专知会员服务
67+阅读 · 2021年5月15日
专知会员服务
35+阅读 · 2021年5月10日
专知会员服务
124+阅读 · 2021年3月22日
电信行业人工智能应用白皮书(2021),50页pdf
专知会员服务
81+阅读 · 2021年3月19日
专知会员服务
58+阅读 · 2021年3月15日
《AI新基建发展白皮书》,国家工信安全中心
专知会员服务
194+阅读 · 2021年1月23日
相关资讯
6G全球进展与发展展望白皮书,35页pdf
专知
20+阅读 · 2021年5月8日
白皮书 | 工业智能前沿报告,35页pdf
专知
31+阅读 · 2021年3月9日
中央经济工作会议定义“新型基础设施建设”
THU数据派
7+阅读 · 2019年1月10日
【重磅】《人工智能标准化白皮书(2018)》发布(完整版)
CAAI白皮书丨中国人工智能创新应用白皮书
未来产业促进会
3+阅读 · 2017年12月1日
车联网白皮书(2017)
智能交通技术
14+阅读 · 2017年10月8日
Top
微信扫码咨询专知VIP会员