收藏:详细AI专家路线图谱

2022 年 6 月 23 日 THU数据派


  
  
    
来源:架构师技术联盟

  本文为约1666字,建议阅读4分钟

本文 介绍了一组清晰、简单易懂的人工智能专家路线图。

想从事人工智能领域的研究,盲目地在网上购买了一本又一本的参考资料,学习视频刷了一遍又一遍…… 反过头来看,这些方法可能作用并不是很大,却消耗了大量的时间和金钱。


这时,一种提纲式的学习途径就显得尤为重要了。如果你想成为数据科学家、机器学习或者 AI 专家,而又苦于找不到合适的学习方法,本文将提供一组思路清晰、简单易懂的人工智能专家路线图。


超详细的AI 专家路线图


对学习者非常友好的是,这份 AI 专家路线图是一个互动版本。每个子模块所列内容都可以链接到指定网站,学习者可以找到词条的维基百科或其他来源的释义和拓展内容。此外,如果有新的研究出现时,该路线图会随时更新。


该路线图旨在给学习者提供关于人工智能的整体概念,并在学习感到困惑时给予指导,而没有鼓励学习者一味地选择最先进、最热门的技术。这是因为在科研中,每个人都需要了解哪种工具最适合自己。换言之,最先进、最热门的技术不一定是最适合的。


就这份 AI 专家路线图而言,开发者列出了任何学习路径所必不可少的一些要素,如论文和代码、版本控制、语义化版本控制和更新日志。但就具体选择上,开发者认为在学习 AI 时不应直接过渡到当前热门的技术——深度学习,而应步步为营,并提供了 3 条可供选择的学习路径:数据科学家→机器学习→深度学习…;数据科学家→数据工程师…;大数据工程师→…



循序渐进才是「王道」。


AI 专家路线图概览


这部分内容简要总结了 AI 专家路线图,并从以下几个方面着手讲解:数据科学家、机器学习、深度学习、数据工程师以及大数据工程师。这 5 部分内容都有详细的学习路线图,点击图表任意模块,都会链接到对应的内容。


一、数据科学家路线图


在数据科学家路线图中,我们可以了解到进行 AI 研究所需要的基础:矩阵和线性代数、数据库、表格数据、数据格式(JSON、XML、CSV)、正则表达式等等。


在统计学方面,该路线图涵盖了概率论、概率分布、估计、假设检验、置信区间、大数定律、蒙特卡罗方法等等。


在 Python 编程方面,该路线图展示了 Python 基础、比较重要的 Python 库以及所需运行环境等。


在数据来源方面,学习者点击「Awesome Public Datasets」图标,就可以链接到整理好的公共数据集等。接着过渡到可视化和探索性数据分析 / 转换 / 整理相关内容,最后进入到机器学习和数据工程师两个不同的方向。



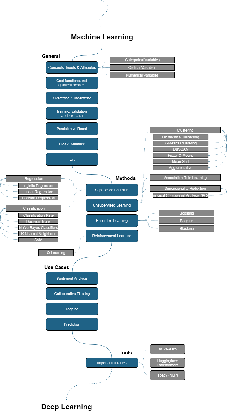
二、机器学习路线图


机器学习路线图主要分为 4 大部分基础概念算法用例以及所用工具。其中基础概念部分主要包括机器学习中常用的概念、梯度下降、训练集、测试集、验证集等基础概念;算法部分列举了 4 类算法监督学习无监督学习集成学习和强化学习;用例部分列举了情感分析、协同过滤、标注和预测;所用工具部分则介绍了 scikit-learn、spacy 等工具。每部分内容都有对应的详细文档。



三、深度学习路线图


机器学习之后进入到了深度学习,这是第 1 条可选择学习路径的最后部分。深度学习路线图由 4 大部分组成:论文、神经网络、网络架构以及所用工具。论文部分提供了深度学习论文阅读路线图以及 SOTA 论文;神经网络部分提供了一篇详细介绍如何理解神经网络的博客文章;网络架构部分包括感知器、自动编码器、CNN、RNN;所用工具部分主要介绍了 TensorFlow 、PyTorch 等。最后给出建议:保持探索、与时俱进。



四、数据工程师路线图


在数据科学家路线图之后可以直接进入到数据工程师路线图,这是第 2 条可选择的学习路径。该路线图主要介绍了数据格式、数据发现、数据集成、数据融合、数据调研、数据湖和数据仓库以及如何使用 ETL 等多方面内容。



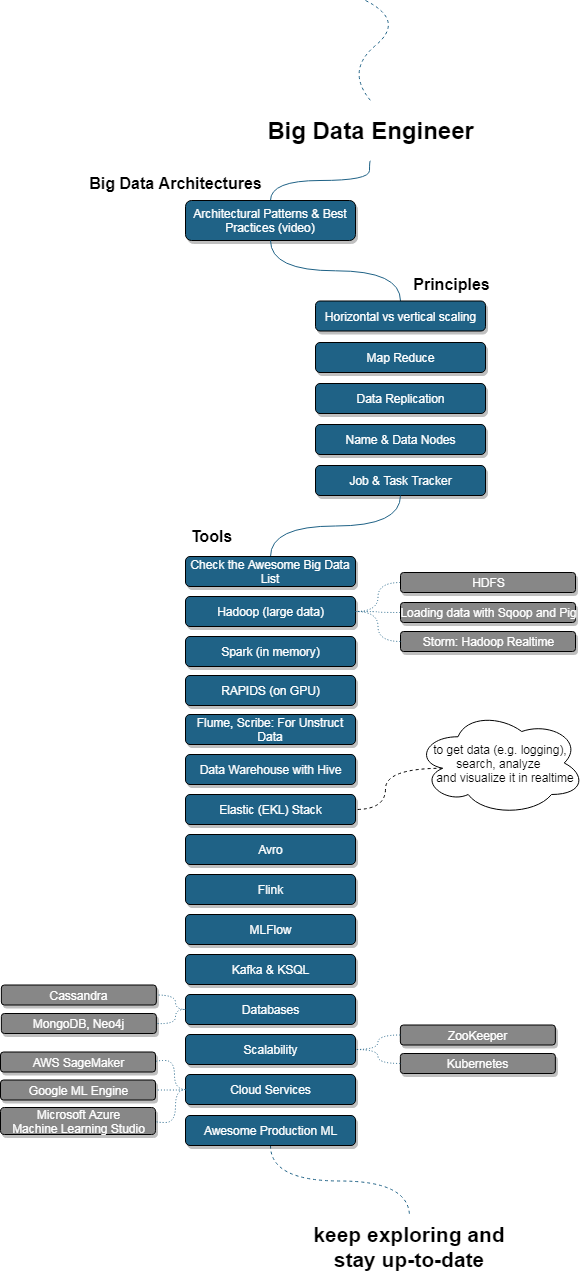
五、大数据工程师路线图


大数据工程师路线图是第 3 条可选择的学习路径,主要分为 3 部分内容:大数据架构、遵循的原则以及所用工具。大数据架构部分主要讲述了大数据分析架构模式和最佳实践;遵循的原则包括数据库管理系统中的数据复制,以及 Hadoop 中 NameNode 和 DataNode 的区别等;所用工具则介绍了 Hadoop、Spark 等。



——END——


登录查看更多
0

相关内容

【2022新书】Python数据科学:手册导论,286页pdf
专知会员服务
96+阅读 · 2022年6月25日
超详细的AI 专家路线图!GitHub获星19.3k
专知会员服务
62+阅读 · 2022年5月11日
Leetcode 高频题 2021 版
专知会员服务
57+阅读 · 2022年2月5日
【干货书】数据科学家统计学基础:R和Python实战,486页pdf
最新《图神经网络实用指南》2020论文,28页pdf
专知会员服务
222+阅读 · 2020年10月17日
【2020干货书】Python3基础导论介绍,98页pdf
专知会员服务
103+阅读 · 2020年10月11日
干净的数据:数据清洗入门与实践,204页pdf
专知会员服务
164+阅读 · 2020年5月14日
学习自然语言处理路线图
专知会员服务
140+阅读 · 2019年9月24日
《Easy RL:强化学习教程》出版了!文末送书
夕小瑶的卖萌屋
2+阅读 · 2022年4月5日
PyTorch 官方推荐了一份 60 分钟的深度学习指南
技术最前线
20+阅读 · 2019年10月17日
完备的 AI 学习路线,最详细的资源整理!
新智元
15+阅读 · 2019年5月4日
完备的 AI 学习路线,最详细的中英文资源整理
机器之心
28+阅读 · 2019年4月28日
植树节,送 25 本AI & NLP & Python相关书籍
AINLP
21+阅读 · 2019年3月12日
干货|浅谈强化学习的方法及学习路线
机器学习算法与Python学习
16+阅读 · 2018年3月28日
机器学习知识体系
架构文摘
19+阅读 · 2018年1月7日
国家自然科学基金
5+阅读 · 2015年12月31日
国家自然科学基金
2+阅读 · 2015年4月30日
国家自然科学基金
1+阅读 · 2014年12月31日
国家自然科学基金
0+阅读 · 2013年12月31日
国家自然科学基金
5+阅读 · 2013年12月31日
国家自然科学基金
0+阅读 · 2012年12月31日
国家自然科学基金
0+阅读 · 2012年12月31日
国家自然科学基金
0+阅读 · 2011年12月31日
国家自然科学基金
0+阅读 · 2011年12月31日
Arxiv
23+阅读 · 2022年2月24日
已删除
Arxiv
32+阅读 · 2020年3月23日
AdarGCN: Adaptive Aggregation GCN for Few-Shot Learning
Domain Representation for Knowledge Graph Embedding
Arxiv
14+阅读 · 2019年9月11日
Arxiv
22+阅读 · 2018年8月30日
VIP会员
相关VIP内容
【2022新书】Python数据科学:手册导论,286页pdf
专知会员服务
96+阅读 · 2022年6月25日
超详细的AI 专家路线图!GitHub获星19.3k
专知会员服务
62+阅读 · 2022年5月11日
Leetcode 高频题 2021 版
专知会员服务
57+阅读 · 2022年2月5日
【干货书】数据科学家统计学基础:R和Python实战,486页pdf
最新《图神经网络实用指南》2020论文,28页pdf
专知会员服务
222+阅读 · 2020年10月17日
【2020干货书】Python3基础导论介绍,98页pdf
专知会员服务
103+阅读 · 2020年10月11日
干净的数据:数据清洗入门与实践,204页pdf
专知会员服务
164+阅读 · 2020年5月14日
学习自然语言处理路线图
专知会员服务
140+阅读 · 2019年9月24日
相关资讯
《Easy RL:强化学习教程》出版了!文末送书
夕小瑶的卖萌屋
2+阅读 · 2022年4月5日
PyTorch 官方推荐了一份 60 分钟的深度学习指南
技术最前线
20+阅读 · 2019年10月17日
完备的 AI 学习路线,最详细的资源整理!
新智元
15+阅读 · 2019年5月4日
完备的 AI 学习路线,最详细的中英文资源整理
机器之心
28+阅读 · 2019年4月28日
植树节,送 25 本AI & NLP & Python相关书籍
AINLP
21+阅读 · 2019年3月12日
干货|浅谈强化学习的方法及学习路线
机器学习算法与Python学习
16+阅读 · 2018年3月28日
机器学习知识体系
架构文摘
19+阅读 · 2018年1月7日
相关基金
国家自然科学基金
5+阅读 · 2015年12月31日
国家自然科学基金
2+阅读 · 2015年4月30日
国家自然科学基金
1+阅读 · 2014年12月31日
国家自然科学基金
0+阅读 · 2013年12月31日
国家自然科学基金
5+阅读 · 2013年12月31日
国家自然科学基金
0+阅读 · 2012年12月31日
国家自然科学基金
0+阅读 · 2012年12月31日
国家自然科学基金
0+阅读 · 2011年12月31日
国家自然科学基金
0+阅读 · 2011年12月31日
Top
微信扫码咨询专知VIP会员