RLE重铸回归方法的荣光后,回归和热图的异同究竟在何方?

2022 年 1 月 18 日 PaperWeekly


©作者 | 曾逸飞

学校 | 西安电子科技大学

研究方向 | 姿态估计与捕捉



问题来源


在 2D 姿态识别领域,基于高斯热图的方法自 2014 年提出以来,向来是独领风骚,霸占了各大榜单整整七年之久。在此期间,甚至逼得回归方法另立门派,单独建立了基于 regression 的性能榜单,可见两个方法之间的性能差异之大。

然而,对于高斯热图所拥有的优势何在,却向来是众说纷纭,缺少一个统一的答案。其中比较令人信服的理由有以下几个方面:

优势1: 全卷积的结构能够完整地保留位置信息,因此高斯热图的空间泛化能力更强。而回归方法因为最后需要将图片向量展开成一个长长的一维向量,reshape 过程中会对位置信息有所丢失。除此之外,全联接网络需要将位置信息转化为坐标值,对于这种隐晦的信息转化过程,其非线性是极强的,因此不好训练和收敛。

优势2: 关节点之间存在相互联系。以脖子和肩膀为例,这两个地方常常会挨得比较近,因此空间上是存在相关性的。高斯热图可以在一张图中保留这种相关性,因此已知脖子的位置可以帮助估计肩膀,而已知肩膀的位置也能帮助估计脖子。但是,回归坐标时是对 k 个坐标点分别回归的,没办法照顾到这种关节间的相关性。

优势3: 高斯热图有点类似分类问题中的软标注。它在目标位置上加上了一个渐进的分布过程,这能帮助网络更平滑地找到梯度下降的过程。同时软标注也减轻了在标注有误情况下的过拟合情况。(软标注的提出和作用具体可以看 Szegedy 的这篇 [1]  经典文章)

然而,最近 RLE [2] (残差似然估计)用回归的策略重回 SOTA 巅峰,做到和 HRNet 几乎持平,这就不由得令人对上述的理由进行了重新的思考。

  • 上面三点中,哪些优势是 RLE 在回归的基础上做到的呢?

  • 上面三点中,哪些针对热图优势解释才是真正的核心所在?或者说哪些特性造成了二者在前几年间的巨大差距?
  • 在 RLE 补齐缺陷后,回归和热图的核心还存在差异吗?可不可以完成方法上的互相借鉴呢?


下面就让我们来一探究竟。


还没有读过 RLE 的文章可以简单读一下我这篇零基础的核心思路讲解,熟悉一下 RLE 文章的概况,不然下面牵涉到相关知识可能会读起来比较困难:

https://zhuanlan.zhihu.com/p/440567782



RLE和热图的共同优势


首先简单介绍一下 RLE 的核心思想:

数据集对关节的标注点是不能做到完美的。因此当标注值和真实的关节值存在偏差 时,RLE 学习这个偏差 的概率密度函数 。然后设计似然函数 ,作为损失函数训练回归网络。为了更好的收敛,RLE 模仿残差块(Residual Block)学习残差的思想,去学习偏差密度函数 较之于简单分布的残差 或者 ,以期学习分布的过程更快更好地收敛。

如果你第一次看到 RLE,对这段话存在很多问号的话,这是也正常的。这个时候还是推荐去读读论文,或者读读上面提到的文章,以对这段话想表达的意思多做熟悉。如果你可以很清楚的明白其核心思想,那我们不妨开始思考:

RLE的这个过程,做到了高斯热图三点优势中的哪个(哪些)优势呢?

简单起见,我们就一条一条地对着看好了:

优势1 :高斯热图空间泛化性强,而回归策略会丢失空间信息 。——RLE 仍然是用的回归,在 reshape 过程中仍然会丢失空间信息,但它依然可以做到和热图方法平分秋色。所以这条优势可能不是那么重要。

优势2: 高斯热图能在一张图中捕捉关节间的相关性,回归的过程则缺少关节间相关性的捕捉。 ——RLE 仍然没有显式地捕捉这种关节间的关系,但这不影响它是热图方法旗鼓相当的对手。所以这条优势可能也不是那么重要。

优势3: 高斯热图相当于一种软标注,它鼓励了一种渐进平滑的回归过程,也能减少对噪声数据的过拟合,而直接回归则没有这样的过程 。——RLE就恰恰是在回归完成后,通过去学习标注和预测间的 差值分布 ,从而建立起损失函数,以帮助回归的。同时,因为学习的是标注的误差情况,RLE 把你标注过程中出现的问题的规律都找出来了,也很自然能减少对那些标注不好的数据的过拟合。不难发现,RLE 和热图方法存在的一个很显著的共性就是:二者都强调了坐标的周围分布, 也都减轻了对标注的过拟合情况。

从上面的逐条比对中,我们不难发现,两个方法的重要共性就是坐标周围的分布情况。RLE 也好,热图也好,都是在这个分布上做了一些文章。热图显式地将这个分布标注出来,作为学习目标。而 RLE 则相对不那么直接地利用学习到的分布,用它建立了损失函数,来帮助网络更好的回归。



分布很重要,然后呢?


现在我们意识到,对于 2D 姿态识别而言,关节点周围的分布是一件重要的事情。RLE 在行文和实验中,也多次强调了这一点。下面是在不同分布情况下训练 resnet 得到的不同的效果,其中的差异可谓是巨大:

▲ 不同假设的分布下训练出来的结果

不同假设条件下的分布作为受控的变量,RLE 组织了一系列对比实验。从恒方差的高斯/拉普拉斯分布,到变方差的高斯/拉普拉斯分布,最后再到不同初始分布下的 RLE 学习到的分布,同一个 backbone 下性能差异可谓云泥之别。普遍而言,拉普拉斯分布更加符合关节标注的稀疏特性,因此往往可以取得更好的效果。但随着分布的灵活度可变性的增加,二者的差距也在不断的减少。由于 RLE 采用的 flow 方法对分布具有非常出色的学习能力,因此最后两种分布的差异已经减少到只剩 0.5%mAP 了。

那么现在我们既然知道了分布的形式很重要,总得利用这个性质来做点什么吧?考虑到传统的热图是采用的分布是高斯分布,一个朴素且自然的想法就是:

将热图中的高斯分布改成拉普拉斯分布,再去训练网络。这不就让训练过程更符合数据特征了吗?

于是我就在 SimpleBaseline 的基础上改了两行:


# Copyright (c) Microsoft
# Licensed under the MIT License.
# Written by Bin Xiao (Bin.Xiao@microsoft.com)
# 文件名:JointDataset.py
# line:211左右

#原高斯分布代码:
#g = np.exp(- ((x - x0) ** 2 + (y - y0) ** 2) / (2 * self.sigma ** 2))

#改成拉普拉斯分布:
from scipy.special import kn
g=1/np.pi*kn(0,np.sqrt(2*((x-x0)**2+(y-y0)**2))/ (2 * self.sigma ** 2))
g[g>1]=1


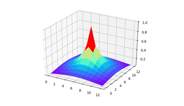
生成的拉普拉斯热图在关节周围看上去是这样的:

▲ 拉普拉斯分布

同一样本同一关节下,和高斯热图的对比图是这样的:

▲ 图中的分布有两层,上面较宽的是高斯,上面被包含住的是拉普拉斯,拉普拉斯从高斯一半的地方切出来了

直觉上讲,用了更符合数据特征的拉普拉斯分布,效果理应更好才对。于是我在 Colab 上训练了四天两夜,含辛茹苦地呵护电脑的网络环境,终于跑完了 150 个 epoch 的 resnet50,效果却恰恰相反(模型链接在这里 [3] )。用这种策略训练出来的模型,除了 AP.5 以外,均不如高斯分布下的热图

▲ 实验中的截图


即使是将损失函数换成更契合分布形式的 l1 loss 也没有让情况更加好转。更换损失函数后,训练出来的模型也只是堪堪接近 0.69mAP。这不由得让人纳闷:

为什么对回归方法而言的灵丹妙药,到了热图方法上就不见成效了呢?

这个问题的答案就牵涉到这篇文章的核心所在了:

即使二者都是在网络架构的最后模块利用了“分布”这一工具,但它们在利用过程中采取的“先验假设”不同,这也决定了它们对分布的利用方式存在“根本性”的不一致。

下面两个模块将着重阐释这一核心观点。



RLE和热图使用分布时的核心差异


要想明白高斯热图和RLE的核心差异,以及探索它们潜在的先验的不同,我们至少要从其工作流程入手吧。那好,我们先来看高斯热图的工作流程:
高斯热图:先在标注好的目标点 周围生成高斯形状的分布 ,我们的模型生成的热图  就是要逼近这个分布。逼近的指标就由每个像素点点总均方误差 来衡量好了。
这种思路的潜台词就是:
高斯热图的先验假设:每一个人工标注的点 都是正确的,我们只要用模型尽量逼近标注点就可以了。
看完高斯热图的先验假设,我们再来看看 RLE 运作中秉持的思路是什么:
RLE: 先通过我的模型 回归出坐标点 和偏差量 。如果坐标 和标注 相差得很厉害,相差到远远大于了偏差量 和我的标注误差的分布函 所预测的范围,那么一方面我肯定要去优化一下我的回归模型 ,但另一方面在收集到新的误差 后,我还必须再去优化一下我建立的标注误差的分布函数
这个思路的潜台词是:
RLE 的先验假设:每一个人工标注的点 都可能有偏差,所以我们要做的不仅仅是去逼近标注点,还必须去认识到这个标注偏差的分布形式。不然一旦预测有问题,对另一个潜在的问题源视而不见,而全都赖成模型的不好,模型也没办法很好的知错能改(梯度下降)。
看下来两个策略的先验假设,你觉得哪个更加有道理呢?第二个显然要中肯不少。事实上,标注的偏差在其他 cv 领域中应该也存在,但在 2D 姿态识别中,面对每一个关节都要做到像素级别的正确标注,这个难度其实是相当大的。图像分割领域可能也会有像素上标注偏差,但这种偏差一般存在在物体的边界处。除去一些小物体外,roi 的得分大头应该还是在边界的内部,所以问题可能还没那么明显。但对于姿态识别,关节标注的误差分布问题则应该成为我们考虑的对象。

那现在我们先假装确立了这样一条简化过的原则:
标注 离真实存在的点 存在误差。其分布近似于拉普拉斯分布。
在此原则上,我们能不能通过一个简单的实验,从而给出第二部分中的拉普拉斯热图性能不升反降的解释呢?这是可以的做到的。这个实验只要用蒙特卡罗法模拟标记-预测的过程就好了。


  1. 我们先假设存在一个真正的关节点 ,不失一般性把它设成原点
  2. 现在由于我们标注得不太好,标注的点 周围以拉普拉斯的形式分布。我们按照出现的概率抛硬币采样,得到采样值 作为一次仿真中的标记点。
  3. 由于我们模型受到训练,可以做到以高斯/拉普拉斯的形式逼近采样点 ,但这种逼近不会 100% 正确,所以我们按照高斯/拉普拉斯的概率分布,以采样点 为中心再抛一次硬币,从而仿真出这次模型预测的值
  4. 最后我们重复进行大量的仿真,从而计算高斯和拉普拉斯两种分布下,预测点 相对于 的均方误差或者 l1 误差。
简单的图片阐释如下:



简单的代码如下:

import numpy as np
iteration=100000
mse_gau_sum=0#初始化高斯热图的总mse误差
mse_lap_sum=0#初始化拉普拉斯热图的总mse误差
l1_gau_sum=0#初始化高斯热图的总l1误差
l1_lap_sum=0#初始化拉普拉斯热图的总l1误差
for i in np.arange(iteration):
    sample=np.random.laplace(loc=0.0, scale=1.0)#第一次采样,取出(x_sample)
    pred_gau=np.random.normal(loc=sample, scale=1.0)#第二次高斯采样,取出(x_pred1)
    pred_lap=np.random.laplace(loc=sample, scale=1.0)#第二次拉普拉斯采样,取出(x_pred2)

    #loss累加
    mse_gau_sum+=pred_gau**2
    mse_lap_sum+=pred_lap**2
    l1_gau_sum+=abs(pred_gau)
    l1_lap_sum+=abs(pred_lap)
#误差的累加除以迭代总次数
mse_gau=mse_gau_sum/iteration
mse_lap=mse_lap_sum/iteration
l1_gau=l1_gau_sum/iteration
l1_lap=l1_lap_sum/iteration

结果如下表所示:


可以看出,在标注存在拉普拉斯形式的误差时,并不应该给标注点设置拉普拉斯热图。因为这种情况下,拉普拉斯热图的误差其实要大于高斯热图,因此采用高斯热图才是实际上更好的选择。这也就解释了第二部分中,采取拉普拉斯热图后效果不升反降的原因了。

定性一点来讲 ,其实这是因为拉普拉斯分布的预测比高斯分布更加自信。但在标注本身存在误差的情况下,这种自信反而对预测真实值不利。倒是温和一些的高斯分布,在对标注的错误不知情的情况下,平均预测出的结果离真实值更近。



核心差异可以解释的其他现象


其实在明白二者存在先验假设上的核心差异之前,我还曾经对 RLE 中的一个实验结果的疑问久久不能释怀。

▲ heatmap+regression的混合性能测试

简单来讲,这组实验是在回归的网络之外,又额外接了几个 deconv 层生成 heatmap。然后将这个 heatmap 生成的 loss 以一定比例加到 regression 的 loss 中。最后根据加权后的 loss 对网络的参数进行训练。然而,这么做不但没有让模型效果变好,反而使模型的效果下降。

这个时候很容易想到的解释是,heatmap loss 的效果很差,所以污染了 regression loss 的效果。但这个时候,实验中最难以解释的事情发生了:随着 heatmap loss 的增大,得到的 AP 先降再升,呈现出U型的曲线。如果模型性能的下降单纯是因为 heatmap 效果差,那其实可以预见的是 AP 随着 heatmap loss 的增大单调下降。但是事实和这个相反,这就很让人困惑:

一来,集成损失函数得到的效果非但没有变好,反而是变差了。二来,这又不是因为集成进来的部分本身质量差。

但当我认识到二者深层的矛盾性后,其实这两点奇怪现象的原因也就不言自明了。

  • “集成后的效果不降反升”,这是因为二者根本的要达成的目标本来就是南辕北辙。当 RLE 想要努力逼近 ground truth 时,heatmap loss 却拉住了 RLE,让它去逼近 annotation,这就带来了效果的下降。
  • “这又不是因为集成进来的部分本身质量差”,这是因为 heatmap loss 本身可以达到的效果是和 RLE 相当的,所以当它的比例提高的时候,其实模型的主体就从 RLE 过渡到了 heatmap loss,因此效果会迎来回暖。


形象一点讲的话,heatmap loss 和 RLE loss 本身就像是两根朝着不同方向拉的绳子。当只有一条绳子作用时效果最好,当加入了另一者后效果会下降,降到二者旗鼓相当时迎来效果的最低点。再往后的话,如果提高加入者的权重,效果就会回暖,也就是说这个时候绳子朝着加入者的方向偏去了,所以打破了平衡拉扯时的最低点。



总结


最后的最后,来简单总结一下这篇文章的大体内容:

  1. 首先通过目前两大 SOTA 方法的优势对比,筛选出了对于 2D 姿态估计较为重要的事物: 坐标点周围的分布。通过利用这种分布,我们既可以做到帮助网络平滑收敛,也能减少过拟合。
  2. 然后根据 RLE 中 laplace 分布的较好表现提出了朴素的猜想:是否将拉普拉斯分布应用到热图上后,模型也可以得到更好的表现呢?然而,实验却给出了否定的回答。
  3. 通过探索热图和 RLE 对于标注假设的不同,用简单的实验解释了上述现象。并得到了二者的核心差异所在:虽然都是利用坐标周围的分布训练模型,但热图假定标注是正确无疑的,RLE 则假定标注没法尽善尽美,而是和真实值之间存在偏移。
  4. 最后利用上述猜想,回答了一个令人困扰的疑问:为什么组合后的 loss 其效果呈现出独特的 U 型分布。


参考文献

[1] https://www.cv-foundation.org/openaccess/content_cvpr_2016/papers/Szegedy_Rethinking_the_Inception_CVPR_2016_paper.pdf
[2] https://arxiv.org/abs/2107.11291
[3] https://drive.google.com/file/d/1--fJjwS9V_YljuUaLdRvVZk4CCR-RJt_/view?usp=sharing


特别鸣谢

感谢 TCCI 天桥脑科学研究院对于 PaperWeekly 的支持。TCCI 关注大脑探知、大脑功能和大脑健康。



更多阅读




#投 稿 通 道#

 让你的文字被更多人看到 



如何才能让更多的优质内容以更短路径到达读者群体,缩短读者寻找优质内容的成本呢?答案就是:你不认识的人。


总有一些你不认识的人,知道你想知道的东西。PaperWeekly 或许可以成为一座桥梁,促使不同背景、不同方向的学者和学术灵感相互碰撞,迸发出更多的可能性。 


PaperWeekly 鼓励高校实验室或个人,在我们的平台上分享各类优质内容,可以是最新论文解读,也可以是学术热点剖析科研心得竞赛经验讲解等。我们的目的只有一个,让知识真正流动起来。


📝 稿件基本要求:

• 文章确系个人原创作品,未曾在公开渠道发表,如为其他平台已发表或待发表的文章,请明确标注 

• 稿件建议以 markdown 格式撰写,文中配图以附件形式发送,要求图片清晰,无版权问题

• PaperWeekly 尊重原作者署名权,并将为每篇被采纳的原创首发稿件,提供业内具有竞争力稿酬,具体依据文章阅读量和文章质量阶梯制结算


📬 投稿通道:

• 投稿邮箱:hr@paperweekly.site 

• 来稿请备注即时联系方式(微信),以便我们在稿件选用的第一时间联系作者

• 您也可以直接添加小编微信(pwbot02)快速投稿,备注:姓名-投稿


△长按添加PaperWeekly小编




🔍


现在,在「知乎」也能找到我们了

进入知乎首页搜索「PaperWeekly」

点击「关注」订阅我们的专栏吧



·

登录查看更多
0

相关内容

专知会员服务
21+阅读 · 2021年5月1日
专知会员服务
21+阅读 · 2021年5月1日
专知会员服务
48+阅读 · 2020年11月21日
专知会员服务
29+阅读 · 2020年10月24日
专知会员服务
18+阅读 · 2020年10月18日
【EMNLP2020-清华】基于常识知识图谱的多跳推理语言生成
专知会员服务
74+阅读 · 2020年9月25日
CVPR2020 | 商汤-港中文等提出PV-RCNN:3D目标检测新网络
专知会员服务
45+阅读 · 2020年4月17日
【CVPR2020-CMU】无数据模型选择,一种深度框架潜力
专知会员服务
23+阅读 · 2020年4月12日
DINO:目标检测benchmark COCO屠榜的正确姿势
极市平台
1+阅读 · 2022年3月11日
为什么回归问题用MSE?
夕小瑶的卖萌屋
2+阅读 · 2022年2月15日
告别Heatmap!人体姿态估计表征新方法SimDR
极市平台
0+阅读 · 2021年12月30日
你一般用平板电脑做什么?
ZEALER订阅号
0+阅读 · 2021年10月17日
PolarMask: 一阶段实例分割新思路
极市平台
13+阅读 · 2019年10月10日
目标检测中边界框的回归策略
极市平台
17+阅读 · 2019年9月8日
BERT大火却不懂Transformer?读这一篇就够了
大数据文摘
11+阅读 · 2019年1月8日
国家自然科学基金
0+阅读 · 2015年12月31日
国家自然科学基金
2+阅读 · 2015年12月31日
国家自然科学基金
0+阅读 · 2014年12月31日
国家自然科学基金
0+阅读 · 2014年12月31日
国家自然科学基金
5+阅读 · 2013年12月31日
国家自然科学基金
1+阅读 · 2013年12月31日
国家自然科学基金
3+阅读 · 2012年12月31日
国家自然科学基金
1+阅读 · 2012年12月31日
国家自然科学基金
7+阅读 · 2012年12月31日
Arxiv
0+阅读 · 2022年4月20日
Arxiv
0+阅读 · 2022年4月14日
Arxiv
17+阅读 · 2021年3月29日
VIP会员
相关VIP内容
专知会员服务
21+阅读 · 2021年5月1日
专知会员服务
21+阅读 · 2021年5月1日
专知会员服务
48+阅读 · 2020年11月21日
专知会员服务
29+阅读 · 2020年10月24日
专知会员服务
18+阅读 · 2020年10月18日
【EMNLP2020-清华】基于常识知识图谱的多跳推理语言生成
专知会员服务
74+阅读 · 2020年9月25日
CVPR2020 | 商汤-港中文等提出PV-RCNN:3D目标检测新网络
专知会员服务
45+阅读 · 2020年4月17日
【CVPR2020-CMU】无数据模型选择,一种深度框架潜力
专知会员服务
23+阅读 · 2020年4月12日
相关资讯
DINO:目标检测benchmark COCO屠榜的正确姿势
极市平台
1+阅读 · 2022年3月11日
为什么回归问题用MSE?
夕小瑶的卖萌屋
2+阅读 · 2022年2月15日
告别Heatmap!人体姿态估计表征新方法SimDR
极市平台
0+阅读 · 2021年12月30日
你一般用平板电脑做什么?
ZEALER订阅号
0+阅读 · 2021年10月17日
PolarMask: 一阶段实例分割新思路
极市平台
13+阅读 · 2019年10月10日
目标检测中边界框的回归策略
极市平台
17+阅读 · 2019年9月8日
BERT大火却不懂Transformer?读这一篇就够了
大数据文摘
11+阅读 · 2019年1月8日
相关基金
国家自然科学基金
0+阅读 · 2015年12月31日
国家自然科学基金
2+阅读 · 2015年12月31日
国家自然科学基金
0+阅读 · 2014年12月31日
国家自然科学基金
0+阅读 · 2014年12月31日
国家自然科学基金
5+阅读 · 2013年12月31日
国家自然科学基金
1+阅读 · 2013年12月31日
国家自然科学基金
3+阅读 · 2012年12月31日
国家自然科学基金
1+阅读 · 2012年12月31日
国家自然科学基金
7+阅读 · 2012年12月31日
Top
微信扫码咨询专知VIP会员