脑力25岁开始走下坡路?百万人数据证实:60岁以后才下降|Nature子刊新研究

2022 年 2 月 28 日 量子位
梦晨 发自 凹非寺
量子位 | 公众号 QbitAI

“人在25岁左右达到脑力巅峰,之后都在走下坡路。”

这种说法流传甚广,也有科学实验提供支持。影响力之大,甚至成了中年人“躺平”的理由之一。

不过,最新一项科学研究对此提出了反驳,发表在了Nature子刊Nature Human Behaviour。

新的结论是:

大脑处理信息的速度能从20岁一直保持到60岁

这项研究来自德国海德堡大学,研究团队从一组118万人参与的试验数据中得出与前人研究不同的结论。

等一下,生活经验中也能观察到年纪大了以后反应变慢吧,之前的结论是错了吗?

倒也不是,这组实验数据中,人做决策的时间确实会随年龄延长。

Emm……处理信息的速度没变,但做决策的时间延长了。

那么多出来的这段时间大脑在做什么?

你没有变慢,只是变谨慎了

其实,本次研究倒也不是为了这个问题专门找来118万人做实验。

数据来自哈佛大学的另一个实验项目,研究的是“无意识偏见”。

先来简单说一下原实验。

参与者需要把人脸分类成黑人或白人,同时把一些词汇分类成积极或消极,衡量种族与褒贬评价之间的联系强度。

其中参与人数足够多10-80岁的人都有,年龄分布足够广,也记录了参与者的反应速度,对脑力变化研究来说简直是豪华配置。

于是,本次研究团队另辟蹊径,只针对其中参与者年龄性别等统计特征反应时间分类准确性数据做了分析。

最终通过机器学习方法从中挖掘出了新的结论,反应时间数据被分解成两个隐藏因素:

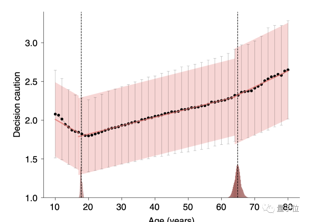
思维速度(Mental Speed)决策谨慎性(Decision caution)

20岁左右的人做决策最快,是因为他们更愿意牺牲准确度来追求速度。

20岁反应时间最短

随着年龄增长,人会越来越谨慎。他们试图避免犯错,时间花在了反复考虑追求确定性上。

决策谨慎性随年龄变化

思维速度在30岁左右达到巅峰,在30岁到60岁之间仅有轻微回落,直到60岁以后大脑处理信息的速度才真正开始下降。

思维速度随年龄变化

无论按性别、受教育程度还是参与试验时的状态分类,总体都保持了这个倒U型曲线。

说明年龄是最主要的影响因素。

而最快的非决策时间(纯机械反应)出现在14-16岁。

以上分析,依据是心理学上的一种认知框架,该框架假设人做决策时会不断参考多种信息,直到确定性达到一个阈值再作出选择。

根据这个框架,团队使用基于抽样的贝叶斯估计方法训练了机器学习模型,结构如下。

因为训练数据是纯数值,倒也不很吃算力,在带独显的笔记本上8个小时训练完毕,24个小时推理出结果。

相应的数据和代码也在GitHub上开源。

来自波士顿学院的另一位心理学家Joshua Hartshorne认为心理学结合机器学习的方法令人印象深刻,促使心理学家们重新考虑仅基于反应时间的早期结论。

论文一作Mischa von Krause认为,这些研究结论对现实生活提出了一个建议,即不同年龄的人会适合不同的工作任务。

比如医疗诊断中谨慎避免错误很关键,另一些任务中则是决策速度更重要。

不过团队也提出,人在一定限度内可以根据实际情况调整决策风格。

具体的量化有待后面进一步研究。

论文地址:
https://www.nature.com/articles/s41562-021-01282-7

开源地址:
https://github.com/stefanradev93/DataSizeMatters

参考链接:
[1]
https://www.theguardian.com/science/2022/feb/17/brains-do-not-slow-down-until-after-age-of-60-study-finds
[2]https://www.newscientist.com/article/2308810-your-brain-doesnt-slow-down-until-your-60s-later-than-we-thought/

「人工智能」、「智能汽车」微信社群邀你加入!

欢迎关注人工智能、智能汽车的小伙伴们加入我们,与AI从业者交流、切磋,不错过最新行业发展&技术进展。

ps.加好友请务必备注您的姓名-公司-职位哦~


点这里👇关注我,记得标星哦~

一键三连「分享」、「点赞」和「在看」

科技前沿进展日日相见~


登录查看更多
0

相关内容

MIT设计深度学习框架登Nature封面,预测非编码区DNA突变
专知会员服务
15+阅读 · 2022年3月18日
【干货书】O'REILLY,Blockchain(区块链),149页
专知会员服务
41+阅读 · 2022年2月22日
Nature论文: DeepMind用AI引导直觉解决数学猜想难题
专知会员服务
31+阅读 · 2021年12月2日
专知会员服务
17+阅读 · 2021年8月6日
【WWW2021】大规模智能手机数据的异质联邦学习
专知会员服务
43+阅读 · 2021年3月8日
【Nature通讯】深度神经网络模型中的个体差异
专知会员服务
14+阅读 · 2020年11月16日
【Nature论文】深度网络中的梯度下降复杂度控制
专知会员服务
41+阅读 · 2020年3月9日
国家自然科学基金
0+阅读 · 2015年12月31日
国家自然科学基金
1+阅读 · 2015年12月31日
国家自然科学基金
0+阅读 · 2014年12月31日
国家自然科学基金
0+阅读 · 2014年12月31日
国家自然科学基金
0+阅读 · 2013年12月31日
国家自然科学基金
0+阅读 · 2010年12月31日
国家自然科学基金
48+阅读 · 2009年12月31日
国家自然科学基金
1+阅读 · 2008年12月31日
Arxiv
0+阅读 · 2022年4月17日
Arxiv
24+阅读 · 2021年6月25日
Arxiv
24+阅读 · 2017年3月9日
VIP会员
相关VIP内容
MIT设计深度学习框架登Nature封面,预测非编码区DNA突变
专知会员服务
15+阅读 · 2022年3月18日
【干货书】O'REILLY,Blockchain(区块链),149页
专知会员服务
41+阅读 · 2022年2月22日
Nature论文: DeepMind用AI引导直觉解决数学猜想难题
专知会员服务
31+阅读 · 2021年12月2日
专知会员服务
17+阅读 · 2021年8月6日
【WWW2021】大规模智能手机数据的异质联邦学习
专知会员服务
43+阅读 · 2021年3月8日
【Nature通讯】深度神经网络模型中的个体差异
专知会员服务
14+阅读 · 2020年11月16日
【Nature论文】深度网络中的梯度下降复杂度控制
专知会员服务
41+阅读 · 2020年3月9日
相关基金
国家自然科学基金
0+阅读 · 2015年12月31日
国家自然科学基金
1+阅读 · 2015年12月31日
国家自然科学基金
0+阅读 · 2014年12月31日
国家自然科学基金
0+阅读 · 2014年12月31日
国家自然科学基金
0+阅读 · 2013年12月31日
国家自然科学基金
0+阅读 · 2010年12月31日
国家自然科学基金
48+阅读 · 2009年12月31日
国家自然科学基金
1+阅读 · 2008年12月31日
Top
微信扫码咨询专知VIP会员