36氪研究院 | 2021年中国医疗AI行业研究报告,40页pdf

2021 年 12 月 22 日 专知

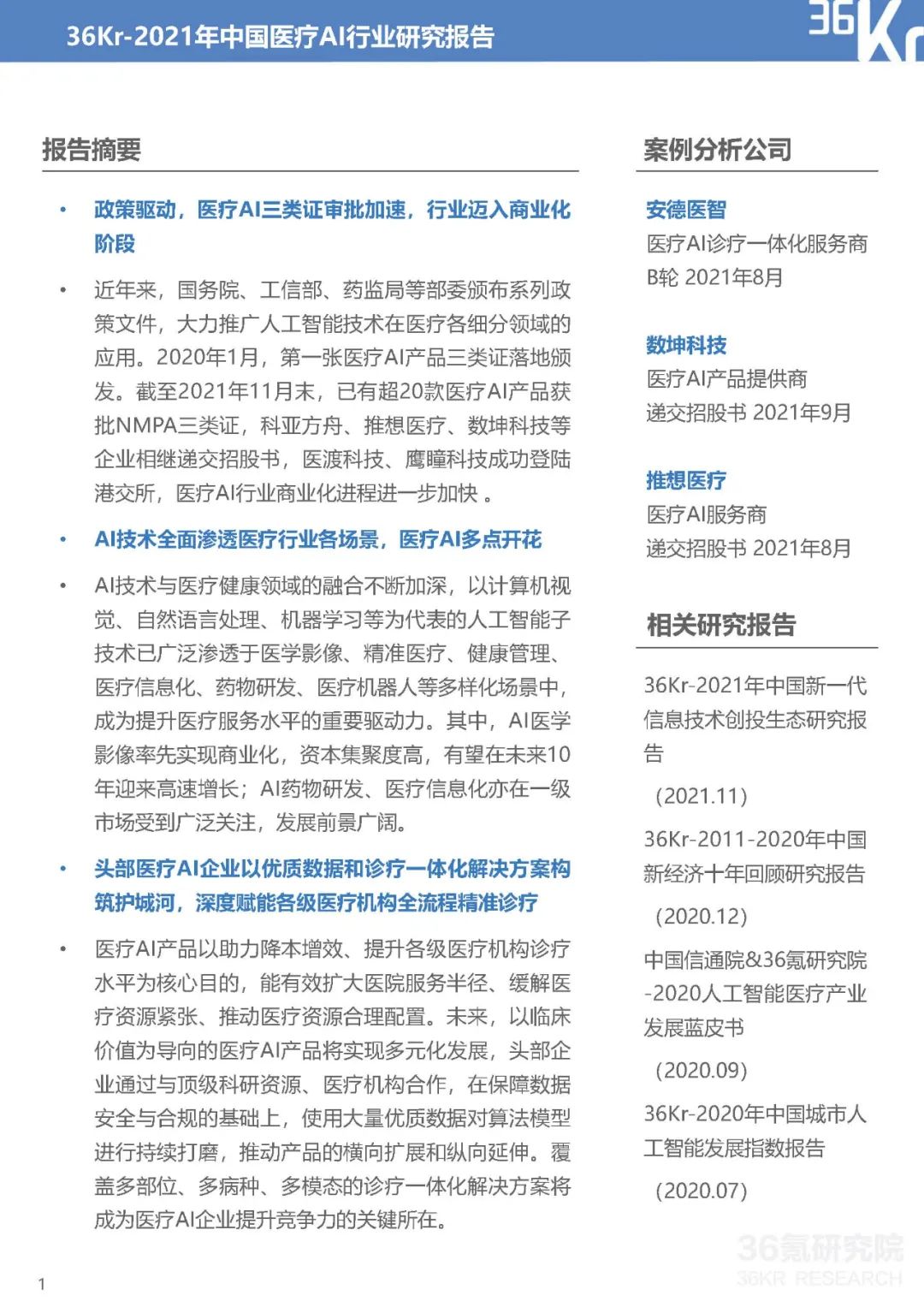
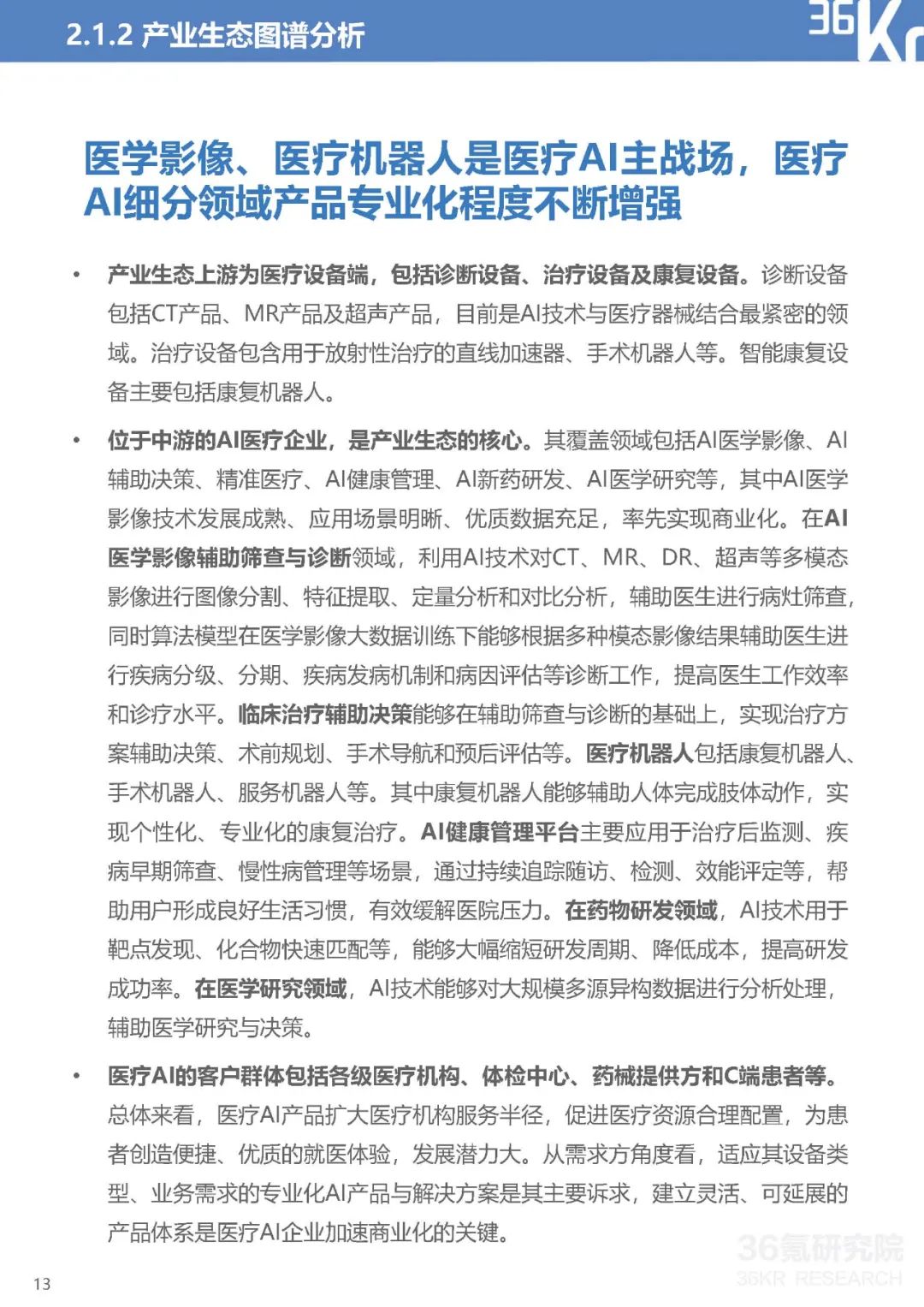
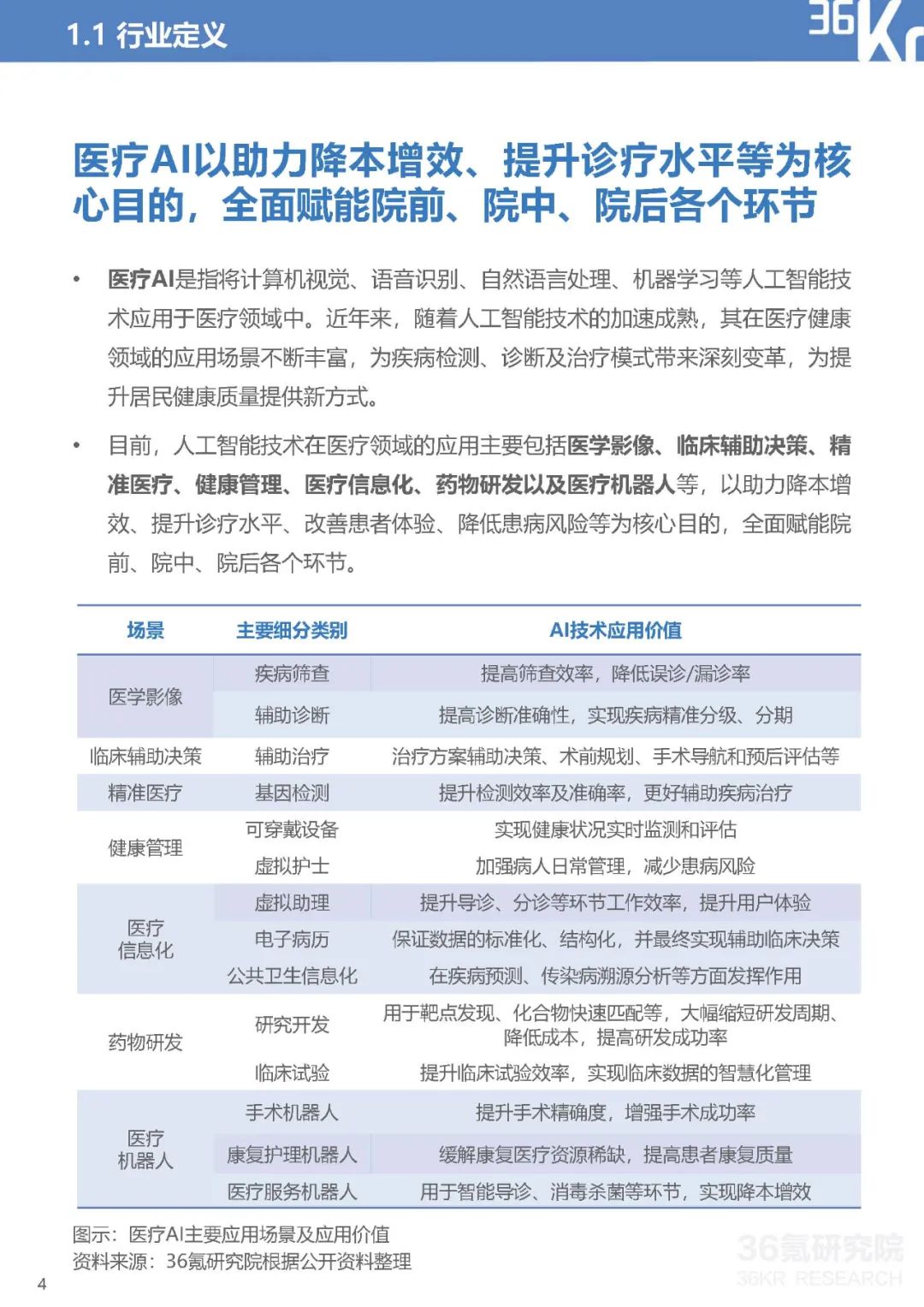
医疗AI是指将人工智能技术应用于医疗领域中,主要包括医学影像、临床辅助决策、精准医疗、健康管理、医疗信息化、药物研发以及医疗机器人等细分场景,以助力降本增效、提升诊疗水平、改善患者体验、降低患病风险等为核心目的,全面赋能院前、院中、院后各个环节。

本报告的重点研究问题如下:

  • 什么是医疗AI?其细分场景有哪些?

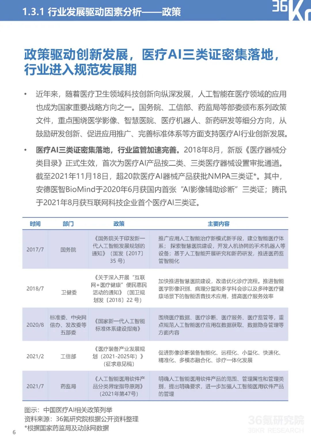
  • 医疗AI有哪些发展驱动力?

  • 医疗AI市场规模如何?行业投资热度如何?

  • 我国医疗AI行业产业链上中下游分别拥有哪些参与者?

  • 医疗AI厂商的核心竞争力是什么?

  • 医疗AI未来发展势头如何,存在怎样的发展趋势?


专知便捷查看

便捷下载,请关注专知公众号(点击上方蓝色专知关注)

  • 后台回复“AIM36” 就可以获取36氪研究院 | 2021年中国医疗AI行业研究报告,40页pdf》专知下载链接

商务、投稿、技术等合作:请加微信助手:Quan_ABT, 或发邮件到bd@zhuanzhi.ai

专知,专业可信的人工智能知识分发 ,让认知协作更快更好!欢迎注册登录专知www.zhuanzhi.ai,获取7万+AI主题干货知识资料!

点击“ 阅读原文 ”,了解使用 专知
登录查看更多
1

相关内容

人工智能杂志AI(Artificial Intelligence)是目前公认的发表该领域最新研究成果的主要国际论坛。该期刊欢迎有关AI广泛方面的论文,这些论文构成了整个领域的进步,也欢迎介绍人工智能应用的论文,但重点应该放在新的和新颖的人工智能方法如何提高应用领域的性能,而不是介绍传统人工智能方法的另一个应用。关于应用的论文应该描述一个原则性的解决方案,强调其新颖性,并对正在开发的人工智能技术进行深入的评估。 官网地址:http://dblp.uni-trier.de/db/journals/ai/
联邦学习场景应用研究报告(2022年),72页pdf
专知会员服务
267+阅读 · 2022年2月22日
2021年中国机器人行业研究报告,41页pdf
专知会员服务
72+阅读 · 2021年12月23日
数据价值释放与隐私保护计算应用研究报告,64页pdf
专知会员服务
42+阅读 · 2021年11月29日
2021年中国出行行业数智化研究报告(附下载)
专知会员服务
40+阅读 · 2021年11月27日
2021年中国线性驱动系统行业短报告
专知会员服务
18+阅读 · 2021年11月26日
专知会员服务
138+阅读 · 2021年7月16日
数据价值化与数据要素市场发展报告(2021年),53页pdf
专知会员服务
84+阅读 · 2021年5月30日
专知会员服务
129+阅读 · 2021年3月9日
《2021年中国AIoT产业全景图谱》白皮书,244页pdf
专知会员服务
131+阅读 · 2021年1月16日
2020年中国《知识图谱》行业研究报告,45页ppt
专知会员服务
240+阅读 · 2020年4月18日
2021年中国机器人行业研究报告,41页pdf
专知
1+阅读 · 2021年12月23日
2021年中国线性驱动系统行业短报告
专知
1+阅读 · 2021年11月26日
白皮书 | 工业智能前沿报告,35页pdf
专知
31+阅读 · 2021年3月9日
国家自然科学基金
0+阅读 · 2014年12月31日
国家自然科学基金
4+阅读 · 2013年12月31日
国家自然科学基金
1+阅读 · 2013年12月31日
国家自然科学基金
0+阅读 · 2012年12月31日
国家自然科学基金
3+阅读 · 2011年12月31日
国家自然科学基金
7+阅读 · 2011年9月30日
国家自然科学基金
5+阅读 · 2010年12月31日
Arxiv
1+阅读 · 2022年4月20日
Arxiv
15+阅读 · 2021年12月22日
Arxiv
14+阅读 · 2020年9月1日
Directions for Explainable Knowledge-Enabled Systems
Arxiv
26+阅读 · 2020年3月17日
VIP会员
相关VIP内容
联邦学习场景应用研究报告(2022年),72页pdf
专知会员服务
267+阅读 · 2022年2月22日
2021年中国机器人行业研究报告,41页pdf
专知会员服务
72+阅读 · 2021年12月23日
数据价值释放与隐私保护计算应用研究报告,64页pdf
专知会员服务
42+阅读 · 2021年11月29日
2021年中国出行行业数智化研究报告(附下载)
专知会员服务
40+阅读 · 2021年11月27日
2021年中国线性驱动系统行业短报告
专知会员服务
18+阅读 · 2021年11月26日
专知会员服务
138+阅读 · 2021年7月16日
数据价值化与数据要素市场发展报告(2021年),53页pdf
专知会员服务
84+阅读 · 2021年5月30日
专知会员服务
129+阅读 · 2021年3月9日
《2021年中国AIoT产业全景图谱》白皮书,244页pdf
专知会员服务
131+阅读 · 2021年1月16日
2020年中国《知识图谱》行业研究报告,45页ppt
专知会员服务
240+阅读 · 2020年4月18日
相关基金
国家自然科学基金
0+阅读 · 2014年12月31日
国家自然科学基金
4+阅读 · 2013年12月31日
国家自然科学基金
1+阅读 · 2013年12月31日
国家自然科学基金
0+阅读 · 2012年12月31日
国家自然科学基金
3+阅读 · 2011年12月31日
国家自然科学基金
7+阅读 · 2011年9月30日
国家自然科学基金
5+阅读 · 2010年12月31日
相关论文
Top
微信扫码咨询专知VIP会员