从沙特的待遇看国际关系的真相

2019 年 9 月 22 日 行业研究报告

提示点击上方"行业研究报告",关注本号。

行研君说

导语

分享一篇关于沙特的旧文,里面有关于沙特国教——瓦哈比教派(属伊斯兰教逊尼派下的一个分支)的介绍,以后的文章中依然会提到它。

PS:我们运营的备用号 行研资本(ID:report18)为很多老朋友提供了另一处空间,欢迎大家同时关注!


来源:缓缓君 缓缓说(ID:huanhuanshuo520)


01


今年年初,美国国务卿蓬佩奥在接受媒体采访时,曾公开表态称,美国支持委内瑞拉、古巴和尼加拉瓜实行政权更迭。


美国为什么把这三个国家列在一起?


其实早在2018年11月,美国前白宫国家安全顾问约翰·博尔顿(最近刚被特朗普解雇)就把上述三个拉美国家称作是“暴政的三驾马车”。


这次蓬佩奥在被问及美国是否打算“帮助这些国家的人民”时,他回答说:


“是的,特朗普总统的政府已经这样做了,而且将继续这样做,不仅是在委内瑞拉,当然还有尼加拉瓜和古巴(寻求政权更迭)。


蓬佩奥还说,他希望这三个国家的公民认识到“强加在他们身上的枷锁是不必要的”。



在新闻的评论区,网友吵得不可开交。


有人评论说美国是世界动乱的制造者。


然后马上就会有人骂发布这条评论的人是华为狗(华为躺枪)。



也有人将美国的行为比作是警察的。



还有不少人批评暴政和独裁的。



以上都是获赞最多,顶在最上面的评论。


再往下翻,有人提到了沙特,然后网友们又吵起来了。


有人说沙特也是独裁,你美国怎么不去解放沙特?


然后就有人说沙特福利好,老百姓巨有钱,你凭什么和沙特比?



从这些互撕的评论和点赞的数量中可以看出两个事实:


一是中国目前的网络讨论环境并不好,本该是针对事实的讨论很容易演变成人身攻击。


比如“华为躺枪”的评论获得了大量的点赞被顶在了最上面,而反对这种观点的人又骂前者是美国的走狗。


二是公共舆论的话语权其实还是掌握在西方国家手里的。


支持美国,认为美国介入委内瑞拉是在打击独裁者的声音明显获得了更多的点赞。


包括我之前那篇写委内瑞拉的文章里,点赞数量排第二的也是批评委内瑞拉政府的。



但这种现象的背后,其实是存在严重的信息不对称的。


绝大多数人并不曾认真去了解和对比过那些国家,也不了解那些国家为什么会是现在这个样子。


他们持有某种观点的原因往往只是来自于模模糊糊的印象,他们会很肤浅地把某个国家行为判定为正义的或者邪恶的,这种非黑即白的思维方式是无法理解国际政治的。


所以今天以沙特为例,来分析一下国际关系背后的真相(在去年沙特记者遇害案中,我简单介绍过沙特,今天再展开讲一讲)。


02


提到沙特,很多人的第一印象是有钱。


土豪很多,老百姓福利好,甚至连乞丐这个群体,一年的总收入都可以达到13亿之巨。



沙特的王室确实非常土豪,而且生活极度奢靡。


比如2017年老萨勒曼访问亚洲时,随行人员多达1500人,行李超过459吨。


更夸张的是,人家出门还自带电梯,是专门用来下飞机的。



再比如沙特的首富——瓦利德王子,他在2011年的时候被《福布斯》列为世界上最富有的沙特阿拉伯人,并将其排在全球富豪榜第26位。


随后瓦利德王子就把《福布斯》告上了法庭,因为瓦利德王子认为《福布斯》低估了他的财力。


(瓦利德王子)


再比如2012年,沙特公主玛哈·宾特·穆罕默德·苏德里,带着60多名随从在巴黎16区的香格里拉五星级酒店住了5个多月,然后上新闻了。


上新闻的原因不是因为房费高达700万美元,而是因为玛哈公主竟然打算逃单。


她还特意挑了半夜三点半的时间,准备带着她那几十个随从一起跑路,但人家酒店工作人员又不瞎,你不支付房费还带着那么多人大摇大摆跑出酒店,自然就把她拦了下来。


后来法国警察通知了沙特的外交官来协调,玛哈公主才被准许离开(至于她为什么不支付房费,原因竟然是她这次是偷偷跑出来的,她的国王哥哥听说了之后非常生气,不仅停掉了她的银行卡,还拒绝为她支付房费,所以才有了这一出,也是很任性了)。


诸如此类的新闻还有很多(比如小王子每周零花钱600万美元之类的)。



如果你只是关注了这些消息,那么脑子里自然就容易形成一个印象——沙特人真是有钱啊。


但这其实是一种“幸存者偏差”,就像在海外拼命刷卡买奢侈品的中国人不能代表所有的中国人都很有钱,前者只是中国人中的一小部分。


你只有了解了“沉默的大多数”,才能真正了解一个群体,乃至一个国家。


真实的沙特是怎么样的?


2016年,英国独立电视台(Independent Television)通过偷拍、卧底调查方式从实地获得了大量的一手资料,然后制作了一部记录《沙特阿拉伯揭秘(Saudi Arabia Uncovered)》。



在这部纪录片中,你会看到沙特光鲜亮丽下的另一面(以下还会结合一些我了解到的信息作补充说明)。


1.贫富差距


沙特的福利确实很好,比如教育、医疗免费,日用品和水、电、石油等能源也有政府的补贴,但并不是所有人都能享受到政府的高福利的。


那些享受不到福利的人,他们生活在贫民区,住在破旧的屋子里,这些人大概占到沙特总人口的1/4。


但因为这些地方不允许公开拍照和摄影,所以外界很难接触到沙特的这一面。



另外沙特其实并没有很多人想象得那么富裕,他们的人均GDP其实只有2万美元出头,和中国一线城市中的上海在同一个水平。


这个数据也证实了沙特不可能做到整个国家的老百姓都很富有(其实深圳人均GDP更高,之所以拿上海来对比,是考虑到人口规模上,上海更接近于沙特,后者人口总数为3200万左右)。



而且你把沙特的人均GDP走势图和油价的走势对比后会发现,这两条曲线很强的相关性(最大的区别仅在于,纵坐标上的幅度不一样,油价的波动幅度更大,但别忘了,还要乘上人口的增长系数)。



油价涨,沙特的人均GDP就涨,油价跌,沙特的人均GDP就下降。


所以王储小萨勒曼曾这样评价这个国家:


“我们沙特现在已经吸石油上瘾了,没有它,这个国家就要完。



2.沙特女性的社会地位


在沙特,女性不仅要穿黑袍戴面纱,而且外出还需要有男性“监护”。


你可能会觉得奇怪,为什么我会用“监护”这个词。


因为每一个沙特女性都必须有自己的法定监护人,结婚前一般是父亲或者兄弟,结婚后一般是自己的丈夫。


如果没有监护人的陪同,女性不允许出去旅行,不允许去医院看病,不允许去餐厅就餐,甚至连被打了要报案都不行。



(更新一下,上个月沙特出了新规,允许女性可以在没有男性监护人的同意下申请护照出国旅行了,但观念的转变并不是一蹴而就的,从法律的出台到民间能够实施,依然会有一段漫长的路要走。 典型的如印度的种姓制度,1947年就被官方废除了,但种姓制度至今仍影响着印度社会和老百姓的生活)


哪怕是到了今天,沙特的社会大环境对女性都是极其不友好的。


没有男性陪同,女性可能会遭到莫名其妙的殴打,比如在公众场所被人扇嘴巴,又或者无缘无故地被陌生男性用脚踢。


(女性在公共场合,莫名其妙被人扇嘴巴和用脚踢,只是因为没有男性陪同)


然后当她们去警察局报案的时候,却被警察告知,除非有男性亲属陪同,否则他们不会处理,更不可能立案。


在那部纪录片中,英国记者揭露了沙特女性的悲惨遭遇。



所以有人说,在沙特,只有男性才被当成是公民,女性只是男性的“附属物”,或者说是“私有财产”。


(王储小萨勒曼掌权后,推动了他的改革计划,所以这两年沙特女性的处境稍微好了一点点,比如去年开始沙特允许女性开车了,在此之前,他们是全世界唯一一个不允许女性开车的国家)


3.宗教和教育


沙特是一个政教合一的国家,而且信奉的还是一个极端保守的原教旨主义教派。


伊斯兰教下面有不同的派系,大家比较熟悉的可能是逊尼派和什叶派了,但其实背后还大有学问。


在百度百科里,沙特的主要宗教描述上写的是伊斯兰教-逊尼派。



但其实逊尼派下面又有很多分支(什叶派也一样),其中沙特王室信奉是逊尼派中的瓦哈比教派。


瓦哈比派被认为是一种极端的原教旨主义派系,它有两个特点:


一是要求信徒按照《古兰经》和圣训中的教诲去生活


沙特女性地位的低下就是这种宗教思想下的副产物。


更要命的是第二点——瓦哈比派极端排外


他们的排外不仅表现在“不待见”不信他们那个教的人,极端情况下甚至还要铲除“异端”。


当年塔利班为什么要炸掉巴米扬大佛?


因为塔利班就是一群由瓦哈比派信徒组成的。


在他们眼里,巴米扬大佛并不是什么人类文化遗产,而是要被消灭的“异端”。



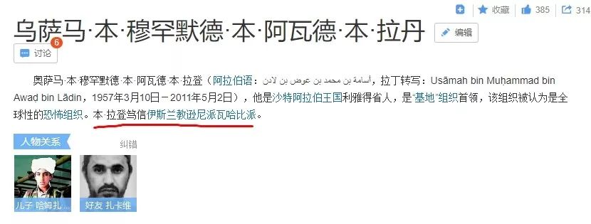
另外还有一些“大名鼎鼎”人物,比如基地组织的本·拉登和ISIS的头目艾布·伯克尔·巴格达迪,也都是瓦哈比派的忠实信徒(本·拉登也是沙特人,而且出身于和沙特王室有亲密关系的富庶家庭)。



还有当年的911事件,后来调查时发现,19名劫机者中有15个恐怖分子都是沙特人。



沙特为什么盛产恐怖分子?


你从他们的教义和教材里可以找到答案。


沙特的孩子从小学一年级开始,就要学习关于瓦哈比派的“定制”教材。


在这些教材中,充斥着对“不信教者”的仇视。


所谓的“不信教者”,包括基督教徒、犹太教徒、印度教徒、佛教徒以及无神论者等等,甚至连同为伊斯兰教逊尼派里的其他分支也遭到了敌视。


反正是只要没有严格遵循他们的教义的,都要遭到敌视。



所以有一种分析说,沙特通过从小就给孩子灌输对“异端”的仇视,来转化成对王室和宗教(政教合一)的崇拜。


虽然在沙特最新版的教材中,一些极端的案例已被移除,但批评政府和瓦哈比派的信徒,都被视为恐怖主义行为。



曾经有一个叫拉伊夫·巴达维的小哥,只是在自己的博客中批评了宗教警察并呼吁自由,然后就被判了10年徒刑外加1000下的鞭刑。


(这个倒霉的小哥)


另外,沙特的旧版教科书至今依然在各地流传,尤其是在ISIS组织内大受欢迎(沙特政府长期在国内外传播瓦哈比派,仅仅是1982年至2005年间,官方就花费超过750亿美元用于传播他们信奉的瓦哈比派教义)。


所以外界一直都有一种批评,说沙特(至少是在间接上)助长了恐怖主义。



4.刑罚


沙特至今还保留着斩首示众的习俗。



沙特著名地标“Chop Chop Square 砍头广场”的地面上装有排水系统,是专门用来处理斩首时留下的血迹的。



然后他们会把无头的尸体悬挂在城里用以警示公众。



但是,为了避免遭受外界的指责,这些信息并不允许被上传到网络。


2015年,沙特有157人被处以死刑,其中有一个是缅甸裔的女性。


她被控谋杀养女,被四个警察押到路边砍了头。


行刑之前,这名女性一直哭着喊着说自己是被冤枉的……


其中一名警察拍下了整个过程,并上传到了视频网站,然后这名警察被他的同事逮捕了。



5.抗议的下场


2010年12月,阿拉伯之春在突尼斯爆发,并迅速蔓延到整个中东地区。


一个名叫阿里的沙特学生,也参与到呼吁民主、自由和人权的示威游行队伍中。


示威者和警察发生了冲突,警察开枪镇压了游行群众。


愤怒的阿里在警察局门口大喊:


“开枪射我啊,射我啊,我在这里。这是我的房子,你看见了吗?开枪射我,射我,我就在这,我在拍摄视频!


然后阿里就遭到了逮捕,并于2015年以叛国罪被判处死刑(斩首)。



事发时,阿里才17岁,尚未成年。


他的父亲在镜头前悲痛地表示,他还是个孩子,根本不知道什么是叛国罪。



但阿里命大,就在他被判处斩首的几天前,沙特驻联合国代表( Faisal bin Hassan Trad )被任命为联合国人权理事会顾问小组的主席,专门负责处理世界各国的人权案例。


阿里的遭遇自然也成了众矢之的。


在舆论压力下,阿里没有被政府处决,但他的叔叔谢赫·尼米尔于2016年1月遭到了处决,理由是被认定为“恐怖分子”。


(阿里的叔叔一直在批评政府,并成为了那次抗议活动的精神领袖)


这部纪录片拍到2016年就结束了,因为那名英国卧底记者感到了危险。


在进入沙特之前,他专门建了一个假网站,然后以网络安全公司商务活动的名义进入了沙特,但在2016年的某一天,他发现那个假网站被黑了,他的房间也被人搜查过了。



为了安全,他逃离了这个国家,并在回到英国后完成了这部纪录片的制作。


在这部纪录片的介绍里有这样一句话:


“有这样一个国家,它的人民会被斩首,甚至钉死。



03


在去年的沙特记者遇害案中,卡舒吉被曝出在沙特驻土耳其领事馆中被特工用骨锯活体肢解。



活体肢解这种事,听起来真的很残忍,但如果说是沙特干的,说实话我并不是太意外。


因为从沙特一贯的做法来看,他们真的会干出这种事。


比较有意思的是西方世界对这件事的态度。


事件刚曝光但又没有实锤证据的时候,英法德三国发联合声明,强烈谴责了卡舒吉的遇害,并要求沙特政府查清事实,给出解释。


但后来土耳其总统埃尔多安对外公布说,他已经把事发时的现场录音发给了英、法、德、美以及加拿大之后,英国拒绝谈论这件事,法国说自己“没收到” ,德国则开始打太极(默克尔说多方情报部门正在“交流”这个案子,但对于是否收到录音既不承认,也不否认)。


反正一个个全部都在装傻或者装哑巴(对比他们之前的强硬态度,挺有意思的),只有加拿大总理特鲁多承认他们收到了录音(当然,特鲁多说自己没听录音,并拒绝披露录音内容)。


倒是特朗普,在这件事的处理上一直都比较“诚实”——他对于沙特的做法是否严重违背了人权和普世价值没有那么在意,他只在意现实利益。


早在案件刚曝出的时候,特朗普就对着媒体的镜头说,他对这件事不太满意,但是:


“我不想丢掉几百万个就业机会,我不想丢掉1100亿美元的投资(军火订单),如果算上军售之外的其他投资其实是4500亿啊。



然后他的这一表态遭到了CNN等美国媒体的炮轰,于是第二天又改口,称将考虑制裁沙特,但也就嘴巴上喊一句平息一下舆论而已。


12月5日,美国中情局就卡舒吉案向国会做闭门简报,结论认为就是王储小萨勒曼亲自下令并指挥杀害了卡舒吉。


然后特朗普对中情局的评估结果非常不满意,称报告“非常不成熟”,保密柜重申“王储强烈否认参与这起杀戮事件”(哪个国家领导人会傻到承认自己下令做了这种事的?)。


特朗普一直在强调,沙特是美国在中东的重要盟友,沙特计划斥巨资购买美国的军火,还在稳定油价上积极响应美国的要求,反正就是沙特对美国的国家利益来说很重要。


所以特朗普至今都没有对沙特采取任何实质性的制裁措施。


从这件事上你也多多少少可以看出,一个国家对另一个国家采取制裁甚至是发动战争的原因,绝对不会像这些国家的领导人以及西方媒体宣传的那样,是要去解决那些国家的人民于“独裁”之中。


委内瑞拉一直被西方媒体炮轰是独裁政府,但如果看过我上一篇文章(《委内瑞拉危机:和中国有什么关系?》)的读者应该会记得,查韦斯修宪让总统可以无限连任,其实也是由全民公投表决通过的(只不过他是用福利来收买选民)。


那么沙特呢?


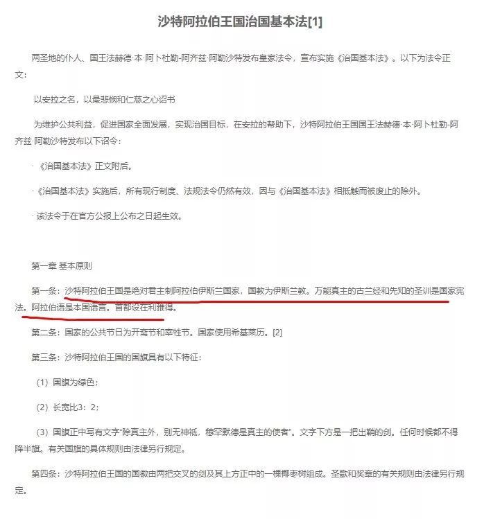
沙特根本就不用去收买选民,沙特至今实行的是仍旧是君主专政制度(看仔细了,是君主专政,而不是君主立宪)。


沙特这个国家甚至连真正意义上的宪法都没有。


他们只是在1992年的时候颁布了一部沙特《基本法》(全称《沙特阿拉伯王国治国基本法》),这部法律的第一章第一条是这样写的:


“沙特阿拉伯王国是绝对君主制阿拉伯伊斯兰国家,国教为伊斯兰教。万能真主的古兰经和先知的圣训是国家宪法。


他们的国家统治者必须从国王(开国国王阿卜杜拉阿齐兹·本·阿卜杜拉赫曼·本·费萨尔·阿勒沙特)的子孙中选出,《古兰经》和先知的圣训就是他们的“宪法”,而且整个国家的军队、外交、行政、司法的一把手全部都由王室掌控。



所以,要论独裁,有哪个国家的独裁程度能超过沙特的?


有哪个国家会在广场上把它的人民斩首然后把尸体悬挂在城里示众的?


有哪个国家的女性地位低到出门还需要男性监护的?


有哪个国家会给儿童灌输极端宗教思想的?


但美国制裁沙特了吗?


美国说要解救沙特人民于水火之中了吗?


没有。


甚至在卡舒吉遇害案已经水落石出之后,特朗普都不愿意采取任何实质性的制裁措施来对付沙特和他们的王储。


因为沙特是美国背后的金主,沙特是石油美元体系的重要支持者,沙特是美国在中东最重要的两颗棋子之一(关于沙特带给美国的三大利益,我之前在卡舒吉遇害案中已经写过,这里不再展开,详细可点击《记者领事馆遭分尸:特朗普陷入两难境地》)。


对于美国来说,沙特太重要了,所以特朗普无论如何都要想办法保住王储和稳住沙特。


至于沙特是不是独裁,讲不讲民主,有没有人权,对于特朗普来说,没有那么重要。




04


写这些并不是想批评西方国家虚伪或者怎样。


我写这篇文章的目的,只是想告诉一些被西方媒体洗脑的人,如果你只偏听西方媒体和政客的那一套说辞,是永远理解不了国际关系的真相的(在我看来,对于一个国家的执政者而言,最首要的事本来就是要维护好自己国家的利益,并为自己的国民谋取福利)。


政客的那一套说辞,本身就是表演给公众看的。


他们要让公众相信,他们要打击的对象是邪恶的、反人类的,他们是代表人类文明发展的大方向的。


他们不仅要获得自己国家老百姓的支持,他们还想从别的国家的老百姓那里也争取到支持者。


但如果你把几个国家的情况放到一起对比,你会发现他们其实非常双标。


比如蓬佩奥和博尔顿把古巴列为“暴政的三驾马车”之一,说要帮那边的老百姓解放“枷锁”。


古巴这个国家虽然并不富裕,但因为老百姓生活水平都差不多,所以幸福指数反而是比较高的(不患寡而患不均),包括我的读者里,也有人留言说,去了古巴觉得那里“一片祥和”,都有点乐不思蜀了。


古巴人民根本就不需要美国人去“解放”他们。



再比如委内瑞拉,一直被美国指责为独裁,但相比于沙特,委内瑞拉的反对派其实已经很“自由”了。


2017年的时候,甚至还有反对派开着直升机,打着“自由”的标语,朝最高法院的大楼突突突开枪还扔了手榴弹。



而在沙特,那个叫阿里的17岁小伙子,只是参与了争取自由的游行,就被判了叛国罪差一点被斩首(而且很讽刺的是,他能活下来的原因竟然是沙特当选了联合国人权理事会顾问小组的主席)。



你说谁更独裁?谁更不自由?谁更需要被“解放”?


但特朗普却一直护着沙特。


说到底,都是为了维护本国利益(在我看来,美国想要颠覆委内瑞拉、古巴和尼加拉瓜的政权,最根本的原因还是从地缘政治风险考虑的,当年古巴导弹危机差点导致了美国和苏联的核大战)。


(这三个国家都在美国的后花园)


国际关系的本质,永远是围绕国家利益来进行博弈的。


至于关于自由、民主、人权这类的价值观问题,在利益面前,都不过是可以谈的条件而已,甚至是入侵他国的一个很好的借口。


有些人看不清这一点,被西方舆论带着跑,偏偏还自以为比别人更有国际视野,其实是完全被带了节奏。


每个国家都有自己的国情。


如果你真的去了解过这些国家的历史、文化和宗教后就会明白,很多国家它之所以是现在这个样子,都是有很复杂的历史成因的(如果沙特搞民主制度,分分钟就爆发宗教冲突和恐怖袭击)。


最后,还是希望大家都能看清楚自己的利益在哪里。


中国有什么做得不好,该批判批评,该改进改进,但你应该明白自己的命运和哪个国家绑定在一起,你应该明白自己应该为哪个国家去争取利益,不要被人带了节奏总是为了反对而反对。


还是那句话,中国如果不好了,受冲击最大的不是官僚,也不是富豪,而是千千万万的普通老百姓。


我们这一代人,以及后面几代人的命运,就看我们国家的国运了。


缓缓君:985高校工科男,时代华语图书签约作者。有一些故事,也有一些观点;有一点理性,也有一点温度,已出版《我就喜欢这样的你》。公众号:缓缓说(huanhuanshuo520)


——END——


登录查看更多
0

相关内容

【复旦大学-SP2020】NLP语言模型隐私泄漏风险
专知会员服务
25+阅读 · 2020年4月20日
【WWW2020-UIUC】为新闻故事生成具有代表性的标题
专知会员服务
27+阅读 · 2020年3月18日
广东疾控中心《新型冠状病毒感染防护》,65页pdf
专知会员服务
19+阅读 · 2020年1月26日
【NeurIPS2019报告推荐】公平与表示学习—UIUC Sanmi Koyejo教授
2019中国硬科技发展白皮书 193页
专知会员服务
86+阅读 · 2019年12月13日
李开复为何说年底人工智能泡沫要破?
数据猿
4+阅读 · 2018年2月5日
噩耗再次传来!华为,挺住!
FinTech前哨
4+阅读 · 2018年2月4日
“我今年36岁了,除了收费啥也不会!”
创业邦杂志
4+阅读 · 2018年1月14日
有图才更有真相 | 论文访谈间 #16
PaperWeekly
5+阅读 · 2017年8月2日
嘿,这是本应属于你的“红包”!
腾讯
3+阅读 · 2017年7月13日
贾跃亭的汽车梦,还轮不到我们嘲笑
虎嗅网
5+阅读 · 2017年7月6日
Deep Co-Training for Semi-Supervised Image Segmentation
Arxiv
7+阅读 · 2019年10月6日
Factor Graph Attention
Arxiv
6+阅读 · 2019年4月11日
Arxiv
4+阅读 · 2017年10月30日
Arxiv
5+阅读 · 2017年4月12日
VIP会员
相关资讯
李开复为何说年底人工智能泡沫要破?
数据猿
4+阅读 · 2018年2月5日
噩耗再次传来!华为,挺住!
FinTech前哨
4+阅读 · 2018年2月4日
“我今年36岁了,除了收费啥也不会!”
创业邦杂志
4+阅读 · 2018年1月14日
有图才更有真相 | 论文访谈间 #16
PaperWeekly
5+阅读 · 2017年8月2日
嘿,这是本应属于你的“红包”!
腾讯
3+阅读 · 2017年7月13日
贾跃亭的汽车梦,还轮不到我们嘲笑
虎嗅网
5+阅读 · 2017年7月6日
Top
微信扫码咨询专知VIP会员