2018年8月份GitHub上最热门的开源项目

2018 年 9 月 4 日 算法与数据结构

开源最前线(ID:OpenSourceTop) 猿妹整编

https://www.itcodemonkey.com/article/8546.html


本篇文章为大家盘点了8月份最热门的GitHub 项目,一起来看看你都知道哪些,或者有哪些你已经在使用的了。



1
100-Days-Of-ML-Code

https://github.com/Avik-Jain/100-Days-Of-ML-Code Star 11308


这个100天搞定机器学习编程的项目,现在已经是爆红GitHub,很快累积了3000多标星,在Twitter上,也有一大票人热捧这个项目。



目前作者的100天计划,已经进行到第43天,已有的内容包括:数据预处理、线性回归、逻辑回归、K最邻近算法、支持向量机、深度学习专项课程等,最新的内容已经讲到决策树及实现等。



2
windows95

https://github.com/felixrieseberg/windows95 Star 10513



一个带有微软Windows 95操作系统的Electron应用程序,,你可以在Linux、Mac、甚至Windows电脑上运行。根据开发人员Felix Rieseberg的说法,无论你目前使用何种操作系统,在安装和运行新的Electron应用程序后,您都将获得完整的Windows 95体验。



3
lazygit

https://github.com/jesseduffield/lazygit Star 9275


lazygit是一个用于Git命令行的简单终端UI,使用Go语言编写,用到了gocui库,目的是在命令行提供Git的图形界面。



4
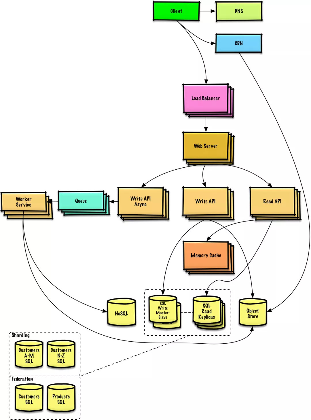
system-design-primer

https://github.com/donnemartin/system-design-primer Star 45008



该项目是关于如何设计大型系统,以及如何应对系统设计面试。系统设计是一个很宽泛的话题。在互联网上,关于系统设计原则的资源也是多如牛毛。这个仓库就是这些资源的组织收集,它可以帮助你学习如何构建可扩展的系统。



5
dev.to

https://github.com/thepracticaldev/dev.to Star 6303


dev.to(或者只是DEV)是一个软件开发人员撰写文章,参与讨论的平台。



6
javascript-algorithms

https://github.com/trekhleb/javascript-algorithms Star 35700


用JavaScript实现的算法和数据结构,每个算法和数据结构都有自己独立的自述文件,其中包含相关说明和链接,供进一步阅读(包括YouTube视频)。



7
julia

https://github.com/JuliaLang/julia Star 16547


MIT 开发的 Julia 语言是全球热度上升最快的编程语言之一,前不久,MIT CSAIL 实验室正式发布了 Julia 1.0,该语言期望结合 C 的速度、Matlab 的数学表征、Python 的通用编程与 Shell 的胶水命令行,并构建开源、自由与便捷的编程语言。



8
Proton

https://github.com/ValveSoftware/Proton Star 5050


Proton是基于Wine开发的一个能够在Steam客户端使用的工具,它允许Windows独有的游戏在Linux和macOS操作系统上运行。



9
taskbook

https://github.com/klauscfhq/taskbook Star 4763


本应用通过使用简单且最小化的语法,以及平坦的学习曲线,使您可以在终端内跨多个板块,有效地管理任务和笔记。所有数据都以原子方式写入存储,以防止损坏,并且永远不会与任何第三方共享。已删除的条目会自动存档,并且可以随时被检查或恢复。



10
CS-Interview-Knowledge-Map

https://github.com/InterviewMap/CS-Interview-Knowledge-Map Star 10723


该开发者花了将近半年的时间寻找大厂的面试题,筛选出了近百个知识点然后成文,开源出了第一个版本,目前总字数已高达 10 余万字。目前内容包含了 JS、网络、浏览器相关、性能优化、安全、框架、Git、数据结构、算法等内容,无论是基础还是进阶,亦或是源码解读,你都能在本图谱中得到满意的答案,帮助你更好的进行面试。



11
CS-Notes

https://github.com/CyC2018/CS-Notes Star 9861


这是一套计算机科学学习笔记,主要总结一些比较重要的知识点,笔记有少部分内容是直接引入书上原文或者官方技术文档的原文。



12
JCSprout

https://github.com/crossoverJie/JCSprout Star 11958


这是一个还处于萌芽阶段的 Java 核心知识库。分为常用集合、Java多线程、JVM、分布式相关、常用框架等内容



13
filament

https://github.com/google/filament Star 4127


Filament是一款用于Android,Windows,Linux和macOS基于物理的渲染引擎


附:


《7月份GitHub开源项目排行榜》

《6月份GitHub开源项目排行榜》

《GitHub上5月份最热门的开源项目》

《GitHub上4月份最热门的开源项目》

《GitHub上3月份最热门的开源项目》

《GitHub上2月份最热门的开源项目》

《GitHub上1月份最热门的开源项目》



●编号739,输入编号直达本文

●输入m获取文章目录

登录查看更多
3

相关内容

GitHub.com 使用 Git 作为版本控制系统(version control system)提供在线源码托管的服务,同时是个有社交功能的开发者社区。 国外类似服务: Bitbucket.com
Gitlab.com
国内类似服务:
Coding.net
算法与数据结构Python,369页pdf
专知会员服务
166+阅读 · 2020年3月4日
【2020新书】数据科学:十大Python项目,247页pdf
专知会员服务
216+阅读 · 2020年2月21日
一网打尽!100+深度学习模型TensorFlow与Pytorch代码实现集合
2018年7月份GitHub开源项目排行榜
算法与数据结构
15+阅读 · 2018年8月3日
3月份Github上最热门的数据科学和机器学习项目
大数据技术
7+阅读 · 2018年4月23日
3月份GitHub上最热门的开源项目
大数据技术
3+阅读 · 2018年4月10日
2018 年 2 月份 GitHub 上最热门的开源项目
算法与数据结构
5+阅读 · 2018年3月10日
Python 开源项目 Top30 | 值得收藏
人工智能头条
8+阅读 · 2018年1月19日
GitHub上12月份最热门开源项目
程序猿
4+阅读 · 2018年1月9日
推荐|Google最热门31款开源项目资源
全球人工智能
4+阅读 · 2017年11月24日
开源巨献:阿里巴巴最热门29款开源项目
算法与数据结构
5+阅读 · 2017年7月14日
开源巨献:Google最热门60款开源项目
程序猿
5+阅读 · 2017年7月12日
Heterogeneous Graph Transformer
Arxiv
27+阅读 · 2020年3月3日
Arxiv
9+阅读 · 2019年4月19日
Knowledge Flow: Improve Upon Your Teachers
Arxiv
5+阅读 · 2019年4月11日
Embedding Logical Queries on Knowledge Graphs
Arxiv
3+阅读 · 2019年2月19日
VIP会员
相关资讯
2018年7月份GitHub开源项目排行榜
算法与数据结构
15+阅读 · 2018年8月3日
3月份Github上最热门的数据科学和机器学习项目
大数据技术
7+阅读 · 2018年4月23日
3月份GitHub上最热门的开源项目
大数据技术
3+阅读 · 2018年4月10日
2018 年 2 月份 GitHub 上最热门的开源项目
算法与数据结构
5+阅读 · 2018年3月10日
Python 开源项目 Top30 | 值得收藏
人工智能头条
8+阅读 · 2018年1月19日
GitHub上12月份最热门开源项目
程序猿
4+阅读 · 2018年1月9日
推荐|Google最热门31款开源项目资源
全球人工智能
4+阅读 · 2017年11月24日
开源巨献:阿里巴巴最热门29款开源项目
算法与数据结构
5+阅读 · 2017年7月14日
开源巨献:Google最热门60款开源项目
程序猿
5+阅读 · 2017年7月12日
Top
微信扫码咨询专知VIP会员