三天内,国内科学家发了5篇Nature、Science和Cell

2019 年 7 月 22 日 全球创新论坛



近日,国际顶尖学术期刊《自然》(Nature)、《科学》(Science)和《细胞》(Cell)刊登了最新的学术论文。其中南开大学、沈阳师范大学、北京化工大学等各以第一完成单位发表Science文章,复旦大学参与发表一篇Nature,北京生命科学研究所发表一篇Cell。三天内国内共发表5篇三大顶级期刊论文。

                 


本文来源:南开大学、沈阳师范大学、iNature、青塔、募格学术


近年来,随着国家自然科学基金、国家重点研发计划等科研经费投入的增加,中国基础科学研究取得了非常多的研究成果,在国际顶尖学术期刊上中国科学家发表的高水平学术论文也越来越多。


近日,国际顶尖学术期刊《自然》(Nature)、《科学》(Science)和《细胞》(Cell)刊登了最新的学术论文。其中南开大学、沈阳师范大学、北京化工大学等各以第一完成单位发表Science文章,复旦大学参与发表一篇Nature,北京生命科学研究所发表一篇Cell。三天内国内共发表5篇三大顶级期刊论文。


Science:南开大学曹雪涛院士团队天然免疫领域再获重要发现

机体如何精准地发现病毒入侵并及时启动抗病毒免疫应答反应以清除病毒?其物质基础与分子机制是什么?这是生物医学领域的重要科学问题之一。


网站文章页面截图


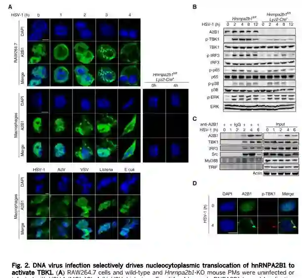
7月18日,Science以研究长文形式在线发表了中国工程院院士、南开大学校长曹雪涛团队的论文,报道该课题组发现了机体感知与甄别入侵病毒DNA的一种新型天然免疫识别受体(hnRNP-A2B1)。


就像“哨兵”一样,该受体分子能够在细胞核内特异性地识别病毒DNA,随后激活天然免疫信号通路和诱导干扰素产生,启动天然免疫应答反应以清除DNA病毒的感染。这一细胞核内抗病毒“哨兵”的发现,开辟了天然免疫与炎症研究领域的新方向,也为抗病毒治疗与炎症疾病防治提供了潜在药物研发新靶标。


人们对于机体如何识别外源病原体DNA的分子机制已有多年研究并取得了重要进展,但目前发现的能够识别病毒DNA的天然免疫受体(例如cGAS)存在于细胞质中,而绝大多数DNA病毒感染宿主细胞后会进入细胞核内释放病毒基因组DNA并在核内进行复制。然而,科学界对于细胞核内是否存在病毒DNA特异性的天然免疫识别分子尚不清楚。


为了筛选能够识别病毒DNA的细胞核内天然免疫受体,在国家自然科学基金委员会、国家科技部等支持下,曹雪涛院士与南开大学生命科学学院副教授王蕾、第二军医大学医学免疫学国家重点实验室讲师温明岳一起,首先利用生物素标记的病毒基因组DNA,从细胞核提取物中沉淀出DNA结合蛋白并进行质谱鉴定是否存在能够结合病毒基因组DNA的蛋白质分子。另一方面他们通过二维电泳联合质谱检测寻找出DNA病毒感染后从细胞核转移到细胞质以具有激活天然免疫信号通路潜在作用的蛋白分子。整合上述两种技术体系的研究结果之后,得到了23个候选分子。通过后续的体内外系列天然免疫效应与抗病毒功能筛选,包括通过hnRNPA2B1髓系细胞特异性基因敲除小鼠的体内试验,该团队最终鉴定出了异质性细胞核核糖蛋白A2B1(heterogeneous nuclear ribonucleoprotein A2B1, hnRNP-A2B1)是能够识别病毒DNA并诱导抗病毒干扰素产生的一种核内DNA天然免疫识别受体。


随后,课题组研究了hnRNPA2B1核内识别病毒DNA后如何激活天然免疫的具体分子机制,发现hnRNPA2B1在DNA病毒感染后发生二聚化并发生第226位精氨酸(Arg226)位点的去甲基化,之后转位至细胞质中与STING等相互作用形成复合体,激活TBK1-IRF3信号转导途径,从而启动干扰素等基因表达。


另外,该团队还发现hnRNPA2B1能够促进cGAS、IFI16、STING等已知DNA识别受体与信号分子mRNA的m6A修饰及出核,从而放大和增强这些已知的细胞质天然免疫分子信号通路以诱导更多干扰素产生,有效激发抗病毒天然免疫反应。


研究表明,在无感染状态下,作为一种RNA结合蛋白分子,hnRNPA2B1保持其与RNA相关的常规功能;但是,当细胞感染DNA病毒之后,其在细胞核中能够识别外源DNA并发生功能“极化”,转而作为DNA识别受体发挥抗病毒天然免疫激活作用。该研究为天然免疫识别及其信号转导的机制研究提出了新思路,深化了人们对抗病毒天然免疫的认知。


文章配图


文章配图


文章配图

文章配图

文章配图

文章配图

文章配图


原文链接:

https://science.sciencemag.org/content/early/2019/07/17/science.aav0758?rss=1


沈阳师范大学周长付等发表最新Science文章


哺乳动物特有的一个特征是乳汁吮吸。哺乳需要在喉部存在稳定性和运动,这两者都需要复杂的舌骨组织。哺乳动物和其他脊椎动物的早期胚胎通常有六个咽弓,早期大脑下的组织带发育成头部和颈部的结构。第一个拱形产生哺乳动物的锤骨和砧骨(中耳骨),下颌骨(下颚的一部分)和鼓膜骨(支撑耳鼓);第二个是镫骨(中耳骨)和舌骨的一部分(颈部的马蹄形结构);第三个是舌骨的其余部分。虽然化石证据证明了第一个咽弓的进化过渡,但第二和第三个弓的进化过渡在发育和古生物学文献中很少受到关注。


7月19日,沈阳师范大学周长付(沈阳师范大学第一单位)在Science在线发表题为“New Jurassic mammaliaform sheds light on early evolution of mammal-like hyoid bones”的研究论文,该研究报告了一个新发现的,保存完好的docodontan骨架,它提供了关于舌骨转化和哺乳动物中最早的语言功能演变的新见解。该研究表明,在哺乳动物发育之前存在肌肉化的喉咙。


另外,纽约理工学院解剖学系Simone Hoffmann等人在Science 发表题为“Tongues untied”的点评文章,该点评文章系统介绍了研究成果,同时指出该研究为进一步研究咽弓进化发育的相互依赖性或独立性打开了大门。



哺乳动物和其他脊椎动物的早期胚胎通常有六个咽弓,早期大脑下的组织带发育成头部和颈部的结构。第一个拱形产生哺乳动物的锤骨和砧骨(中耳骨),下颌骨(下颚的一部分)和鼓膜骨(支撑耳鼓);第二个是镫骨(中耳骨)和舌骨的一部分(颈部的马蹄形结构);第三个是舌骨的其余部分。虽然化石证据证明了第一个咽弓的进化过渡,但第二和第三个弓的进化过渡在发育和古生物学文献中很少受到关注。


Mammaliaform Microdocodon gracilis


中生代的哺乳动物形式是现代哺乳动物最近的前身,并提供了哺乳动物结构如何进化的直接化石证据。一个早期的哺乳动物组是docodontans,在侏罗纪和白垩纪的Laurasian大陆上分布广泛。研究人员在这里报告了一个新发现的,保存完好的docodontan骨架,它提供了关于舌骨转化和哺乳动物中最早的语言功能演变的新见解。

哺乳动物与非哺乳动物舌骨特征的比较


Microdocodon属于一种称为docodontans的早期哺乳动物分支,这是一个已经灭绝的群体,广泛分布于中侏罗世至早白垩纪时期的北部大陆,在1.74亿至1亿年前。像爬行动物一样,docodontans的中耳骨完全附着在下颌。然而,Microdocodon有一种类似哺乳动物的舌骨。在Microdocodon几乎完全保存。


哺乳动物形态发育过程中舌骨结构和中耳的演化


Microdocodon gracilis, gen. et sp. nov来自中侏罗世,在中国Daohugou地区被发现。在docodontans中,Microdocodon在系统发育上嵌套在Tegotheriidae,但与其他tegotheriids存在不同的牙齿特征。在地质学上,它是最古老的tegotheriid分类群。该研究报道了一个新发现的1.65亿年前的中国化石,其中保存了前三个咽弓的骨头。化石定义了一个名为Microdocodon的新分类群。


该研究报告了一种新的侏罗纪docodontan哺乳动物形态,它在中国发现,舌骨组织完整保存, 其basihyal,ceratohyal,epihyal和thyrohyal骨骼具有活动关节,并且以马鞍形状配置,如现存哺乳动物的舌骨组织。舌骨组织为喉部和收缩的肌肉化食道提供框架,这对于现存哺乳动物中的咀嚼食物和液体的运输和动力吞咽至关重要。在冠状哺乳动物的中耳与下颌骨断开之前,这些衍生的舌骨结构成分在早期发散的哺乳动物形态中进化。该研究为进一步研究咽弓进化发育的相互依赖性或独立性打开了大门。


原文链接:

https://science.sciencemag.org/content/365/6450/276


北京化工大学博士生刘绪博在Science发表研究论文




7月19日,Science在线刊登了北京化工大学软物质高精尖中心最新研究成果 “Reconfigurable ferromagnetic liquid droplet” ,即可重构的铁磁性液滴,或称液态磁铁。该研究发现一种新型磁性液体,通过控制磁性纳米粒子在水油界面的自组装,最终成功引导铁磁流体从顺磁性转变成铁磁性。通俗来讲,磁铁不再一定是坚硬的固体,也可以是流动的液体。


磁性材料的广泛使用大大提升了人类的生活水平,小到家用电器如冰箱,大到航天设备如磁导航仪,固态磁性材料的身影无处不在。而一般液态磁性材料,如传统铁磁流体,虽具有灵活形态但本身不存在磁极,只有在外加磁场作用下被持续磁化才能表现出特定磁性。该研究中发现的铁磁性液滴 (FLD),或称液态磁铁,既拥有类似固态磁铁的磁性,又具备液体的可流动性,二者结合形成一种全新的磁性软物质材料。


这里,将水基磁流体材料与有机相混合,分散于水相中的羧基化四氧化三铁磁性纳米粒子(Fe3O4-COOH NPs)与溶解于相邻油相中的氨基化笼形倍半硅氧烷(POSS-NH2)在水油界面相互作用,原位自组装形成磁性纳米粒子表面活性剂,吸附到界面处并实现阻塞相变,形成磁流体液滴。室温下测量该液滴磁滞回线发现,不同于传统顺磁性磁流体,这种液滴表现出一定强度的剩磁和矫顽力,转变为铁磁性。


结合最新的全液相3D打印和微流控成型技术,研究人员可在全液态条件下,制造任意形貌的磁性液态器件。此外,已成型的液体还可以通过改变液体内酸碱环境进行重构,实现可逆磁化或消磁。这种新型铁磁液滴具有诸多奇特性质,未来有望用于磁控液态机器人、可编程液态微反应器等领域,并推动新型液态磁材料表征技术如极化中子磁场成像等向前发展。


北京化工大学为本文第一完成单位,其他主要合作单位包括美国劳伦斯伯克利国家实验室(LBNL)、加州大学伯克利分校(UC Berkeley)等。马萨诸塞大学安姆斯特分校的Thomas Russell教授为本文的通讯作者,软物质高精尖中心史少伟研究员和我校材料学院王东教授也参与了该项目。本文第一作者刘绪博是高精尖中心博士生,已在Adv. Mater., Angew. Chem.等期刊上发表论文多篇。本研究工作得到北京软物质科学与工程高精尖创新中心专项科研经费的支持。


原文链接:https://science.sciencemag.org/content/365/6450/264


复旦大学参与Nature:石墨烯超导再获得突破


2018年3月5日,《自然》连刊两文报道石墨烯超导重大发现。年仅21岁麻省理工学院博士生曹原发现了石墨烯的“魔角”。当温度冷却到1.7K时,当两层平行石墨烯堆成约1.1°的微妙角度,就会产生神奇的超导效应。前人的研究集中在氧化铜材料的超导电性,氧化铜材料的超导电性往往需要在高温下才得以显现。曹原等仅仅通过简单的双层石墨烯碳材料,提供了一个复杂超导物理的探索平台。


哥伦比亚大学物理学家Cory Dean指出,双层石墨烯只有在两个石墨烯层的原子晶格相对于彼此扭转了1.1°的“魔角”时才具有超导 -在已知的最薄材料上进行这项操作是非常困难的。“如果稍有偏离就行不通,”。


7月17日,斯坦福大学的物理学家David Goldhaber-Gordon和加州大学伯克利分校的物理学家Wang Feng 和复旦大学Zhang Yuanbo团队在更容易获得的三层石墨烯片中发现了超导电性的迹象,相比于双层石墨烯超导,三层石墨烯不必发生扭曲,每层原子晶格的上层和下层对齐,这在生产多层石墨烯时自然而然的形成这样的结构。借助三层石墨烯,有望帮助研究人员更快了解铜氧化物中的超导性。相关研究以“Signatures of tunable superconductivity in a trilayer graphene moiré superlattice”为题发表在Nature上,第一作者为Chen Guorui。



该文采用了现有标准的方法来剥离石墨烯薄片。首先,将一块透明胶带粘在一大块石墨上 - 大多数铅笔中的成分- 然后对此进行剥离。通过撕胶带的方法(机械剥离法)。Wang Feng 团队之前开创了一种技术,发现三层石墨烯中独特的光学特征。


机械剥离法制备石墨烯 


然后,该团队将这些三层薄片作为制造电气设备的起始材料。它们将三层薄片夹在氮化硼层之间,防止石墨烯被污染的同时防止其发生弯曲。在一些地方,氮化硼层中的原子与石墨烯层中的碳原子精确对齐,但是在几纳米之外它们是偏移的。在大约10纳米之后,层中的原子再次对齐,产生“莫尔”重复图案,其在扭曲的双层石墨烯中也是明显的。每个重复的莫尔晶胞除了材料本身的电子外,可以容纳多达四个额外的电子,从而改变材料的导电性。


接下来,研究人员在薄片顶部构筑金属图案,用“栅极”构建晶体管,控制在材料中添加电子。通过操纵栅极上的电场,研究人员能够精确控制每个重复莫尔晶胞中存在电子数量。当他们向每个晶胞添加三个电子并将温度降至低于2K时,他们注意到电阻急剧下降,这是超导性的一个标志 。


他们还注意到,当他们对样品外部施加磁场时,接近零的电阻消失了,这是超导的另一个迹象。Goldhaber-Gordon补充说,这些信号还不确定,目前仍然存在两个问题:首先,电阻没有完全降至零,这可能是由于石墨烯薄片中的杂质导致的;其次,它可能无法实现大面积超导。


尽管如此,Goldhaber-Gordon指出,三个额外电子的表观超导性与传统的高温超导体(1986年发现的铜基材料)相似。这提高了三层石墨烯作为超导材料的希望。一个很好的模型系统,用于解决这个长期存在的谜团。他说,三层石墨烯提供了是一个清晰的研究系统,它提供了一种探索复杂物理学研究的简单方法。” 


参考资料:

https://www.nature.com/articles/s41586-019-1393-y


Cell:邵峰团队揭示吞噬细菌的分子机制


抗菌自噬(xenophagy)是一种重要的宿主防御,但它是如何开始的还不清楚。

7月18日,北京生命科学研究所邵峰团队在Cell 在线发表题为“A Bacterial Effector Reveals the V-ATPase-ATG16L1 Axis that Initiates Xenophagy”的研究论文,该研究进行了细菌转座子筛选,并鉴定了一种T3SS效应物SopF,其有效阻断了沙门氏菌自噬。



SopF是一种通用的xenophagy抑制剂,不影响经典自噬。在细菌引起的液泡损伤时,V-ATP酶将ATG16L1募集到含有细菌的液泡上,该液泡被SopF阻断。哺乳动物ATG16L1具有与V-ATP酶相互作用所需的WD40结构域。SopF抑制自噬在体内促进鼠伤寒沙门氏菌增殖。SopF靶向V-ATP酶中ATP6V0C的Gln124用于ADP-核糖基化。Gln124的突变也阻止了抗菌自噬。因此,SopF的发现揭示了V-ATPase-ATG16L1轴,其关键性地介导细胞内病原体的自噬识别。


2018年8月16日,北京生命科学研究所邵峰研究组在Nature 在线发表题为“Alpha-kinase 1 is a cytosolic innate immune receptor for bacterial ADP-heptose”的研究论文,该论文揭示α-激酶1是细菌ADP-庚糖的细胞溶质先天免疫受体;通过宿主腺苷酰转移酶将HBP转化为ADP-庚糖7-P,其可以比ADP-Hep更小程度地激活ALPK1。ADP-Hep(但不是HBP)单独或在细菌感染期间诱导小鼠的Alpk1依赖性炎症。研究结果分别将ALPK1和ADP-Hep鉴定为模式识别受体和有效的免疫调节剂。


2019年4月8号,邵峰团队等人在Nature immunology上发表了题为“Innate immunity to intracellular LPS”的综述性文章。在这里,该综述回顾了关于细胞溶质LPS感知及其调节和病理生理功能的最新研究进展;


2019年4月9日,北京生命科学研究所邵峰团队在Molecular Cell上发表题为“Structural and Functional Insights into Host Death Domains Inactivation by the Bacterial Arginine GlcNAcyltransferase Effector”的文章,该研究揭示精氨酸N-乙酰葡萄糖胺化修饰的酶学机理,酶和底物识别机制以及其酶学活性在动物感染模型中的作用;


自噬是真核生物中细胞溶质成分的溶酶体降解的分解代谢过程。鉴定了超过30种自噬相关(ATG)基因,其中大多数从酵母到哺乳动物是保守的。在自噬相关基因(ATG)中,微管相关蛋白轻链3(LC3,即酵母中的Atg8)对于自噬体膜形成是关键的,通常用作自噬标记物。在自噬中,细胞质LC3(LC3-I)在其C末端甘氨酸被磷脂酰乙醇胺(PE)(LC3-II)通过ATG编码的两种泛素样缀合系统之一进行修饰 。


在这里,研究人员确定了沙门氏菌T3SS效应器SopF,它有效地阻止了细菌自噬。从鼠伤寒沙门氏菌中去除sopF导致约80%的细胞内细菌被自噬靶向。另外,该研究还鉴定了V-ATPase-ATG16L1轴,其在细菌诱导的液泡损伤时引发xenophagy。SopF特异性地在V-ATP酶中ADP-核糖基化ATP6V0C的Gln124以阻断其募集ATG16L1。总而言之,该研究结果表明,V-ATPase-ATG16L1轴关键地介导细胞内病原体的自噬识别。


原文链接:

https://www.cell.com/cell/fulltext/S00928674(19)30635-X#


你可能还想看:

地球上最黑暗的秘密

中国互联网公司亏损能力排行榜

清华大学教授吴国盛:一个丧失自由维度的民族和文化,不可能真正拥有科学精神

北大教授吐槽反人类设计!我们的城市建设,简直让人寸步难行!

在越南淘金的中国人

垃圾分类背后的数据和真相

未来50亿年科学预测


粉丝可添加论坛君微信

进入粉丝群

(添加时请备注简要个人信息,昵称+学生或某公司职位)


欢迎关注公众号:世界科技创新论坛(ID:bdqqcxlt),为您提供一手科技资讯、产业转型升级案例分析、新奇有趣的创意想法…… | 编辑:Sugar

登录查看更多
0

相关内容

科学》( Science)是美国科学促进会出版的一份学术期刊。与《自然》(Nature)杂志齐名。
Nature 一周论文导读 | 2019 年 2 月 28 日
科研圈
13+阅读 · 2019年3月10日
Science:脂肪细胞外泌体对巨噬细胞发挥调节功能
外泌体之家
19+阅读 · 2019年3月7日
Nature 一周论文导读 | 2019 年 2 月 14 日
科研圈
7+阅读 · 2019年2月24日
曹雪涛院士团队:刚发完Nature,又发一篇Cell
Arxiv
112+阅读 · 2020年2月5日
Arxiv
7+阅读 · 2018年11月1日
VIP会员
相关资讯
Nature 一周论文导读 | 2019 年 2 月 28 日
科研圈
13+阅读 · 2019年3月10日
Science:脂肪细胞外泌体对巨噬细胞发挥调节功能
外泌体之家
19+阅读 · 2019年3月7日
Nature 一周论文导读 | 2019 年 2 月 14 日
科研圈
7+阅读 · 2019年2月24日
曹雪涛院士团队:刚发完Nature,又发一篇Cell
Top
微信扫码咨询专知VIP会员