2020 谷歌最新研究综述:Efficient Transformers: A Survey

2020 年 12 月 8 日 极市平台
↑ 点击 蓝字  关注极市平台

作者丨黄浴@知乎
来源丨https://zhuanlan.zhihu.com/p/316865623
编辑丨极市平台

极市导读

 

本文介绍的是一篇谷歌2020年9月份在arXiv发表的综述论文,文章主要聚焦于X-former模型,例如Reformer, Linformer, Performer, Longformer等,对transformer的模型特点以及使用方法进项了阐述并该综述对17个transformer方法进行了内存和计算复杂度分析 >>12月10日(周四)极市直播|汤凯华:利用因果分析解决通用的长尾分布问题

在NLP领域 transformer已经是成功地取代了RNN(LSTM/GRU),在CV领域也出现了应用,比如目标检测和图像加注,还有RL领域。这是一篇谷歌2020年9月份在arXiv发表的综述论文“Efficient Transformers: A Survey“,值得读读。

文章主要针对一类X-former模型,例如Reformer, Linformer, Performer, Longformer为例,这些对原版Transformer做了改进,提高了其计算和内存的效率。

self-attention是Transformer模型的关键定义特征。该机制可以看作是类似graph的归纳偏差(inductive bias),它可将序列中的所有token与基于相关的pooling操作相联系。self-attention 的一个众所周知的问题是quadratic级别的时间和内存复杂度,阻碍许多设置的模型规模化(scalability)。所以,最近提出了解决该问题的大量变型,这里将这类模型称为efficient Transformers

efficient self-attention模型在长序列建模的应用中至关重要,例如文档、图像和视频通常都由相对大量的像素或token组成。因此,处理长序列的效率对于Transformers的广泛采用至关重要。

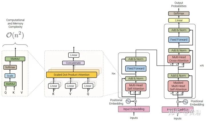
如图是一个标准的Transformer架构:

Transformer是通过将Transformer blocks彼此堆叠而形成的多层体系结构。Transformer blocks的特点包括multi-head self-attention机制、positionwise前馈网络(feed-forward network)、层归一化(LN)模块和残差连接器(residual connectors)。

Transformer模型的输入通常是形状为BxN的张量,其中B是批处理(batch)大小,N是序列长度。该输入先穿过一个嵌入层,该层将每个one-hot token表示转换为d-维的嵌入向量,即BxNxd。然后,新张量与位置编码相加,并通过一个multi-head self-attention模块。

位置编码可以是正弦输入形式或者可训练的嵌入方式。multi-head self-attention模块的输入和输出通过残差连接器和层归一化层(LN)模块连接。然后,将multi-head self-attention模块的输出传递到两层前馈网络(FFN),类似于以残差方式连接层归一化(LN)模块。

带层归一化模块的残差连接器定义为:

而在Multi-Head Self-Attention的单个head操作定义为:

Attention矩阵A = QK^T主要负责学习序列中token之间的校准分。这会推动self-attention的自我校准过程,从而token学习彼此之间的聚类。不过,这个矩阵计算是一个效率的瓶颈。

FFN的层操作定义为:

这样整个Transformer block的操作定义是:

下面要注意的是Transformer模块使用方式的不同。Transformer主要使用方式包括:(1)编码器(例如用于分类),(2)解码器(例如用于语言建模)和(3)编码器-解码器(例如用于机器翻译)。

在编码器-解码器模式下,通常有多个multi-head self-attention模块,包括编码器和解码器中的标准self-attention,以及允许解码器利用来自解码器的信息的编码器-解码器cross-attention。这影响了self-attention机制的设计。

在编码器模式中,没有限制或self-attention机制的约束必须是因果方式,即仅取决于现在和过去的token。

在编码器-解码器设置中,编码器和编码器-解码器cross-attention可能是无因果方式,但解码器的self attention必须是因果方式。设计有效的self attention机制,需要支持AR(auto-regressive)解码的因果关系,这可能是一个普遍的限制因素。

Efficient Transformers的分类如图,其对应的方法在近两年(2018-2020)发表的时间、复杂度和类别见表:

注:FP = Fixed Patterns/Combinations of Fixed Patterns, M = Memory, LP = Learnable Pattern, LR = Low Rank, KR = Kernel, RC = Recurrence.

除segment-based recurrence外,大多数模型的主要目标是对attention matrix做quadratic级别开销近似。每种方法都将稀疏的概念应用于原密集的attention机制。

Fixed patterns(FP):self attention的最早改进是将视场限制为固定的、预定义模式(例如局部窗和固定步幅的块模式)来简化attention matrix。

  • Blockwise Patterns这种技术在实践中最简单的示例是blockwise(或chunking)范式,将输入序列分为固定块,考虑局部接受野(local receptive fields)块。这样的示例包括逐块和/或局部attention。将输入序列分解为块可将复杂度从N^2降低到B^2(块大小),且B << N,从而显著降低了开销。这些blockwise或chunking的方法可作为许多更复杂模型的基础。
  • Strided patterns是另一种方法,即仅按固定间隔参与。诸如Sparse Transformer和/或Longformer之类的模型,采用“跨越式”或“膨胀式“视窗。
  • Compressed Patterns是另一条进攻线,使用一些合并运算对序列长度进行下采样,使其成为固定模式的一种形式。例如,Compressed Attention使用跨步卷积有效减少序列长度。

Combination of Patterns (CP):其关键点是通过组合两个或多个不同的访问模式来提高覆盖范围。例如,Sparse Transformer 将其一半的头部分配给模式,结合strided 和 local attention。类似地,Axial Transformer 在给定高维张量作为输入的情况下,沿着输入张量的单轴应用一系列的self attention计算。本质上,模式组合以固定模式相同的方式降低了内存的复杂度。但是,不同之处在于,多模式的聚集和组合改善了self attention机制的总覆盖范围。

Learnable Patterns (LP):对预定FP模式的扩展即可学习。毫不奇怪,使用可学习模式的模型旨在数据驱动的方式学习访问模式。LP的关键是确定token相关性,将token分配给buckets 或者clusters。值得注意的是,Reformer引入了基于哈希的相似性度量,有效地将token聚类为chunks。类似地,Routing Transformer在token上采用在线的k-means聚类。同时,Sinkhorn排序网络(Sorting Network)通过学习对输入序列的blocks排序来显露attention weight的sparsity。所有这些模型中,相似性函数与网络的其它部分一起进行端到端训练。LP的关键点仍然是利用固定模式(chunked patterns)。但是,此类方法学会对输入token进行排序/聚类,即保持FP方法效率优势的同时,得到更优的序列全局视图。

Memory:另一种表现突出的方法,用一个side memory模块,可以一次访问多个token。通用形式是全局存储器,能够访问整个序列。全局token充当记忆的一种形式,从输入序列的token中学习聚集。这是最早在Set Transformers中引入的inducing points方法。这些参数通常被解释为“memory”,并用作将来处理的临时上下文信息。这可以看作是parameter attention的一种形式。全局内存也用于ETC和Longformer。借着数量有限的内存(或者inducing points),对输入序列采用类似pooling操作进行压缩,这是设计有效的self attention模块时可以使用的技巧。

Low-Rank 方法:另一种新兴技术,利用self attention矩阵的低秩近似来提高效率。关键点是假设NxN矩阵的低秩结构。Linformer是此技术的经典示例,将keys和values的长度维投影到较低维的表示形式(N-》 k)。不难发现,由于NxN矩阵现在已分解为Nxk,因此该方法改善了self attention的存储复杂性问题。

Kernels:另一个最近流行的提高Transformers效率的方法,通过核化(kernelization)查看attention机制。核的使用使self attention机制能够进行巧妙的数学重写,避免显式地计算NxN矩阵。由于核是attention矩阵的一种近似形式,因此也可以视为Low Rank方法的一种。

Recurrence:blockwise方法的直接扩展是通过递归连接这些块。Transformer-XL提出了一种segment-level 递归机制,该机制将多个segment和block连接起来。从某种意义上说,这些模型可以看作是FP模型。

该综述对以下17个方法进行了内存和计算复杂度分析,即

1、Memory Compressed Transformer:“Generating wikipedia by summarizing long sequences” 如图

2、 Image Transformer:“Image Transformer” 如图

3、 Set Transformer:“Set transformer: A framework for attention-based permutation-invariant neural networks“ 如图

4、 Sparse Transformer:“Generating long sequences with sparse transformers”如图

5、 Axial Transformer:“Axial attention in multidimensional transformers.“如图

6、 Longformer:“Longformer: The long-document transformer“如图

7、 Extended Transformer Construction (ETC):“Etc: Encoding long and structured data in transformers“如图

8、 BigBird:“Big Bird: Transformers for Longer Sequences“如图

9、 Routing Transformer:“Efficient content-based sparse attention with routing transformers“如图

10、 Reformer:“Reformer: The efficient transformer“如图

11、 Sparse Sinkhorn Transformer:“Sparse sinkhorn attention“如图

12、 Linformer:“Hat: Hardware-aware transformers for efficient natural language processing“如图

13、 Linear Transformer:“Transformers are rnns: Fast autoregressive transformers with linear attention“ 如图是其算法伪代码

14、 Performer:“Masked language modeling for proteins via linearly scalable long-context transformers“ 如图是Fast Attention via Orthogonal Random Features (FAVOR)的算法伪代码

15、 Synthesizer:“Synthesizer: Rethinking self-attention in transformer models.“如图

16、 Transformer-XL:“Transformer-xl: Attentive language models beyond a fixed-length context“如图

17、 Compressive Transformers:“Compressive transformers for long-range sequence modelling“如图


尽管该领域忙于使用新的Transformer模型,但几乎没有一种简单的方法可以将这些模型比较。许多研究论文选择自己的基准来展示所提出模型的功能。再加上不同的超参数设置(例如模型大小和配置),可能难以正确地找到性能提升的原因。此外,一些论文将其与预训练相提并论,使区分这些不同模型相对性能的难度更大。考虑使用哪个基本高效的Transformer block,仍然是一个谜

一方面,有多种模型集中在generative modeling,展示了提出的Transformer单元在序列AR(auto-regressive)建模上的能力。为此,Sparse Transformers, Adaptive Transformers, Routing Transformers 和 Reformers主要集中在generative modeling任务。这些基准通常涉及在诸如Wikitext、enwik8和/或ImageNet / CIFAR之类的数据集上进行语言建模和/或逐像素生成图像。而segment based recurrence模型(例如Transformer-XL和Compressive Transformers)也专注于大范围语言建模任务,例如PG-19。

一方面,一些模型主要集中于编码(encoding only)的任务,例如问题解答、阅读理解和/或从Glue基准中选择。例如ETC模型仅在回答问题基准上进行实验,如NaturalQuestions或TriviaQA。另一方面,Linformer专注于GLUE基准测试子集。这种分解是非常自然和直观的,因为ETC和Linformer之类的模型无法以AR(auto-regressive)方式使用,即不能用于解码。这加剧了这些编码器模型与其他模型进行比较的难度。

有些模型着眼于上述两者的平衡。Longformer试图通过在生成建模和编码器任务上运行基准来平衡这一点。Sinkhorn Transformer对生成建模任务和仅编码任务进行比较。

此外,还值得注意的是,尽管Seq2Seq任务的机器翻译(MT)是普及Transformer模型的问题之一,但这些有效的Transformer模型没有能对MT进行多些的评估。这可能是因为MT的序列长度不足以保证这些模型的使用。

尽管generative modeling、GLUE(General Language Understanding Evaluation)和/或question answering,似乎是这些应用的通用评估基准,但仍有一些基准可供小部分论文单独进行评估。首先,Performer模型会对masked language modeling进行评估,和其他有效的Transformer模型进行了正面对比。而且Linear Transformer还对语音识别进行评估,这是比较罕见的了。

另外,论文最后还对这些效率提高的方法做了分析比较,主要是几个方面:

  • Weight Sharing
  • Quantization / Mixed Precision
  • Knowledge Distillation (KD)
  • Neural Architecture Search (NAS)
  • Task Adapters


推荐阅读




    添加极市小助手微信(ID : cvmart2),备注:姓名-学校/公司-研究方向-城市(如:小极-北大-目标检测-深圳),即可申请加入极市目标检测/图像分割/工业检测/人脸/医学影像/3D/SLAM/自动驾驶/超分辨率/姿态估计/ReID/GAN/图像增强/OCR/视频理解等技术交流群:月大咖直播分享、真实项目需求对接、求职内推、算法竞赛、干货资讯汇总、与 10000+来自港科大、北大、清华、中科院、CMU、腾讯、百度等名校名企视觉开发者互动交流~

    △长按添加极市小助手

    △长按关注极市平台,获取 最新CV干货

    觉得有用麻烦给个在看啦~   
    登录查看更多
    0

    相关内容

    Attention机制最早是在视觉图像领域提出来的,但是真正火起来应该算是google mind团队的这篇论文《Recurrent Models of Visual Attention》[14],他们在RNN模型上使用了attention机制来进行图像分类。随后,Bahdanau等人在论文《Neural Machine Translation by Jointly Learning to Align and Translate》 [1]中,使用类似attention的机制在机器翻译任务上将翻译和对齐同时进行,他们的工作算是是第一个提出attention机制应用到NLP领域中。接着类似的基于attention机制的RNN模型扩展开始应用到各种NLP任务中。最近,如何在CNN中使用attention机制也成为了大家的研究热点。下图表示了attention研究进展的大概趋势。
    华为等发布《视觉Transformer转换器》综述论文,21页pdf
    专知会员服务
    86+阅读 · 2020年12月25日
    专知会员服务
    123+阅读 · 2020年12月9日
    《神经架构搜索NAS》最新进展综述
    专知会员服务
    57+阅读 · 2020年8月12日
    图神经网络(Graph Neural Networks,GNN)综述
    极市平台
    104+阅读 · 2019年11月27日
    绝对干货!NLP预训练模型:从transformer到albert
    新智元
    13+阅读 · 2019年11月10日
    深度学习的下一步:Transformer和注意力机制
    云头条
    56+阅读 · 2019年9月14日
    BERT大火却不懂Transformer?读这一篇就够了
    大数据文摘
    12+阅读 · 2019年1月8日
    Arxiv
    19+阅读 · 2020年12月23日
    Arxiv
    23+阅读 · 2020年9月16日
    Talking-Heads Attention
    Arxiv
    15+阅读 · 2020年3月5日
    The Evolved Transformer
    Arxiv
    5+阅读 · 2019年1月30日
    Music Transformer
    Arxiv
    5+阅读 · 2018年12月12日
    VIP会员
    相关VIP内容
    华为等发布《视觉Transformer转换器》综述论文,21页pdf
    专知会员服务
    86+阅读 · 2020年12月25日
    专知会员服务
    123+阅读 · 2020年12月9日
    《神经架构搜索NAS》最新进展综述
    专知会员服务
    57+阅读 · 2020年8月12日
    相关资讯
    图神经网络(Graph Neural Networks,GNN)综述
    极市平台
    104+阅读 · 2019年11月27日
    绝对干货!NLP预训练模型:从transformer到albert
    新智元
    13+阅读 · 2019年11月10日
    深度学习的下一步:Transformer和注意力机制
    云头条
    56+阅读 · 2019年9月14日
    BERT大火却不懂Transformer?读这一篇就够了
    大数据文摘
    12+阅读 · 2019年1月8日
    相关论文
    Arxiv
    19+阅读 · 2020年12月23日
    Arxiv
    23+阅读 · 2020年9月16日
    Talking-Heads Attention
    Arxiv
    15+阅读 · 2020年3月5日
    The Evolved Transformer
    Arxiv
    5+阅读 · 2019年1月30日
    Music Transformer
    Arxiv
    5+阅读 · 2018年12月12日
    Top
    微信扫码咨询专知VIP会员