2022年中国机器视觉行业概览报告,39页pdf

2022 年 7 月 7 日 专知

国产替代,中国工业机器人行业空间大。

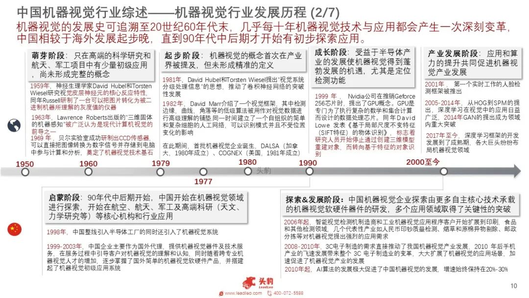
  机器视觉人诞生于上世纪70年代末,并快速在全球范围流行和发展。近年来人口结构发生变化,制造业和建筑业用劳成本不断提高,大量的劳动密集型产业也在不断的转型与升级,现有制造模式不可持续或待突破,工业机器人由于具有更高的工作效率和极强的稳定性,可在较为复杂恶劣的情况下进行作业,在众多劳动密集型行业发挥重要的作用。

  核心零部件:机器视觉系统主要由光源、镜头、相机、图像采集卡以及核心软件五个部分构成。软件中算法是核心硬件中半导体器件是关键。机器视觉行业的上游有光源、镜头、工业相机、图像采集卡、图像处理软件等的提供商。主要下游市场是半导体和电子制造行业。除此之外在汽车、印刷包装、烟草、农业、医药和交通等领域也有广泛应用。

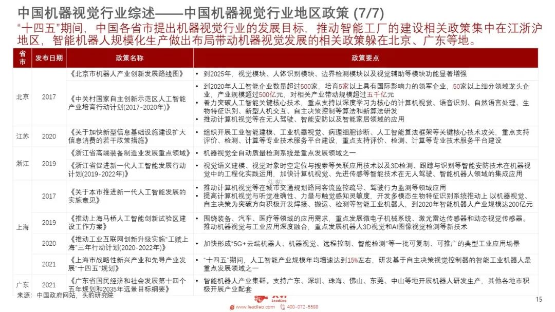
  国产替代之路任重道远:机器视觉极大提升生产智能化程度,下游应用广泛,机器视觉行业竞争激烈,国内厂商在产业链细分领域持续追赶海外龙头,国产替代进程不断加速,机器视觉市场较为分散,国产企业之中亦未形成绝对龙头,各环节的国产替代整体有序推进中。






专知便捷查看

便捷下载,请关注专知公众号(点击上方蓝色专知关注)

  • 后台回复“V39” 就可以获取2022年中国机器视觉行业概览报告,39页pdf》专知下载链接

                       
专知,专业可信的人工智能知识分发 ,让认知协作更快更好!欢迎注册登录专知www.zhuanzhi.ai,获取100000+AI(AI与军事、医药、公安等)主题干货知识资料!
欢迎微信扫一扫加入专知人工智能知识星球群,获取最新AI专业干货知识教程资料和与专家交流咨询
点击“ 阅读原文 ”,了解使用 专知 ,查看获取100000+AI主题知识资料
登录查看更多
2

相关内容

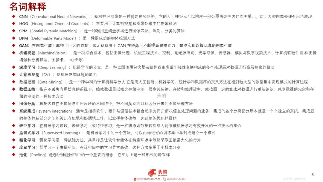
机器视觉通常用于分析图像,并生成一个对被生成图像物体或场景的描述,这些描述最终用于辅助或决定机器人控制决策。 一门基于计算机图像识别和分析的技术。主要用于自动检测,流程控制或机器人引导等。
2022年中国汽车智能充电行业概览
专知会员服务
24+阅读 · 2022年8月18日
2022年中国AI制药行业概览,39页pdf
专知会员服务
17+阅读 · 2022年7月28日
2022年中国企业数字化学习行业研究报告
专知会员服务
36+阅读 · 2022年7月20日
2022年中国AI医学影像行业概览
专知会员服务
69+阅读 · 2022年7月17日
2022年中国智慧医疗行业概览(摘要版)
专知会员服务
71+阅读 · 2022年6月11日
制造业数字化转型的政策研究报告(2022年),53页pdf
专知会员服务
50+阅读 · 2022年6月8日
中国智能驾驶行业研究报告(附报告)64页pdf
专知会员服务
71+阅读 · 2022年3月6日
2021年中国区块链行业发展白皮书,63页pdf
专知会员服务
70+阅读 · 2021年10月27日
2021中国工业视觉行业研究报告
专知会员服务
55+阅读 · 2021年9月22日
2021年中国人工智能在工业领域的应用研究报告(附报告)
2022年中国AI制药行业概览,39页pdf
专知
5+阅读 · 2022年7月28日
2022年中国AI医学影像行业概览报告
专知
3+阅读 · 2022年7月17日
2022年中国智慧医疗行业概览(摘要版)
专知
5+阅读 · 2022年6月11日
数字建筑发展白皮书(2022年),44页pdf
专知
3+阅读 · 2022年4月1日
物联网金融研究报告(2022年),50页pdf
专知
2+阅读 · 2022年1月15日
2021年中国机器人行业研究报告,41页pdf
专知
1+阅读 · 2021年12月23日
2021年中国线性驱动系统行业短报告
专知
1+阅读 · 2021年11月26日
国家自然科学基金
0+阅读 · 2015年12月31日
国家自然科学基金
6+阅读 · 2014年12月31日
国家自然科学基金
0+阅读 · 2014年12月31日
国家自然科学基金
0+阅读 · 2013年12月31日
国家自然科学基金
0+阅读 · 2012年12月31日
国家自然科学基金
4+阅读 · 2011年6月30日
国家自然科学基金
0+阅读 · 2009年12月31日
国家自然科学基金
0+阅读 · 2009年12月31日
Arxiv
0+阅读 · 2022年9月12日
Arxiv
29+阅读 · 2021年11月2日
Arxiv
16+阅读 · 2021年7月18日
Arxiv
18+阅读 · 2021年6月10日
VIP会员
相关VIP内容
2022年中国汽车智能充电行业概览
专知会员服务
24+阅读 · 2022年8月18日
2022年中国AI制药行业概览,39页pdf
专知会员服务
17+阅读 · 2022年7月28日
2022年中国企业数字化学习行业研究报告
专知会员服务
36+阅读 · 2022年7月20日
2022年中国AI医学影像行业概览
专知会员服务
69+阅读 · 2022年7月17日
2022年中国智慧医疗行业概览(摘要版)
专知会员服务
71+阅读 · 2022年6月11日
制造业数字化转型的政策研究报告(2022年),53页pdf
专知会员服务
50+阅读 · 2022年6月8日
中国智能驾驶行业研究报告(附报告)64页pdf
专知会员服务
71+阅读 · 2022年3月6日
2021年中国区块链行业发展白皮书,63页pdf
专知会员服务
70+阅读 · 2021年10月27日
2021中国工业视觉行业研究报告
专知会员服务
55+阅读 · 2021年9月22日
2021年中国人工智能在工业领域的应用研究报告(附报告)
相关资讯
2022年中国AI制药行业概览,39页pdf
专知
5+阅读 · 2022年7月28日
2022年中国AI医学影像行业概览报告
专知
3+阅读 · 2022年7月17日
2022年中国智慧医疗行业概览(摘要版)
专知
5+阅读 · 2022年6月11日
数字建筑发展白皮书(2022年),44页pdf
专知
3+阅读 · 2022年4月1日
物联网金融研究报告(2022年),50页pdf
专知
2+阅读 · 2022年1月15日
2021年中国机器人行业研究报告,41页pdf
专知
1+阅读 · 2021年12月23日
2021年中国线性驱动系统行业短报告
专知
1+阅读 · 2021年11月26日
相关基金
国家自然科学基金
0+阅读 · 2015年12月31日
国家自然科学基金
6+阅读 · 2014年12月31日
国家自然科学基金
0+阅读 · 2014年12月31日
国家自然科学基金
0+阅读 · 2013年12月31日
国家自然科学基金
0+阅读 · 2012年12月31日
国家自然科学基金
4+阅读 · 2011年6月30日
国家自然科学基金
0+阅读 · 2009年12月31日
国家自然科学基金
0+阅读 · 2009年12月31日
Top
微信扫码咨询专知VIP会员